PCCar.ru - Ваш автомобильный компьютер

Вернуться   PCCar.ru - Ваш автомобильный компьютер > MP3Car ТехИнфа > AndroidCar > Питание

Ответ
 
Опции темы Поиск в этой теме
Старый 03.09.2018, 01:41   #11
skanch
Модератор
 
Аватар для skanch
 
Регистрация: 19.01.2010
Возраст: 60
Город: Санкт-Петербург
Регион: 78, 98
Сообщений: 2,669
skanch has a brilliant futureskanch has a brilliant futureskanch has a brilliant futureskanch has a brilliant futureskanch has a brilliant futureskanch has a brilliant futureskanch has a brilliant futureskanch has a brilliant futureskanch has a brilliant futureskanch has a brilliant futureskanch has a brilliant future
По умолчанию

Смотри мелким шрифтом "между строк"...

Нажмите на изображение для увеличения
Название: 40.jpg
Просмотров: 1198
Размер:	140.3 Кб
ID:	50147

Цитата:
Сообщение от oleg707 Посмотреть сообщение
...что с сайтом? mоnolithicpower отображает как *******hicpower
борьба с конкуренцией или кривой код?
У меня так же.
skanch вне форума   Ответить с цитированием
Старый 18.09.2018, 14:00   #12
Gena-p
Новый Пользователь
 
Регистрация: 18.09.2018
Город: Краснодар
Регион: 23, 93
Машина: Хендай
Сообщений: 1
Gena-p is on a distinguished road
По умолчанию

Добрый день! Я хотел бы узнать цену блока питания и как он работает. Хочу установить планшет в автомобиль. С вами можно связаться по телефону. Если это возможно дайте ваш номер телефона.
Gena-p вне форума   Ответить с цитированием
Старый 18.09.2018, 14:05   #13
skanch
Модератор
 
Аватар для skanch
 
Регистрация: 19.01.2010
Возраст: 60
Город: Санкт-Петербург
Регион: 78, 98
Сообщений: 2,669
skanch has a brilliant futureskanch has a brilliant futureskanch has a brilliant futureskanch has a brilliant futureskanch has a brilliant futureskanch has a brilliant futureskanch has a brilliant futureskanch has a brilliant futureskanch has a brilliant futureskanch has a brilliant futureskanch has a brilliant future
По умолчанию

Цитата:
Сообщение от Gena-p Посмотреть сообщение
Добрый день! Я хотел бы узнать цену блока питания и как он работает. Хочу установить планшет в автомобиль. С вами можно связаться по телефону. Если это возможно дайте ваш номер телефона.
Ответил в личку...
skanch вне форума   Ответить с цитированием
Старый 23.09.2018, 14:56   #14
SQRD
Новый Пользователь
 
Регистрация: 29.08.2017
Город: Красноярск
Регион: 24
Сообщений: 1
SQRD is on a distinguished road
По умолчанию

Здравствуйте. Хотел бы купить блок питания, как и когда это можно сделать?
SQRD вне форума   Ответить с цитированием
Старый 23.09.2018, 15:09   #15
skanch
Модератор
 
Аватар для skanch
 
Регистрация: 19.01.2010
Возраст: 60
Город: Санкт-Петербург
Регион: 78, 98
Сообщений: 2,669
skanch has a brilliant futureskanch has a brilliant futureskanch has a brilliant futureskanch has a brilliant futureskanch has a brilliant futureskanch has a brilliant futureskanch has a brilliant futureskanch has a brilliant futureskanch has a brilliant futureskanch has a brilliant futureskanch has a brilliant future
По умолчанию

Цитата:
Сообщение от SQRD Посмотреть сообщение
Здравствуйте. Хотел бы купить блок питания, как и когда это можно сделать?
Добрый день! Ответил в личку.
skanch вне форума   Ответить с цитированием
Старый 05.11.2018, 01:27   #16
WTR1
Новый Пользователь
 
Регистрация: 02.04.2017
Регион: 09
Сообщений: 10
WTR1 is on a distinguished road
По умолчанию

Обновил распределитель питания от Skanch

Новая версия:



Блок оказался неожиданно компактным, так что его можно прикрепить к планшету, для чего он собственно и подготовлен. Работает идеально, подробное описание можно найти в соооветствующей теме.

Тем, кто думает об установке планшета в автомобиль советую в первую очередь связаться с мастером своего дела Skanch - ом, этим вы избавите себя от многих проблем или даже от того, чтобы забросить идею установки планшета в автомобиль )

Главное в этом деле это организация питания планшета, а этот вопрос полностью решается этим умным блоком питания.

Если бы не встретил этого мастера мой планшет работал бы в автомобиле в крайне примитивном режиме и то после долгих мучений в попытках интегрерировать в автомобиль с помощью большой связки кабелей, преобразователей с АлиЭкспресс ))

Отдельное спасибо за переходник для easycap! Ложных срабатываний программы easycap viewer теперь нет, на включение\выключение задней передачи реагирует моментально. Жалею, что не взял его раньше.
WTR1 вне форума   Ответить с цитированием
Старый 05.11.2018, 01:39   #17
skanch
Модератор
 
Аватар для skanch
 
Регистрация: 19.01.2010
Возраст: 60
Город: Санкт-Петербург
Регион: 78, 98
Сообщений: 2,669
skanch has a brilliant futureskanch has a brilliant futureskanch has a brilliant futureskanch has a brilliant futureskanch has a brilliant futureskanch has a brilliant futureskanch has a brilliant futureskanch has a brilliant futureskanch has a brilliant futureskanch has a brilliant futureskanch has a brilliant future
По умолчанию

Цитата:
Сообщение от WTR1 Посмотреть сообщение
Обновил распределитель питания...
Я благодарен за отзыв о моём блоке! Отдельное спасибо Вам за постоянство и интерес к моим работам...
skanch вне форума   Ответить с цитированием
Старый 05.11.2018, 21:08   #18
skanch
Модератор
 
Аватар для skanch
 
Регистрация: 19.01.2010
Возраст: 60
Город: Санкт-Петербург
Регион: 78, 98
Сообщений: 2,669
skanch has a brilliant futureskanch has a brilliant futureskanch has a brilliant futureskanch has a brilliant futureskanch has a brilliant futureskanch has a brilliant futureskanch has a brilliant futureskanch has a brilliant futureskanch has a brilliant futureskanch has a brilliant futureskanch has a brilliant future
По умолчанию Модульный блок питания на MP1584 для самостоятельного изготовления.

Один из вариантов распределителя питания, с использованием готовых модулей на MP1584 для самостоятельного изготовления. В архиве печатная плата в LAY6, архив с файлами Gerber для заказа платы на производстве, прошивка для Arduino Pro-Mini. Без радиатора ток нагрузки на каждый канал до 1.6А, с радиатором до 2.8А.

Возможности этой доработанной версии распределителя:
-три канала с регулируемым выходным напряжением
-один канал с напряжением как на АКБ
-выход для управления датчиком Холла
-выход для управления режимом OTG
-возможность подключения двух внешних кнопок к Ардуино
-дискретный выбор защиты АКБ от разряда с помощью DIP-переключателя (11.9В; 11.7В; 11.5В; 11.3В)
-программная реализация защиты от выключения при кручении стартером
-полное обесточивание всего блока при срабатывании защиты АКБ от разряда

Перечень компонентов и их номиналы частично нанесены на саму плату в виде шелкографии, часть можно увидеть в программе LAY6 при наведении курсора на компонет. Все основные компоненты используемые в БП рекомендованы производителями для использования в автомобиле. Размер платы под стандартный корпус. Отверстия для крепления радиатора рассчитаны под конкретную низкопрофильную модель HS 530-100 . Подобные мои блоки питания на такой плате, но разных модификаций успешно работают у многих пользователей и нареканий не вызывают. Если эта информация вызовет интерес у пользователей форума, то выложу пошаговую инструкцию по сборке блока.
Нажмите на изображение для увеличения
Название: 78.jpg
Просмотров: 832
Размер:	414.4 Кб
ID:	50424Нажмите на изображение для увеличения
Название: 77.JPG
Просмотров: 629
Размер:	288.7 Кб
ID:	52613Нажмите на изображение для увеличения
Название: 80.JPG
Просмотров: 833
Размер:	239.5 Кб
ID:	50426Нажмите на изображение для увеличения
Название: 103.jpg
Просмотров: 781
Размер:	152.9 Кб
ID:	50427Нажмите на изображение для увеличения
Название: 81.JPG
Просмотров: 764
Размер:	115.3 Кб
ID:	50429


Архив с файлами PM-MP1584N_S.zip

Последний раз редактировалось skanch; 13.04.2022 в 23:40.
skanch вне форума   Ответить с цитированием
Старый 25.11.2018, 13:01   #19
skanch
Модератор
 
Аватар для skanch
 
Регистрация: 19.01.2010
Возраст: 60
Город: Санкт-Петербург
Регион: 78, 98
Сообщений: 2,669
skanch has a brilliant futureskanch has a brilliant futureskanch has a brilliant futureskanch has a brilliant futureskanch has a brilliant futureskanch has a brilliant futureskanch has a brilliant futureskanch has a brilliant futureskanch has a brilliant futureskanch has a brilliant futureskanch has a brilliant future
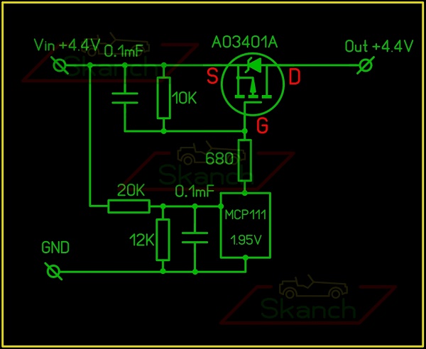
По умолчанию Защита от перенапряжения.

Хочу поделиться вариантом защиты от превышения (скачков) напряжения на выходе блока питания. Вариант защиты от перенапряжения в линии питания планшета построен на супервизоре MCP111 от Microchip Technology Inc. Супервизор MCP111 - это детектор напряжения с фиксированным значением отслеживания минимального значения падения напряжения на линии его питания. Т.е., если супервизор рассчитан на напряжение 4.7В, то при напряжении на его входе выше 4.7В - на выходе никакого потенциала нет. Если напряжение на входе снизится ниже 4.7В, то на выходе появиться низкий уровень напряжения (коммутируемая "масса"). По этому принципу в моих БП я отслеживаю падение напряжение на АКБ автомобиля для его защиты от полного разряда. Чтобы использовать супервизор, как детектор "высокого" напряжения нужно собрать схему, как на эскизе. В линию питания планшета ставим P-канальный Mosfet транзистор. Управление этим ключом делаем на супервизоре. Поскольку защита нужна вплоть до напряжения бортовой сети авто 15В (в случае выхода из строя DC-DC преобразователя это напряжение возможно появится на планшете), а супервизор рассчитан на максимальное напряжение 5.5В, нужно использовать супервизор на минимальное напряжение срабатывания - я выбрал 1.9В и отслеживать напряжение на входе через делитель напряжения, рассчитанный таким образом, чтобы при напряжении отслеживания меньше 4.8В (напряжение "отсечки") на входе MCP111 было напряжение меньше 1.9В,а на выходе супервизора был "минус". Когда напряжение на входе ключа составляет меньше 4.8В (а питание планшета 4.4В) на выходе супервизора "минус", который открывает Mosfet. В таком положении схема будет находиться сколь угодно долго, пока напряжение на входе ключа не превысит порог срабатывания супервизора, а именно 1.9В. Супервизор закроется, "минус" на его выходе исчезнет и Mosfet отключит питание от планшета.

Нажмите на изображение для увеличения
Название: 1.9V.JPG
Просмотров: 1107
Размер:	62.1 Кб
ID:	50487

Можно использовать для защиты самого супервизора вместо делителя стабилитрон на 5.5В. Тогда супервизор выбирается на напряжение "отсечки".

Нажмите на изображение для увеличения
Название: 4.7В.JPG
Просмотров: 1003
Размер:	61.2 Кб
ID:	50492

Последний раз редактировалось skanch; 25.11.2018 в 23:04.
skanch вне форума   Ответить с цитированием
Старый 30.11.2018, 21:24   #20
puchowik15
Новый Пользователь
 
Регистрация: 04.06.2017
Возраст: 35
Город: Воронеж-Москва-СПБ
Регион: 77, 97, 99, 177
Машина: Mazda MPV 2004
Сообщений: 9
puchowik15 is on a distinguished road
По умолчанию

Здравствуйте, так получилось, что нексус в машину так и не поставил и лежит Ваш чудесный блок без дела.
Сейчас есть мысли установки нетбука в машине, за основу хочу взять этот распределитель+приобрел DC-DC на LTC3780, теперь вот встал вопрос,как все это собрать в кучу и заставить правильно работать.

Последний раз редактировалось skanch; 30.11.2018 в 23:08.
puchowik15 вне форума   Ответить с цитированием
Ответ

Метки
блок питания, блок питания для планшета, бп для одноплатников, интеллектуальный бп


Здесь присутствуют: 1 (пользователей: 0 , гостей: 1)
 
Опции темы Поиск в этой теме
Поиск в этой теме:

Расширенный поиск

Ваши права в разделе
Вы не можете создавать новые темы
Вы не можете отвечать в темах
Вы не можете прикреплять вложения
Вы не можете редактировать свои сообщения

BB коды Вкл.
Смайлы Вкл.
[IMG] код Вкл.
HTML код Выкл.



Часовой пояс GMT +4, время: 18:40.


Работает на vBulletin® версия 3.8.4.
Copyright ©2000 - 2026, Jelsoft Enterprises Ltd.
Перевод: zCarot