PCCar.ru - Ваш автомобильный компьютер

Вернуться   PCCar.ru - Ваш автомобильный компьютер > MP3Car ТехИнфа > АвтоЗвук

Ответ
 
Опции темы Поиск в этой теме
Старый 08.04.2016, 19:54   #11
Andrey875
Старший Пользователь
 
Аватар для Andrey875
 
Регистрация: 26.10.2011
Возраст: 38
Город: Приозёрск
Регион: Казахстан
Машина: Camry 2001
Сообщений: 355
Andrey875 is a jewel in the roughAndrey875 is a jewel in the roughAndrey875 is a jewel in the roughAndrey875 is a jewel in the rough
По умолчанию

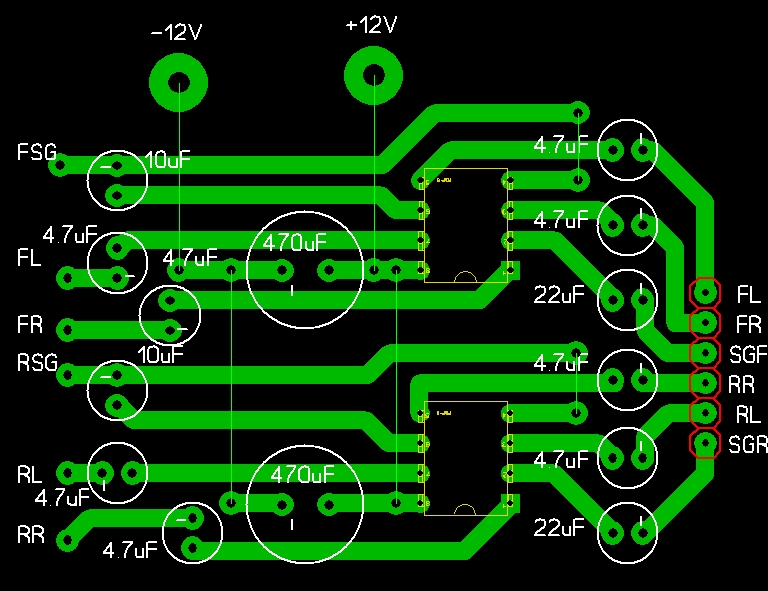
На Вашу просьбу скидываю схему!
Где:
FL - Front Left (перед лево);
FR - Front Right (перед право);
SGF - Sound Ground Front ("земля" переда);
RR - Rear Right (зад право);
RL - Rear Left (зад лево);
SGR - Sound Ground Rear ("земля" зада)

ПИН-овый разъём (справа с красными кругами) это вход, соответственно слева выхода!

Теперь получается, у материнской платы и у усилителя SGF и SGR одно и тоже. То есть, что на входе, что на выходе обе ВА3121 обрабатывают один сигнал. Не возникнет ли проблем, при соединении этих сигналов?
Миниатюры
Нажмите на изображение для увеличения
Название: 1.JPG
Просмотров: 1730
Размер:	254.9 Кб
ID:	43388  
__________________
Проект: Toyota Camry 25 (2001 года)
GigaByte GA-E350N, AMD Dual-Core E-350 1.6 GHz; DDR-3 DIMM 2Gb 1333MHz PC10600 Transcend; Transcend TS64GSSD370; Linksys WMP54G, M2-ATX; LILLIPUT 869GL-NP/C/T; ELM 327; USB HUB 4-port USB 2.0 Defender Quadro Iron; Locosys LS-23090 (GPS+ГЛОНАСС).
Andrey875 вне форума   Ответить с цитированием
Старый 08.04.2016, 21:17   #12
awtoap
Гуру
 
Аватар для awtoap
 
Регистрация: 19.09.2009
Возраст: 48
Город: Мелитополь
Регион: Украина
Сообщений: 2,022
awtoap is a splendid one to beholdawtoap is a splendid one to beholdawtoap is a splendid one to beholdawtoap is a splendid one to beholdawtoap is a splendid one to beholdawtoap is a splendid one to beholdawtoap is a splendid one to behold
По умолчанию

Цитата:
Теперь получается, у материнской платы и у усилителя SGF и SGR одно и тоже. То есть, что на входе, что на выходе обе ВА3121 обрабатывают один сигнал. Не возникнет ли проблем, при соединении этих сигналов?
Нет...смысл я писал выше. Входа будут подключены разными проводами и вот микра будет компенсировать "наводки" на них. В принципе входные земли можно объединить вместе но только со стороны разъемов или на плате если кабель будет один многожильный. А вообще можеш поэкспериментировать с местом подключения входных земель.
awtoap вне форума   Ответить с цитированием
Старый 08.04.2016, 22:59   #13
Beliy
Старший Пользователь
 
Регистрация: 21.09.2009
Возраст: 37
Город: Воронеж
Регион: 36
Машина: ВАЗ-2111
Сообщений: 403
Beliy is on a distinguished road
По умолчанию

Я бы перемычки в печатке, попытался избежать.
Beliy вне форума   Ответить с цитированием
Старый 09.04.2016, 11:33   #14
Andrey875
Старший Пользователь
 
Аватар для Andrey875
 
Регистрация: 26.10.2011
Возраст: 38
Город: Приозёрск
Регион: Казахстан
Машина: Camry 2001
Сообщений: 355
Andrey875 is a jewel in the roughAndrey875 is a jewel in the roughAndrey875 is a jewel in the roughAndrey875 is a jewel in the rough
По умолчанию

Всё! Понял! Спасибо! Значит так и оставлю! А перемычку.... Мне она тоже не по душе.... Это пока же только проект...
__________________
Проект: Toyota Camry 25 (2001 года)
GigaByte GA-E350N, AMD Dual-Core E-350 1.6 GHz; DDR-3 DIMM 2Gb 1333MHz PC10600 Transcend; Transcend TS64GSSD370; Linksys WMP54G, M2-ATX; LILLIPUT 869GL-NP/C/T; ELM 327; USB HUB 4-port USB 2.0 Defender Quadro Iron; Locosys LS-23090 (GPS+ГЛОНАСС).
Andrey875 вне форума   Ответить с цитированием
Старый 21.04.2016, 21:32   #15
ava66
Новый Пользователь
 
Регистрация: 08.01.2013
Возраст: 51
Город: Ростов
Регион: 61
Машина: Subaru legacy lancaster
Сообщений: 10
ava66 is on a distinguished road
По умолчанию

Могу продать тебе усилок 4 канала (фронт и тыл) , со встроенным ba3121 , помех 100% не будет
ava66 вне форума   Ответить с цитированием
Старый 21.04.2016, 22:39   #16
Andrey875
Старший Пользователь
 
Аватар для Andrey875
 
Регистрация: 26.10.2011
Возраст: 38
Город: Приозёрск
Регион: Казахстан
Машина: Camry 2001
Сообщений: 355
Andrey875 is a jewel in the roughAndrey875 is a jewel in the roughAndrey875 is a jewel in the roughAndrey875 is a jewel in the rough
По умолчанию

Цитата:
Сообщение от ava66 Посмотреть сообщение
Могу продать тебе усилок 4 канала (фронт и тыл) , со встроенным ba3121 , помех 100% не будет
Спасибо! Не интересует! Усилок уже есть.... JBL
__________________
Проект: Toyota Camry 25 (2001 года)
GigaByte GA-E350N, AMD Dual-Core E-350 1.6 GHz; DDR-3 DIMM 2Gb 1333MHz PC10600 Transcend; Transcend TS64GSSD370; Linksys WMP54G, M2-ATX; LILLIPUT 869GL-NP/C/T; ELM 327; USB HUB 4-port USB 2.0 Defender Quadro Iron; Locosys LS-23090 (GPS+ГЛОНАСС).
Andrey875 вне форума   Ответить с цитированием
Ответ


Здесь присутствуют: 1 (пользователей: 0 , гостей: 1)
 
Опции темы Поиск в этой теме
Поиск в этой теме:

Расширенный поиск

Ваши права в разделе
Вы не можете создавать новые темы
Вы не можете отвечать в темах
Вы не можете прикреплять вложения
Вы не можете редактировать свои сообщения

BB коды Вкл.
Смайлы Вкл.
[IMG] код Вкл.
HTML код Выкл.



Часовой пояс GMT +4, время: 23:08.


Работает на vBulletin® версия 3.8.4.
Copyright ©2000 - 2026, Jelsoft Enterprises Ltd.
Перевод: zCarot