PCCar.ru - Ваш автомобильный компьютер

Вернуться   PCCar.ru - Ваш автомобильный компьютер > MP3Car ТехИнфа > Блоки питания > Разное

Ответ
 
Опции темы Поиск в этой теме
Старый 23.12.2012, 11:48   #281
Sol_S
Старший Пользователь
 
Регистрация: 11.12.2008
Возраст: 47
Город: Алматы
Регион: Казахстан
Машина: 96\Toyota\Ipsum
Сообщений: 187
Sol_S is on a distinguished road
По умолчанию

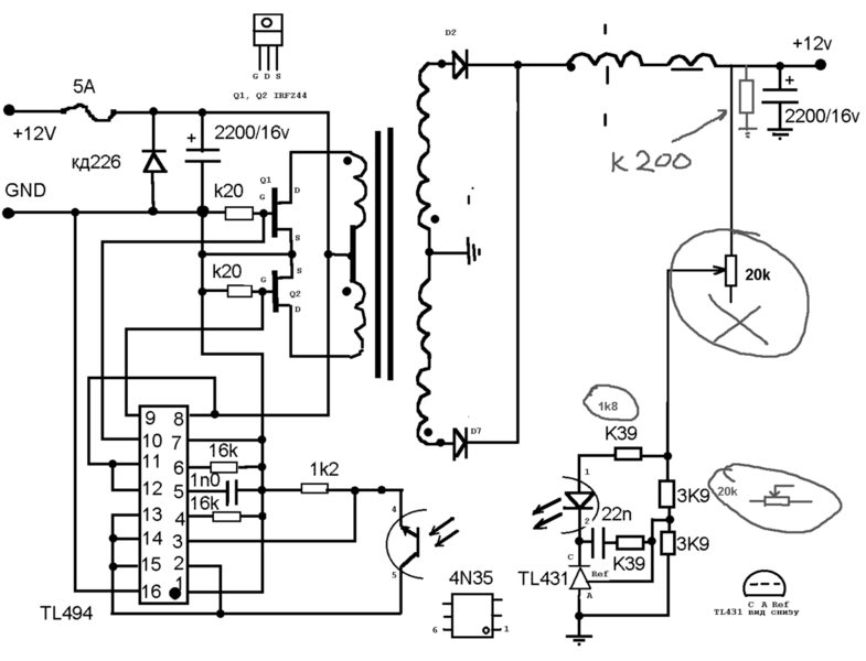
Ужость, совсем народ обленился. А ветку просмотреть? На 2-й страницы схема, 3-я данные о трансформаторе (даже далеко ходить не надо - пост 275), и печаток тут штук 4.
Транс на кольце 32*16*12. Первичка 6*6, вторичка 13*13. Но вот думаю лучше бы 8*8. Дроссели из компового БП. Силовые дороги лучше продублировать проводом.

Добавилось только дроссель на входе, драйвер для полевиков, кучка кондеров и убран один подстроечник и диод на входе для защиты от переполюсовки. Схему c изменениями попробую отрисовать.
Вот схема автора, ник Hmelik:

Нажмите на изображение для увеличения
Название: 156040252.gif
Просмотров: 1436
Размер:	62.3 Кб
ID:	29081
__________________
Делаешь - не бойся. Боишься - не делай.

Мой проект - http://pccar.ru/showthread.php?t=17537
Sol_S вне форума   Ответить с цитированием
Старый 23.12.2012, 13:40   #282
Vladget
Moderator
 
Регистрация: 04.04.2009
Возраст: 69
Город: Краснодар
Регион: 23, 93
Машина: HONDA CR-V-08
Сообщений: 3,129
Vladget is a splendid one to beholdVladget is a splendid one to beholdVladget is a splendid one to beholdVladget is a splendid one to beholdVladget is a splendid one to beholdVladget is a splendid one to beholdVladget is a splendid one to behold
По умолчанию

этой схеме в следующую пятницу можно юбилей отмечать это часть БП формата АТ (не было 3,3В) для PC cara ( тогда тоже народ собирал в машину МП3 проигрыватели, у меня такой лежит) вон на схеме еще остались остатки группового дросселя, который здесь не нужен, вот зачем на выходе стоят ДВА дросселя, просто чтоб стояли? Зачем этот остаток от группового какая его роль когда одна напруга? Или по принципу "два не один" и что интересно по факту поставил?
А печатка ничего, можно вообще ту часть где шим и драйвер (а если еще в SMD сделать эту часть вообще будет маленькая красота) отрезать и вертикально в разъем ("штырьковые" которые ВПАЯТЬ) ну или на проводах) мне кажется уменьшится плата в длину, по высоте все равно будет не выше кольца.
__________________



Последний раз редактировалось Vladget; 23.12.2012 в 15:21.
Vladget вне форума   Ответить с цитированием
Старый 23.12.2012, 16:06   #283
Sol_S
Старший Пользователь
 
Регистрация: 11.12.2008
Возраст: 47
Город: Алматы
Регион: Казахстан
Машина: 96\Toyota\Ipsum
Сообщений: 187
Sol_S is on a distinguished road
По умолчанию

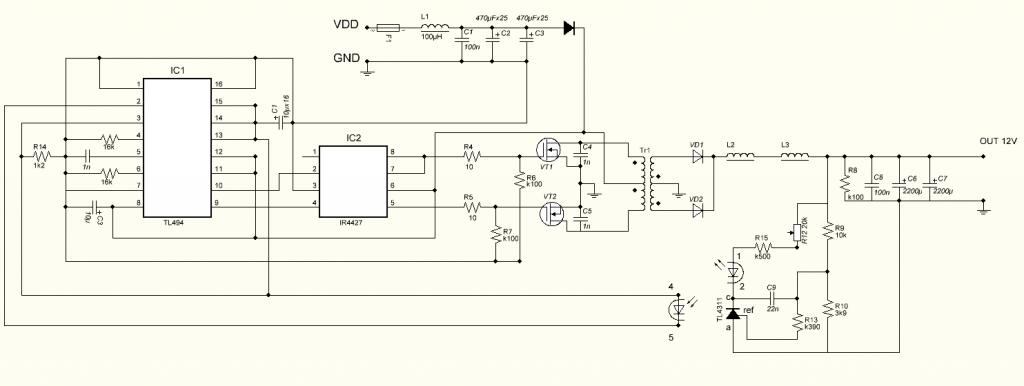
Ну вот наконец-то получил ответ по печатке. Все теперь моя душа спокойна.

Делать было нефига. По просьбам трудящихся схема. Из меня трассировщик как из говна пуля
Поправьте пож. Ну заодно проверьте.

Нажмите на изображение для увеличения
Название: dc12.jpg
Просмотров: 1686
Размер:	36.6 Кб
ID:	29084

Vladget ну да - это стандартная схема БП.
По остаткам от ГДС. Да фиг знает, все время их ставлю. Или теорию фигово читал . Вроде как он должен помехи сглаживать. Если не трудно поясните где я не прав.
Вложения
Тип файла: rar splan 7 DC 12-12.rar (8.4 Кб, 578 просмотров)
__________________
Делаешь - не бойся. Боишься - не делай.

Мой проект - http://pccar.ru/showthread.php?t=17537
Sol_S вне форума   Ответить с цитированием
Старый 23.12.2012, 16:15   #284
Vladget
Moderator
 
Регистрация: 04.04.2009
Возраст: 69
Город: Краснодар
Регион: 23, 93
Машина: HONDA CR-V-08
Сообщений: 3,129
Vladget is a splendid one to beholdVladget is a splendid one to beholdVladget is a splendid one to beholdVladget is a splendid one to beholdVladget is a splendid one to beholdVladget is a splendid one to beholdVladget is a splendid one to behold
По умолчанию

Ну на выходе надо оставить только дроссель который фильтр а ДГС выкинуть как он тут будет перераспределять нагрузку если одно питание, просто получается что оба они выполняют одну и туже роль - просто фильтр, а тогда зачем их два? И еще маленькое но несущественное при таком включении переменника (ползунок надо с каким то выводом соединить) когда он в нуле по моему что то (оптопару) придется заменить (хотя могу ошибаться) я бы последовательно с ним вкл сопротивление ну омм 500 наверно (что бы всегда что то "быыло").
Да и еще надо бы снаббер добавить тут экспериментировали выяснили что с ним лучше это цепочка R+C (15E+10n) параллельно обмоткам транса и в первичке и во вторичке.
Да и ты забыл на схеме массу (минус) к полевикам подвести
__________________



Последний раз редактировалось Vladget; 23.12.2012 в 18:10.
Vladget вне форума   Ответить с цитированием
Старый 23.12.2012, 21:17   #285
Sol_S
Старший Пользователь
 
Регистрация: 11.12.2008
Возраст: 47
Город: Алматы
Регион: Казахстан
Машина: 96\Toyota\Ipsum
Сообщений: 187
Sol_S is on a distinguished road
По умолчанию

Точно с минусом запарился, соединение на С1 не поставил. Про сопротивление к фотоэлементу забыл совсем, как то из головы вылетело, спасибо. На схеме не правильно подписал резюки к транзисторам, исправил. И АСС на вход написал ))).
На счет снабберов мнения разные, кто-то говорит "ннннада", у кого-то хуже становиться. Сказать ничего не могу осцилографа нет. На схеме присутствует пол снаббера ))), Hmelik в этой же ветке посоветовал, мол дядька на заводе разрабатывает или собирает БП-шники так сказал так нада.
Правки в схему и печатку добавил.
Из-за ограничения в знаниях вопрос. Какой дроссерь оставить L2 или L3? На колечке 2 витка на вольт, на штыре где-то 6 витков всего.

Поправленная схема.
Нажмите на изображение для увеличения
Название: dc12 ver3.jpg
Просмотров: 1059
Размер:	36.9 Кб
ID:	29091

Печатку тоже прилагаю.
Вложения
Тип файла: rar 12-12 ver3.rar (33.2 Кб, 752 просмотров)
Тип файла: rar DC 12-12 ver3.rar (8.6 Кб, 759 просмотров)
__________________
Делаешь - не бойся. Боишься - не делай.

Мой проект - http://pccar.ru/showthread.php?t=17537

Последний раз редактировалось Sol_S; 23.12.2012 в 22:50.
Sol_S вне форума   Ответить с цитированием
Старый 23.12.2012, 22:09   #286
Vladget
Moderator
 
Регистрация: 04.04.2009
Возраст: 69
Город: Краснодар
Регион: 23, 93
Машина: HONDA CR-V-08
Сообщений: 3,129
Vladget is a splendid one to beholdVladget is a splendid one to beholdVladget is a splendid one to beholdVladget is a splendid one to beholdVladget is a splendid one to beholdVladget is a splendid one to beholdVladget is a splendid one to behold
По умолчанию

я вложение не могу сейчас посмотреть а так на схеме ничего не изменилось нет там земли, по фильтру я в теории не силен, но так думаю что здесь самое то поставить то что стоит за ДГС в БП АТХ это ж не для усилителя НЧ а для питания другого БП
__________________


Vladget вне форума   Ответить с цитированием
Старый 23.12.2012, 22:52   #287
Sol_S
Старший Пользователь
 
Регистрация: 11.12.2008
Возраст: 47
Город: Алматы
Регион: Казахстан
Машина: 96\Toyota\Ipsum
Сообщений: 187
Sol_S is on a distinguished road
По умолчанию

Точно, парюсь. Еще ошибку в печатке нашел - кондеры 102 на полевиках. Все поправил в посте 285. Надеюсь ничего больше не напутал.
__________________
Делаешь - не бойся. Боишься - не делай.

Мой проект - http://pccar.ru/showthread.php?t=17537
Sol_S вне форума   Ответить с цитированием
Старый 24.12.2012, 00:44   #288
Vladget
Moderator
 
Регистрация: 04.04.2009
Возраст: 69
Город: Краснодар
Регион: 23, 93
Машина: HONDA CR-V-08
Сообщений: 3,129
Vladget is a splendid one to beholdVladget is a splendid one to beholdVladget is a splendid one to beholdVladget is a splendid one to beholdVladget is a splendid one to beholdVladget is a splendid one to beholdVladget is a splendid one to behold
По умолчанию

на схеме ползунок переменника соедини с крайним выводом и еще при таком номинале R8 не греется должен быть ну очень горячим там в самый раз 240-300 ом, и что то я не понял место где tl431 по моему что то не с сопротивлениями как то в оригинале по другому
__________________


Vladget вне форума   Ответить с цитированием
Старый 24.12.2012, 10:44   #289
flymouse
Старший Пользователь
 
Регистрация: 27.03.2011
Регион: 78, 98
Сообщений: 98
flymouse will become famous soon enoughflymouse will become famous soon enough
По умолчанию

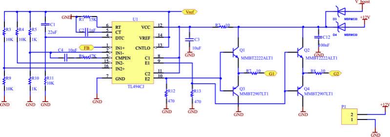
Собирал я как-то преобразователи для авто усилителей 200~250Вт выход плюс-минус 25В такие драйверы испльзовал транзисторные. Отлично полевиками рулит и дёшево и не надо хитрые драйверы выковыривать из мамок.
Представлена только схема упрвления, силовую часть не могу найти...
Только на маркировку транзисторов не смотрите - там стандартные из библиотеки взяты. Ставил всякий мусор который можно выковырять из БП и работало.
Миниатюры
Нажмите на изображение для увеличения
Название: TL494.jpg
Просмотров: 1169
Размер:	32.5 Кб
ID:	29096  
flymouse вне форума   Ответить с цитированием
Старый 24.12.2012, 17:20   #290
Vladget
Moderator
 
Регистрация: 04.04.2009
Возраст: 69
Город: Краснодар
Регион: 23, 93
Машина: HONDA CR-V-08
Сообщений: 3,129
Vladget is a splendid one to beholdVladget is a splendid one to beholdVladget is a splendid one to beholdVladget is a splendid one to beholdVladget is a splendid one to beholdVladget is a splendid one to beholdVladget is a splendid one to behold
По умолчанию

Цитата:
Сообщение от flymouse Посмотреть сообщение
Собирал я как-то преобразователи для авто усилителей 200~250Вт выход плюс-минус 25В такие драйверы испльзовал транзисторные. Отлично полевиками рулит и дёшево и не надо хитрые драйверы выковыривать из мамок.
Представлена только схема упрвления, силовую часть не могу найти...
Только на маркировку транзисторов не смотрите - там стандартные из библиотеки взяты. Ставил всякий мусор который можно выковырять из БП и работало.
расскажи про фильтр который надо ставить на выходе есть какой то простой способ рассчитать или просто намотать на чем и сколько? если не трудно
__________________


Vladget вне форума   Ответить с цитированием
Ответ


Здесь присутствуют: 1 (пользователей: 0 , гостей: 1)
 
Опции темы Поиск в этой теме
Поиск в этой теме:

Расширенный поиск

Ваши права в разделе
Вы не можете создавать новые темы
Вы не можете отвечать в темах
Вы не можете прикреплять вложения
Вы не можете редактировать свои сообщения

BB коды Вкл.
Смайлы Вкл.
[IMG] код Вкл.
HTML код Выкл.



Часовой пояс GMT +4, время: 03:06.


Работает на vBulletin® версия 3.8.4.
Copyright ©2000 - 2026, Jelsoft Enterprises Ltd.
Перевод: zCarot