PCCar.ru - Ваш автомобильный компьютер

Вернуться   PCCar.ru - Ваш автомобильный компьютер > MP3Car ТехИнфа > Блоки питания > Питание периферии

Ответ
 
Опции темы Поиск в этой теме
Старый 11.05.2009, 14:12   #11
Dobrinia
Старший Пользователь
 
Аватар для Dobrinia
 
Регистрация: 18.04.2009
Возраст: 39
Город: Минск
Регион: Беларусь
Машина: 1999\Opel\AstraG
Сообщений: 224
Dobrinia is on a distinguished road
По умолчанию

Мне бы с номиналами схемку, а так я увы расчитать смеху сам не смогу
__________________
IBM Lenovo R60 + Док станция + 7" дисплей + Globalsat BU-353
Мой проект http://pccar.ru/showthread.php?t=16591
Dobrinia вне форума   Ответить с цитированием
Старый 23.03.2010, 23:20   #12
iz_kustov
Пользователь
 
Регистрация: 08.12.2009
Регион: 50, 90, 150
Сообщений: 30
iz_kustov is on a distinguished road
По умолчанию

Паять не умею.

Кому-нибудь знакомы готовые решения для стабилизации входящего напряжения 9-15В до 12В 3-5А? Поделитесь пожалуйста!

Умные блоки питания категорически не интересуют. Никакие функции управления питанием, включением не нужны. Нужна только стабилизация. Требуется максимально простое, стабильное и дешевое решение.

Проект ультрабюджетный! ))
iz_kustov вне форума   Ответить с цитированием
Старый 28.03.2010, 05:41   #13
Зундер
Старший Пользователь
 
Регистрация: 03.08.2007
Возраст: 55
Город: Kiev
Регион: Украина
Машина: Mazda Tribute
Сообщений: 158
Зундер is on a distinguished road
По умолчанию

Цитата:
Сообщение от iz_kustov Посмотреть сообщение
Паять не умею.

Кому-нибудь знакомы готовые решения для стабилизации входящего напряжения 9-15В до 12В 3-5А? Поделитесь пожалуйста!

Умные блоки питания категорически не интересуют. Никакие функции управления питанием, включением не нужны. Нужна только стабилизация. Требуется максимально простое, стабильное и дешевое решение.

Проект ультрабюджетный! ))
Если готовые решения == схемы, то ветка о ноутбучных блоках питания. Если нет, то такие же блоки, только из магазина и за деньги.
Зундер вне форума   Ответить с цитированием
Старый 05.04.2010, 11:30   #14
~aviator~
Старший Пользователь
 
Регистрация: 02.04.2010
Возраст: 43
Город: Минск
Регион: Беларусь
Машина: Honda Accord 2.0 DOHC
Сообщений: 660
~aviator~ is on a distinguished road
По умолчанию

Мне тоже похожее надо, тут советуют сразу все в мусор, а это не очень хорошо.
С паяльником дружу, схему собрать могу.
Для тех кто не дружит есть DC/DC готовые типа Минвел, Чинфа и т.д. правдо пока то, что я нашел немного не подходит вход 9-18, выход 12в 4,5 А тока маловато для меня лично.
~aviator~ вне форума   Ответить с цитированием
Старый 05.04.2010, 13:12   #15
Lion008
Старший Пользователь
 
Аватар для Lion008
 
Регистрация: 30.03.2008
Возраст: 40
Город: Оренбург
Регион: 56
Машина: Lancer 9
Сообщений: 178
Lion008 is on a distinguished road
По умолчанию

готовые решения слишком дороги
__________________
собирал себе комп в машину:

Все что осталось
моник Mystery MMT-8120s
Wi-Fi модуль mini-PCI Qcom
винт 160 Gb SATA-II 300 TOSHIBA 2.5"
приводDVD±R/RW Pioneer DVR-TS08
D-Link 7-port USB2.0 Hub + б.п.
корпус Cooler Master Elite100

читалка для машинки OBDII USB ELM327 v1.3 адаптер
Lion008 вне форума   Ответить с цитированием
Старый 14.01.2012, 18:46   #16
Эдуард Буринский
Новый Пользователь
 
Регистрация: 14.01.2012
Город: Азов
Регион: 61
Машина: мерседес
Сообщений: 1
Эдуард Буринский is on a distinguished road
По умолчанию

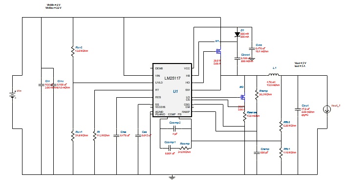
[QUOTE=Dobrinia;97690]Поюзал тулзу http://webench.national.com/webench5/power/webench5.cgi
Предлагает на LM3478 собрать:
На входе 6...16в
На выходе 12 вольт
Максимальный выходной ток 10А

как узнать номиналы элементов?
Эдуард Буринский вне форума   Ответить с цитированием
Старый 14.01.2012, 19:15   #17
Hamster
Больной. Диагноз "Car PC"
 
Аватар для Hamster
 
Регистрация: 01.09.2005
Возраст: 52
Город: Москва
Регион: 77, 97, 99, 177
Машина: 08\Acura\MDX •••• 07\Honda\Civic 4D
Сообщений: 4,379
Hamster is a splendid one to beholdHamster is a splendid one to beholdHamster is a splendid one to beholdHamster is a splendid one to beholdHamster is a splendid one to beholdHamster is a splendid one to beholdHamster is a splendid one to behold
По умолчанию

Цитата:
Сообщение от Эдуард Буринский Посмотреть сообщение

как узнать номиналы элементов?
Нажать "Open Design" и следовать инструкциям

Нажмите на изображение для увеличения
Название: sample.jpg
Просмотров: 2093
Размер:	45.8 Кб
ID:	25072
__________________
Старый проект Honda Accord RHD
Теперь будет Acura MDX 2008 и Honda Civic 4D 2007 и Mitsubishi Outlander XL 2011
Hamster вне форума   Ответить с цитированием
Старый 02.03.2012, 13:26   #18
CopperHead
Новый Пользователь
 
Регистрация: 02.03.2012
Возраст: 53
Город: Екатеринбург
Регион: 66, 96
Машина: NISSAN
Сообщений: 5
CopperHead is on a distinguished road
По умолчанию

Цитата:
Сообщение от shepelov Посмотреть сообщение
все бы вам в помойку!!!
Такова современная реальность. Технологии на высоте, производить можно оборудование которое будет работать годами, но производителю это не надо, во время проектировки закладывается средний срок эксплуатации радиоэлектронного устройства 3 месяца!
Я как то устраивался в компанию SIEMENS , говорю - "Я вам отремонтирую эти платы зачем заказывать новые?" - на что они ответили - "что производителю это не выгодно". да и сервису куда приятнее получать бонусы от хозяев (забугорный офис) если впаривать клиентам новые платы.

А по теме. Может такое устройство подойдет? вроде не дорого. Кто не в курсе - цена с доставкой до вашей почты.
http://www.aliexpress.com/product-fm...olesalers.html
CopperHead вне форума   Ответить с цитированием
Старый 02.03.2012, 14:35   #19
Hamster
Больной. Диагноз "Car PC"
 
Аватар для Hamster
 
Регистрация: 01.09.2005
Возраст: 52
Город: Москва
Регион: 77, 97, 99, 177
Машина: 08\Acura\MDX •••• 07\Honda\Civic 4D
Сообщений: 4,379
Hamster is a splendid one to beholdHamster is a splendid one to beholdHamster is a splendid one to beholdHamster is a splendid one to beholdHamster is a splendid one to beholdHamster is a splendid one to beholdHamster is a splendid one to behold
По умолчанию

Цитата:
Сообщение от CopperHead Посмотреть сообщение
А по теме. Может такое устройство подойдет? вроде не дорого. Кто не в курсе - цена с доставкой до вашей почты.
http://www.aliexpress.com/product-fm...olesalers.html
Это совсем не по теме Этому дерьмищу (по другому "аналог" M3-ATX язык не поворачивается назвать) самому нужно стабилизированное питание.
__________________
Старый проект Honda Accord RHD
Теперь будет Acura MDX 2008 и Honda Civic 4D 2007 и Mitsubishi Outlander XL 2011
Hamster вне форума   Ответить с цитированием
Ответ


Здесь присутствуют: 1 (пользователей: 0 , гостей: 1)
 
Опции темы Поиск в этой теме
Поиск в этой теме:

Расширенный поиск

Ваши права в разделе
Вы не можете создавать новые темы
Вы не можете отвечать в темах
Вы не можете прикреплять вложения
Вы не можете редактировать свои сообщения

BB коды Вкл.
Смайлы Вкл.
[IMG] код Вкл.
HTML код Выкл.



Часовой пояс GMT +4, время: 05:46.


Работает на vBulletin® версия 3.8.4.
Copyright ©2000 - 2026, Jelsoft Enterprises Ltd.
Перевод: zCarot