PCCar.ru - Ваш автомобильный компьютер

Вернуться   PCCar.ru - Ваш автомобильный компьютер > Всё Остальное > Проекты > Рабочий журнал

Ответ
 
Опции темы Поиск в этой теме
Старый 26.10.2010, 13:30   #21
gamester
Старший Пользователь
 
Регистрация: 14.04.2010
Регион: Украина
Сообщений: 135
gamester is on a distinguished road
По умолчанию

Цитата:
Сообщение от ~aviator~ Посмотреть сообщение
Ой парни как я не люблю работать с эпоксидкой и волокном, лучше помоему уж из эпоксилина лепить, намного удобней, быстрей и мене марко.

а так вроде ничего глянем в финале
Да нет ничего сложного. С утра развел, за час нанес, к вечеру высохло...
Главное иметь под рукой 2 шприца для дозировки и медецинские резиновые перчатки...
gamester вне форума   Ответить с цитированием
Старый 21.11.2010, 14:14   #22
hippie
Новый Пользователь
 
Регистрация: 03.02.2010
Возраст: 43
Город: Киев
Регион: Украина
Машина: Passat B5+
Сообщений: 12
hippie is on a distinguished road
По умолчанию

А немог ли бы ты поподробней объяснить в чем проблема 800х480 и третьей центрифуги ? А то я как раз на этапе покупки Lilliput 7" 669GL-70NP/C/T
hippie вне форума   Ответить с цитированием
Старый 22.11.2010, 12:24   #23
gamester
Старший Пользователь
 
Регистрация: 14.04.2010
Регион: Украина
Сообщений: 135
gamester is on a distinguished road
По умолчанию

Цитата:
Сообщение от hippie Посмотреть сообщение
А немог ли бы ты поподробней объяснить в чем проблема 800х480 и третьей центрифуги ? А то я как раз на этапе покупки Lilliput 7" 669GL-70NP/C/T
У центрифуги нет проблем с 800х480.
Есть проблемы у Винды с выставлением 800х480 и у мониторов с отображением в 800х480.
1. В зависимости от видео карты может возникнуть сложности с заданием разрешения 800х480 так как оно не стандартное.
2. В китайских мониторах может быть кривая прошивка. В которой вместо того чтобы выводить изображение 800х480 происходит его маштабирование в какое-либо другое разрешение, а потом то разрешение маштабируется в разрешение матрицы 800х480. В связи э этим получается ухудшение качества изображения.
Впринципе можно попробовать исспользовать 800х600 в винде. Монитор его отмаштабирует до размеров матрицы.
gamester вне форума   Ответить с цитированием
Старый 22.11.2010, 13:22   #24
FesT_fg
Старший Пользователь
 
Аватар для FesT_fg
 
Регистрация: 10.02.2010
Возраст: 38
Город: Москва ЮАО
Регион: 77, 97, 99, 177
Машина: Бмв е-34
Сообщений: 72
FesT_fg is on a distinguished road
По умолчанию

тач к матрице приклеевал тоже на скотч? работает нормально?
__________________
www.IDS-Art.ru
FesT_fg вне форума   Ответить с цитированием
Старый 22.11.2010, 21:47   #25
gamester
Старший Пользователь
 
Регистрация: 14.04.2010
Регион: Украина
Сообщений: 135
gamester is on a distinguished road
По умолчанию

Цитата:
Сообщение от FesT_fg Посмотреть сообщение
тач к матрице приклеевал тоже на скотч? работает нормально?
Да тач к матрице приклеивал на двухсторонний скотч. Че ему не работать? Тач отдельный девайс.... еще и обучаемый.
Я на матрице в менюхе перевернул изображение верхтормашками - тач можно переобучить на перевернутое изображение.
gamester вне форума   Ответить с цитированием
Старый 23.11.2010, 01:45   #26
FesT_fg
Старший Пользователь
 
Аватар для FesT_fg
 
Регистрация: 10.02.2010
Возраст: 38
Город: Москва ЮАО
Регион: 77, 97, 99, 177
Машина: Бмв е-34
Сообщений: 72
FesT_fg is on a distinguished road
По умолчанию

имел ввиду точность нажатия на тач. почему то думал что он должен вплотную прилегать к матрице...
__________________
www.IDS-Art.ru
FesT_fg вне форума   Ответить с цитированием
Старый 23.11.2010, 14:07   #27
gamester
Старший Пользователь
 
Регистрация: 14.04.2010
Регион: Украина
Сообщений: 135
gamester is on a distinguished road
По умолчанию

Цитата:
Сообщение от FesT_fg Посмотреть сообщение
имел ввиду точность нажатия на тач. почему то думал что он должен вплотную прилегать к матрице...
зачем? Тач вообще твердый 2-3 мм толщиной. Работает даже если снять вообще с экрана. Резистивные тачи основаны на нажатии на тач и таким образом замыкании контактов резисторов.
Толшина двухстороннего скоча 1-2 мм.
gamester вне форума   Ответить с цитированием
Старый 04.01.2011, 12:44   #28
gamester
Старший Пользователь
 
Регистрация: 14.04.2010
Регион: Украина
Сообщений: 135
gamester is on a distinguished road
По умолчанию

Итак, в промежутках между работой, воспитанием детеф и ремонтом квартиры удалось выделить немного времени для работы над CARPC. В итоге почти полностью слелал корпус монитора. Осталось пройти финишной шпатлефкой, финально зашкурить и покрасить.
Паралельно занимаюсь разработкой контроллера для управления питанием ноутбука и контролем температуры в корпусе монитора. (Контроллер монитора не любит отрицательные температуры).
Эх кто бы подсказал хорошую невонючую финишную шпатлефку.
Миниатюры
Нажмите на изображение для увеличения
Название: 03012011472.jpg
Просмотров: 840
Размер:	57.3 Кб
ID:	19744   Нажмите на изображение для увеличения
Название: 03012011473.jpg
Просмотров: 672
Размер:	60.4 Кб
ID:	19745  
gamester вне форума   Ответить с цитированием
Старый 06.01.2011, 12:53   #29
gamester
Старший Пользователь
 
Регистрация: 14.04.2010
Регион: Украина
Сообщений: 135
gamester is on a distinguished road
По умолчанию

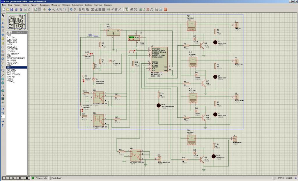
Занялся контроллером управления питанием PC и монитора.
Вот родил схему. Теперь пишу код для микропроцессора.
Миниатюры
Нажмите на изображение для увеличения
Название: sxema.jpg
Просмотров: 1064
Размер:	129.7 Кб
ID:	19767  
gamester вне форума   Ответить с цитированием
Старый 06.01.2011, 14:28   #30
hatman
Пользователь
 
Регистрация: 12.05.2010
Возраст: 44
Город: Москва - Тамбов
Регион: 68
Машина: Раньше Улан, теперь Шкодница
Сообщений: 77
hatman is on a distinguished road
По умолчанию

Цитата:
Сообщение от gamester Посмотреть сообщение
Занялся контроллером управления питанием PC и монитора.
Вот родил схему. Теперь пишу код для микропроцессора.
Простите мне мою серость, но зачем это????

Кстати, на предыдущих фотках рамки моника не увидел краски нанесенной. А на писано было что уже покрасили. Можно фотки окрашенной?
hatman вне форума   Ответить с цитированием
Ответ


Здесь присутствуют: 1 (пользователей: 0 , гостей: 1)
 
Опции темы Поиск в этой теме
Поиск в этой теме:

Расширенный поиск

Ваши права в разделе
Вы не можете создавать новые темы
Вы не можете отвечать в темах
Вы не можете прикреплять вложения
Вы не можете редактировать свои сообщения

BB коды Вкл.
Смайлы Вкл.
[IMG] код Вкл.
HTML код Выкл.



Часовой пояс GMT +4, время: 20:35.


Работает на vBulletin® версия 3.8.4.
Copyright ©2000 - 2026, Jelsoft Enterprises Ltd.
Перевод: zCarot