PCCar.ru - Ваш автомобильный компьютер

Вернуться   PCCar.ru - Ваш автомобильный компьютер > MP3Car ТехИнфа > Разработка программ > Программы управления > iCarDS

Ответ
 
Опции темы Поиск в этой теме
Старый 07.02.2013, 20:40   #391
folv
Старший Пользователь
 
Аватар для folv
 
Регистрация: 08.11.2005
Возраст: 53
Город: Пыть-Ях
Регион: 86
Машина: Toyota RAV4 2008
Сообщений: 342
folv is a jewel in the roughfolv is a jewel in the roughfolv is a jewel in the rough
По умолчанию

Цитата:
Сообщение от Anthonymus Посмотреть сообщение
Я так и предположил. А платкой не поделишься? Тоже надо от соплей уходить. Только добавлю датчики температуры...
в Sprint-Layout нарисована -могу выложить файл не жалко
folv вне форума   Ответить с цитированием
Старый 07.02.2013, 22:48   #392
Anthonymus
Старший Пользователь
 
Регистрация: 28.01.2009
Возраст: 47
Регион: 12
Машина: Chrysler Concorde
Сообщений: 386
Anthonymus is on a distinguished road
По умолчанию

Цитата:
Сообщение от folv Посмотреть сообщение
в Sprint-Layout нарисована -могу выложить файл не жалко
Я в нем работал - думаю многим будет интересен полный проект для iCar'а. Добавлю свою часть и тоже выложу.
__________________
Мой компьтеризируемый лайнер тут.
Anthonymus вне форума   Ответить с цитированием
Старый 08.02.2013, 11:14   #393
folv
Старший Пользователь
 
Аватар для folv
 
Регистрация: 08.11.2005
Возраст: 53
Город: Пыть-Ях
Регион: 86
Машина: Toyota RAV4 2008
Сообщений: 342
folv is a jewel in the roughfolv is a jewel in the roughfolv is a jewel in the rough
По умолчанию

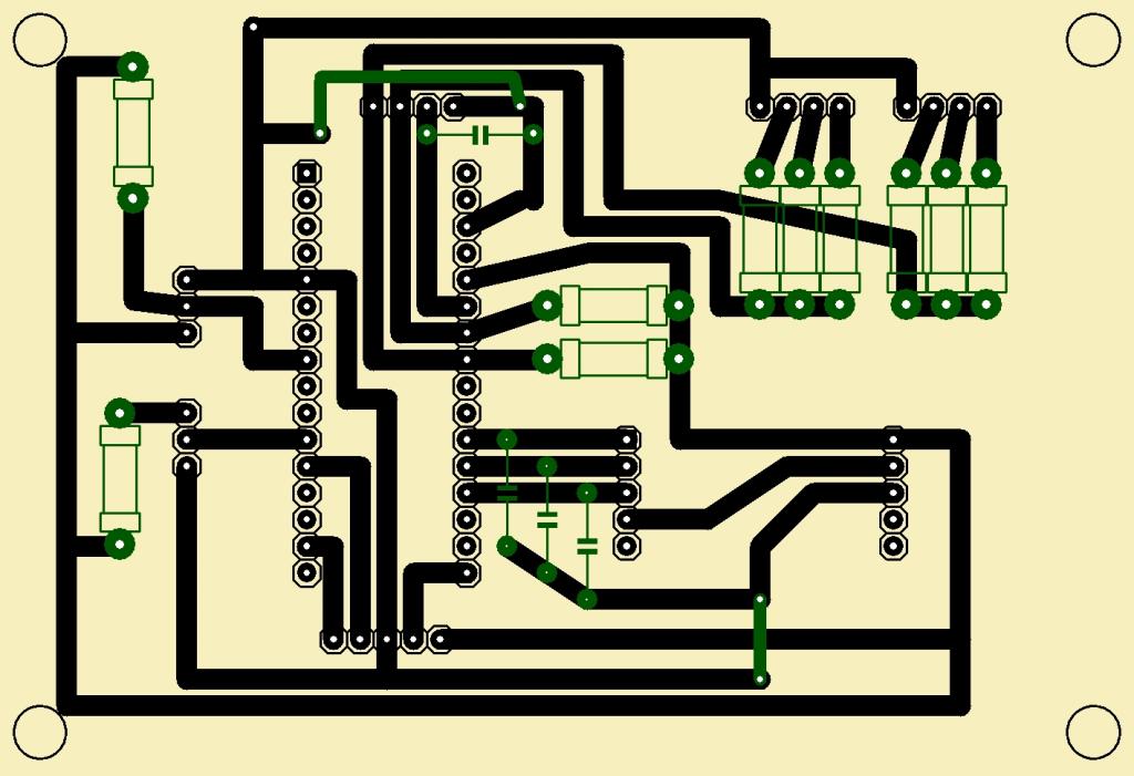
файл платы iCarDuino - если кому надо
Миниатюры
Нажмите на изображение для увеличения
Название: iCarDuino2.jpg
Просмотров: 932
Размер:	90.4 Кб
ID:	29733  
Вложения
Тип файла: rar iCarDuino2.rar (9.7 Кб, 584 просмотров)
folv вне форума   Ответить с цитированием
Старый 08.02.2013, 14:00   #394
pierrotm777
Старший Пользователь
 
Аватар для pierrotm777
 
Регистрация: 07.11.2010
Регион: другой - для добавления сообщить ab
Сообщений: 324
pierrotm777 is just really nicepierrotm777 is just really nicepierrotm777 is just really nicepierrotm777 is just really nice
Smile

Цитата:
Сообщение от folv Посмотреть сообщение
файл платы iCarDuino - если кому надо
How to open the iCarDuino.lay file please ?
pierrotm777 вне форума   Ответить с цитированием
Старый 08.02.2013, 14:02   #395
pierrotm777
Старший Пользователь
 
Аватар для pierrotm777
 
Регистрация: 07.11.2010
Регион: другой - для добавления сообщить ab
Сообщений: 324
pierrotm777 is just really nicepierrotm777 is just really nicepierrotm777 is just really nicepierrotm777 is just really nice
Smile

Цитата:
Сообщение от folv Посмотреть сообщение
файл платы iCarDuino - если кому надо
Can you to give a complet bill of materials please ?
pierrotm777 вне форума   Ответить с цитированием
Старый 08.02.2013, 14:15   #396
folv
Старший Пользователь
 
Аватар для folv
 
Регистрация: 08.11.2005
Возраст: 53
Город: Пыть-Ях
Регион: 86
Машина: Toyota RAV4 2008
Сообщений: 342
folv is a jewel in the roughfolv is a jewel in the roughfolv is a jewel in the rough
По умолчанию

Цитата:
Сообщение от pierrotm777 Посмотреть сообщение
How to open the iCarDuino.lay file please ?
Sprint-Layout 5.0
folv вне форума   Ответить с цитированием
Старый 08.02.2013, 15:35   #397
pierrotm777
Старший Пользователь
 
Аватар для pierrotm777
 
Регистрация: 07.11.2010
Регион: другой - для добавления сообщить ab
Сообщений: 324
pierrotm777 is just really nicepierrotm777 is just really nicepierrotm777 is just really nicepierrotm777 is just really nice
Smile

Цитата:
Сообщение от folv Посмотреть сообщение
Sprint-Layout 5.0
Thanks
pierrotm777 вне форума   Ответить с цитированием
Старый 24.02.2013, 19:31   #398
Vodkin
Старший Пользователь
 
Регистрация: 31.08.2010
Возраст: 43
Город: Санкт-Петербург
Регион: 78, 98
Машина: Toyota Ipsum 2002
Сообщений: 106
Vodkin is on a distinguished road
По умолчанию

Добрый день.
Наконец-то я все подключил и проверил в домашних условиях.
Вопрос по энкодеру: можно ли вместо него использовать вот такой Potentiometer:Нажмите на изображение для увеличения
Название: $T2eC16ZHJHIE9nyseyoZBQ-10VBOG!~~60_12.JPG
Просмотров: 1036
Размер:	18.8 Кб
ID:	30010
Спасибо.
Vodkin вне форума   Ответить с цитированием
Старый 24.02.2013, 20:03   #399
Bersenev
Бывалый писикарщик
 
Аватар для Bersenev
 
Регистрация: 23.04.2009
Возраст: 55
Город: Ставрополь
Регион: 26
Машина: Opel Zafira 2007
Сообщений: 5,275
Bersenev has a brilliant futureBersenev has a brilliant futureBersenev has a brilliant futureBersenev has a brilliant futureBersenev has a brilliant futureBersenev has a brilliant futureBersenev has a brilliant futureBersenev has a brilliant futureBersenev has a brilliant futureBersenev has a brilliant futureBersenev has a brilliant future
По умолчанию

Цитата:
Сообщение от Vodkin Посмотреть сообщение
Вопрос по энкодеру: можно ли вместо него использовать вот такой Potentiometer:
С данным скетчем нельзя, это переменный резистор, а не энкодер. Для него надо будет писать не только другой скетч, но и дорабатывать плагин.
Bersenev вне форума   Ответить с цитированием
Старый 25.02.2013, 10:01   #400
filinmd
Старший Пользователь
 
Аватар для filinmd
 
Регистрация: 20.03.2012
Возраст: 35
Город: Москва
Регион: 77, 97, 99, 177
Машина: Ford Focus 2, Audi Q7
Сообщений: 163
filinmd will become famous soon enoughfilinmd will become famous soon enough
По умолчанию

на пульт можно назначить кнопки вверх вниз влево вправо, а вот работают они почему то не везде. К примеру на главном экране у меня отображен список воспроизведения и я хочу его полистать , а сделать я это не могу. Можно как то исправить?
filinmd вне форума   Ответить с цитированием
Ответ


Здесь присутствуют: 1 (пользователей: 0 , гостей: 1)
 

Ваши права в разделе
Вы не можете создавать новые темы
Вы не можете отвечать в темах
Вы не можете прикреплять вложения
Вы не можете редактировать свои сообщения

BB коды Вкл.
Смайлы Вкл.
[IMG] код Вкл.
HTML код Выкл.



Часовой пояс GMT +4, время: 08:26.


Работает на vBulletin® версия 3.8.4.
Copyright ©2000 - 2026, Jelsoft Enterprises Ltd.
Перевод: zCarot