PCCar.ru - Ваш автомобильный компьютер

Вернуться   PCCar.ru - Ваш автомобильный компьютер > MP3Car ТехИнфа > Сделай сам

Ответ
 
Опции темы Поиск в этой теме
Старый 03.09.2009, 15:15   #1
Just.Kot
Пользователь
 
Аватар для Just.Kot
 
Регистрация: 06.06.2008
Возраст: 38
Город: Moscow
Регион: 77, 97, 99, 177
Машина: BMW 330Сi||2001
Сообщений: 57
Just.Kot will become famous soon enough
По умолчанию Помогите сделать управление складывающимися зеркалами

Есть зеркала, управляются след образом: подаем плюс с минусом - складываются, меняем полярность - раскладываются.

На более свежих авто для водителя это выглядит так: нажал нефиксируемую кнопку 1 раз - сложились, второй раз - разложились.

Вопрос: Как можно реализовать такое? (где купить, что спаять и т.д)

Уже думал насчет блока управления стеклоподъемниками, но всем, что видел нужен постоянный сигнал на закрытие - это раз, и они не умею по одной и той же кнопке закрывать/открывать.
Just.Kot вне форума   Ответить с цитированием
Старый 03.09.2009, 23:52   #2
ВладимирC
Старший Пользователь
 
Регистрация: 20.08.2007
Возраст: 53
Город: Москва
Регион: 77, 97, 99, 177
Машина: Hyunday Grandeur 3.3
Сообщений: 852
ВладимирC is a glorious beacon of lightВладимирC is a glorious beacon of lightВладимирC is a glorious beacon of lightВладимирC is a glorious beacon of lightВладимирC is a glorious beacon of light
По умолчанию

О! один в один хотел вопрос задать)). Правда хотелось бы задействовать сигнализацию. Закрыл машину - сложились, открыл разложились.
ВладимирC вне форума   Ответить с цитированием
Старый 04.09.2009, 00:06   #3
Diagnose
Старший Пользователь
 
Аватар для Diagnose
 
Регистрация: 05.12.2008
Возраст: 55
Город: Волгоград
Регион: 34
Машина: 2003\Toyota\Allion
Сообщений: 446
Diagnose is a jewel in the roughDiagnose is a jewel in the roughDiagnose is a jewel in the rough
По умолчанию

У меня такой же алгоритм работы штатного складывания,правда думаю как сделать,чтобы при постановке на охрану-складывались,а после снятия раскладывались только при открытии водительской двери,либо только после включения зажигания.Думаю это более правильно.Если кто что раньше придумает-делитесь инфой.
Diagnose вне форума   Ответить с цитированием
Старый 04.09.2009, 00:24   #4
aptm
Гуру
 
Аватар для aptm
 
Регистрация: 04.11.2005
Город: Москва
Регион: 77, 97, 99, 177
Машина: VW Passat Variant
Сообщений: 1,425
aptm is a splendid one to beholdaptm is a splendid one to beholdaptm is a splendid one to beholdaptm is a splendid one to beholdaptm is a splendid one to beholdaptm is a splendid one to beholdaptm is a splendid one to behold
По умолчанию

Раскладывание по зажиганию и вставленому ключу (по двум условиям, если сигнализация с автозапуском), складывание по вытаскиванию ключа или, что лучше по постановке на охрану. IMHO
aptm вне форума   Ответить с цитированием
Старый 04.09.2009, 00:29   #5
ВладимирC
Старший Пользователь
 
Регистрация: 20.08.2007
Возраст: 53
Город: Москва
Регион: 77, 97, 99, 177
Машина: Hyunday Grandeur 3.3
Сообщений: 852
ВладимирC is a glorious beacon of lightВладимирC is a glorious beacon of lightВладимирC is a glorious beacon of lightВладимирC is a glorious beacon of lightВладимирC is a glorious beacon of light
По умолчанию

Алгоритм работы - вопрос второй. Основная проблема - что будет служить драйвером моторчика.
ВладимирC вне форума   Ответить с цитированием
Старый 04.09.2009, 00:47   #6
admin
Administrator
 
Аватар для admin
 
Регистрация: 15.06.2005
Город: Москва
Регион: 77, 97, 99, 177
Машина: Lexus RX400h
Сообщений: 842
admin is a glorious beacon of lightadmin is a glorious beacon of lightadmin is a glorious beacon of lightadmin is a glorious beacon of lightadmin is a glorious beacon of lightadmin is a glorious beacon of light
По умолчанию

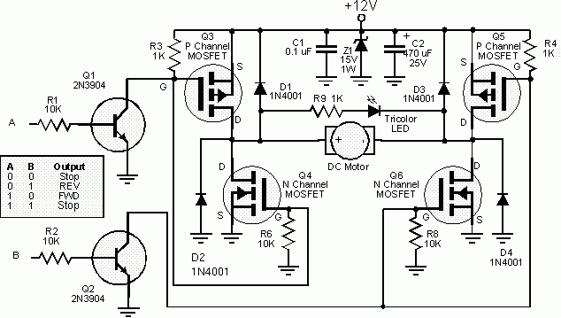
Драйвер L293D или L298N
Нажмите на изображение для увеличения
Название: dm.png
Просмотров: 3133
Размер:	2.4 Кб
ID:	12481

Или классическая схема H-моста
Нажмите на изображение для увеличения
Название: 27.gif
Просмотров: 3065
Размер:	6.4 Кб
ID:	12482

H-Bridge на Mosfet
Нажмите на изображение для увеличения
Название: h-bridge2.png
Просмотров: 3883
Размер:	6.4 Кб
ID:	12484
Миниатюры
Нажмите на изображение для увеличения
Название: h-bridge1.gif
Просмотров: 1605
Размер:	8.4 Кб
ID:	12483  
__________________
Все для arduino.

Последний раз редактировалось admin; 04.09.2009 в 01:46.
admin вне форума   Ответить с цитированием
Старый 04.09.2009, 01:07   #7
ВладимирC
Старший Пользователь
 
Регистрация: 20.08.2007
Возраст: 53
Город: Москва
Регион: 77, 97, 99, 177
Машина: Hyunday Grandeur 3.3
Сообщений: 852
ВладимирC is a glorious beacon of lightВладимирC is a glorious beacon of lightВладимирC is a glorious beacon of lightВладимирC is a glorious beacon of lightВладимирC is a glorious beacon of light
По умолчанию

А без 5В как-нибудь можно обойтись?
ВладимирC вне форума   Ответить с цитированием
Старый 04.09.2009, 01:14   #8
admin
Administrator
 
Аватар для admin
 
Регистрация: 15.06.2005
Город: Москва
Регион: 77, 97, 99, 177
Машина: Lexus RX400h
Сообщений: 842
admin is a glorious beacon of lightadmin is a glorious beacon of lightadmin is a glorious beacon of lightadmin is a glorious beacon of lightadmin is a glorious beacon of lightadmin is a glorious beacon of light
По умолчанию

Можно и без +5, только управлять ты чем будешь ? У Контроллера логические уровни
И подтягивающие резисторы по 2к можно поменять на 10к и на землю посадить.
__________________
Все для arduino.
admin вне форума   Ответить с цитированием
Старый 04.09.2009, 01:28   #9
ВладимирC
Старший Пользователь
 
Регистрация: 20.08.2007
Возраст: 53
Город: Москва
Регион: 77, 97, 99, 177
Машина: Hyunday Grandeur 3.3
Сообщений: 852
ВладимирC is a glorious beacon of lightВладимирC is a glorious beacon of lightВладимирC is a glorious beacon of lightВладимирC is a glorious beacon of lightВладимирC is a glorious beacon of light
По умолчанию

Управлять выходами сигналки, например, ну или сигнал с замка, не суть важно, главное, что там входные уровни - 12В, выходные также 12В. Но вот чем реализовать контроль по току на выходе. Чтобы драйвер понимал, что зеркало заняло крайнее положение и напругу с него можно снимать?

По третьей схеме, что такое B1, B2, F1, F2. Точнее понятно, что это входы, что на них нужно подавать?
ВладимирC вне форума   Ответить с цитированием
Старый 04.09.2009, 01:40   #10
Urvin
Старший Пользователь
 
Аватар для Urvin
 
Регистрация: 13.11.2008
Возраст: 38
Город: Москва
Регион: 77, 97, 99, 177
Машина: 2000\Basin\2111
Сообщений: 250
Urvin will become famous soon enough
По умолчанию

Цитата:
Сообщение от ВладимирC Посмотреть сообщение
По третьей схеме, что такое B1, B2, F1, F2. Точнее понятно, что это входы, что на них нужно подавать?
forward/backward. Подается сигнал +5В. Да 5В элементарно получаются через lm7805
Urvin вне форума   Ответить с цитированием
Ответ


Здесь присутствуют: 1 (пользователей: 0 , гостей: 1)
 

Ваши права в разделе
Вы не можете создавать новые темы
Вы не можете отвечать в темах
Вы не можете прикреплять вложения
Вы не можете редактировать свои сообщения

BB коды Вкл.
Смайлы Вкл.
[IMG] код Вкл.
HTML код Выкл.



Часовой пояс GMT +4, время: 03:29.


Работает на vBulletin® версия 3.8.4.
Copyright ©2000 - 2026, Jelsoft Enterprises Ltd.
Перевод: zCarot