PCCar.ru - Ваш автомобильный компьютер

PCCar.ru - Ваш автомобильный компьютер (https://pccar.ru/index.php)
-   Сделай сам (https://pccar.ru/forumdisplay.php?f=17)
-   -   Помогите сделать управление складывающимися зеркалами (https://pccar.ru/showthread.php?t=9636)

Just.Kot 03.09.2009 15:15

Помогите сделать управление складывающимися зеркалами
 
Есть зеркала, управляются след образом: подаем плюс с минусом - складываются, меняем полярность - раскладываются.

На более свежих авто для водителя это выглядит так: нажал нефиксируемую кнопку 1 раз - сложились, второй раз - разложились.

Вопрос: Как можно реализовать такое? (где купить, что спаять и т.д)

Уже думал насчет блока управления стеклоподъемниками, но всем, что видел нужен постоянный сигнал на закрытие - это раз, и они не умею по одной и той же кнопке закрывать/открывать.

ВладимирC 03.09.2009 23:52

О! один в один хотел вопрос задать)). Правда хотелось бы задействовать сигнализацию. Закрыл машину - сложились, открыл разложились.

Diagnose 04.09.2009 00:06

У меня такой же алгоритм работы штатного складывания,правда думаю как сделать,чтобы при постановке на охрану-складывались,а после снятия раскладывались только при открытии водительской двери,либо только после включения зажигания.Думаю это более правильно.Если кто что раньше придумает-делитесь инфой.:whistle:

aptm 04.09.2009 00:24

Раскладывание по зажиганию и вставленому ключу (по двум условиям, если сигнализация с автозапуском), складывание по вытаскиванию ключа или, что лучше по постановке на охрану. IMHO

ВладимирC 04.09.2009 00:29

Алгоритм работы - вопрос второй. Основная проблема - что будет служить драйвером моторчика.

admin 04.09.2009 00:47

Вложений: 4
Драйвер L293D или L298N
Вложение 12481

Или классическая схема H-моста
Вложение 12482

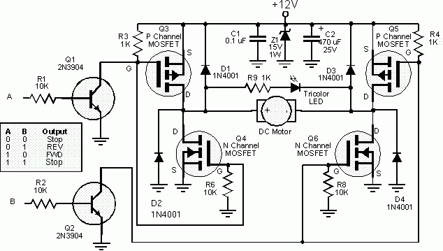
H-Bridge на Mosfet
Вложение 12484

ВладимирC 04.09.2009 01:07

А без 5В как-нибудь можно обойтись?

admin 04.09.2009 01:14

Можно и без +5, только управлять ты чем будешь ? У Контроллера логические уровни
И подтягивающие резисторы по 2к можно поменять на 10к и на землю посадить.

ВладимирC 04.09.2009 01:28

Управлять выходами сигналки, например, ну или сигнал с замка, не суть важно, главное, что там входные уровни - 12В, выходные также 12В. Но вот чем реализовать контроль по току на выходе. Чтобы драйвер понимал, что зеркало заняло крайнее положение и напругу с него можно снимать?

По третьей схеме, что такое B1, B2, F1, F2. Точнее понятно, что это входы, что на них нужно подавать?

Urvin 04.09.2009 01:40

Цитата:

Сообщение от ВладимирC (Сообщение 109545)
По третьей схеме, что такое B1, B2, F1, F2. Точнее понятно, что это входы, что на них нужно подавать?

forward/backward. Подается сигнал +5В. Да 5В элементарно получаются через lm7805


Часовой пояс GMT +4, время: 18:42.

Работает на vBulletin® версия 3.8.4.
Copyright ©2000 - 2025, Jelsoft Enterprises Ltd.
Перевод: zCarot