PCCar.ru - Ваш автомобильный компьютер

Вернуться   PCCar.ru - Ваш автомобильный компьютер > MP3Car ТехИнфа > Блоки питания

Ответ
 
Опции темы Поиск в этой теме
Старый 16.05.2018, 14:32   #1
aptm
Гуру
 
Аватар для aptm
 
Регистрация: 04.11.2005
Город: Москва
Регион: 77, 97, 99, 177
Машина: VW Passat Variant
Сообщений: 1,425
aptm is a splendid one to beholdaptm is a splendid one to beholdaptm is a splendid one to beholdaptm is a splendid one to beholdaptm is a splendid one to beholdaptm is a splendid one to beholdaptm is a splendid one to behold
По умолчанию Контроллер заряда - изменить напряжение

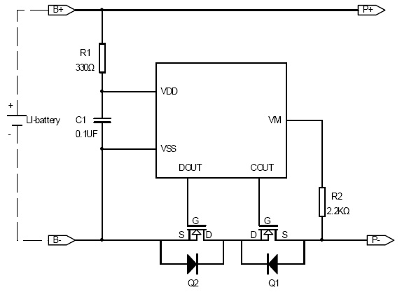
Есть такой контроллер:

на DW01V и 8205A
на выходе 3.7в.
Можно ли повысить выходное напряжение до 4.2в? Если можно то как?
aptm вне форума   Ответить с цитированием
Старый 16.05.2018, 17:09   #2
skanch
Модератор
 
Аватар для skanch
 
Регистрация: 19.01.2010
Возраст: 60
Город: Санкт-Петербург
Регион: 78, 98
Сообщений: 2,669
skanch has a brilliant futureskanch has a brilliant futureskanch has a brilliant futureskanch has a brilliant futureskanch has a brilliant futureskanch has a brilliant futureskanch has a brilliant futureskanch has a brilliant futureskanch has a brilliant futureskanch has a brilliant futureskanch has a brilliant future
По умолчанию

Цитата:
Сообщение от aptm Посмотреть сообщение
Есть такой контроллер:

на DW01V и 8205A
на выходе 3.7в.
Можно ли повысить выходное напряжение до 4.2в? Если можно то как?
Если только подобрать резистор R1, реально понизив напряжение отслеживания на входе.

Нажмите на изображение для увеличения
Название: UT.jpg
Просмотров: 1707
Размер:	27.9 Кб
ID:	49715

Последний раз редактировалось skanch; 16.05.2018 в 17:58.
skanch вне форума   Ответить с цитированием
Старый 16.05.2018, 18:02   #3
aptm
Гуру
 
Аватар для aptm
 
Регистрация: 04.11.2005
Город: Москва
Регион: 77, 97, 99, 177
Машина: VW Passat Variant
Сообщений: 1,425
aptm is a splendid one to beholdaptm is a splendid one to beholdaptm is a splendid one to beholdaptm is a splendid one to beholdaptm is a splendid one to beholdaptm is a splendid one to beholdaptm is a splendid one to behold
По умолчанию

Спасибо большое, буду попробовать.
aptm вне форума   Ответить с цитированием
Ответ


Здесь присутствуют: 1 (пользователей: 0 , гостей: 1)
 

Ваши права в разделе
Вы не можете создавать новые темы
Вы не можете отвечать в темах
Вы не можете прикреплять вложения
Вы не можете редактировать свои сообщения

BB коды Вкл.
Смайлы Вкл.
[IMG] код Вкл.
HTML код Выкл.



Часовой пояс GMT +4, время: 02:19.


Работает на vBulletin® версия 3.8.4.
Copyright ©2000 - 2026, Jelsoft Enterprises Ltd.
Перевод: zCarot