PCCar.ru - Ваш автомобильный компьютер

PCCar.ru - Ваш автомобильный компьютер (https://pccar.ru/index.php)
-   Блоки питания (https://pccar.ru/forumdisplay.php?f=11)
-   -   Контроллер заряда - изменить напряжение (https://pccar.ru/showthread.php?t=27538)

aptm 16.05.2018 14:32

Контроллер заряда - изменить напряжение
 
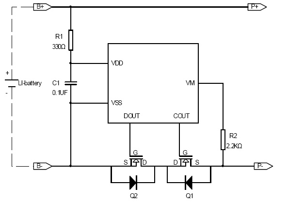
Есть такой контроллер:
https://content.foto.my.mail.ru/mail/aptm/93/i-308.jpg
на DW01V и 8205A
на выходе 3.7в.
Можно ли повысить выходное напряжение до 4.2в? Если можно то как?

skanch 16.05.2018 17:09

Вложений: 1
Цитата:

Сообщение от aptm (Сообщение 402128)
Есть такой контроллер:
https://content.foto.my.mail.ru/mail/aptm/93/i-308.jpg
на DW01V и 8205A
на выходе 3.7в.
Можно ли повысить выходное напряжение до 4.2в? Если можно то как?

Если только подобрать резистор R1, реально понизив напряжение отслеживания на входе.

Вложение 49715

aptm 16.05.2018 18:02

Спасибо большое, буду попробовать.


Часовой пояс GMT +4, время: 19:47.

Работает на vBulletin® версия 3.8.4.
Copyright ©2000 - 2026, Jelsoft Enterprises Ltd.
Перевод: zCarot