PCCar.ru - Ваш автомобильный компьютер

Вернуться   PCCar.ru - Ваш автомобильный компьютер > Всё Остальное > Проекты > Рабочий журнал

Ответ
 
Опции темы Поиск в этой теме
Старый 27.11.2011, 19:45   #1
496385290
Пользователь
 
Аватар для 496385290
 
Регистрация: 20.06.2010
Возраст: 34
Город: Липецк
Регион: 48
Сообщений: 51
496385290 is on a distinguished road
Smile PC CAR 2 din

Всем привет!!!

Решил выложить свой PC CAR, он у меня второй, и т.к. первый был такой же как почти у всех, я заострю внимание только на второй версии.
Прошу сильно не пинать
Теперь о железе.

Я использовал материнскую плату Zotac LGA775 GF9300-I-E. От нее мне нужно было неплохая производительность встроенных видеокарт, количество USB, и небольшая энергопотребляемость. На ней 3xSATA (2 достаточно), 12xUSB портов, 1хСОМ, возможность подключения до 3 мониторов (1xVGA и два цифровых), так же есть разъем под клаву и eSATA. С материнкой вместе шел и модуль Wi-Fi. Звуковая карта средняя. Поддерживает только 5.1.

Процессор Intel Pentium Dual Core E6700, тактовая частота 3,2 ГГц, шины 1066 МГц, 2 ядра, кушает 65 Вт, максимальная температура 74,1 С.

Опетаривки 3 Гб

Жесткий от ноута объемом 250 Гб 2,5” SATA.

Блок питания хотел использовать M2-ATX, но понял что это гиблое дело, и что 160 Вт маловато для такого железа, было, решено разорится и купить M4-ATX мощностью 250 Вт как заявил производитель.

Так же из дополнительного оборудования установил:
-оптический привод от ноутбука Пионерка DVD-RW SATA.
-ТВ тюнер Aver Media USB с возможностью цифрового приема, в авто еще не опробован.
-Какой то блютуз валялся, марка без понятия
-радио модуль от магнитолы Пионер
-ИК приемник на 2313 микроконтроллере.
-контроллер LPT PCI-E.
-модем USB GSM/GPRS
-модуль GPS
-беспроводная мышь и клава в солнечнозащитный козырек.
-термометр USB (2313+d18b20)

Охлаждение было собрано из 6 вентиляторов. Корпус компьютера 185х175х100 мм. Температура там без них наверное будет как в духовке. Один стоит на ЦП, второй (40х40х10) задействован на охлаждение непосредственно чипсета, еще два размером 40х40х10 подключенных через схему регулирования оборотов в зависимости от температуры на охлаждение жесткого диска и оперативной памяти. Еще пара 30х30х10 на охлаждение БП.

Монитор обычный 7” сенсорный, корпус самодельный.

Система управления задействована через две Arduino nano одна отвечает за: радио, подсветку монитора, камеру заднего вида, рулевых кнопок. Вторая за управление панели от магнитолы LG LAC 6800R: подсветка кнопок (два цвета), дисплей, энкодер, кнопки.

В планах использовать второй монитор на крыши 15-17” настольного ПК.
Подключить автомобиль через Arduino Mega к PC CAR.

По входу использовал фильтр, ферритовое кольцо и конденсаторы 20000х25В.

Вот в принципе и весь список, что мне удалось засунуть и подключить к коробке размером 185х175х100 мм.

Последний раз редактировалось 496385290; 10.12.2011 в 23:56.
496385290 вне форума   Ответить с цитированием
Старый 27.11.2011, 23:44   #2
maxkuz
Старший Пользователь
 
Регистрация: 22.02.2011
Регион: 77, 97, 99, 177
Сообщений: 210
maxkuz is on a distinguished road
По умолчанию

классно! а где сам комп-то? что-то не видно...
maxkuz вне форума   Ответить с цитированием
Старый 28.11.2011, 00:08   #3
Gorynch
Старший Пользователь
 
Аватар для Gorynch
 
Регистрация: 22.04.2009
Возраст: 44
Город: Москва
Регион: 77, 97, 99, 177
Машина: 2005\Nissan\X-Trail
Сообщений: 775
Gorynch has a reputation beyond reputeGorynch has a reputation beyond reputeGorynch has a reputation beyond reputeGorynch has a reputation beyond reputeGorynch has a reputation beyond reputeGorynch has a reputation beyond reputeGorynch has a reputation beyond reputeGorynch has a reputation beyond repute
По умолчанию

Маленькое уточнение: одновременно можно подключить только 2 монитора на любые из 3-х выводов

И ещё - как-то не вяжется выбор платы с "небольшая энергопотребляемость." и "Блок питания хотел использовать M2-ATX, но понял что это гиблое дело, и что 160 Вт маловато для такого железа, было, решено разорится и купить M4-ATX мощностью 250 Вт как заявил производитель"

А в остальном всё интересно, правда фоток не наблюдается
Gorynch вне форума   Ответить с цитированием
Старый 28.11.2011, 00:36   #4
496385290
Пользователь
 
Аватар для 496385290
 
Регистрация: 20.06.2010
Возраст: 34
Город: Липецк
Регион: 48
Сообщений: 51
496385290 is on a distinguished road
По умолчанию

Цитата:
Сообщение от maxkuz Посмотреть сообщение
классно! а где сам комп-то? что-то не видно...
Комп дома, ждет последние штрики, прошивка, установка винды, покраски
496385290 вне форума   Ответить с цитированием
Старый 28.11.2011, 00:38   #5
496385290
Пользователь
 
Аватар для 496385290
 
Регистрация: 20.06.2010
Возраст: 34
Город: Липецк
Регион: 48
Сообщений: 51
496385290 is on a distinguished road
По умолчанию

Цитата:
Сообщение от Gorynch Посмотреть сообщение
Маленькое уточнение: одновременно можно подключить только 2 монитора на любые из 3-х выводов

И ещё - как-то не вяжется выбор платы с "небольшая энергопотребление." и "Блок питания хотел использовать M2-ATX, но понял что это гиблое дело, и что 160 Вт маловато для такого железа, было, решено разорится и купить M4-ATX мощностью 250 Вт как заявил производитель"

А в остальном всё интересно, правда фоток не наблюдается
Совершенно верно только 2 монитора спасибо за наблюдательность

Фотки будут в скором времени. А на счет энергопотребления, с M2-ATX проект содержал малую долю того что сейчас, только необходимое, и монитор питался от отдельного преобразователя, решив расширить возможности был куплен m4-ATX тем самым на него было все повешено, все так затянуло что на энергопотребление как то стало плевать
496385290 вне форума   Ответить с цитированием
Старый 29.11.2011, 19:27   #6
496385290
Пользователь
 
Аватар для 496385290
 
Регистрация: 20.06.2010
Возраст: 34
Город: Липецк
Регион: 48
Сообщений: 51
496385290 is on a distinguished road
По умолчанию

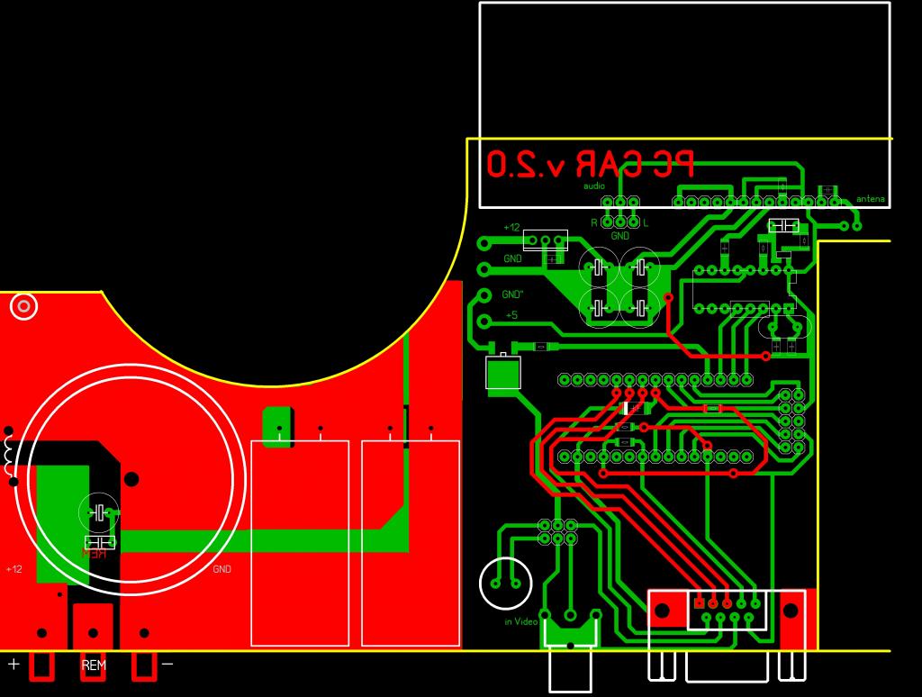
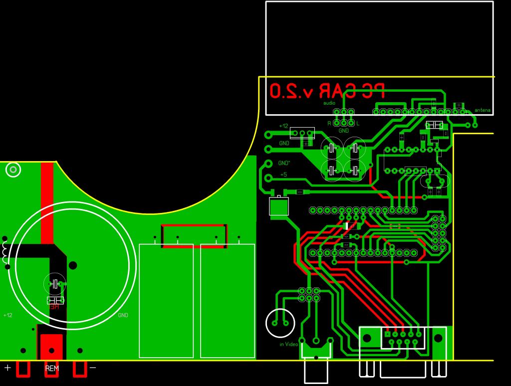
Состоит из 5 плат:
1) Материнская плата Zotac LGA775 GF9300-I-E на которой установлено:
Процессор Intel Pentium Dual Core E6700 с вентилятором 80х80х25 4pin
Чипсет GeForce с вентилятором 40х40х10 3pin
Оперативка – 3 Гб (2 + 1)
Жесткий диск - 250 Гб 2,5” SATA (укороченный SATA кабель 25 см)
Контроллер LPT+2COM PCI-E
Wi-Fi
2) Верхняя плата состоит из фильтра и 2 модулей:
Системы фильтрации питания (феррит + конденсаторы 20000х25В)
Arduino Nano (рулевые кнопки, регулировка подсветки, радио, вентиляторы, камера заднего вида)
Радио (радио модуль от магнитолы, синтезатор и система питания)
3) Блок питания М4-АТХ с вентилятором 30х30х10 2pin
4) Система охлаждения:
2 вентилятора 40х40х10 3pin и одного 30х30х10 2pin
Схема управления охлаждением с датчиком температуры
Bluetooth
5) Плата разъем задней панели:
Мини хаб USB 4-1
Термометр USB (2313+d18b20)

Для удобства гайки М3 запрессовал в вентиляторы.

Задняя нижняя плата содержит:
4 USB (3 из которых высокоскоростные, и 1 через хаб)
1хСОМ
Светодиоды (POWER и HDD)
Кнопка RESET
Разъемы питания +5 и +12 вольт
Разъем контроллера Arduino Nano (Оставшиеся незадействованные контакты)
Разъем 3,5мм для наушников (на панель управления)

Задняя верхняя плата содержит:
+12/АСС/GND
Разъем под антенну FM
9 pin (датчик света, рулевые кнопки, + 5 В, GND, камера заднего вида, POWER)
S-video

В процессе сборки пришлось собрать два программатора AVR и PIC с интерфейсом USB.
496385290 вне форума   Ответить с цитированием
Старый 29.11.2011, 19:40   #7
Hamster
Больной. Диагноз "Car PC"
 
Аватар для Hamster
 
Регистрация: 01.09.2005
Возраст: 52
Город: Москва
Регион: 77, 97, 99, 177
Машина: 08\Acura\MDX •••• 07\Honda\Civic 4D
Сообщений: 4,379
Hamster is a splendid one to beholdHamster is a splendid one to beholdHamster is a splendid one to beholdHamster is a splendid one to beholdHamster is a splendid one to beholdHamster is a splendid one to beholdHamster is a splendid one to behold
По умолчанию

Фоооотки, фооотки! Даешь фотки!
__________________
Старый проект Honda Accord RHD
Теперь будет Acura MDX 2008 и Honda Civic 4D 2007 и Mitsubishi Outlander XL 2011
Hamster вне форума   Ответить с цитированием
Старый 29.11.2011, 21:18   #8
496385290
Пользователь
 
Аватар для 496385290
 
Регистрация: 20.06.2010
Возраст: 34
Город: Липецк
Регион: 48
Сообщений: 51
496385290 is on a distinguished road
По умолчанию

Пока что готовы полностью только 2 платы, остальные частями:

Верхняя задняя плата
Нажмите на изображение для увеличения
Название: 1222.jpg
Просмотров: 874
Размер:	96.7 Кб
ID:	24536

Нажмите на изображение для увеличения
Название: 1234.jpg
Просмотров: 942
Размер:	98.1 Кб
ID:	24538

Нажмите на изображение для увеличения
Название: P1110648.jpg
Просмотров: 886
Размер:	76.8 Кб
ID:	24539

Нажмите на изображение для увеличения
Название: P1110649.jpg
Просмотров: 2856
Размер:	92.0 Кб
ID:	24540

Верхняя передняя плата (охлаждение)
Нажмите на изображение для увеличения
Название: 122222.jpg
Просмотров: 653
Размер:	38.7 Кб
ID:	24537

Нажмите на изображение для увеличения
Название: P1110650.jpg
Просмотров: 942
Размер:	87.7 Кб
ID:	24541

Нажмите на изображение для увеличения
Название: P1110651.jpg
Просмотров: 1247
Размер:	64.2 Кб
ID:	24542
496385290 вне форума   Ответить с цитированием
Старый 30.11.2011, 01:10   #9
admin
Administrator
 
Аватар для admin
 
Регистрация: 15.06.2005
Город: Москва
Регион: 77, 97, 99, 177
Машина: Lexus RX400h
Сообщений: 842
admin is a glorious beacon of lightadmin is a glorious beacon of lightadmin is a glorious beacon of lightadmin is a glorious beacon of lightadmin is a glorious beacon of lightadmin is a glorious beacon of light
По умолчанию

А что за VGA разьем на плате?
__________________
Все для arduino.
admin вне форума   Ответить с цитированием
Старый 30.11.2011, 01:29   #10
webnao
Пользователь
 
Аватар для webnao
 
Регистрация: 19.02.2009
Город: Санкт-Петербург
Регион: 78, 98
Машина: 2008\Chevrolet\Aveo
Сообщений: 89
webnao is on a distinguished road
По умолчанию

сдается мне это com-порт.
__________________
webnao вне форума   Ответить с цитированием
Ответ

Метки
2 din, pc car, комп


Здесь присутствуют: 1 (пользователей: 0 , гостей: 1)
 

Ваши права в разделе
Вы не можете создавать новые темы
Вы не можете отвечать в темах
Вы не можете прикреплять вложения
Вы не можете редактировать свои сообщения

BB коды Вкл.
Смайлы Вкл.
[IMG] код Вкл.
HTML код Выкл.



Часовой пояс GMT +4, время: 21:50.


Работает на vBulletin® версия 3.8.4.
Copyright ©2000 - 2025, Jelsoft Enterprises Ltd.
Перевод: zCarot