Показать сообщение отдельно
Старый 02.09.2015, 19:08   #17
OKLiK
Старший Пользователь
 
Аватар для OKLiK
 
Регистрация: 08.06.2009
Возраст: 49
Город: Екатеринбург
Регион: 66, 96
Машина: Калина 2 - 219470 Норма
Сообщений: 339
OKLiK has a spectacular aura aboutOKLiK has a spectacular aura about
По умолчанию

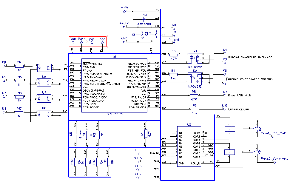
Не хочу обидеть тебя и других, но я не поклонник этого г...а для ло..в, только все свое с нуля.
Вот схема:
Миниатюры
Нажмите на изображение для увеличения
Название: pccar_con2.png
Просмотров: 1023
Размер:	36.8 Кб
ID:	40929  
OKLiK вне форума   Ответить с цитированием