Вобщем, чтобы сто раз не постить, перечислю все отклонения от даташита и приложу схему с печткой - помогите разобраться.
добавлено позже: проблема была решена заменой полумертвой микросхемы
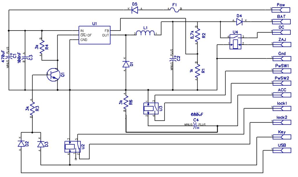
Индуктивность 107мкГн
R1-1кОм
R2-6.7кОм
Шотка SR360
Входная емкость 2200мкФ
Выходная емкость 1000мкФ
Шотка и емкости не по даташиту, и еще на вход повесил керамику 100нФ (С3) (сам не знаю зачем - везде советуют их вешать

) может из-за этого?
На печатке красным отметил дорожку от 1-й ноги до емкости - судите сами, далеко это или нет.
Еще - Шотка физически очень близко к дросселю (всего 3мм)
Сам думаю, что все дело в кривой печатке, ведь я совершенно не умею их разводить.