PCCar.ru - Ваш автомобильный компьютер

PCCar.ru - Ваш автомобильный компьютер (https://pccar.ru/index.php)
-   Рабочий журнал (https://pccar.ru/forumdisplay.php?f=25)
-   -   Renault Clio 3, 2007 (https://pccar.ru/showthread.php?t=18616)

kolyfan 09.02.2013 19:16

Renault Clio 3, 2007
 
Вложений: 16
Всем добрый день.

Автомобиль такой:
Вложение 30509

Железо:
Материнская плата: Asus P8H67-I Deluxe (s1155, H67 Express, PCI-E 2.0 x16)
Вложение 29771
CPU: Intel Core i3-2105 3.1GHz
Память: Kingston SODIMM DDR3-1333 4096MB PC3-10600
SSD: OCZ Vertex 3 SSD 120GB 2.5" SATAIII MLC (VTX3-25SAT3-120G)
Вентиляторы: Noctua NF-B9-1600
Кулер на проц: Titan TTC-NK95HS
Вложение 29775
Корпус: Frontier MI-100
Вложение 29772
Монитор: Lilliput SDK 8" module
Вложение 29777
Блок питания: M4-ATX
GPS: GlobalSat BU-353
Bluetooth NoName dongle
Микрофон: Edutige ETM-001

Начать решил с монитора и места под него.
Монитор заказал у производителя в Китае. При заказе не указал, что мне нужно автопереключение на камеру заднего вида, потому приехал монитор без дополнительного сигнального провода. После долгой переписки - уже у американского представительства удалось выяснить чего куда паять. В итоге монитор заработал как надо (детали тут, если надо: http://pccar.ru/showpost.php?p=203030&postcount=5)
Лепить монитор решил на штатное место дисплея от магнитолы:
Вложение 29762
У автодилера заказал такую же запчасть (не хочу курочить машину, что бы в случае продажи можно было всё вернуть к первозданному виду).
Руки у меня растут оттуда же откуда и ноги, по-этому переделку заказанной запчасти под монитор заказывал у человека который занимается установкой всякого рода оборудованием.
Вот что у него получилось:
Вложение 29765Вложение 29764
Снаружи конечно вид не до конца органичный, но всё же:
Вложение 29768
К сожалению промежуточных фото нету, но сам процес выглядел так:
  • Оригинальная запчасть была разделена на основание (с крепёжными скобами) и крышку
  • Стенки он делал из какого-то пластика для наружной рекламы (белый, толщина около 8-ми мм, гнётся, можно шурупы вкручивать)
  • Ну а дальше наверное шпатлёвка и покраска
В самом мониторе сделал одну механическую доработку. Установщик мне-то монитор закрепил в подиуме, но с платой ничего не сделал, она так и висела на заводском скотче.
Под дырками для болтов в плате на металическую подложку монитора наляпал термоклея, в него засунул гайки (ну не совсем гайки - крепёж от какого-то старого кулера) и уже хорошо прикрутил винтами плату к монитору.
Так же в подиум с внутренней стороны (за монитором полно места) на тот же термоклей посадил GPS-приёмник (наляпал много клея и в него саморезами прикрутил приёмник) и не видно и под лобовым стеклом.

Когда монитор был готов пришла очередь собирать систему.
Корпус я выбирал полной высоты, так как планировал ставить полноразмерную плату в PCIeX слот.
По габаритам остановил свой выбор на Frontier MI-100 (вообще хотел Thermaltake Element Q, но за 3 месяца они так и не появились в продаже в Киеве).
Корпус изначально выглядел так:
Вложение 29772Вложение 29773
После работы ножницами по металу и напильником - стал таким:
Вложение 29761Вложение 29759
Советский конструктор думаю не одному мне в этой жизни помогает :smile1:
Внешний вид меня не беспокоит, так как системник лежит под водительским сидельем:
Вложение 29770Вложение 29767
Места для ног теперь там почти нету, но там у меня ездит малой в автокресле - ему оно не надо.

Надо сказать, что системник там ничем не закреплён, плюс я не заботился пока никакими воздушными фильтрами - 2 зимних месяца работает пока нормально - через пару месяцев посмотрю что там внутри накопилось.

Парктроник покупал на ebay.com, что-то около $40 с возможностью вывода на монитор:
Вложение 29769Вложение 30510
На мониторе такой же угол обзора как в боковых зеркалах, ну может чуть шире. Вниз не очень хорошо видит, так как установлена параллельно земле, а не как штатные - объективом вниз под углом

По той же причине, что и с монитором (кривые руки) прокладку кабелей заказывал на СТО. Причём на официальном реношном СТО - цена как для официалов получилась демократичной, конечно пару раз пришлось возвращаться: там провод не протянули, там что-то оборвалось - но сейчас всё устаканилось.

Сигнал на Ignition Блока питания пустил через трёх-позиционный переключатель (заказал родную кнопку от круиз контроля):
  • Сигнал подаётся напрямую от плюсовой клеммы аккумулятора (для кратковременных стоянок, что бы комп не выключать)
  • Выключено
  • Сигнал подаётся от зажигания (режим по умолчанию)

Звук пока не сделан - купил дешёвые колонки с питанием от USB - подключил их в USB-hub на месте магнитолы (на картинке с рыжими кольцами рядом с подстаканиками). Там же торчит и Bluetooth dongle
Вложение 29758

Для аудио заказал пару дней назад маленький усилитель с mp3car
Через него собираюсь подключить штатные колонки.
Звуком не болею, потому это меня устроит.

Так же с mp3car заказал TPMS и модуль для подключения штатных кнопок управления магнитолой Joycon EXR Steering Wheel Control PC Interface

В итоге на данный момент работает:
  • Собственно сам системник с монитором и тачскрином
  • Громкая связь (хотя собеседники говорят, что меня слышно плохо)
  • Мультимедиа (пока через USB-пищалки)
  • GPS - использую CityGuide
  • Камера заднего вида с выводом показаний парктроника

В ближайших планах:
  • Доделать аудио, когда приедет усилитель
  • Подключить подрулевое управление магнитолой
  • Установить систему котроля за давлением в шинах (правда устанавливать буду уже весной, во время сезонной переобувки)

Проблемы:
  • После установки выяснилось, что монитор стоит далековато - если до нижнего левого угла дотягиваюсь без проблем, то уже до верхнего левого угла без отрыва спины от сиденья уже не обойтись - но придётся уже с этим жить - переставлять точно не буду.
  • Отваливается Bluetooth - изначально выбор пал на материнку от асус из-за встроенного Wi-Fi и Bluetooth. Wi-Fi работает, а вот BlueSoleil со встроенным Bluetooth не пашет. Иногда может через час вырубиться в системе, иногда раньше.
  • Приходиться отправлять систему в Shutdown, а не в Hibername, так как почему-то в Hibernate-е USB-порты не отрубаются. Правда с SSD система грузится быстро. Может правда надо поиграться с режимами БП - может там есть режим, что БП будет отрубать питание, а не просто импульс на выключение посылать.
  • Пару раз комп зависал, так что приходилось полностью обесточивать его - до этого у меня не было переключателя для разрыва питания (от аккумулятора + и - до БП), пришлось спаять.
  • Из-за того, что камера заднего вида установлена в бампере довольно низко - заляпывается на раз - то есть если приехал с дома на работу, то при парковке видишь только смутные очертания происходящего.

Hamster 09.02.2013 21:08

Цитата:

Сообщение от kolyfan (Сообщение 245880)
а вот BlueSoleil со встроенным Bluetooth не пашет.

Блюсолеил та еще глюкавина. Лучшее что с ним можно сделать - деинсталировать :)


Цитата:

Сообщение от kolyfan (Сообщение 245880)
так как почему-то в Hibernate-е USB-порты не отрубаются

У M4-ATX есть настройки по времени отключения 5VSB на котором USB и сидят. Надо настроить или выбрать один из трех предустановленных режимов.

kolyfan 09.02.2013 23:46

Цитата:

Сообщение от Hamster (Сообщение 245891)
Блюсолеил та еще глюкавина. Лучшее что с ним можно сделать - деинсталировать :)

А центрифуга же вроде только с блюсолейлом работает? Или как-то можно заставить её работать со встроенным блютузом, который в материнке?

kolyfan 15.03.2013 15:11

Вложений: 3
Цитата:

Сообщение от kolyfan (Сообщение 245880)
Отваливается Bluetooth - изначально выбор пал на материнку от асус из-за встроенного Wi-Fi и Bluetooth. Wi-Fi работает, а вот BlueSoleil со встроенным Bluetooth не пашет. Иногда может через час вырубиться в системе, иногда раньше.

Блютуз как-то почти перестал глючить - бывает, что сразу после старта системы центрифуга не находит телефон - помогает перезагрузка или системы или центрифуги, но уже если телефон центрифуга увидела, то уже не теряет. Списываю на то, что потеплело.

Так же пришлось заменить микрофон. Изначально стоял микрофон купленный на ebay-е на $30 (Edutige ETM-001):
Вложение 30346
Но собеседники жаловались, что меня "на другом конце провода" отвратительно слышно. Поставил микрофон за 20 грн. - Gembird Mic-222 - который покупал для тестов, ещё когда система не стояла в машине - и звук нормализовался:
Вложение 30348
Вложение 30347

Markizdesad666 16.03.2013 04:21

хорошая мать, сам на такой проект строю ))) http://pccar.ru/showthread.php?t=15844
корпус, мне кажется, слишком громоздкий)) какие очучения от владения carpc в авто? как попутчики на это реагируют?)

kolyfan 18.03.2013 16:50

Цитата:

Сообщение от Markizdesad666 (Сообщение 251002)
хорошая мать, сам на такой проект строю ))) http://pccar.ru/showthread.php?t=15844
корпус, мне кажется, слишком громоздкий)) какие очучения от владения carpc в авто? как попутчики на это реагируют?)

По-поводу корпуса - да, громоздкий, согласен.
Но изначально планировал использовать компьютер для видеорегистрации используя PCIeX плату видеозахвата (а она была полноразмерная) - но когда посмотрел качество записанного видео - отказался - со временем буду делать видеорегистрацию на основе веб-камер.
Сейчас бы уже брал slim-корпус.

По поводу попутчиков - один решил пошутить - а есть ли у Тебя тут Wi-Fi :)
С телефона - но есть :)

kolyfan 18.03.2013 18:09

Вложений: 9
Приехала посылка с mp3car. Пока добрался только до Joycon EXR Steering Wheel Control PC Interface

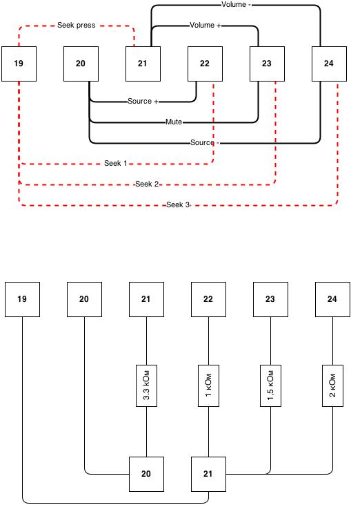
Я его сначала заказал, а только потом пошёл прозванивать подрулевые кнопки. Оказалось, что они совсем не резистивные, а просто замыкают определённые контакты на 6-тиконтактном разъёме. Эти сигналы идут в штатный дисплей, а вот он уже их преобразует в удобоваримый формат для магнитолы. Но так как штатный дисплей был вынут и JoyCon EXR Control был заказан - решил спаять простенькую вермишель из резисторов.

На следующем рисунке сверху изображена физическая комутация кнопок, а на нижнем - спаянная резистивная схема:
Вложение 30429
Пока решил использовать всё, кроме колёсика поиска, потому как там своя логика:
  • У колёсика попеременно замыкаются 3 пары контактов: 19 + 22, 23 или 24
  • Дисплей смотрит на изменения, если идёт 22 -> 23 -> 24 -> 22..., тогда получается поиск в одну сторону;если идёт 22 -> 24 -> 23 -> 22..., тогда получается поиск в другую сторону; и уже на основании этих данных дисплей посылает нужный сигнал магнитоле
  • Один из них всегда будет замкнут, думал припаять только 2 из 3-х, и колёсико держать всегда в разомкнутом положении, а 1-ый и 2-ой контакты использовать для комманд, но решил пока не трогать эти контакты, так как можно случайно колёсико крутануть и контакт может замкнуться без моего прямого участия
Штатный разъём нестандартный - на радиорынке купил контактную планку, но шаг ножек на ней оказался немного больше, чем в разъёме, потому сразу 6 штырьков не влезло - но 2 влезало, потому сделал следующее: нарезал 3 кусочка по 4 штырька (2х2), надфилем сточил края, что бы в сумме шаг получился меньше, чем в оригинальной планке:
Вложение 30424
Вот так оно выглядит в штатном разъёме:
Вложение 30427
Держится плотно, но дополнительно изолентой примотаю.
Ниже собственно сам резистивный "интерфейс" - сначала думал сделать красиво - на макетной плате, но оценив гемор с этим всем и то в каком невидном месте оно будет лежать - просто спаял и запихнул в термоусадку:
Вложение 30421Вложение 30422
Вложение 30423Вложение 30425
На следующем кадре сам девайс рядом с зажигалкой - я реально был удивлён миниатюрным размерам:
Вложение 30426
Изначально думал его располагать в нише от магнитолы, но так как размеры меленькие - запихнул под монитор:
Вложение 30428

Пока поезжу потестирую, а через недельку запихну в термоусадку всю плату.
Были проблемы с USB-хабом Belkin - при подключенном JoyCon и GPS BU-353 - USB-хаб постоянно отваливался - заменил на какой-то noname без дополнительного питания - всё нормально.

Как же оказывается раньше неудобно было постоянно тянуться к монитору для регулировки громкости или переключения треков :)

kolyfan 22.05.2013 14:41

TPMS
 
Вложений: 4
30.04.2013 во время сезонной переобувки установил датчики в колёса от системы давления в шинах.
Саму систему покупал на mp3car.

Датчики уже были прописаны в блоке управления и была схема, какой куда датчик ставить. На шиномонтаже ничего не перепутали и поставили правильно.

Вот несколько фото:
Вложение 31339Вложение 31340
Вложение 31341Вложение 31343

Заработало всё сразу... ну почти всё.
Если блок приёмника положить между передними сиденьями - то оба задних и правый передний датчики ловятся отлично и каждую 1-2 минуты информация от них обновляется. А левый передний или вообще не ловится или ловится раз в 20-30 минут.
Если положить блок приёмника под левую ногу (там где она отдыхает, пока на сцепление не давит) - тогда оба передних датчика и левый задний ловятся на ура, но не ловится задний правый, так как до него получается большое расстояние.

И ещё странный момент - в плагине к Centrafuse - три датчика показывают половину заряда батареи, тогда как один (который левый передний, проблемный) - полный.

Написал в mp3car - отписались, что на плагин в CF равняться не стоит (по поводу заряда батарей). По поводу плохого сигнала, посоветовали поискать другое расположение или же попробовать перепрописать датчики в системе.

Пока буду кататься и пробовать разные места в машине для приёмника, потом попробую колёса передние местами поменять, а если не поможет - уже буду перепрописывать датчики.

----

С наступлением жары отвалился GPS-приёмник, который был в подиуме от монитора на термоклею посажен. Пока езжу без GPS-а, да и в любом случае по Киеву CityGuide не помощник - нужны Яндекс-карты с пробками - из-за этого подумываю на Win8 переезжать, когда время появится.

JoyCon так в термоусадку и не запихнул - "голышом" валяется под монитором. Работает на ура. Единственное - за прошедшие 2 месяца 2 раза сбоил следующим образом: Сбивались настройки сопротивлений, и если первый раз через 10 минут всё вернулось обратно, то во второй раз остались новыми - перенастроил под новые положения сопротивлений, езжу дальше.

kolyfan 03.10.2013 12:25

Запотела камера заднего вида
 
Когда начались дожди, запотела камера заднего вида. А сейчас вообще подмёрзла и внутри утром лёд :)
Заказал на ebay новую - уже пришла. При случае поеду на сервис ставить.

1 датчик от TPMS так толком и не работает, уже и переставил колесо с ним на другую сторону и систему переучил - показывает информацию раз в неделю. Остальные 3 работают исправно, иногда тупят, но минут за 10-20 все 3 появляются.

Сенчик 27.12.2013 17:56

Вопрос: сколько стоит такая переделка, сколько занимает времени (при заранее подготовленных деталях) и согласитесь ли вы сделать такую же переделку мне?
Ну, за щедрое вознаграждение, естественно.


Часовой пояс GMT +4, время: 22:30.

Работает на vBulletin® версия 3.8.4.
Copyright ©2000 - 2025, Jelsoft Enterprises Ltd.
Перевод: zCarot