PCCar.ru - Ваш автомобильный компьютер

PCCar.ru - Ваш автомобильный компьютер (https://pccar.ru/index.php)
-   Питание (https://pccar.ru/forumdisplay.php?f=173)
-   -   Блоки питания для планшетов, одноплатных компьютеров, TV-боксов (компоненты и технологии). (https://pccar.ru/showthread.php?t=27676)

skanch 26.08.2018 20:46

Блоки питания для планшетов, одноплатных компьютеров, TV-боксов (компоненты и технологии).
 
Вложений: 17
Актуальные версии блоков питания буду выкладывать в этой теме.

Ниже одна из крайних версий распределителя, который подходит для питания любых планшетов или одноплатных компьютеров с напряжением питания до +/-5В и током нагрузки до 3.0А. Блок питания выполнен на четырёхслойной плате по авторской топологии. В этой версии (на микросхеме MP1584) два канала «развязаны» друг от друга и от внешнего источника питания отдельными синфазными фильтрами от TDK-Lambda на каждом входе (для подавления возможных помех от генератора) и отдельными EMI фильтрами BNX025H01 от Murata на выходе, добавлены танталовые конденсаторы на вход и выход, что в целом позволило существенно улучшить характеристики выходного напряжения каждого из каналов. Один канал с выходным регулируемым напряжением (вращением по часовой стрелке напряжение уменьшается, против часовой стрелки увеличивается) для подключения планшета или одноплатного компьютера, второй с фиксированным напряжением 5.2В-5.3В для подключения HUB-а.
Два разъёма с проводами по краям платы имеют одинаковое количество проводов. Расцветка проводов по факту может отличаться от цветов на фотографии, но всегда остаётся неизменным жёлтый цвет провода именно на разъёме ХР3. Обращаю внимание на этот момент, чтобы в дальнейшем избежать ошибки подключения разъёмов (сечение проводов линий питания планшета и HUB-а по 0.75 мм.кв., сечение остальных проводов по 0.35 мм.кв.).

Вложение 50105Вложение 50136 Вложение 50106Вложение 50214

Так же имеются каналы:
- вход "InBut" для подключения внешней кнопки для управления блоком,
- выход "OutBut" для подключения кнопки питания планшета или одноплатного компьютера (коммутируемая «масса»),
- выход «Remout» +12В/2А для управления включением усилителя,
- выход управления датчиком Холла в планшете (коммутируемая «масса»),
- выход управления режимом OTG (коммутируемая «масса»),
- выход в виде дополнительного канала +5.2В/0,5А для реализации варианта включения/выключения
планшета «по наличию подзарядки на USB планшета».
Все каналы имеют временную задержку и определённую последовательность на включение и выключение согласно программируемого алгоритма. Для управления используется контроллер Arduino Pro Mini с выпаянным собственным стабилизатором напряжения и светодиодом индикации питания (для уменьшения собственного энергопотребления). Для самостоятельного программирования рекомендую использовать программатор СР2102.

"Распиновка" разъёмов на плате.

Вложение 50107

Провода питания на входе (контакты 15 и 16 -"плюс", контакты 6 и 7 -"минус") сделаны двойные и каждый по 0.75 мм.кв.. Подключать нужно парами для увеличения общего сечения каждой линии питания. Для избежания возможных помех при монтаже системы в целом рекомендую, как один из вариантов способ, описанный здесь...
Не задействованные «пины» Arduino Pro Mini: D2, D6, D7, D13, A3.
Положение Ардуино на плате строго ориентировано! И должно быть как на фото.
Отслеживание напряжения на АКБ ведётся во всех режимах работы блока и имеет фиксированное значение порога отключения питания от бортовой сети при разрядке АКБ до 11.5В (по желанию можно изменить до 11.3В).
Есть программируемый таймер отключения системы с её полным обесточиванием в режиме «сон» (по умолчанию время 36 часов и если в течении этого времени АСС на входе блока не появится - он гарантированно отключится от бортовой сети, т.е., если машину припарковали вечером в пятницу, к примеру в 20-00, то в воскресенье утром после 8-00 планшет начнет включение с полной загрузки) и звуковое оповещение при включении блока питания, если до этого он был полностью отключен от внешнего питания (сработала защита от разряда АКБ или было отключение по таймеру). Управление блоком осуществляется по линии «АСС» (при появлении положительного потенциала от +2.5В до +20.0В на управляющем контакте «АСС» блок включается и при его исчезновении выключается).
Максимальный ток нагрузки на каждый канал при котором блок питания работает стабильно - 3.8А (при этом температура на микросхеме 79С после 8 часов непрерывной работы). Собственное потребление блоком питания составляет 12мА.

Рекомендации по подключению блока:
- провод "плюс" сечением 4 мм.кв. тянуть напрямую от АКБ через предохранитель 3-5А (ставить предохранитель, как можно ближе к АКБ).
- "минус" подключать к ближайшей к блоку питания штатной точке "массы" на кузове авто (сечение не ниже, чем у плюсового провода).
- "АСС" брать от замка зажигания ( при включении в положение "АСС" напряжение сразу появляется, при выключении сразу без задержек исчезает ).
- питание планшета двумя проводами и "плюс", и "минус" сечением не ниже 0.75 мм.кв. от соответствующих выходов на блоке питания (при этом при подготовке контроллера от батареи следует помнить, что перемычка по минусу должна быть сечением не ниже 0.75 мм кв.)
- питание HUB-а двумя проводами и "плюс", и "минус" сечением не ниже 0.75 мм.кв. от соответствующих выходов на блоке питания.
Только при таком подключении гарантируется безупречная работа блока питания.

Есть несколько вариантов управления планшетом: по датчику Холла, по наличию "подзарядки на USB планшета", по "нажатию" кнопки включения/выключения планшета( при таком варианте потребуется перепрошивка контроллера).

Ниже алгоритм работы блока

Первое включение
(или включение после полного обесточивания по таймеру, или в следствии разряда АКБ до 11,5В)

Включили АСС:
(проигрывается мелодия- нажать для прослушивания)

-включаем питание планшета +4.38В
-отключаем датчик Холла (чтобы экран включился)
-еще через 0.5 сек.
-нажимаем кнопку "Вкл" (длинное нажатие)
-еще через 4 сек. (длительность нажатия кнопки)
-включаем дополнительный канал +5.2В/0.5А
-еще через 30 сек. (время для полной загрузки)
-включаем питание HUB-а +5.2В
-еще через 1 сек.
-включаем OTG (появляется "земля" для OTG)
-еще через 1 сек.
-включаем Remout (напряжение всегда такое, как на АКБ, с током нагрузки до 2А)

Все последующие включения по алгоритму:

Включили АСС:

включились каналы
-отключается датчик Холла -планшет проснулся
-дополнительный канал +5.2В/0.5А
-еще через 0.5 сек.
-питание HUB-а +5.2В
-еще через 1 сек.
-OTG (появляется "земля" для OTG)
-еще через 1 сек.
-Remout (напряжение всегда такое, как на АКБ, с током нагрузки до 2А)

Выключили АСС:

через 6 секунд выключаются каналы:
-датчик Холла -планшет заснул
-дополнительный канал +5.2В/0.5А
-еще через 1 сек.
-OTG (пропадает "земля" для OTG).
-Remout (напряжение всегда такое, как на АКБ, с током нагрузки до 2А)
-еще через 1 сек.
-питание HUB-а

Канал питания планшета работает
и выключится через 36 часов или если в течение этого
времени произойдет разрядка АКБ до 11.5В

Возможная ситуация:
(АСС включён, планшет и периферия работают, двигатель не заведен, на АКБ подзарядка с генератора не идет, АКБ разрядился до 11.5В)
-проигрывается мелодия предупреждения (цикл повторяется пока не будет отключен АСС)
-через 10 секунд выключаются каналы:
-датчик Холла -планшет заснул
-дополнительный канал +5.2В/0.5А
-OTG (пропадает "земля" для OTG).
-еще через 2 сек.
-Remout (напряжение всегда такое, как на АКБ, с током нагрузки до 2А)
-питание HUB-а
-если вынуть ключ зажигания, то система полностью обесточивается.

Режим "Сервис"
При включенной кнопке "InBut" (если эта кнопка с фиксацией положения подключена к соответствующему выводу разъема и замкнута на корпус) система переходит в ждущий режим
- все каналы (кроме питания планшета) отключены (соответствует режиму "Выключили АСС") и реакции на наличие/отсутствие "АСС" нет.

Ниже алгоритм работы блока питания с управлением только кнопкой: (актуально для планшетов, в которых нет датчика Холла)

Первое включение
(или включение после полного обесточивания по таймеру, или в следствии разряда АКБ до 11,5В)

Включили АСС:
(проигрывается мелодия)

-включаем питание планшета +4.38В
-еще через 0.5 сек.
-нажимаем кнопку "Вкл" планшета (длинное нажатие 4 сек. )
-еще через 30 сек. (время для полной загрузки планшета)
-включаем дополнительный канал +5.2В/0.5А
-включаем питание HUB-а +5.2В
-еще через 1 сек.
-включаем OTG (появляется "земля" для OTG)
-еще через 1 сек.
-включаем Remout (напряжение всегда такое, как на АКБ, с током нагрузки до 2А)

Все последующие включения по алгоритму:

Включили АСС:

включились каналы
-нажимаем кнопку "Вкл" планшета (короткое нажатие)
-еще через 0.5 сек.
-дополнительный канал +5.2В/0.5А
-еще через 0.5 сек.
-питание HUB-а +5.2В
-еще через 1 сек.
-OTG (появляется "земля" для OTG)
-еще через 1 сек.
-Remout (напряжение всегда такое, как на АКБ, с током нагрузки до 2А)

Выключили АСС:

через 6 секунд выключаются каналы:
-нажимаем кнопку "Вкл" планшета (короткое нажатие)
-дополнительный канал +5.2В/0.5А
-еще через 1 сек.
-OTG (пропадает "земля" для OTG).
-Remout (напряжение всегда такое, как на АКБ, с током нагрузки до 2А)
-еще через 1 сек.
-питание HUB-а

Канал питания планшета работает
и выключится через 36 часов или если в течение этого
времени произойдет разрядка АКБ до 11.5В

Возможная ситуация:
(АСС включён, планшет и периферия работают, двигатель не заведен, на АКБ подзарядка с генератора не идет, АКБ разрядился до 11.5В)
-через 10 секунд выключаются каналы:
-нажимаем кнопку "Вкл" планшета (короткое нажатие)
-дополнительный канал +5.2В/0.5А
-OTG (пропадает "земля" для OTG).
-еще через 2 сек.
-Remout (напряжение всегда такое, как на АКБ, с током нагрузки до 2А)
-питание HUB-а
-через 10 секунд проигрывается мелодия предупреждения (цикл повторяется пока не будет отключен АСС)
-если вынуть ключ зажигания, то система полностью обесточивается.

Режим "Сервис"
При включенной кнопке "InBut" (если эта кнопка с фиксацией положения подключена к соответствующему выводу разъема и замкнута на корпус) система переходит в ждущий режим
- все каналы (кроме питания планшета) отключены (соответствует режиму "Выключили АСС") и реакции на наличие/отсутствие "АСС" нет.


Для смены алгоритма требуется перепрошивка контроллера Ардуино или его замена на плате блока питания на заранее прошитый модуль, при наличии его в комплекте. Для замены модуля нужно применить достаточно большое усилие, чтобы извлечь контроллер из цангового разъёма, при этом помнить, что ножки на "гребёнке" тонкие и хрупкие (сделаны из фосфористой бронзы) и легко ломаются при неосторожном извлечении модуля.

Корпус не имеет крышки. В её качестве выступает поверхность самого планшета, на которую рекомендуется крепить блок.


Вложение 50133 Вложение 50130Вложение 50134 Вложение 50132 Вложение 50124
------------------------------------------------------------------------------
Актуальная версия блока питания описание и алгоритм работы

Вложение 52712

Вложение 52713

Вложение 52714

Размеры платы БП.
Вложение 53023

Ниже файлы для печати корпуса для этого блока питания, любезно предоставленные пользователями.
Вложение 53024

---------------------------------------------------------------
Модуль с выходным напряжением +/-5V, током нагрузки до 3,5А, с управлением по "АСС" для устройств с разъёмом питания type-c. В кабеле провода питания сечением по 0,75мм.кв., что гарантирует минимальные потери напряжения при больших нагрузках.

Вложение 52745

Вложение 52746

По ссылке, как самому сделать кабель питания с разъёмом USB type-c...

skanch 27.08.2018 18:17

Распределитель питания +/-5В и током до 10А.
 
Вложений: 3
Еще один распределитель питания для мощных систем с нагрузкой до 10А. На плате (95 мм х 95 мм) основной источник питания +/-5В с током нагрузки до 10А на базе LTM4600, два вспомогательных DC-DC канала на MP1584 с током нагрузки до 3.0А каждый (напряжение на этих каналах делаю фиксированное от 3.3В — 9.0В).
Блок выполнен на четырехслойной плате по авторской топологии, что позволило снизить нагрев компонентов при максимальной нагрузке (использование дополнительного радиатора с обратной стороны платы при использовании канала +/-5в-10А на максимальной нагрузке обязательно). Разрабатывался модуль для использования в составе установочного комплекта высококачественной акустической системы в автомобиле для одновременного питания системника от Apple, DSP-блока, планшета или монитора, HUB-а и управлением выходами Remout нескольких отдельных усилителей. На плате присутствует модуль отслеживания напряжения на АКБ с фиксированным порогом отключения ниже 11.5 В. Есть два выхода для возможного использования режимов OTG и управлением по датчику Холла. Также возможен вариант с отключением основного канала и "дежурным" питанием контроллера +/- 5В и током нагрузки до 80 мА (собственное потребление блока в целом в таком режиме составляет 9 мА).

Вложение 50109 Вложение 50111 Вложение 50110

skanch 27.08.2018 18:24

DC-DC преобразователь +/-5В-10А
 
Вложений: 4
Это отдельный блок DC-DC на той же микросхеме LTM4600 с фиксированным выходом +/-5В и током нагрузки до 10А (радиатор обязателен). Это совместная разработка с basurman и топология платы этого модуля полностью его заслуга. Управление возможно как положительным потенциалом, так и отрицательным.

Вложение 50113 Вложение 50114 Вложение 50112
Вложение 50115

skanch 27.08.2018 19:38

Распределитель питания +/-5В-8А с интегрированным HUB-м
 
Вложений: 1
Сейчас хочу попробовать ещё одну чисто китайскую микросхему (мой друг ругается - говорит, что зря трачу время и деньги на чисто китайские микры...) от MPS (разработчик MP1584), а именно MP8762 в корпусе QFN 3X4 . По описанию очень привлекательная для создания мощного блока питания для современных планшетов например таких, как Nexus 9. Я уже и плату разработал, но на производстве запороли внутренние слои - замыкают несколько переходов. В целом по задумке работать не будет, но попробовать распаять сам DC-DC преобразователь для проверки работоспособности MP8762 получится. Думаю, что в ближайшие дни уже сделаю тесты...

Вложение 50117

skanch 31.08.2018 02:02

Вложений: 2
Микросхема MP8762 "завелась" с первого раза и с параметрами почти по даташиту...
Когда DC-DC преобразователь включён и нет нагрузки на выходе, то собственное потребление 692µA . Для режима "сон" - то, что нужно! При выставленном напряжении на выходе в 5,25В стабильно работает с нагрузкой 8,6А. При такой нагрузке держит "просадку" по напряжению на входе 8,2В. При нагрузке в 6,3А "просадка" уже возможна до 7,3В. При нагрузке в 8,6А температура на корпусе микросхемы 96С, но плата вокруг имеет температуру 47С. В таком режиме "гонял" модуль примерно 4 часа. Параметры температуры не менялись. Пульсации на выходе при максимальной нагрузке составляют 80mV. Частота переключения выставлена примерно на уровне 750-800kHz. Всё очень даже не плохо...пока. Теперь нужно "дожать" упирающихся китайцев, "запоровших" платы на повторное изготовление партии и после получения собрать полноценный распределитель питания со всеми задуманными функциями...

P.S. Оставил на ночь под полной нагрузкой 10А (примерно по времени 7 часов): температура на корпусе микросхемы 130С, температура рядом на плате на линии индуктора - 89С, индуктор - 72С, участки платы, прилегающие к микре и работающие как теплоотвод - 57С. Загнать в режим отключения по перегреву (150С) на такой нагрузке не удалось.

Вложение 50140

P.S. При добавлении на выход ещё двух танталов по 100 мкФ пульсации на выходе уменьшились до 50mV при нагрузке 9А.

Вложение 50166

oleg707 01.09.2018 13:27

Цитата:

Сообщение от skanch (Сообщение 405099)
Микросхема MP8762 "завелась" с первого раза и с параметрами почти по даташиту...
Когда DC-DC преобразователь включён и нет нагрузки на выходе, то собственное потребление 692µA . Для режима "сон" - то, что нужно! При выставленном напряжении на выходе в 5,25В стабильно работает с нагрузкой 8,6А. При такой нагрузке держит "просадку" по напряжению на входе 8,2В. При нагрузке в 6,3А "просадка" уже возможна до 7,3В. При нагрузке в 8,6А температура на корпусе микросхемы 96С, но плата вокруг имеет температуру 47С. В таком режиме "гонял" модуль примерно 4 часа. Параметры температуры не менялись. Пульсации на выходе при максимальной нагрузке составляют 80mV. Частота переключения выставлена примерно на уровне 750-800kHz. Всё очень даже не плохо...пока. Теперь нужно "дожать" упирающихся китайцев, "запоровших" платы на повторное изготовление партии и после получения собрать полноценный распределитель питания со всеми задуманными функциями...
P.S. Оставил на ночь под полной нагрузкой 10А (примерно по времени 7 часов): температура на корпусе микросхемы 130С, температура рядом на плате на линии индуктора - 89С, индуктор - 72С, участки платы, прилегающие к микре и работающие как теплоотвод - 57С. Загнать в режим отключения по перегреву (150С) на такой нагрузке не удалось.



Супер, сам долго смотрел на эту микросхему, но не решился. Побоялся, что чип очень маленький и даже на 5 амперах будет дико перегреваться. А тепло отвести с такой маленькой площади немного проблематично.
А чего ты частоту не 800-1000 кГц делаешь? Нагрев на больших бросках тока будет меньше и дроссель можно ставить меньшей индуктивности ( тоже меньший нагрев)

skanch 01.09.2018 14:43

Цитата:

Сообщение от oleg707 (Сообщение 405109)
Супер, сам долго смотрел на эту микросхему, но не решился. Побоялся, что чип очень маленький и даже на 5 амперах будет дико перегреваться. А тепло отвести с такой маленькой площади немного проблематично.
А чего ты частоту не 800-1000 кГц делаешь? Нагрев на больших бросках тока будет меньше и дроссель можно ставить меньшей индуктивности ( тоже меньший нагрев)

Это первая плата и первое включение, и пока все номиналы по схеме из даташита. На удивление - работает очень хорошо. Дальше буду экспериментировать с подборами элементов и посмотрю, что из этой микры можно выжать...

oleg707 02.09.2018 20:48

Слушай, а зачем такой запас по току? Даже 5 ампер с головой должно хватать.
Тогда отлично подходят те же mp8675, mp8670, mp8666, mp38892, которые можно спокойно разводить на 2х сторонней плате вместо 4слойной ( привет, надёжность), разделение деталей позволяет равномернее распределить тепло.
С коротким замыканием в 4слойной плате я так понял ты уже столкнулся, прямо из китайского производства:derisive:
Самое главное, на мой взгляд, это надёжность, простота, и ремонтопригодность мастером среднего уровня в абстрактной глубинке.
Я поэтому до сих пор и ставлю собранные дс-дс модули. Что-то не понравилось - поменял и не тратишь время ( самый ценный ресурс).
Вообще, обрати внимание, как сделан мой бп. В том смысле, что дс-дс, которые подключаются на штырьках, можно ставить что хочешь. Хочешь 3А, хочешь 5. При этом its724 выступает дополнительным своеобразным предохранителем по току.
В принципе каждое устройство делается под свои задачи, я твоих может не знаю ))

skanch 02.09.2018 21:13

На "штырьках" я делал один из своих блоков питания очень давно и то только потому что нужно было приподнять модули над общим полем платы для установки радиатора. Но это увеличение размера всего блока и уменьшение функционала самой микросхемы. Что касается приведённых тобою микросхем все они будут работать по заявленным характеристикам только при условии разводки на 4-х слойной плате (в даташитах на каждую из этих микросхем это указано). И по другому никак (если только не делать плату с футбольное поле). Из MP1584 мне удалось "выжать" чистые 3,8А только благодаря экспериментам с топологией многослойной платы и подбором компонентов. А то, что китайцы "напороли" с межслойными переходами, так это случается и я отношусь к этому, как к рабочему моменту. И я сторонник "быстрых"- выше 600KHz импульсников...
Что касается мощности, то запас лишним не бывает... например Nexus 9 требует блок питания с током до 6А (а что там "всплески" покажут-можно только гадать). Да и системы есть, которые требуют 5в с очень большой нагрузочной способностью (от 7А и выше). Плюс к тому же мощный канал, скажем в 10А можно поделить на несколько отдельных каналов без особых проблем для самой микросхемы. Ещё момент- собственное потребление в "холостом" режиме (MP8762 имеет 692µA). Актуально при использовании в "дежурном" режиме питания...

oleg707 02.09.2018 23:37

Даташит MP8675, открыть PDF. 10 страница внизу, референт дизайн платы.
2 слоя.

Что я не так смотрю?

ps
что с сайтом? mоnolithicpower отображает как *******hicpower
борьба с конкуренцией или кривой код?:big:

skanch 03.09.2018 01:41

Вложений: 1
Смотри мелким шрифтом "между строк"...

Вложение 50147

Цитата:

Сообщение от oleg707 (Сообщение 405156)
...что с сайтом? mоnolithicpower отображает как *******hicpower
борьба с конкуренцией или кривой код?:big:

У меня так же.

Gena-p 18.09.2018 14:00

Добрый день! Я хотел бы узнать цену блока питания и как он работает. Хочу установить планшет в автомобиль. С вами можно связаться по телефону. Если это возможно дайте ваш номер телефона.

skanch 18.09.2018 14:05

Цитата:

Сообщение от Gena-p (Сообщение 405381)
Добрый день! Я хотел бы узнать цену блока питания и как он работает. Хочу установить планшет в автомобиль. С вами можно связаться по телефону. Если это возможно дайте ваш номер телефона.

Ответил в личку...

SQRD 23.09.2018 14:56

Здравствуйте. Хотел бы купить блок питания, как и когда это можно сделать?

skanch 23.09.2018 15:09

Цитата:

Сообщение от SQRD (Сообщение 405466)
Здравствуйте. Хотел бы купить блок питания, как и когда это можно сделать?

Добрый день! Ответил в личку.

WTR1 05.11.2018 01:27

Обновил распределитель питания от Skanch

Новая версия:

https://thumb.ibb.co/n5OUF0/IMG-20181010-153953.jpg https://thumb.ibb.co/kVdeF0/IMG-20181010-154008.jpg

Блок оказался неожиданно компактным, так что его можно прикрепить к планшету, для чего он собственно и подготовлен. Работает идеально, подробное описание можно найти в соооветствующей теме.

Тем, кто думает об установке планшета в автомобиль советую в первую очередь связаться с мастером своего дела Skanch - ом, этим вы избавите себя от многих проблем или даже от того, чтобы забросить идею установки планшета в автомобиль )

Главное в этом деле это организация питания планшета, а этот вопрос полностью решается этим умным блоком питания.

Если бы не встретил этого мастера мой планшет работал бы в автомобиле в крайне примитивном режиме и то после долгих мучений в попытках интегрерировать в автомобиль с помощью большой связки кабелей, преобразователей с АлиЭкспресс ))

Отдельное спасибо за переходник для easycap! Ложных срабатываний программы easycap viewer теперь нет, на включение\выключение задней передачи реагирует моментально. Жалею, что не взял его раньше.

skanch 05.11.2018 01:39

Цитата:

Сообщение от WTR1 (Сообщение 406411)
Обновил распределитель питания...

Я благодарен за отзыв о моём блоке! Отдельное спасибо Вам за постоянство и интерес к моим работам...

skanch 05.11.2018 21:08

Модульный блок питания на MP1584 для самостоятельного изготовления.
 
Вложений: 6
Один из вариантов распределителя питания, с использованием готовых модулей на MP1584 для самостоятельного изготовления. В архиве печатная плата в LAY6, архив с файлами Gerber для заказа платы на производстве, прошивка для Arduino Pro-Mini. Без радиатора ток нагрузки на каждый канал до 1.6А, с радиатором до 2.8А.

Возможности этой доработанной версии распределителя:
-три канала с регулируемым выходным напряжением
-один канал с напряжением как на АКБ
-выход для управления датчиком Холла
-выход для управления режимом OTG
-возможность подключения двух внешних кнопок к Ардуино
-дискретный выбор защиты АКБ от разряда с помощью DIP-переключателя (11.9В; 11.7В; 11.5В; 11.3В)
-программная реализация защиты от выключения при кручении стартером
-полное обесточивание всего блока при срабатывании защиты АКБ от разряда

Перечень компонентов и их номиналы частично нанесены на саму плату в виде шелкографии, часть можно увидеть в программе LAY6 при наведении курсора на компонет. Все основные компоненты используемые в БП рекомендованы производителями для использования в автомобиле. Размер платы под стандартный корпус. Отверстия для крепления радиатора рассчитаны под конкретную низкопрофильную модель HS 530-100 . Подобные мои блоки питания на такой плате, но разных модификаций успешно работают у многих пользователей и нареканий не вызывают. Если эта информация вызовет интерес у пользователей форума, то выложу пошаговую инструкцию по сборке блока.
Вложение 50424Вложение 52613Вложение 50426Вложение 50427Вложение 50429


Архив с файлами Вложение 52614

skanch 25.11.2018 13:01

Защита от перенапряжения.
 
Вложений: 2
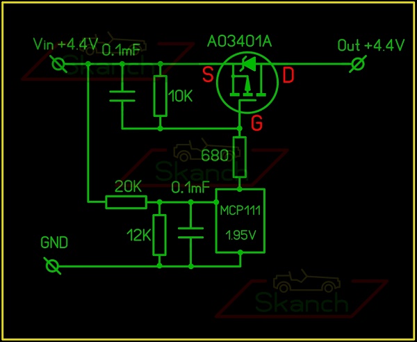
Хочу поделиться вариантом защиты от превышения (скачков) напряжения на выходе блока питания. Вариант защиты от перенапряжения в линии питания планшета построен на супервизоре MCP111 от Microchip Technology Inc. Супервизор MCP111 - это детектор напряжения с фиксированным значением отслеживания минимального значения падения напряжения на линии его питания. Т.е., если супервизор рассчитан на напряжение 4.7В, то при напряжении на его входе выше 4.7В - на выходе никакого потенциала нет. Если напряжение на входе снизится ниже 4.7В, то на выходе появиться низкий уровень напряжения (коммутируемая "масса"). По этому принципу в моих БП я отслеживаю падение напряжение на АКБ автомобиля для его защиты от полного разряда. Чтобы использовать супервизор, как детектор "высокого" напряжения нужно собрать схему, как на эскизе. В линию питания планшета ставим P-канальный Mosfet транзистор. Управление этим ключом делаем на супервизоре. Поскольку защита нужна вплоть до напряжения бортовой сети авто 15В (в случае выхода из строя DC-DC преобразователя это напряжение возможно появится на планшете), а супервизор рассчитан на максимальное напряжение 5.5В, нужно использовать супервизор на минимальное напряжение срабатывания - я выбрал 1.9В и отслеживать напряжение на входе через делитель напряжения, рассчитанный таким образом, чтобы при напряжении отслеживания меньше 4.8В (напряжение "отсечки") на входе MCP111 было напряжение меньше 1.9В,а на выходе супервизора был "минус". Когда напряжение на входе ключа составляет меньше 4.8В (а питание планшета 4.4В) на выходе супервизора "минус", который открывает Mosfet. В таком положении схема будет находиться сколь угодно долго, пока напряжение на входе ключа не превысит порог срабатывания супервизора, а именно 1.9В. Супервизор закроется, "минус" на его выходе исчезнет и Mosfet отключит питание от планшета.

Вложение 50487

Можно использовать для защиты самого супервизора вместо делителя стабилитрон на 5.5В. Тогда супервизор выбирается на напряжение "отсечки".

Вложение 50492

puchowik15 30.11.2018 21:24

Здравствуйте, так получилось, что нексус в машину так и не поставил и лежит Ваш чудесный блок без дела.
Сейчас есть мысли установки нетбука в машине, за основу хочу взять этот распределитель+приобрел DC-DC на LTC3780, теперь вот встал вопрос,как все это собрать в кучу и заставить правильно работать.

skanch 30.11.2018 22:17

Цитата:

Сообщение от puchowik15 (Сообщение 406736)
Здравствуйте, так получилось, что нексус в машину так и не поставил и лежит Ваш чудесный блок без дела.
Сейчас есть мысли установки нетбука в машине, за основу хочу взять этот распределитель+приобрел https://duino.ru/dc-dc-step-up-down.htmlDC-DC на LTC3780, теперь вот встал вопрос,как все это собрать в кучу и заставить правильно работать.

Добрый день! Если говорить о правильном подключении нетбука с наименьшими трудозатратами, то для его питания в машине идеально подходит такой DCDC-USB-200 (в интернет-магазине в России можно купить за 4800 р.). Если всё-таки использовать связку мой распределитель+модуль на LTC3780, то без существенной доработки этой системы питания не обойтись. К тому же модуль на LTC3780 имеет достаточно высокое собственное потребление (если не изменяет память - 45-60мА). И если полностью не обесточивать систему, то гарантированно будет подсаживать АКБ в режиме "сна".
P.S. Мы же говорим о напряжении питания нетбука 19В?

puchowik15 30.11.2018 22:39

Цитата:

Сообщение от skanch (Сообщение 406738)
Добрый день! Если говорить о правильном подключении нетбука с наименьшими трудозатратами, то для его питания в машине идеально подходит такой DCDC-USB-200 (в интернет-магазине в России можно купить за 4800 р.). Если всё-таки использовать связку мой распределитель+модуль на LTC3780, то без существенной доработки этой системы питания не обойтись. К тому же модуль на LTC3780 имеет достаточно высокое собственное потребление (если не изменяет память - 45-60мА).

Да, жрет он где то так..
У меня нетбук будет скорее как медиабанк, в нем хранится музыка+подключается хард, с него идет звук через usb звуковую, а управляется он через ремот контрол с андроида.
По идее все можно упростить до безобразия, и запускать все это с кнопки и выключать так же, опасность только в том,что можно забыть выключить, хотя можно задействовать выход сигналки и реле времени
Да, 19В

skanch 30.11.2018 22:45

Цитата:

Сообщение от puchowik15 (Сообщение 406741)
У меня нетбук будет скорее как медиабанк, в нем хранится музыка+подключается хард, с него идет звук через usb звуковую, а управляется он через ремот контрол с андроида.
По идее все можно упростить до безобразия, и запускать все это с кнопки и выключать так же, опасность только в том,что можно забыть выключить, хотя можно задействовать выход сигналки и реле времени

Это меняет дело... Если питание на нетбуке будет выключаться и модуль LTC3780 не будет работать в режиме "сна" системы, то всё можно построить с использованием распределителя. Напомните, каким именно распределителем располагаете?
Если потребление модулем LTC3780 в максимальной загрузке не более 3А, то его можно запитать от канала Remout на распределителе питания и включать/выключать по нужному алгоритму. С кнопками тоже не проблема: на распределителе два твёрдотельных реле, которые для этого подойдут.

puchowik15 30.11.2018 22:59

Цитата:

Сообщение от skanch (Сообщение 406742)
Это меняет дело... Если питание на нетбуке будет выключаться и модуль LTC3780 не будет работать в режиме "сна" системы, то всё можно построить с использованием распределителя. Напомните, каким именно распределителем располагаете?

Сон нужен, но может на какое то небольшое время, максимум час,на случай, если куда то вышел из машины. За это время LTC3780 не успеет высадить акб
Распределитель питания как в теме,в которой я до этого писал

skanch 30.11.2018 23:03

Цитата:

Сообщение от puchowik15 (Сообщение 406745)
Сон нужен, но может на какое то небольшое время, максимум час,на случай, если куда то вышел из машины. За это время LTC3780 не успеет высадить акб
Распределитель питания как в теме,в которой я до этого писал

Выключение по кнопке на нетбуке с отсрочкой полного обесточивания можно сделать... В теме про распределитель несколько версий плат... Какая плата именно?

puchowik15 30.11.2018 23:12

Цитата:

Сообщение от skanch (Сообщение 406746)
Выключение по кнопке на нетбуке с отсрочкой полного обесточивания можно сделать... В теме про распределитель несколько версий плат... Какая плата именно?

Если я правильно понимаю, последняя версия, могу сделать фото, маркировки не нашел

skanch 30.11.2018 23:16

Цитата:

Сообщение от puchowik15 (Сообщение 406747)
Если я правильно понимаю, последняя версия, могу сделать фото, маркировки не нашел

Понял. Нужно будет поменять прошивку в контроллере - потребуется некоторое время для её написания и нужен от вас подробный алгоритм включения всей системы. Можно на почту...

skanch 05.01.2019 23:12

Вложений: 10
Немного обновил блок питания. В этой версии добавил переключатель для выбора режима управления кнопкой питания на планшете. Теперь можно выбрать управление по одному проводу (коммутируется на общую "массу") или по двум (замыкаются между собой- актуально для планшета Nexus 7 2012г и некоторых Samsung, Lenovo). Добавил на выход канала питания планшета два электролита по 1000 мкФ каждый, а также на линию питания HUB-а, но меньшей ёмкости. Заменил танталы на входе каждого канала на алюминиевые конденсаторы по 330 мкФ. Немного изменилась трассировка на плате.
Выход "OutBut" для подключения кнопки питания планшета или одноплатного компьютера теперь с возможностью выбора управления по одному проводу (коммутированная масса) или по двух проводной схеме (два провода от кнопки питания замыкаются друг с другом). Выбор варианта управления производится переключателем "OutBut. Control" на плате: в положении "ON" - однопроводной режим, в положении "1"-двухпроводной.

Вложение 50640 Вложение 50641

Вложение 50642 Вложение 50643

Вложение 50644 Вложение 50646

Вложение 50648

Блок рекомендую устанавливать прямо на заднюю крышку планшета. Размеры платы сделаны под стандартный корпус G1005025B.

Варианты крепления на планшете вместе с HUB-ом.

Вложение 50652 Вложение 50653
Вложение 50650


P.S. Подбор компонентов и удачная реализация трассировки этой платы позволили получить выходное напряжение с достаточно хорошими параметрами: на канале питания планшета при нагрузке в 3.9А и выходном напряжении 4.38В пульсации на выходе 40mV max, на канале питания HUB-а при нагрузке в 3.9А и выходном напряжении 5.2В пульсации 60mV max.
Измерения проводились в тестовом режиме для проверки максимальных возможностей блока питания.

skanch 11.01.2019 13:22

Концепция блока питания +/-5В - 10А
 
Вложений: 6
БП для требовательных систем с током потребления выше 5А. Блок построен по модульной схеме: отдельная плата DC-DC преобразователя на микросхеме MP8762 в корпусе QFN 3X4 и отдельная плата контроллера управления на Arduino Pro Mini. На плате контроллера также располагаются каналы:
— выход канала питания +5.2В/3А (условно - для HUB-а)
— вход "Service Button" для подключения внешней кнопки для управления блоком,
— выход "Power Button" для подключения кнопки питания планшета или одноплатного компьютера (коммутируемая «масса» или замыкание двух проводов от кнопки),
— выход «Remote» +12В/8А,
— выход управления датчиком Холла в планшете (коммутируемая «масса»),
— выход управления режимом OTG (коммутируемая «масса»),
— выход в виде дополнительного канала +5.2В/0,5А
— выход (транзитный) +/- 5В-10А
Блок подключается к АКБ автомобиля и управляется по линии "АСС". Все защитные функции, которые есть в предыдущих версиях БП присутствуют и на этом блоке.
Корпус выполнен из алюминиевого профиля и является радиатором для силового модуля на MP8762. Размеры блока питания: 100 мм х 50 мм х 32 мм. По габаритам чуть больше (выше на 5 мм) чем этот блок. Тесты с модулем уже проведены, платы заказаны и надеюсь, что в первых числах февраля уже появятся рабочие версии БП. Полноценный обзор блока сделаю после сборки серийного образца.

Вложение 50693 Вложение 50694 Вложение 50695 Вложение 50696 Вложение 50702 Вложение 50707

skanch 20.01.2019 17:38

Подготовка контроллера Arduino Pro Mini
 
Вложений: 5
Отвечу на часто задаваемый вопрос по подготовке контроллера для БП. Использую Arduino Pro Mini, как самый экономичный в плане энергопотребления готовый модуль. Его собственное потребление составляет от 20 мА и выше (зависит от производителя платы и установленного на ней стабилизатора питания), если подавать напряжение питания на контакт RAW в пределах от 6,5В до 13В. Для работы от бортового напряжения в машине не подходит в виду ограничения верхнего порога. Стабилизатор питания, который должен стоять на модуле (возможно на оригинальном) MIC5205 по даташиту позволяет подавать до 20В максимум, но на практике выше 13.7В начинается нагрев стабилизатора и его выход из строя. Чаще всего стоят такие стабилизаторы, которые не выдерживают напряжение выше 13.7В.

Вложение 50753 Datasheet

Вложение 50754

Поскольку контроллер в составе блока питания работает всегда и питание на него должно подаваться постоянно, я выпаиваю стабилизатор напряжения, светодиод-индикатор питания и удаляю один из танталовых конденсаторов (он не влияет на энергопотребление, но может быть использован в другом месте). Второй тантал нужно оставить - он стоит непосредственно на линии питания самой микросхемы контроллера. Можно так же удалить диод и предохранитель, если собираетесь их использовать для чего-либо. Подаю напряжение +5В со стороны контакта "VCC" на плате Arduino. При таком подключении собственное потребление модуля 9-12мА. При оставленном стабилизаторе и подаче встречного питания со стороны VCC возможна его блокировка и как следствие - неработающий контроллер.

Вложение 50755 Вложение 50756 Вложение 50757

skanch 28.01.2019 17:25

Вложений: 5
Пришли платы блока питания "+/-5В-10А". Отдельные четырёхслойные платы силового модуля, контроллера управления, ну и что бы место не пропадало - отдельный DC-DC-модуль. В этом варианте БП решил отказаться от использования преобразователя на MP1584 в качестве дополнительной линии питания (условно - для HUB-а) в пользу "старенькой" проверенной микросхемы ST1S10. Питание Ардуины от отдельного LDO регулятора напряжения +5В-0.5А KF50BD-TR.

Вложение 50776 Вложение 50777 Вложение 50778

Первая примерка "этажерки"...

Вложение 50779 Вложение 50780

Через пару дней спаяю блок.

skanch 29.01.2019 18:15

Вложений: 5
Спаял силовой модуль и провёл тест. При постоянной нагрузке в 9А без дополнительного охлаждения с выходным напряжением 5.0В пульсации на выходе до 80mV. При нагрузке до 6А при тех же параметрах напряжения пульсации до 40mV. Думаю, что если потребуется более "чистое" напряжение, то дополнительный LC-фильтр на выходе сможет улучшить положение.


Вложение 50784 Вложение 50785 Вложение 50788

Ещё, как вариант, попробую "поиграть" с заменой выходных конденсаторов на твердотельные с более низким ESR.



Теплопроводящая подложка 3М.

Вложение 50786 Вложение 50787

mazay66 30.01.2019 00:04

Интересное решение для замены изрядно подпортившихся модулей/микросхем МP1584.

skanch 30.01.2019 21:47

Вложений: 3
Цитата:

Интересное решение для замены изрядно подпортившихся модулей/микросхем МP1584.
Китайцы "жгут"-это точно...А замену попробую сделать на ST1S10. И плата готова. Размер 35мм х 24мм. Ещё не паял, но должен минимум 3А без радиатора держать.

Вложение 50790

Модуль: собственное потребление во включённом состоянии без нагрузки 2мА. В режиме "OFF" потребление 1,7 µA.
Тест: напряжение на входе 13.6В, на выходе 5.2В, пульсации без нагрузки 20мВ. Нагрузка 2.0А, температура на микросхеме через 3 часа работы 76С. При нагрузке 2.0А держит просадку до 6.0В, пульсации на выходе 70мВ.
Вложение 50799 Вложение 50800

Alex15BV 30.01.2019 22:54

Вот я на этих STM и сделал свой БП, и 3А в итоге не получилось (но я чайник в этом деле).
Даже один раз пыхнула микросхема после двух часов просмотра фильма с флешки, когда два хаба со всей периферией на неё повесил :D
Пришлось делать три канала, дабы распределить нагрузку

skanch 30.01.2019 23:10

Я этот модуль сделал для тестов. Сейчас пока работает под нагрузкой в 2.3А, время примерно 5 часов, температура пока не изменилась- 78С. На плате контроллера, где на этой микре собран канал питания HUB-а общая площадь охлаждения микросхемы в 4 раза больше, чем у этого модуля. Надеюсь, что 3.0А вытащит... Сейчас кратковременно "подкидываю" нагрузку на модуле до 4А (на 10-15 сек) - в защиту не сваливается, температура поднимается до 96С и снова падает, при уменьшении нагрузки. При постоянных 4.3А через 20 секунд работы срабатывает защита по температуре - 132С и микра отключается.

skanch 03.02.2019 20:24

Вложений: 8
Собрал блок...

Вложение 50805 Вложение 50806 Вложение 50807

Вложение 50808 Вложение 50809 Вложение 50810

Вложение 50811 Вложение 50812

Теперь тест под полной нагрузкой до утра...

P.S. И так ... Как самостоятельный блок "два-в-одном" - не "взлетел"....
Когда обе платы (силовой модуль и плата управления) находятся в одном корпусе при нагрузке больше 3,5А на основном канале появляются сильные пульсации на выходе (до 150мВ) и с увеличением нагрузки только возрастают, при чём это касается только силового модуля-все остальные каналы работают отлично. Перепробовав несколько вариантов компоновки пришёл к выводу, что это связано с трассировкой общей массы на обеих платах. Поскольку силовой модуль соединяется с платой управления через ножевые клеммы (с запасом рассчитанные на максимальную нагрузку) и индуктор повёрнут в сторону полигона общей "массы" платы контроллера, предполагаю, что при таком расположении плоскости земли и питания находятся настолько далеко друг от друга, и их распределенная ёмкость настолько мала, что ёмкостная развязка практически отсутствует и это приводит к уменьшению развязывающей ёмкости между полигоном платы контроллера и верхним слоем силового модуля с расположенными деталями и ко всему прочему ещё и "излучение" от дросселя... Ставить развязывающие конденсаторы не получается из-за их габаритов.

Если разъёдинить обе платы (для чего, собственно и проектировался этот вариант) и сделать управление силовым модулем по линии входного напряжения , то всё работает замечательно - при максимальной нагрузке в 9,5А напряжение стабильное практически на всём диапазоне нагрузки (0,8А - 9,5А) и пульсации не превышают 80мВ. Отлично держит "просадку напряжения при кручении стартером" до 7В при нагрузке до 7,0А. Длина проводов для входного напряжения ("+12В" и "GND") от платы управления до силового модуля была выбрана в 1 метр (для эксперимента), сечение - 0.75мм.кв. (это минимально допустимое сечение при максимальной нагрузке модуля и лучше использовать толще). Коммутация включения/выключения через силовой ключ на плате управления. Такой вариант использования подразумевает расположение силового модуля непосредственно рядом с нагрузкой (на крышке планшета или непосредственно за ним), а контроллера управления в любом удобном месте (подлокотник, консоль, "перчаточный ящик"...) и как вариант законченного решения вполне себя оправдывает.

Что касается канала питания, построенного на ST1S10... Микросхема работает отлично! При максимальной нагрузке в 3,5А выходное напряжение стабильно и пульсации на выходе всего 40 мВ. Один момент не радует - сильно "темпераментная". При такой нагрузке (3,5А) греется достаточно сильно. И это на плате в 4-ре слоя! Приемлемая температура только при нагрузке до 2.5А. Буду пробовать её же в другом корпусе DFN8 (4 x 4 mm). В этом форм-факторе тепловыделение в 3 раза ниже. Ну или, как вариант попробую впаять ST1S41.

tima10 05.02.2019 00:16

Цитата:

Сообщение от skanch (Сообщение 407630)
Немного обновил блок питания. В этой версии добавил переключатель для выбора режима управления кнопкой.

а этим что-то не так?:mellow2:раз уже что меняете..
только стал посматривать на него:shok:

skanch 05.02.2019 00:23

Цитата:

Сообщение от tima10 (Сообщение 408370)
а этим что-то не так?:mellow2:раз уже что меняете..
только стал посматривать на него:shok:

Нет-всё нормально, функционал не изменился, просто небольшие изменения в элементной базе и добавлены некоторые опции. Этот "тянет" почти до 4А, а этот до 10А. На 10А пока ещё тестируется, но в ближайшее время уже будет доступен для заказа.

tima10 05.02.2019 08:13

Цитата:

Сообщение от skanch (Сообщение 408260)
Китайцы "жгут"-это точно...А замену попробую сделать на ST1S10.

вообще я об этом МP1584.:blush:


Часовой пояс GMT +4, время: 23:52.

Работает на vBulletin® версия 3.8.4.
Copyright ©2000 - 2026, Jelsoft Enterprises Ltd.
Перевод: zCarot