PCCar.ru - Ваш автомобильный компьютер

PCCar.ru - Ваш автомобильный компьютер (https://pccar.ru/index.php)
-   Планшеты (https://pccar.ru/forumdisplay.php?f=182)
-   -   Nexus 7 2013 в качестве CarPC (читаем "шапку" обязательно!). (https://pccar.ru/showthread.php?t=20830)

skanch 04.06.2019 08:55

Цитата:

Сообщение от sd600el (Сообщение 410328)
Здравствуйте! Может кто подскажет в какую сторону копать. Планшет Нексус 2013 wifi 16 gb. Батарея с контроллером на месте. Прошивка сток 6.0.1,стояло ядро стоковое, подключаю CAN адаптер к USB разъему, в CAN адаптер встроен активный хаб, в хабе флешка, при подключении и адаптер и флешка постоянно то появляются то пропадают, происходит это каждые несколько секунд, установил ядро Elemental с поддержкой зарядка+ОТГ, после этого подключаю адаптер все работает и флешку тоже видит, короче тестил так пару дней, флешка иногда отваливалась почему то, но если ее перетыкаю, то она снова работает. Решил ставить все в машину, выпаял АКБ, контроллер оставил, сделал перемычку, впаял резистор вместо термо-резистора. Подключил на столе через БП MINI 360 - 4,4 В, планшет включается и работает без проблем, CAN адаптер не подключал,т.к. он работает в машине. Понес планшет в машину пробовать, подключаю, планшет включается, все нормально, но при подключении CAN адаптера опять флешка в хабе то появляется, то пропадает, причем тут же пробую подключать CAN адаптер к телефону, в нем все беспроблемно работает и адаптер и флешка в хабе, отсюда вывод, что адаптер и хаб рабочие 99,9%. Всю голову уже сломал что могла измениться после того как выпаял батарею? Провод питания от хаба к планшету изначально было, но с батареей и с ним работало, после того как выпаял АКБ питание тоже обрезал от хаба к планшету, но ситуация не изменилась. Влияет ли нижняя плата на планшете где гнездо USB на чтение флешек? Материнскую плату менял, т.к. она погорела по моей глупости, но со старой материнкой была такая же ерунда, флешки то появлялись то отключались. P.S. К ПК по кабелю USB планшет подключется и работает, все файлы видно с ПК. Через Переходник ОТГ флешку тоже читает без проблем планшет.

Не хватает питания. Замените Mini 360 на более мощный преобразователь. Скорее всего и на адаптере заявленный DC-DC преобразователь не справляется с задачей питания HUB -а...

sd600el 04.06.2019 09:03

Цитата:

Сообщение от skanch (Сообщение 410334)
Не хватает питания. Замените Mini 360 на более мощный преобразователь. Скорее всего и на адаптере заявленный DC-DC преобразователь не справляется с задачей питания HUB -а...

Спасибо. Мини 360 брал по ссылке из шапки https://duino.ru/Step-Down-mini.html . Какой преобразователь можете посоветовать, желательно не очень дорогой? На адаптере DC-DC преобразователь встроенный, с другими планшетами и телефонами работает без проблем, поэтому думаю, что скорее всего дело не в нем, но эту информацию тоже проверю.

skanch 04.06.2019 09:35

Цитата:

Сообщение от sd600el (Сообщение 410335)
...Какой преобразователь можете посоветовать, желательно не очень дорогой?

Такой...
Но что бы работал, как надо нужен "оригинал". Здесь об отличиях...

Ildario 07.06.2019 09:53

Всем привет. Планшет Nexus 7 2013 Wifi. Мне нужно как-то подключить easy cap через otg. Никакого хаба не будет, только изик. Напрямую шнур не поместится, так как мешает рамка (машина Altezza). Подскажите пожалуйста как и что спаять.
По ссылке из шапки про micro usb не понял.
Мне нужно вывести micro usb порт на провода? Или сразу припаять кабель otg.
Подскажите пожалуйста, желательно поподробнее.
Спасибо

skanch 07.06.2019 10:23

Вложений: 1
Цитата:

Сообщение от Ildario (Сообщение 410381)
Всем привет. Планшет Nexus 7 2013 Wifi. Мне нужно как-то подключить easy cap через otg. Никакого хаба не будет, только изик. Напрямую шнур не поместится, так как мешает рамка (машина Altezza). Подскажите пожалуйста как и что спаять.
По ссылке из шапки про micro usb не понял.
Мне нужно вывести micro usb порт на провода? Или сразу припаять кабель otg.
Подскажите пожалуйста, желательно поподробнее.
Спасибо

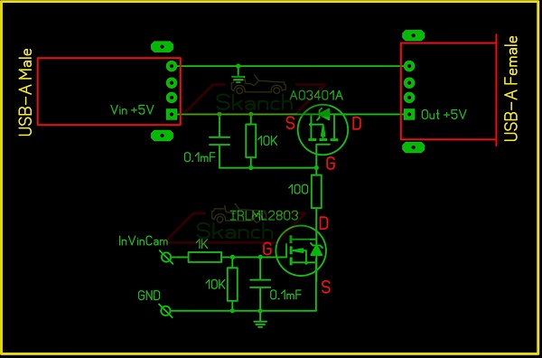
Пайка напрямую на плату USB кабеля в Nexus чревата "отвалами" соединения. Если нельзя использовать подобный переходник, то паять нужно провода до резисторов на линиях D+ и D- со стороны USB разъёма.

http://pccar.ru/attachment.php?attac...1&d=1521748435

И кабель разделывать по такой схеме. От 4-го контакта на micro USB планшета (этот вывод можно и к пятаку паять) выводите наружу из планшета провод управления OTG режимом. После включения планшета и его полной загрузки с небольшой задержкой в несколько секунд нужно этот провод замыкать на "массу". Для адекватной работы EasyCap нужно коммутировать его собственное питание. Перевели селектор в положение "ЗХ", включилась камера и одновременно появилось напряжение +5В на EasyCap. Желательно для этого использовать твёрдотельное реле или сделать по такой схеме

Вложение 51266

Тогда всё будет работать...

По схеме выше сделан такой переходник - коммутатор напряжения для EasyCap.


diman_neo 07.06.2019 22:07

Други, помогите... сил нет уже (( снеес все... Сток 6 андроид и creative x-fi ,. нифига не поет. audioo_policy закидываю потом тоталом переношу и права 644 (как только не писал этот полиси) ядро менял и тимур и ElementalX-N7-6.07 и никак ((( а так хочется.. жалко валяется звучка. neutron и onkyo поют без проблем (значит звучка живая) poweramp в настройках видит ее но не поет ( что не так делаю ((

oleg707 07.06.2019 22:36

Цитата:

Сообщение от diman_neo (Сообщение 410386)
Други, помогите... сил нет уже (( снеес все... Сток 6 андроид и creative x-fi ,. нифига не поет. audioo_policy закидываю потом тоталом переношу и права 644 (как только не писал этот полиси) ядро менял и тимур и ElementalX-N7-6.07 и никак ((( а так хочется.. жалко валяется звучка. neutron и onkyo поют без проблем (значит звучка живая) poweramp в настройках видит ее но не поет ( что не так делаю ((

Попробуй в поверампе в настройках изменить метод выведения звука (есть директ и через систему).
Если не поможет, то на 4pda есть тема, в которую заглядывает автор.

diman_neo 07.06.2019 22:44

вопрос еще. звук с внешней карты будет везде? ( нави, браузер, ютуб) ? или только в плеерах ?

Sergey 4_4 07.06.2019 23:11

Цитата:

Сообщение от diman_neo (Сообщение 410386)
Други, помогите... сил нет уже (( снеес все... Сток 6 андроид и creative x-fi ,. ( что не так делаю ((

Что-то точно не так, на 6 андроиде должно и без замены файлов заработать. Откуда взяли,что файл менять нужно?
Цитата:

вопрос еще. звук с внешней карты будет везде? ( нави, браузер, ютуб) ? или только в плеерах ?
Будет везде.

diman_neo 07.06.2019 23:31

сижу я значит с бокалом пива и смотрю на все это.... и думаю, а я же припаял к наушникам кабель и замкнул контакты на постоянный вывод звука с них.... хватаю паяльник... и о чудо...


Часовой пояс GMT +4, время: 16:47.

Работает на vBulletin® версия 3.8.4.
Copyright ©2000 - 2026, Jelsoft Enterprises Ltd.
Перевод: zCarot