PCCar.ru - Ваш автомобильный компьютер

PCCar.ru - Ваш автомобильный компьютер (https://pccar.ru/index.php)
-   Рабочий журнал (https://pccar.ru/forumdisplay.php?f=25)
-   -   Honda Odyssey RB + android (https://pccar.ru/showthread.php?t=23711)

DenisK 15.04.2016 16:45

Алекс, вопрос еще назревает:
если вместо штатного моника заколхозить обычный экран, то как со штатного компа выводить картинку (настройка эквалайзера, баланса)
захват аналога с фишки которая идет на штатный моник и каким то образом его обрабатывать?

Alex EX 15.04.2016 17:38

Вложений: 1
Цитата:

Сообщение от DenisK (Сообщение 358457)
Алекс, вопрос еще назревает:
если вместо штатного моника заколхозить обычный экран, то как со штатного компа выводить картинку (настройка эквалайзера, баланса)
захват аналога с фишки которая идет на штатный моник и каким то образом его обрабатывать?

Я как раз этим занялся, меня штатный тоже не устраивает... Вобщем есть два пути: первый на штатном мониторе есть выход RGBSc на 6ти пиновом разьеме, туда можно подключить любой RGB монитор. Второй вариант взять с выхода ГУ сигнал RGBSc и собрать его кодером NTSC в композитный видеосигнал а дальше на любой монитор который понимает NTSC... У меня сейчас реализованы оба варианта, затык пока с камерой заднего хода, она в композите формата NTSC и ее надо переключать отдельно. Если решить вопрос с выводом штатной инфы на сторонний монитор то родную матрицу можно тупо выкинуть и поставить на ее место допустим матрицу из планшета...
Вот так примерно выгдядит штатная нави на другом мониторе

http://pccar.ru/attachment.php?attac...1&d=1460727429

DenisK 15.04.2016 23:36

во! штатная камера конечно хорошо, но я готов ей пожертвовать, заменив на другую (PAL) и подключить на внешний моник по AV каналу (китайцев много делают моники с автоматическим переключением на AV)
почему в эту сторону смотрю - штатный моник умирает, уже второй стоит и начинает подглючивать, вот и думаю о замене.
никак не могу подобрать в штатное место китайский вариант ... или разрешение У/Г или ценник конский!
как чего выкружишь - сообщай, тоже очень интересен данный момент!

SPIKE_E 16.04.2016 09:20

У ACURA похожая схема системы.Штатный монитор был снят.Поставил планшет 7".На планшет выведены два видеовхода через изикап.На один подается кзх на второй штатная инфа.Кзх включается автоматом.Штатка кнопкой.Все через реле.

Alex EX 19.04.2016 17:28

Цитата:

Сообщение от SPIKE_E (Сообщение 358506)
У ACURA похожая схема системы.Штатный монитор был снят.Поставил планшет 7".На планшет выведены два видеовхода через изикап.На один подается кзх на второй штатная инфа.Кзх включается автоматом.Штатка кнопкой.Все через реле.

Вы правы в акуре похоже, если бы у меня была 7ка и не парился бы, разных матриц с контроллерами как грязи но тут 8 дюймов 480х234 штатная, такого размера матрицы редкость. Есть матрас 8 дюймовый ландшатфт 1280х800 BP080WX7-100 но там интерфейс DSI MIPI на такой контроллеров пока нет в природе...
Планшет у меня на МТК с изикап не работает... Взят был до того как я попал на этот форум, отсюда все извраты, вобщем все трудно сложно и непонятно...

SPIKE_E 20.04.2016 09:56

Так у меня тоже штатный 8. Полоски по 1 см справа и слева не парят. Зато все в одном .

Alex EX 29.04.2016 19:48

В проекте очень подробно расписано... Если есть конкретный вопрос - пожалуйста подскажу.

Alex EX 30.04.2016 07:44

Цитата:

Сообщение от beard (Сообщение 359461)
http://www.pccar.ru/attachment.php?a...6&d=1452257032 на рисунке,усб переходник нужен? или только для настройки? я вот тут немного не понял.

Нет не нужен, это подключение к терминальной программе под виндой для отлова сообщений джойстика для отладки... Вся эта схема для сопряжения штатной панели и контроллера от YAM что бы не вмешиваться в схему панели и взять сигналы с родных разьемов.

Alex EX 02.05.2016 19:34

Цитата:

Сообщение от beard (Сообщение 359601)
скажи,а "энкордер" одиссея(колесо крутящееся)как энкордер можно подцепить вместо обычного энкордера?(в плате ресивера если выпаять энкордер)

Скорее всего нет, хотя попробуйте... я его разбирал, он оптический, там две оптопары и можно попробовать сесть на их выход на разьеме CN4A на этом фото (ноги 1,2 и 3 земля) уровни там ТТЛ микроконтроллер 5 Вольтовый, если разьем отключать нужно питание на 4 и 3 ноге...

http://pccar.ru/attachment.php?attac...1&d=1451812870

У меня там тоже громкость висит на нем но реализованно по другому, отлавливаются сообщения с разьема и заменяются на команды андроиду через ЮСБ.

Alex EX 02.05.2016 20:19

Цитата:

Сообщение от beard (Сообщение 359607)
до полноценного андройда далеко.(пока всё закупается)
а пока живет ресивер в панели.громкость временно прикрутить хоть...

Никто не мешает попробовать:yes2: Энкодер штука стандартная что контактный что оптический...

Alex EX 07.07.2016 18:56

Жара это зло...
 
Прошло восемь месяцев с установки планшета в машине, он перенес зиму и морозы в -20 и прекрасно себя чувствовал и безотказно работал но тут внезапно настало лето... Поначалу не придал значения, как то сел в машину после работы а планшет включен и разряжен наполовину, а зря ... Через день было жарко и на панели лежала защитка от солнца но это не спасло. Планшет отказал, экран покрылся вертикальными цветными полосами. При включении показывает полсекунды и потом полоски, при этом сильно греется чип. Были подозрения на материнку но подкинув шлейф со второго планшета выяснилось что накрылась матрица, причем само стекло целое а проблема гдето в электронике матраса...
Погрустил немного, пытался купить такой же но 8.5 кРуб за новый показалось нескромно... Короче через неделю нашел рабочий б.у. за 4800 и поставил обратно в машину но теперь в жару снимаю и убираю в задний карман. А еще через неделю нашел ремонтников которые заменили за 2 штуки матрас, теперь у меня два планшета:derisive:
Не знаю как работают матрицы в машинах, там летом очень жарко бывает, планшетные матрицы не держат точно, проверено...

SibHunter 08.07.2016 06:31

Спасибо! Ценная информация

maxsoft 26.08.2016 01:36

В машинных матрицах температурный диапазон другой, они на это рассчитаны. Хотя у меня в машине, если на приборку светило прямое солнце, на экране тоже полосы просматриваются, но проходят после остывания матрицы.

Guest 31.10.2016 14:39

Alex EX

привет,

умениа же Odyssey RB1, я подумал что если можно перепрашит завацкои нав. вед система ПИОНЕЕР да? там HDD и.т.


+ вопрос если знаите, какаиа фаиловая система на радмон диске? я не могу почитать через усб.

Alex EX 02.10.2017 15:17

На сегодня проект закрыт, все цели достигнуты.... После выхода из строя матрицы во втором по счету планшете установлена голова с андроидом китайского производства ODS-8636. Процесс установки к теме не относится, поэтому просто оставлю ссылку



Ринат grr 15.09.2018 21:43

Цитата:

Сообщение от Alex EX (Сообщение 346211)
Всем владельцам Honda Odyssey RB а также Edix и Elysion посвящается...
Такую машинку хотел давно и вот мечта сбылась... Откатав полтора года понял что мультимедиа актуальная для 2003 года безнадежно устарела в 2015м. Прошерстив интернет на предмет модернизации стало понятно что вариантов немного. Машина японская, евро и американского аналога нет, есть китайский но там все по другому, есть предложения по замене но цены не скромные (460 долларов) за непонятную операционку типа http://szzest.com/showpro.asp?id=160. Расположение гу дисплея и управления своеобразное и решил заводское не менять (тем более что все рабочее) а пока просто добавить функционал в виде планшета на андроиде. В дальнейшем интегрировать его в панель вместо родного дисплея. Пока мне видится примерно четыре этапа по внедрению. Первый просто поставить планшет как внешнее устройство, подключить через штатный вход aux по звуку и управлять кнопками на руле. Далее подключить в эту систему хаб на флешки, винт, может мышку. Третий этап - подключить панель управления родной системой к планшету не потеряв управления. Ну и окончательно заменить штатный дисплей планшетным (пока непонятки с камерой зх.)
На сегодня первый этап завершен. Выглядит пока так ...
http://pccar.ru/attachment.php?attac...1&d=1450024237

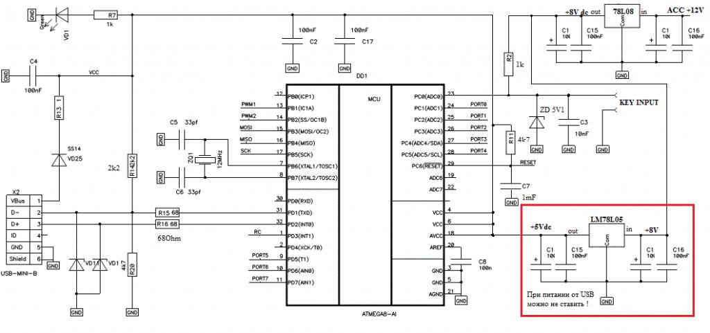
На такую машину проектов не нашел, все что видел мне не понравилось... Сейчас планшет ездит в машине но можно отключить и унести домой, т.е. используются только штатные разьемы и конструкция не нарушена. Пока еще в поиске нормального планшета, этот уже третий вариант (CubeTalk8X U27GT-C8) и не последний... При выключеном зажигании заряжается, при зарядке 100% встроенный контроллер отключает заряд. Во время езды переключается в хост и работает управление с кнопок. Пока идут испытания и все работает как задуманно и мне нравится. У меня 9 кнопок на руле управляют play\stop track+\- vol+\- enter esc влево вправо вверх вниз позволяют выбрать любое приложение запустить свернуть выбрать музыку или клип запустить видеорегистратор или навигацию и не тянуться при этом к планшету. За основу взял конструкцию Alex_ST вот ссылка: http://pccar.ru/showthread.php?t=19742 . За что ему огромное спасибо, открытый проект с прошивкой сейчас встречается не часто. Как оказалось многофункциональная USB клавиатура прекрасно работает c андроид... а сам я АТМегу8 только в лупу разглядеть могу, программатор спаял на 4х резисторах прошивал такой контроллер тоже первый раз в жизни но все получилось :yes2:
Схема переработана для моей задачи и лишнее просто убрано:
http://pccar.ru/attachment.php?attac...1&d=1450025096

Долго думал как решить питание и заряд, вся проблема в том что разьем под управление и под зарядку один микроUSB и для зарядки хост надо отключать. Даже если подзаряжать на ходу времени заряда не хватает для работы и за несколько дней все разряжается в ноль. Решение пришло само и оно простое, заряжать пока машина стоит и переключать на управление когда завел. Обычно езжу я не много, на работу и обратно, ну еще может по делам но не более 2-3 часов в день, остальное время машина стоит или в гараже или под окнами на работе, все это время идет заряд, пока меньше 60% разрядить батарею не удалось даже стоя в пробках.
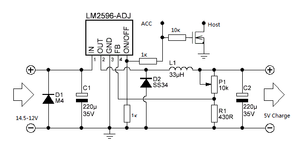
Зарядную цепь выбрал на LM2596 в виде готового модуля, только доработал отключение.
http://pccar.ru/attachment.php?attac...1&d=1450027423
Питание подано постоянно, в машине идет заряд, при подаче АСС заряд отключается и планшет переходит в otg host. По такой схеме для полного заряда нужен примерно час-полтора, потом встроенный контроллер отключает заряд на 100% отметке.

Общий бюджет пока 85$ планшет, 2$ модуль LM2596, 2$ ATMega8 AU + кварц 12мГц и бесценное время портаченное в удовольствие.

Приветствую алекс. Не подскажете ли вы мне кто бы этой работой занялся так как я в этом не разбераюсь

DenisK 16.09.2018 14:01

Цитата:

Сообщение от Ринат grr (Сообщение 405314)
Приветствую алекс. Не подскажете ли вы мне кто бы этой работой занялся так как я в этом не разбераюсь

ОффТоп:

Что конкретно Вы хотите получить в конечном итоге? Замену штатного ГУ на андроид?
Управление андроидом со штатных органов управления?
замена аудио-системы?

Бюджет изменений очень Вас огорчит ;-)

Gelad 10.02.2019 19:12

Цитата:

Сообщение от Alex EX (Сообщение 392923)
На сегодня проект закрыт, все цели достигнуты.... После выхода из строя матрицы во втором по счету планшете установлена голова с андроидом китайского производства ODS-8636. Процесс установки к теме не относится, поэтому просто оставлю ссылку



Здравствуйте! Посмотрев Ваше видео с установленной головой 8636 и поискав указанный девайс в продаже возник вопрос - правильно ли я понял, что приобретя указанное устройство, без переделок подключить его к штатной панели кнопок и кнопкам на руле не получится? Если это так, то хотелось бы узнать, не делали вы обзор подключения устройства в своем авто? Насколько серьезен объем переделок при подключении? Заранее спасибо за Ваш ответ

Alex EX 10.02.2019 19:27

Без переделок функционал ограничен , только громкость каналы и все... После переделки доступны все функции на руле, две линейки для назначения резистивных кнопок... Подробнее :по выводу линий кнопок

Gelad 10.02.2019 20:29

Цитата:

Сообщение от Alex EX (Сообщение 408537)
Без переделок функционал ограничен , только громкость каналы и все... После переделки доступны все функции на руле, две линейки для назначения резистивных кнопок... Подробнее :по выводу линий кнопок

Вопрос дилетанта-обывателя — переделки подразумевают "хирургическое вмешательство" в железо девайса для физического сочленения со штатными кнопками? Кроме того необходима перепрошивка? Заранее благодарю за Ваше время

Alex EX 10.02.2019 20:39

Цитата:

Сообщение от Gelad (Сообщение 408540)
переделки подразумевают "хирургическое вмешательство" в железо девайса для физического сочленения со штатными кнопками? Кроме того необходима перепрошивка? Заранее благодарю за Ваше время

Конечно, у меня этих линий просто не было... Перешивать не обязательно, на МКУ это не влияет никак а кнопки подключены к нему, IQNavi прошил просто потому что она русская, бесплатная и после того как получил кирпич при неудачной попытке получить рут на штатной прошивке.

brodean2017 19.10.2019 21:34

rb1 moniter rgb
 
Цитата:

Сообщение от Alex EX (Сообщение 356261)
Призадумался над заменой родного экрана, пока все сложно. Родная матрица имеет 480х234 маркировка LTA080B171A TFT Specific Analog RGB внешние размеры 193×117 mm. Планируется замена на 1280х720 такое разрешение есть в винде и в большинстве андроид устройств (главное не надо колдовать с ядрами и прошивками!) по моделям подходят CLAA080WK05 XN, TM080JDSG01, DJ080IA-11A, C080EAN01.3 ну и конечно нужен контроллер. Обязательно аппаратное переключение на камеру заднего хода.
Кроме бесполезной нави на дисплей выводится управление радио, усилком и CD DVD хотелось бы сохранить, тут вариантов два либо RGBSc на контроллер матрицы типа народного (тут мы занимаем VGA вход) либо собрать сигнал кодером в композит NTSC и на любой монитор по видеовходу (или на тот же контроллер).
Мне попался кодер от PS2, он сделан на чипе SZX1645M (китайский аналог CXA1645) работал в PALе, но заменой кварца и перемычкой удалось перевести его в NTSC и получить цветное изображение.

http://pccar.ru/attachment.php?attac...1&d=1459056256

Это нави с цивика, была куплена за 200р. как источник RGBSc сигнала для экспериментов на столе, вроде все красиво, но при установке в машину доплнительного дисплея ждала засада, изображение нивкакую не хотело появляться на экране. Пришлось искать инвертор 12->220 и подключать С1-85 тут все стало ясно сразу, композитный синхро имеет 2 Вольта размах но инвертирован! и кодер его не понимает. Второй канал - загадочный сигнал YS (видеоналожение?)

http://pccar.ru/attachment.php?attac...1&d=1459056944

Пока я в поиске лучшей матрицы и контроллера к ней. В планах оставить родную систему, в ней мозги и управление (и часики!) и заменить только матрицу в ее штатном месте, добавить контроллер и получить HDMI VGA входы для CarPC . Управление по USB у меня уже есть...

please guide how do you do this
ПИШЕМ НА РУССКОМ!!!

MaksVV 25.11.2019 21:04

Работа проведена огромная. Автору респект, что поделился подробно! А что означают цифры на кнопках джойстика кроме строчек с байтами? с дробью которые ?

Alex EX 25.11.2019 21:08

Цитата:

Сообщение от MaksVV (Сообщение 414330)
А что означают цифры на кнопках джойстика кроме строчек с байтами? с дробью которые ?

Это значения которые считывает контроллер YAM Droid на них можно назначить любое событие...

MaksVV 25.11.2019 21:24

ещё вопрос, почему UART называется 4800 E8N1. 4800 бодрейт, 8 - число бит, N - нет контроля четности, 1 - число стоп бит. А что значит E ?

Alex EX 25.11.2019 21:31

Цитата:

Сообщение от MaksVV (Сообщение 414333)
ещё вопрос, почему UART называется 4800 E8N1. 4800 бодрейт, 8 - число бит, N - нет контроля четности, 1 - число стоп бит. А что значит E ?

Baud: 4800, Parity: Even, Data Bits: 8, Hardware Flow Control: None, Stop Bits: 1 . Просто при этих параметрах появляется что то вменяемое в данных.

MaksVV 25.11.2019 21:42

ок спасибо! Хочу сам собрать контроллер. Ещё хотел задать вопрос по контрольной сумме. Но вроде разобрался - последний байт это (сумма всех байт) XOR 0xFF

ДМИТРИЙ22 28.11.2019 20:39

Приветствую. Вы все это подключили к планшету. Как это подключить к магнитоле joying? Если у вас фото подключения, какой провод куда подключить?


Часовой пояс GMT +4, время: 16:19.

Работает на vBulletin® версия 3.8.4.
Copyright ©2000 - 2026, Jelsoft Enterprises Ltd.
Перевод: zCarot