PCCar.ru - Ваш автомобильный компьютер

PCCar.ru - Ваш автомобильный компьютер (https://pccar.ru/index.php)
-   Самодельные блоки питания (https://pccar.ru/forumdisplay.php?f=161)
-   -   Трехтрансовый БП (Самоделкин & xDriver) (https://pccar.ru/showthread.php?t=4218)

AlexxxV 23.01.2008 01:24

Цитата:

Сообщение от anator (Сообщение 48074)
В Sprint LayOut 40... не открывается печатка :dntknw:

а чем глядеть spl файлики?

xDriver 23.01.2008 03:52

Печатку ( lay ) смотреть:
Sprint LayOut 5.0 - http://slil.ru/25388576

Схему ( spl ) смотреть:
SPlan 6.0 - http://slil.ru/25388572

Owlmaster 23.01.2008 17:11

Вложений: 2
проясните пожалуйста следующее недоразумение....

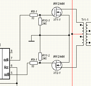
по схеме GATE полевика идет на соединение резисторов R9,R11 и R8, R10 далее резисторы R8 и R9 идут соответственно на ноги 7 и 5 микросхемы

http://www.pccar.ru/attachment.php?a...0&d=1201093344

а на печатке GATE полевика идет на резистор 9 затем соединяется с резистором 11 и только потом на 5ю ногу микрухи
http://www.pccar.ru/attachment.php?a...1&d=1201093344

т.е. получается что толи схема врет, толи плата разведена не верно!
Не уверен что перестановка резисторов местами правильная.
Где ошибка? в схеме или в печатке ;)

xDriver 23.01.2008 17:40

Спасибо огромное за внимательность !!
Косяк на печетке !!!
Я не знаю как сильно это повлияет на работу БП :dntknw:
тут нужно авторитетное мнение ....
Печатку правлю вечером выложу ....

svon 23.01.2008 18:08

Я другую компоновку делаю, все транзисторы и силовые диоды на одном краю на радиаторе,три транса по центру, а вертикально плата управления с контроллером с другой стороны.Вышло по размерам меньше,чем двухтрансовый вариант.Сейчас пытаюсь все развести только на одну сторону,чтобы небыло перемычек.
На макетке все работает и последний контроллер Самоделкина тоже( с небольшими доработками)

xDriver 23.01.2008 18:20

Печатку поправил + еще несколько мелочей, заодно она теперь читается и Sprint-Layout 4.0

NSMax 23.01.2008 18:47

Цитата:

Сообщение от svon (Сообщение 48371)
Я другую компоновку делаю, все транзисторы и силовые диоды на одном краю на радиаторе,три транса по центру, а вертикально плата управления с контроллером с другой стороны.Вышло по размерам меньше,чем двухтрансовый вариант.Сейчас пытаюсь все развести только на одну сторону,чтобы небыло перемычек.
На макетке все работает и последний контроллер Самоделкина тоже( с небольшими доработками)

как я понял до НГ ты не успел. Соответственно печаток не буит?

svon 23.01.2008 18:50

Цитата:

Сообщение от NSMax (Сообщение 48377)
как я понял до НГ ты не успел. Соответственно печаток не буит?

имелось в виду, что будет разделение труда-ктото проверить контроллер, а ктото разведет плату.На мне было только изготовление плат.Ну теперь сдвинулось немного(были и проблемы личного плана).Думаю займет недельку-другую

bus12 25.01.2008 15:18

xDriver как продвигаются дела?

xDriver 25.01.2008 15:45

Да все спаял, надо установить радиатор и прицепить хвосты компьютерные, НО сегодня блин, у супруги д.р. а сын студент :smile1:
так что я думаю продолжать буду завтра вечером-ночью, сразу отпишусь.


Часовой пояс GMT +4, время: 21:19.

Работает на vBulletin® версия 3.8.4.
Copyright ©2000 - 2025, Jelsoft Enterprises Ltd.
Перевод: zCarot