PCCar.ru - Ваш автомобильный компьютер

PCCar.ru - Ваш автомобильный компьютер (https://pccar.ru/index.php)
-   Рабочий журнал (https://pccar.ru/forumdisplay.php?f=25)
-   -   KartingPC - Бортовая электроника для карта (https://pccar.ru/showthread.php?t=18968)

yurich38 08.04.2013 07:10

Доска приборов.
Я буду делать на светодиодных сегментных индикаторах, их лучше видно днем; но большое их количество усложняет конструкцию

Мне кажется достаточным вывод скорости + оборотов (либо как на F1 оборотов оптимального переключения)
Для этого нужно всего 3-4цифры + линейка светодиодов.

Если выводить время круга и еще куча всего то проще взять ЖК дисплей, но мне эта идея не нравится. да и пилоту (особенно ребенку) эти данные не нужны;
Если уж сильно круто делать то проще организовать по WiFi аудио канал, и сообщать пилоту эти данные; однако я прока не нашел возможностей реализации данной идеи;)

yurich38 08.04.2013 12:22

Андрейр, если у вас есть возможность/желание создавать подобную систему то уже сейчас можно взять роутер и обкатать его на карте в реальных условиях
поскольку неизвестно как wi-fi будет вести себя на большой скорости и какую реальную дальность мы получим;

Андрейр 08.04.2013 13:12

Цитата:

Сообщение от yurich38 (Сообщение 254471)
Андрейр, если у вас есть возможность/желание создавать подобную систему то уже сейчас можно взять роутер и обкатать его на карте в реальных условиях
поскольку неизвестно как wi-fi будет вести себя на большой скорости и какую реальную дальность мы получим;

С роутером понятно, я еще с bfom посоветуюсь может еще какой роутер он посоветут, хотя как я понимаю атмега8 раньше кончится по производительности, и кстати на чем вы пишете для атмеги, а то я как бы не настоящий програмист могу только в bascom и то еще нахожусь на начальном пути.

yurich38 08.04.2013 13:46

Я тоже не сильно то и крут в программировании AVR:). Последнее время пишу на CdoeVision AVR.

Роутер я так понимаю без разницы какой, я брал MR3020 именно изза его размеров, ну и большого числа "модов" в инете.
С ним я уже более менее разобрался, могу подсказать по прошивке и некоторым нюансам; с другими не знаю)

Атмега8 вполне может кончится раньше, портов там уже впритык хватает, на всякий случай нашел Атмегу32, портов хватит а вот с производительностью я не уверен.

yurich38 08.04.2013 19:09

Вложений: 3
Зацените идею индикационного блока) "Photoshop maked"
причем из корпуса роутера;)
Показывать может в нескольких режимах;

Скорость + линейка оборотов, или оборотов переключения
Вложение 30776

можно показывать скорость + тахометр (может еще чтото)
Вложение 30777

А так показывает "преимущество" на круге (в сравнении с пред. кругом)
+01:47:681 это круто конечно)
Вложение 30778

Секндомер в реальном времени показывать мало вероятно. слишком часто данные обновлять; а вот +/- от круга можно показать, и практически без лишних индикаторов.

yurich38 28.04.2013 11:04

Вложений: 5
И так, за это время сделано)

1. проект полностью переехал на Atmega32.
Больше портов, более свободный монтаж. Появилась возможность, например, вывести диагностические светодиоды которые на 8-ке при всех наших хотелках уже просто некуда было запихать
Вложение 31110


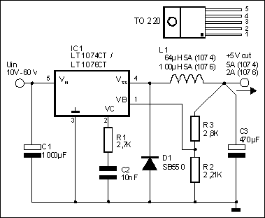
2. Система получила независимое питание 7-40В. Блок питания собран на LT1076CT.
Вложение 31111
Все собрано по типовой схеме. и настроено на 5,05В
Вложение 31113


3. Сделан индикационный блок.
т.к. мне менее интересна индикация оборотов, чтоб не делать дополнительные лампы, светодиоды объединили в группы. полоса индикации оборотов на них тоже выводится довольно информативно, однако появляется возможность индикации ошибок и неисправностей, зажигая например одну красную лампу
Вложение 31114
Работает все по 4м проводам (питание+интерфейс), интерфейс собственный, довольно простой и абсолютно не требовательный к скорости.
Вложение 31112
Индикатор собран на Tiny2313, одна тинька тянет 6-7 сегментных индикаторов, в индикационном блоке их будет 2 (пока работает только один)
Яркость индикаторов не достаточна при ярком свете, с этим пока боремся)

yurich38 01.05.2013 18:25

Сегодня произвели тесты дальности :)
результаты следующие:
1. Телефон ~~ Блок Мониторинга. работает на расстоянии около 50 метров
2. Ноутбук ~~ Блок. метров 100

А вот связка
3. Ноутбук - Роутер ~~ Блок. показала дальность почти в 300 метров, это при том что роутер был полудохлый, с какойто недоантенной))
За исключением нескольких сбоев, причины которых выясняются, система работает стабильно. При сокращении расстояния связь восстанавливается, и данные продолжают мониторится
Так что идея удаленного мониторинга имеет право на жизнь))))

На данный момент система мониторит 8 Аналоговых входов, до 4х датчиков температуры.
Наконец сделаны внутренние часы (их точность хода пока никчерту)
Работаем дальше...

yurich38 03.05.2013 11:42

Вложений: 2
Поскольку блок показал очень хорошие результаты при работе от батарей, решено установить внутрь корпуса li-po батарею, а раз так то нужна система контроля ее заряда; чтоб не угробить ;)

Один из аналоговых входов использовали для контроля напряжения батареи, также сделана возможность отключения питания блока.

Продолжаем эксперименты.. Теперь займемся логами)
Паралельно развлекаемся с Web интерфейсом.
Вложение 31150
Учимся выводить информацию в различных видах.
Вложение 31151

Андрейр 04.05.2013 16:55

Красиво, а у меня пока времени нет вплотную заняться.

yurich38 05.05.2013 16:13

Красиво то оно может и красиво, но чет не то(
посмотрел на проги Motec для анализа логов по заезду. понял примерно как это все можно анализировать, задумался о том что "строю".

И так, раз уж эта тема превратилась в мой монолог( буду критиковать себя сам..

На данный момент Atmega передает роутеру посылки об изменениях параметра в формате #00:00:00.000 SNx VAL; т.е. время/сенсор/значение; вроде как логично, но..
При скорости порта 19200 мы имеем 1745 байт/сек или примерно 70 посылок в секунду
теперь поделим на количество параметров (к примеру минимум 10) и получим 7! т.е. изменеие одного параметра мы можем мониторить каждые 142мс А при скорости 80км/ч машина за это время пролетит 3 метра!!!

Еще одним недостатком является опрос медленной шины 1-Wire с которой на опрос термодатчиков мы вынуждены тратить 750мс т.е. пока опрашивается дачик вы пролетаем 16,5 метров!

В связи с этим думаю теперь как:
1 оптимизировать передачу с Атмеги на роутер, хотябы до 45мс
2 избавится от медленных шин. есть вариант вынести их на отдельный проц
3 избавится от транзита данных роутер-атмега-дисплей, подключив дисплей напрямую к роутеру
4 оценить надобность/возможность подключения к системе GPS приемника


Часовой пояс GMT +4, время: 07:58.

Работает на vBulletin® версия 3.8.4.
Copyright ©2000 - 2025, Jelsoft Enterprises Ltd.
Перевод: zCarot