PCCar.ru - Ваш автомобильный компьютер

Вернуться   PCCar.ru - Ваш автомобильный компьютер > MP3Car ТехИнфа > AndroidCar > Питание

Результаты опроса: Писать ли про развитие проекта, или пофиг, есть свой и работает.
Пиши дальше 210 96.33%
Не пиши, лучше займись чем нибудь (другим) полезным. 8 3.67%
Голосовавшие: 218. Вы ещё не голосовали в этом опросе

Ответ
 
Опции темы Поиск в этой теме
Старый 13.02.2017, 22:02   #891
papant
Старший Пользователь
 
Регистрация: 11.10.2015
Возраст: 47
Город: Йошкар-Ола
Регион: 12
Машина: Kia Sorento 2011
Сообщений: 182
papant is on a distinguished road
По умолчанию

Протестил БП, пробег 40 часов на столе )
Иногда если пошевелить экран, то все символы пропадают и вылазит вот это

С чем это связано? Подтяжка по I2C есть. Отключение и подключение экрана не помогает, только полное выкл и снова вкл.
papant вне форума   Ответить с цитированием
Старый 13.02.2017, 22:38   #892
oleg707
Гуру
 
Аватар для oleg707
 
Регистрация: 16.04.2014
Возраст: 41
Город: Gdynia
Регион: другой - для добавления сообщить ab
Сообщений: 2,548
oleg707 has a reputation beyond reputeoleg707 has a reputation beyond reputeoleg707 has a reputation beyond reputeoleg707 has a reputation beyond reputeoleg707 has a reputation beyond reputeoleg707 has a reputation beyond reputeoleg707 has a reputation beyond reputeoleg707 has a reputation beyond reputeoleg707 has a reputation beyond reputeoleg707 has a reputation beyond repute
По умолчанию

Цитата:
Сообщение от papant Посмотреть сообщение
Протестил БП, пробег 40 часов на столе )
Иногда если пошевелить экран, то все символы пропадают и вылазит вот это

С чем это связано? Подтяжка по I2C есть. Отключение и подключение экрана не помогает, только полное выкл и снова вкл.
неконтакт по экрану. Тоже бывало такое. Отключение и подключение экрана не помогут, так как ему INIT нужен. Я не помню делал ли я инициализацию I2C дисплея для этих случаев ( костыль же). Но скорее всего не делал, потому как дисплей хорош для отладки, а так я без него уже бог знает сколько времени катаюсь.
Если надо - могу сделать, чтобы инициализация при каждом включении была, а не один раз при запуске проца ( блока).

Цитата:
пробег 40 часов
у меня как то стояло 9999 минут (вроде), так когда цифры перестали влезать, переделал индикацию аптайма на сутки, часы. Это в реальной работе на машине.
oleg707 вне форума   Ответить с цитированием
Старый 13.02.2017, 23:25   #893
papant
Старший Пользователь
 
Регистрация: 11.10.2015
Возраст: 47
Город: Йошкар-Ола
Регион: 12
Машина: Kia Sorento 2011
Сообщений: 182
papant is on a distinguished road
По умолчанию

Цитата:
Сообщение от oleg707 Посмотреть сообщение
неконтакт по экрану. Тоже бывало такое. Отключение и подключение экрана не помогут, так как ему INIT нужен.
Да, добавление init в блок появления зажигания исправляет сей косяк.
я вот тоже хотел сначала экран врезать в корпус, но сейчас передумал, хотя с ним действительно корпус из простой невзрачной коробочки превращается в нечто крутое )
papant вне форума   Ответить с цитированием
Старый 13.02.2017, 23:31   #894
oleg707
Гуру
 
Аватар для oleg707
 
Регистрация: 16.04.2014
Возраст: 41
Город: Gdynia
Регион: другой - для добавления сообщить ab
Сообщений: 2,548
oleg707 has a reputation beyond reputeoleg707 has a reputation beyond reputeoleg707 has a reputation beyond reputeoleg707 has a reputation beyond reputeoleg707 has a reputation beyond reputeoleg707 has a reputation beyond reputeoleg707 has a reputation beyond reputeoleg707 has a reputation beyond reputeoleg707 has a reputation beyond reputeoleg707 has a reputation beyond repute
По умолчанию

Цитата:
Сообщение от papant Посмотреть сообщение
Да, добавление init в блок появления зажигания исправляет сей косяк.
я вот тоже хотел сначала экран врезать в корпус, но сейчас передумал, хотя с ним действительно корпус из простой невзрачной коробочки превращается в нечто крутое )
можешь 0.96" врезать, он поменьше. Но через годик выцветет в 2 раза. Смысл в экране вижу для отладки и настройки напряжений. Ну и поиграться. Уже давно без него езжу, поскольку работает. Хотя в бардачке валяется ))
oleg707 вне форума   Ответить с цитированием
Старый 15.02.2017, 10:18   #895
plus88
Старший Пользователь
 
Регистрация: 05.05.2015
Город: Омск
Регион: 55
Машина: Prado 120
Сообщений: 133
plus88 is on a distinguished road
По умолчанию

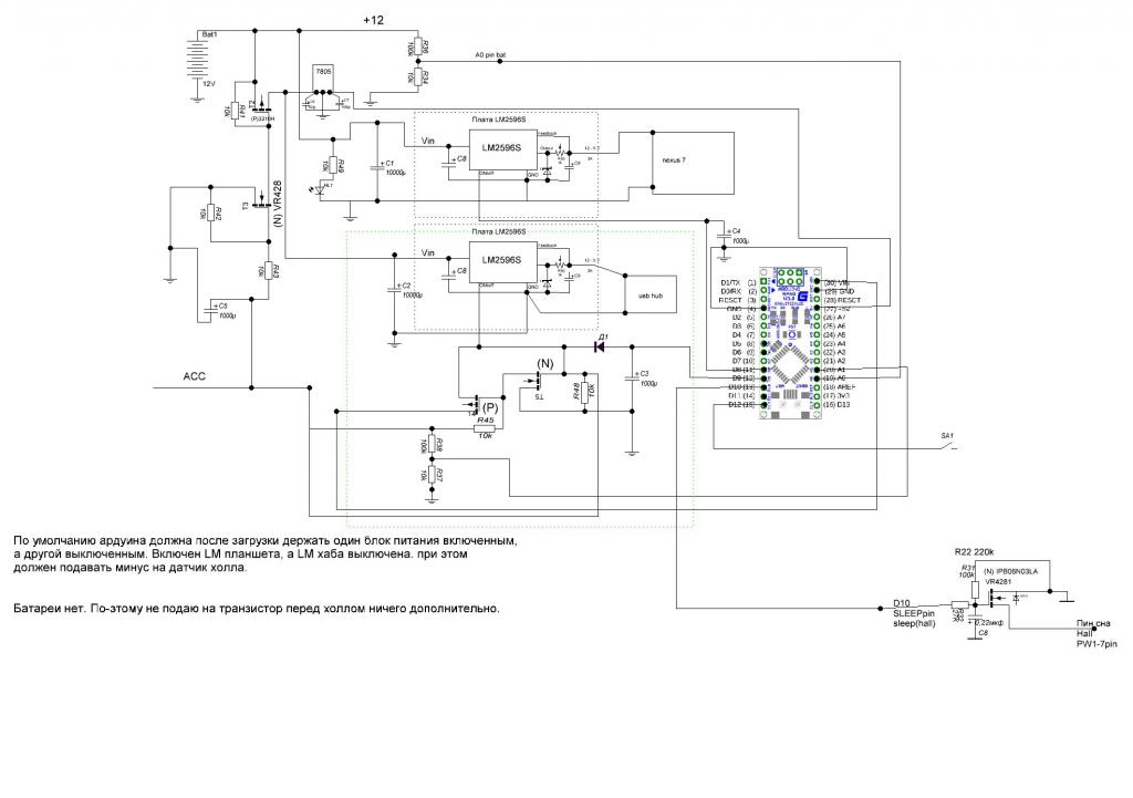
Собрал схему вроде работает. Сегодня буду тестить на столе с подключением OTG .и пого пина.

Пока вот видео. Да простят меня электросхемотехники.
https://youtu.be/QzCmQMgivoY
Перерисовал схему в более человеческий вид.


Отдельное спасибо, Oleg707!

oleg707, не совсем понял про погопин для хаба. Я не нашел на схеме 3 версии.%) может не там смотрел...
В общем питание + OTG кабеля перерезаем и на пого пин подаем +5 с узла который питает USB хаб так ? И что с 4 пином USB тоже резать и подавать землю отдельно через питание хаба?
Миниатюры
Нажмите на изображение для увеличения
Название: блок питания схема2.jpg
Просмотров: 685
Размер:	61.7 Кб
ID:	46785  
plus88 вне форума   Ответить с цитированием
Старый 15.02.2017, 14:57   #896
oleg707
Гуру
 
Аватар для oleg707
 
Регистрация: 16.04.2014
Возраст: 41
Город: Gdynia
Регион: другой - для добавления сообщить ab
Сообщений: 2,548
oleg707 has a reputation beyond reputeoleg707 has a reputation beyond reputeoleg707 has a reputation beyond reputeoleg707 has a reputation beyond reputeoleg707 has a reputation beyond reputeoleg707 has a reputation beyond reputeoleg707 has a reputation beyond reputeoleg707 has a reputation beyond reputeoleg707 has a reputation beyond reputeoleg707 has a reputation beyond repute
По умолчанию

Цитата:
Сообщение от plus88 Посмотреть сообщение
Собрал схему вроде работает. Сегодня буду тестить на столе с подключением OTG .и пого пина.

Пока вот видео. Да простят меня электросхемотехники.
https://youtu.be/QzCmQMgivoY
Перерисовал схему в более человеческий вид.


Отдельное спасибо, Oleg707!

oleg707, не совсем понял про погопин для хаба. Я не нашел на схеме 3 версии.%) может не там смотрел...
В общем питание + OTG кабеля перерезаем и на пого пин подаем +5 с узла который питает USB хаб так ? И что с 4 пином USB тоже резать и подавать землю отдельно через питание хаба?
Цитата:
погопин для хаба

питание на погопин брать с питания хаба.

4 пин USB - паять отдельно кабель и подключать 4 пин к соответствующему контакту БП.
по асс резистор воткни.

Вопросы на засыпку:
Что будет, если замкнёт Д1?
Что будет, если замкнёт Т5?
oleg707 вне форума   Ответить с цитированием
Старый 16.02.2017, 09:20   #897
plus88
Старший Пользователь
 
Регистрация: 05.05.2015
Город: Омск
Регион: 55
Машина: Prado 120
Сообщений: 133
plus88 is on a distinguished road
По умолчанию

Цитата:
Сообщение от oleg707 Посмотреть сообщение

питание на погопин брать с питания хаба.

4 пин USB - паять отдельно кабель и подключать 4 пин к соответствующему контакту БП.
по асс резистор воткни.

Вопросы на засыпку:
Что будет, если замкнёт Д1?
Что будет, если замкнёт Т5?
Забыл убрать это из схемы
Миниатюры
Нажмите на изображение для увеличения
Название: блок питания схема2.jpg
Просмотров: 630
Размер:	44.2 Кб
ID:	46786  
plus88 вне форума   Ответить с цитированием
Старый 16.02.2017, 14:03   #898
oleg707
Гуру
 
Аватар для oleg707
 
Регистрация: 16.04.2014
Возраст: 41
Город: Gdynia
Регион: другой - для добавления сообщить ab
Сообщений: 2,548
oleg707 has a reputation beyond reputeoleg707 has a reputation beyond reputeoleg707 has a reputation beyond reputeoleg707 has a reputation beyond reputeoleg707 has a reputation beyond reputeoleg707 has a reputation beyond reputeoleg707 has a reputation beyond reputeoleg707 has a reputation beyond reputeoleg707 has a reputation beyond reputeoleg707 has a reputation beyond repute
По умолчанию

Цитата:
Сообщение от plus88 Посмотреть сообщение
Забыл убрать это из схемы
а ты можешь сам просматривать картинки, перед тем как их выкладывать?! Качество никакое.
oleg707 вне форума   Ответить с цитированием
Старый 19.02.2017, 18:36   #899
papant
Старший Пользователь
 
Регистрация: 11.10.2015
Возраст: 47
Город: Йошкар-Ола
Регион: 12
Машина: Kia Sorento 2011
Сообщений: 182
papant is on a distinguished road
По умолчанию

Олег, а можно еще разок про номиналы резисторов 13-15. у меня почему-то оказалось так, что на датчик холла всегда идет "-", планшет все время спит. Думаю а зачем нужно R15, которое соединяет затвор с плюсовым выходом КИВа на планшет? Получается что когда плюс на планшет есть, то приоткрывается полевик. Или его номинал мал, что не смогает перетянуть стягивающий резистор R14? Я вот подумал и решил - а нужен ли гемморой с транзистором, если вопрос можно решить просто выходом ардуины и диодом, который не пропускает плюс, но пропускает минус на холл для сна?
papant вне форума   Ответить с цитированием
Старый 19.02.2017, 22:46   #900
oleg707
Гуру
 
Аватар для oleg707
 
Регистрация: 16.04.2014
Возраст: 41
Город: Gdynia
Регион: другой - для добавления сообщить ab
Сообщений: 2,548
oleg707 has a reputation beyond reputeoleg707 has a reputation beyond reputeoleg707 has a reputation beyond reputeoleg707 has a reputation beyond reputeoleg707 has a reputation beyond reputeoleg707 has a reputation beyond reputeoleg707 has a reputation beyond reputeoleg707 has a reputation beyond reputeoleg707 has a reputation beyond reputeoleg707 has a reputation beyond repute
По умолчанию

Цитата:
Сообщение от papant Посмотреть сообщение
Олег, а можно еще разок про номиналы резисторов 13-15. у меня почему-то оказалось так, что на датчик холла всегда идет "-", планшет все время спит. Думаю а зачем нужно R15, которое соединяет затвор с плюсовым выходом КИВа на планшет? Получается что когда плюс на планшет есть, то приоткрывается полевик. Или его номинал мал, что не смогает перетянуть стягивающий резистор R14? Я вот подумал и решил - а нужен ли гемморой с транзистором, если вопрос можно решить просто выходом ардуины и диодом, который не пропускает плюс, но пропускает минус на холл для сна?
13-102
14-474
15-202

r15 надо, чтобы при обесточенном блоке (процессоре) и включенном планшете экран не горел.
Прямой выход дуины тоже не подходит, т.к при инициализации бута ( загрузчика) выходы сконфигурированы на вход.

Да, еще, первые 2 минуты экран должен гореть постоянно. (время для загрузки).
oleg707 вне форума   Ответить с цитированием
Ответ

Метки
arduino, nexus7, блок питания, блок питания планшета


Здесь присутствуют: 1 (пользователей: 0 , гостей: 1)
 

Ваши права в разделе
Вы не можете создавать новые темы
Вы не можете отвечать в темах
Вы не можете прикреплять вложения
Вы не можете редактировать свои сообщения

BB коды Вкл.
Смайлы Вкл.
[IMG] код Вкл.
HTML код Выкл.



Часовой пояс GMT +4, время: 12:55.


Работает на vBulletin® версия 3.8.4.
Copyright ©2000 - 2026, Jelsoft Enterprises Ltd.
Перевод: zCarot