PCCar.ru - Ваш автомобильный компьютер

Вернуться   PCCar.ru - Ваш автомобильный компьютер > MP3Car ТехИнфа > AndroidCar > Питание

Ответ
 
Опции темы Поиск в этой теме
Старый 05.06.2015, 10:33   #791
lexxweber
Пользователь
 
Регистрация: 21.02.2012
Возраст: 38
Город: Тверь
Регион: 69
Машина: Dodge Caliber
Сообщений: 69
lexxweber is on a distinguished road
По умолчанию

Повторюсь!
Добрый день. Нужна помощь по БП. В наличии есть nsd10-12s5 и kis 3r на плате с выходом usb. Планшет нексус 7 заряжается и зенфон 6 заряжается. Но сони иксперия з и планшет асус на винде не заряжается. В чем может быть проблема?
lexxweber вне форума   Ответить с цитированием
Старый 05.06.2015, 10:49   #792
timtman
Старший Пользователь
 
Аватар для timtman
 
Регистрация: 05.04.2013
Возраст: 51
Город: Казань
Регион: 16, 116
Машина: X-Trail T30
Сообщений: 181
timtman has a spectacular aura abouttimtman has a spectacular aura about
По умолчанию

Цитата:
Сообщение от lexxweber Посмотреть сообщение
Повторюсь!
Добрый день. Нужна помощь по БП. В наличии есть nsd10-12s5 и kis 3r на плате с выходом usb. Планшет нексус 7 заряжается и зенфон 6 заряжается. Но сони иксперия з и планшет асус на винде не заряжается. В чем может быть проблема?
КО: в сони и винде!

если серъезно они (сони и асус) от других зарядников заряжаются (не от родных)?
__________________
Ровной дороги! мой проект: X-Trail T30 + Nexus7
timtman вне форума   Ответить с цитированием
Старый 05.06.2015, 11:05   #793
fedor5800
Старший Пользователь
 
Аватар для fedor5800
 
Регистрация: 16.08.2013
Возраст: 42
Регион: 23, 93
Машина: Opel Vectra B
Сообщений: 240
fedor5800 has a spectacular aura aboutfedor5800 has a spectacular aura aboutfedor5800 has a spectacular aura about
По умолчанию

Цитата:
Сообщение от lexxweber Посмотреть сообщение
Повторюсь!
Планшет нексус 7 заряжается и зенфон 6 заряжается. Но сони иксперия з и планшет асус на винде не заряжается. В чем может быть проблема?
была такая проблема с планшетом самсунг, при зарядке нужно делать на сигнальных проводах D+,D-. разные потенциалы напряжений. т.е. не просто +,- подавать
Вот для наглядности https://www.google.ru/search?q=%D1%8...l%3B1000%3B257
fedor5800 вне форума   Ответить с цитированием
Старый 06.06.2015, 21:12   #794
ali_vlad
Старший Пользователь
 
Регистрация: 21.06.2014
Возраст: 48
Регион: 05
Машина: Hyundai Accent II
Сообщений: 556
ali_vlad is on a distinguished road
По умолчанию

Замкни их между собой.
ali_vlad вне форума   Ответить с цитированием
Старый 08.06.2015, 12:42   #795
nikopol70
Старший Пользователь
 
Регистрация: 01.08.2014
Возраст: 47
Регион: Украина
Сообщений: 274
nikopol70 is on a distinguished road
По умолчанию

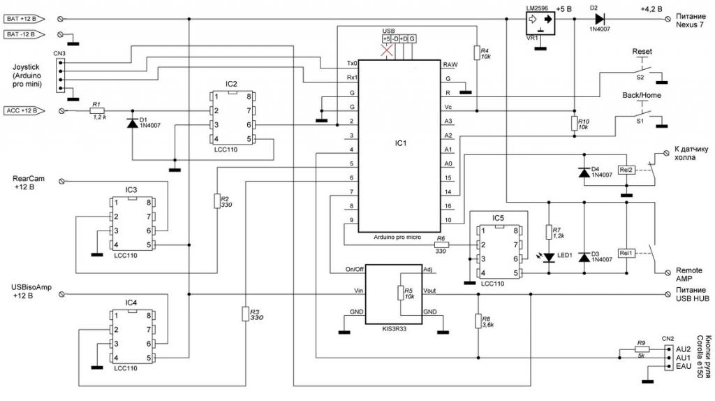
ребята, не очень силен в электронике, не смог найти такие твердотельные реле как на схеме
понимаю что их можно заменить оптопарами - можно ли все заменить?
есть в наличии PC817 - но как построить на них схему не соображу

есть кто из знающих и понимающих в схемотехнике и набросать? с обвязкой оптопар именно не могу понять
собирать буду на леонардо
схему прикладываю
Миниатюры
Нажмите на изображение для увеличения
Название: Схема ЭП.jpg
Просмотров: 1024
Размер:	62.8 Кб
ID:	40186  
nikopol70 вне форума   Ответить с цитированием
Старый 12.06.2015, 01:32   #796
oleg707
Гуру
 
Аватар для oleg707
 
Регистрация: 16.04.2014
Возраст: 42
Город: Gdynia
Регион: другой - для добавления сообщить ab
Сообщений: 2,548
oleg707 has a reputation beyond reputeoleg707 has a reputation beyond reputeoleg707 has a reputation beyond reputeoleg707 has a reputation beyond reputeoleg707 has a reputation beyond reputeoleg707 has a reputation beyond reputeoleg707 has a reputation beyond reputeoleg707 has a reputation beyond reputeoleg707 has a reputation beyond reputeoleg707 has a reputation beyond repute
По умолчанию

Цитата:
Сообщение от nikopol70 Посмотреть сообщение
ребята, не очень силен в электронике, не смог найти такие твердотельные реле как на схеме
понимаю что их можно заменить оптопарами - можно ли все заменить?
есть в наличии PC817 - но как построить на них схему не соображу

есть кто из знающих и понимающих в схемотехнике и набросать? с обвязкой оптопар именно не могу понять
собирать буду на леонардо
схему прикладываю
а нафига тут оптопары если гальванической развязки нет? поставь P-channel полевой транзистор. Нарисовать пока не могу.
oleg707 вне форума   Ответить с цитированием
Старый 12.06.2015, 07:48   #797
nikopol70
Старший Пользователь
 
Регистрация: 01.08.2014
Возраст: 47
Регион: Украина
Сообщений: 274
nikopol70 is on a distinguished road
По умолчанию

Цитата:
Сообщение от oleg707 Посмотреть сообщение
а нафига тут оптопары если гальванической развязки нет? поставь P-channel полевой транзистор. Нарисовать пока не могу.
А можно так?
Миниатюры
Нажмите на изображение для увеличения
Название: image-58bf0f5fb26b83f46e19ede28384cedc60109f222d5956e4e8527adfe6cfff15-V.jpg
Просмотров: 1050
Размер:	76.4 Кб
ID:	40218  
nikopol70 вне форума   Ответить с цитированием
Старый 12.06.2015, 09:12   #798
tto4ka
Пользователь
 
Регистрация: 29.11.2011
Возраст: 45
Город: Москва
Регион: 77, 97, 99, 177
Машина: Lexus RX300
Сообщений: 87
tto4ka is on a distinguished road
По умолчанию

эмм а зачем вообще оптопары или транзисторы? и сопротивления... не проще просто сабилитроны поставить и все? и если честно я немного не понимаю для чего нужно делать такие сложные замуты по питанию Мне кажется как писалось двумя страницами ранее регтайма за глаза для всего хватает
tto4ka вне форума   Ответить с цитированием
Старый 12.06.2015, 22:47   #799
Jenson
Старший Пользователь
 
Регистрация: 10.05.2015
Возраст: 39
Город: Владикавказ
Регион: 15
Машина: Opel Astra J GTC
Сообщений: 234
Jenson is on a distinguished road
По умолчанию

здравствуйте а если использовать БП NSD15-12S5 от него запитать d-link dub-h7 и от хаба просто пустить usb-otg в планшет, но нормально ли будет заряжаться планшет,?
Jenson вне форума   Ответить с цитированием
Старый 13.06.2015, 00:55   #800
nexus
Старший Пользователь
 
Регистрация: 26.01.2015
Город: Пятигорск
Регион: 26
Машина: VW Caravelle T5 GP 2013
Сообщений: 154
nexus is on a distinguished road
По умолчанию

Цитата:
Сообщение от Jenson Посмотреть сообщение
от хаба просто пустить usb-otg в планшет, то нормально ли будет заряжаться планшет,?
При таком раскладе заряжаться то будет, но не нормально:
1. если блок питания будет работать постоянно, то хаб и все что в него включено будет постоянно под нагрузкой, при выключенном двигателе получится большая утечка тока, которая уже в скором будущем угробит Ваш аккум.
2. планшет при долгом использовании разряжается быстрее чем заряжается, так что домыслите сами.
__________________
Google Nexus 7 2013 LTE 6.0.1 MOB30X+Root
nexus вне форума   Ответить с цитированием
Ответ


Здесь присутствуют: 1 (пользователей: 0 , гостей: 1)
 

Ваши права в разделе
Вы не можете создавать новые темы
Вы не можете отвечать в темах
Вы не можете прикреплять вложения
Вы не можете редактировать свои сообщения

BB коды Вкл.
Смайлы Вкл.
[IMG] код Вкл.
HTML код Выкл.



Часовой пояс GMT +4, время: 19:53.


Работает на vBulletin® версия 3.8.4.
Copyright ©2000 - 2026, Jelsoft Enterprises Ltd.
Перевод: zCarot