PCCar.ru - Ваш автомобильный компьютер

Вернуться   PCCar.ru - Ваш автомобильный компьютер > MP3Car ТехИнфа > AndroidCar > Питание

Ответ
 
Опции темы Поиск в этой теме
Старый 29.04.2015, 19:26   #751
demtro
Старший Пользователь
 
Регистрация: 17.12.2014
Возраст: 34
Город: Самара
Регион: 63, 163
Машина: Lifan Solano
Сообщений: 184
demtro is on a distinguished road
По умолчанию

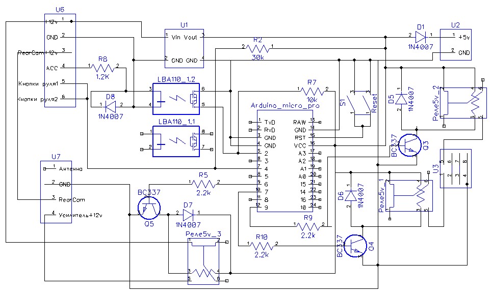
Ребят, посмотрите схемку, все ли верно делаю, а то собрал, а она творит чюдеса: когда хаб под нагрузкой любой ардуинка постоянно перезапускается и начинает заново включаться.
Пока искал где косяк спалил 2 ардуинки
Миниатюры
Нажмите на изображение для увеличения
Название: бп2.jpg
Просмотров: 1207
Размер:	122.9 Кб
ID:	39803  
Вложения
Тип файла: txt 1.txt (13.3 Кб, 901 просмотров)
demtro вне форума   Ответить с цитированием
Старый 29.04.2015, 19:45   #752
awtoap
Гуру
 
Аватар для awtoap
 
Регистрация: 19.09.2009
Возраст: 48
Город: Мелитополь
Регион: Украина
Сообщений: 2,022
awtoap is a splendid one to beholdawtoap is a splendid one to beholdawtoap is a splendid one to beholdawtoap is a splendid one to beholdawtoap is a splendid one to beholdawtoap is a splendid one to beholdawtoap is a splendid one to behold
По умолчанию

В схеме косяков не вижу, но скорее всего по питанию и на порты реле и хаб создают наводки. Нужно правильно разводить печатную плату ни брезгаю заливкой свободного места землей. Неиспользуемые порты переводить на выход(если ничего на них не висит) или как вход с подтяжкой к питанию через внутренние резисторы.

Когда-то лепил датчик на мега48 на однослойной плате...так вот реле с частой периодичностью сбрасывали мегу. У самой катушки реле поставил кондер керамический выводной на 0,1мк. Проблема более менее ушла. Потом переразвел печатку на двухслойную плату с максимальной заливкой землей. И только тогда кондеры на реле стали не нужны. Потом перешел на МК PIC и забыл про такие вещи как страшный сон. Пики менее капризные к наводкам.

Также рекомендую по питанию ставить больше блокировочных кондеров на 0,1мк как можно ближе к ногам питания меги.
awtoap вне форума   Ответить с цитированием
Старый 29.04.2015, 19:50   #753
demtro
Старший Пользователь
 
Регистрация: 17.12.2014
Возраст: 34
Город: Самара
Регион: 63, 163
Машина: Lifan Solano
Сообщений: 184
demtro is on a distinguished road
По умолчанию

Вот такая получилась печатка.
Самое интересное, что когда хаб без нагрузки подключен к бп все работает нормально
Ранее собирал аналогичную схему на NSD15-12s5
http://pccar.ru/showpost.php?p=324151&postcount=692
так там работает без нареканий, но эта схема не подошла т.к. использую кнопки руля, а они идут по земле машины и соответственно после NSD уже не связаны с ардуинкой
Миниатюры
Нажмите на изображение для увеличения
Название: бп.jpg
Просмотров: 1039
Размер:	117.3 Кб
ID:	39808  
demtro вне форума   Ответить с цитированием
Старый 01.05.2015, 14:43   #754
Chubaka885
Старший Пользователь
 
Регистрация: 08.10.2013
Возраст: 43
Регион: 56
Машина: Toyota Corolla e150
Сообщений: 325
Chubaka885 is a jewel in the roughChubaka885 is a jewel in the roughChubaka885 is a jewel in the roughChubaka885 is a jewel in the rough
По умолчанию

Цитата:
Сообщение от demtro Посмотреть сообщение
Вот такая получилась печатка.
Самое интересное, что когда хаб без нагрузки подключен к бп все работает нормально
Ранее собирал аналогичную схему на NSD15-12s5
http://pccar.ru/showpost.php?p=324151&postcount=692
так там работает без нареканий, но эта схема не подошла т.к. использую кнопки руля, а они идут по земле машины и соответственно после NSD уже не связаны с ардуинкой
Что вместо НСД поставил?
__________________
Nexus 7 2012 (grouper), Cyanogenmod 11 - M10
фото установки Nexus 7 2012 & Toyota Corolla
Chubaka885 вне форума   Ответить с цитированием
Старый 01.05.2015, 19:33   #755
demtro
Старший Пользователь
 
Регистрация: 17.12.2014
Возраст: 34
Город: Самара
Регион: 63, 163
Машина: Lifan Solano
Сообщений: 184
demtro is on a distinguished road
По умолчанию

Модуль понижающий на FR9886
demtro вне форума   Ответить с цитированием
Старый 01.05.2015, 22:43   #756
Chubaka885
Старший Пользователь
 
Регистрация: 08.10.2013
Возраст: 43
Регион: 56
Машина: Toyota Corolla e150
Сообщений: 325
Chubaka885 is a jewel in the roughChubaka885 is a jewel in the roughChubaka885 is a jewel in the roughChubaka885 is a jewel in the rough
По умолчанию

Цитата:
Сообщение от demtro Посмотреть сообщение
Модуль понижающий на FR9886
Может просто FR9886 расчитанный на 2 А не справляется? Что там в хабе включено?
__________________
Nexus 7 2012 (grouper), Cyanogenmod 11 - M10
фото установки Nexus 7 2012 & Toyota Corolla
Chubaka885 вне форума   Ответить с цитированием
Старый 01.05.2015, 22:50   #757
demtro
Старший Пользователь
 
Регистрация: 17.12.2014
Возраст: 34
Город: Самара
Регион: 63, 163
Машина: Lifan Solano
Сообщений: 184
demtro is on a distinguished road
По умолчанию

Печаль в том что пустой хаб, но если дать ардуинке полностью включиться и после подключить хаб - ардуинка не вырубается. Мистика блин какая-то
demtro вне форума   Ответить с цитированием
Старый 03.05.2015, 23:55   #758
Трек
Старший Пользователь
 
Регистрация: 30.07.2007
Возраст: 49
Город: МО Красногорск, Химки
Регион: 50, 90, 150
Машина: калина2
Сообщений: 249
Трек is on a distinguished road
По умолчанию

не знаю косяк ли, но то что кнопки напрямую подключены, без резистора токо-ограничивающего это наверно все же не очень хорошо, на пике я так много их спалил... пока доехал в чем там дело, хоть и у вас он включен через вход ацп, ну и на выходе с преобразователя емкость не мешало бы повесить с керамикой, сгладить пульсации. Реле надо было ставить на 12в, тоже проблем было бы меньше(преобразователь не гальвано, так что, сам бог велел).
Зачем ставить твердотельное реле LBA110, честно говоря не понял, либо резистивный делитель( слабая надежность), либо оптрон, хотя я вообще делаю на диоде шоттке и паре резисторах. И правильно выше говорили свободные ноги это плохо, в пиках я при конфиге выставляю их на выход. Скетч не смотрел если что.

Последний раз редактировалось Трек; 04.05.2015 в 11:49.
Трек вне форума   Ответить с цитированием
Старый 14.05.2015, 19:36   #759
WillForce
Пользователь
 
Регистрация: 15.03.2015
Возраст: 43
Город: Алматы
Регион: Казахстан
Машина: Subaru Outback 2009MY
Сообщений: 30
WillForce is on a distinguished road
По умолчанию

Вот такой блок питания получился у очень хорошего человека. Скоро получу, будем тестить
Ссыль на источник

Основные параметры:
1) 2 блока NSD15-12S5
Один блок используется только для питания планшета. Второй для всей остальной периферии.

2) Возможность подстройки выходного напряжения для питания планшета.
Регулировка возможна как в большую, так и в меньшую сторону.

3) Управление логикой работы платы с использованием контроллера Attiny13a.
При подаче АСС планшет включается немедленно (просыпается). Периферия включается с 15 сек. задержкой.
При снятии сигнала ACC планшет и периферия отключатся через 1 минуту.

4) Все цепи управления и питания являются гальванически развязанными с бортовой сетью автомобиля.

5) Для управления включением и отключением планшета, предусмотрен отдельный выход, подключаемый к датчику холла планшета.

6) 4 usb выхода. 2 для планшета и USB HUB. 2 для заряда дополнительных устройств.

7) Защита от переполюсовки.

8) Дополнительные конденсаторы, для компенсации кратковременных провалов в напряжении бортовой сети.


WillForce вне форума   Ответить с цитированием
Старый 14.05.2015, 20:32   #760
Трек
Старший Пользователь
 
Регистрация: 30.07.2007
Возраст: 49
Город: МО Красногорск, Химки
Регион: 50, 90, 150
Машина: калина2
Сообщений: 249
Трек is on a distinguished road
По умолчанию

как показала практика подстроечник хреновая штука ( в китайском исполнении) зачем 2 NSD использовать тоже не понятно вообщем много не понятного.
Трек вне форума   Ответить с цитированием
Ответ


Здесь присутствуют: 1 (пользователей: 0 , гостей: 1)
 

Ваши права в разделе
Вы не можете создавать новые темы
Вы не можете отвечать в темах
Вы не можете прикреплять вложения
Вы не можете редактировать свои сообщения

BB коды Вкл.
Смайлы Вкл.
[IMG] код Вкл.
HTML код Выкл.



Часовой пояс GMT +4, время: 13:33.


Работает на vBulletin® версия 3.8.4.
Copyright ©2000 - 2026, Jelsoft Enterprises Ltd.
Перевод: zCarot