PCCar.ru - Ваш автомобильный компьютер

Вернуться   PCCar.ru - Ваш автомобильный компьютер > MP3Car ТехИнфа > Устройства ввода > Пульты ДУ

Ответ
 
Опции темы Поиск в этой теме
Старый 14.01.2008, 18:09   #61
archer
Гуру
 
Аватар для archer
 
Регистрация: 17.10.2006
Возраст: 51
Город: Москва
Регион: 77, 97, 99, 177
Машина: 2007\chery\Amulet
Сообщений: 1,691
archer will become famous soon enougharcher will become famous soon enough
По умолчанию

Так! стоп! I2C знаешь? давай дружить

А если серьезно - надо поговорить... стукнись мне в личку аськой плиз...
__________________
Монитор - XDX 8" | Мать - Asus M2NPV-VM| Камень - AMD Athlon 64 X2 3800+ EE | Память - DDR2-533 2х512 | SB live 24-bit (Don_ik_kot edition) | Винт - 3,5" 250 Gb Seagate Barracuda | Корпус - ноунейм миниатх | БП - SL PSU | GPS GlobalSat BU-355 | Silabs USB Radio | Bluetooth noname (Broadcom) |USB-Hub D-Link 7 ports | Card-reader 52-in-1 | Radio mouse |WiFi LinkSys WUSB54G| усилитель Fusion EN-AM6004 |Keyboard | Centrafuse| а еще парктроник с камерой
archer вне форума   Ответить с цитированием
Старый 17.01.2008, 01:27   #62
megavolt0
Пользователь
 
Аватар для megavolt0
 
Регистрация: 12.01.2008
Возраст: 43
Город: Нижний Новгород
Регион: 52
Машина: Peugeot 306 MI-16 1.9L, 150hp
Сообщений: 37
megavolt0 is on a distinguished road
По умолчанию Как и обещал... Покапаться правда в архивах пришлось, но нашёл :)

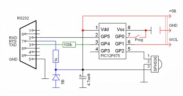
В аттаче схема с описалово, прошивкой и исходником...
Мужики, отвечаю, по моему не плохо работает.. Считайте он пашет круглосуточно, даже когда усилок у меня в дежурке стоит.. Ни зависов ни галюнов.. Всё отлично.. Кстати, я тут посмотрел.. А забыл я вам сказать, что у него ещё и козможность дистанционного включения компа сделать через WOL. В ообщем смотрите описалово от автора:
Что то я уже забил на ДУ, поэтому поделюсь тем, на чем остановился.
Как я раньше уже говорил, моя штука аналогична весьма распространенному UIR'у, только лучше
Микроконтроллер требуется всеми любимой фирмы MICROCHIP, но не 16f84, а 12f629 или 12f675 - они дешевле, меньше, ну и просто современнее. Надеюсь будут распознаваться пульты с любой кодировкой: Pulse distantion - самая распространенная, а также Pulse lenght и Bi-phase. Это следует из алгоритма распознавания кода. Во всяком случае те пульты, которые оказались не по зубам UIR'y и UIRT'y распознаются нормально.
Вот схема:

Тут, если видите, некоторые части схемы нарисованы разными цветами. Это значит вот что:
если вы не планируете дистанционное ВКЛЮЧЕНИЕ компа, то часть схемы, нарисованную красным можно не паять. Ежели наоборот дистанционное включение компа планируется, то поскольку питание схемы будет осуществляться от разъема WOL, расположенного на материнке компа, то тогда красное паяем, а нарисованное синим нет. В этом случае придется еще запрограммировать кнопку пульта, которая будет включать комп. Это делается так: замкнув и удерживая кнопку программирования (ну там на схеме она красненькая) нажимаем понравившуюся кнопку пульта, затем отпускаем обе кнопки и все. После этого при нажатии той самой кнопки пульта на разъем WOL с выхода контроллера будет приходить импульс, который и должен включить комп.
Если же просто нажать кнопку программирования, то "программа" нафиг сотрется.
Само собой это будет работать только в боксе ATX при разрешенном в биосе WAKE ON LAN. Можно также вместо WOL просто замыкать кнопку включения компа (в ATX опять же) транзистором, подключенным базой через резистор ~1кОм к этому же выходу контроллера.
Кстати, можно программировать и другие варианты, и не обязательно для включения компа, а, скажем, для включения освещения (комп при этом ессно не нужен Вот такие еще два варианта:
А. Если при программировании два раза нажать на кнопку пульта, то потом эта кнопка будет поочередно при каждом нажатии переключать управляющий выход (тот, который WOL) в противоположное состояние (из 0 в 1, а из 1 в 0).
Б. если нажать на 2 разные кнопки, то первая будет переключать управляющий выход в 1, а вторая в 0.
И, между прочим, в этих случаях можно нажимать кнопки сколько угодно раз, но запомнятся только две последних.

Чуть не забыл, там на схеме есть еще зелененький кусочек, который не обязателен, если отключить инициализацию устройства в плагине UIR'а (в гирдере и слайконтроллере это делать можно, в уисе не знаю - не пользуюсь).
Прошивка и для пытливых исходник, прилагается . Где взять компилятор, пакет программирования микроконтроллеров MICROCHIP и т.д. можно узнать в форуме на http://www.microchip.ru/.
Ради бога пользуйтесь.
Удачи.
Миниатюры
Нажмите на изображение для увеличения
Название: Shema.jpg
Просмотров: 6713
Размер:	29.7 Кб
ID:	5272  
Вложения
Тип файла: zip IR_on_PIC12F675.zip (43.1 Кб, 816 просмотров)
megavolt0 вне форума   Ответить с цитированием
Старый 17.01.2008, 11:29   #63
Wanted
Hello world!
 
Аватар для Wanted
 
Регистрация: 28.01.2007
Город: Moscow
Регион: 77, 97, 99, 177
Машина: BMW-320td-2001 BMW-E92-325XI
Сообщений: 1,209
Wanted will become famous soon enoughWanted will become famous soon enough
По умолчанию

Отлично Megavolt0 спасибо. Как-нибудь обязательно попробую твою схемку. А не пробовал случайно тоже самое через USB-COM адаптер подключать?
__________________
Мой mediaBMW

Прогресс постройки: [##########] 100%
Прогресс установки: [##########] 100%
Прогресс настройки: [#########-] 90% Почти до идеала

Видеонаблюдение в машине? ДА!
Wanted вне форума   Ответить с цитированием
Старый 17.01.2008, 16:57   #64
megavolt0
Пользователь
 
Аватар для megavolt0
 
Регистрация: 12.01.2008
Возраст: 43
Город: Нижний Новгород
Регион: 52
Машина: Peugeot 306 MI-16 1.9L, 150hp
Сообщений: 37
megavolt0 is on a distinguished road
По умолчанию

не пробовал..надобности не было.. н не думаю, что с этим проблемы будут....
megavolt0 вне форума   Ответить с цитированием
Старый 28.03.2008, 21:11   #65
Зундер
Старший Пользователь
 
Регистрация: 03.08.2007
Возраст: 55
Город: Kiev
Регион: Украина
Машина: Mazda Tribute
Сообщений: 158
Зундер is on a distinguished road
По умолчанию

megavolt0 Сименсоид?

дабы не лезть в гугль, у пика выход 5В? на мамке есть переключатель COM<=>UART, потому и спрашиваю.
Зундер вне форума   Ответить с цитированием
Старый 29.03.2008, 01:46   #66
megavolt0
Пользователь
 
Аватар для megavolt0
 
Регистрация: 12.01.2008
Возраст: 43
Город: Нижний Новгород
Регион: 52
Машина: Peugeot 306 MI-16 1.9L, 150hp
Сообщений: 37
megavolt0 is on a distinguished road
По умолчанию

Цитата:
Сообщение от Зундер Посмотреть сообщение
megavolt0 Сименсоид?

дабы не лезть в гугль, у пика выход 5В? на мамке есть переключатель COM<=>UART, потому и спрашиваю.
Это в прошлом

Думаю оставь на СОМ... Схема расчитана на СОМ, пусть с ним и работает.. Я не АФФФтар, точнее сказать не могу... Я с пиками на Вы.. Я на атмелах всё делаю. Но думаю у него выход как и у атмелов 5В... Если бы сам не собирал и не подсоединял бы к компу - не утверждал бы..

К атмелу сия схема приклеена через ивертор на жутко суперском VT кт315 так что ставь на СОМ

А перемычка скорее всего просто сигналы инвертирует.... Подробности по протоколу не изучал, я автономные девайсы делаю, без компа.. В любом слумае мамку не спалишь... А если подстрахуя ищещь, то ты найдёшь его в лице МАХ232 Удачной сборки
megavolt0 вне форума   Ответить с цитированием
Старый 29.03.2008, 09:32   #67
Зундер
Старший Пользователь
 
Регистрация: 03.08.2007
Возраст: 55
Город: Kiev
Регион: Украина
Машина: Mazda Tribute
Сообщений: 158
Зундер is on a distinguished road
По умолчанию

Какой софт нужен для общения со схемой?
Зундер вне форума   Ответить с цитированием
Старый 29.03.2008, 09:56   #68
megavolt0
Пользователь
 
Аватар для megavolt0
 
Регистрация: 12.01.2008
Возраст: 43
Город: Нижний Новгород
Регион: 52
Машина: Peugeot 306 MI-16 1.9L, 150hp
Сообщений: 37
megavolt0 is on a distinguished road
По умолчанию

Цитата:
Сообщение от Зундер Посмотреть сообщение
Какой софт нужен для общения со схемой?
Я юзал "гирдер" (girder). ТОгда на нём остановился.. Там очень просто скрипты управления создавать.. Там и перехватчик действий есть.... Не сложно, разберёшьсся.. В сети и описание по созданию команд управления есть..

А для проверки девайса используй обыкновенный терминал.. на пульте кнопку нажмешь, в терминал должен выплюнуться код небольшой.. у одной кнопки он должен повторяться несколько раз..
megavolt0 вне форума   Ответить с цитированием
Старый 07.03.2009, 20:49   #69
Bert
Пользователь
 
Регистрация: 07.03.2009
Возраст: 46
Город: Челны
Регион: 16, 116
Машина: Honda Civic 4D
Сообщений: 86
Bert is on a distinguished road
По умолчанию

Ребят, а реально ли сделать управление компом кнопками на руле? (настоящими кнопками) не ИКашными пультами...

Вот у меня вот такой руль:

Кнопки с левой стороны руля, управляют штатной магнитолой.
1) +/- радио каналы/треки/диски
2) +/- громкость
3) Выбор источника.

Если я планирую использовать карписюк без штатной магнитолы, как можно на компе заставить работать эти кнопки?
Bert вне форума   Ответить с цитированием
Старый 09.03.2009, 21:32   #70
Wanted
Hello world!
 
Аватар для Wanted
 
Регистрация: 28.01.2007
Город: Moscow
Регион: 77, 97, 99, 177
Машина: BMW-320td-2001 BMW-E92-325XI
Сообщений: 1,209
Wanted will become famous soon enoughWanted will become famous soon enough
По умолчанию

Цитата:
Сообщение от Bert Посмотреть сообщение
Ребят, а реально ли сделать управление компом кнопками на руле? (настоящими кнопками) не ИКашными пультами...

Вот у меня вот такой руль:

Кнопки с левой стороны руля, управляют штатной магнитолой.
1) +/- радио каналы/треки/диски
2) +/- громкость
3) Выбор источника.

Если я планирую использовать карписюк без штатной магнитолы, как можно на компе заставить работать эти кнопки?
Если у Хонды есть своя шина по которой она передает эти кнопки (как у BMW IBUS или в Мерсах) то нужен адаптер и ловить их на компе.
Если просто через проводок кинуты резистивные кнопки - то без адаптера не обойтись. Или же через разобранный джойстик+HotKey!
__________________
Мой mediaBMW

Прогресс постройки: [##########] 100%
Прогресс установки: [##########] 100%
Прогресс настройки: [#########-] 90% Почти до идеала

Видеонаблюдение в машине? ДА!
Wanted вне форума   Ответить с цитированием
Ответ


Здесь присутствуют: 1 (пользователей: 0 , гостей: 1)
 

Ваши права в разделе
Вы не можете создавать новые темы
Вы не можете отвечать в темах
Вы не можете прикреплять вложения
Вы не можете редактировать свои сообщения

BB коды Вкл.
Смайлы Вкл.
[IMG] код Вкл.
HTML код Выкл.



Часовой пояс GMT +4, время: 02:20.


Работает на vBulletin® версия 3.8.4.
Copyright ©2000 - 2026, Jelsoft Enterprises Ltd.
Перевод: zCarot