PCCar.ru - Ваш автомобильный компьютер

Вернуться   PCCar.ru - Ваш автомобильный компьютер > MP3Car ТехИнфа > AndroidCar > Питание

Ответ
 
Опции темы Поиск в этой теме
Старый 09.10.2018, 21:24   #51
oleg707
Гуру
 
Аватар для oleg707
 
Регистрация: 16.04.2014
Возраст: 42
Город: Gdynia
Регион: другой - для добавления сообщить ab
Сообщений: 2,548
oleg707 has a reputation beyond reputeoleg707 has a reputation beyond reputeoleg707 has a reputation beyond reputeoleg707 has a reputation beyond reputeoleg707 has a reputation beyond reputeoleg707 has a reputation beyond reputeoleg707 has a reputation beyond reputeoleg707 has a reputation beyond reputeoleg707 has a reputation beyond reputeoleg707 has a reputation beyond repute
По умолчанию

Цитата:
Сообщение от skanch Посмотреть сообщение
У тебя "голые" стабилитроны стоят на выходе каждого канала. Как вариант для "отладки на столе", пока тестируется и подбирается напряжение может и подходит, но как вариант полноценной защиты уже установленного блока в недра авто - не лучший вариант. Я тоже экспериментирую с различными защитами от перенапряжения и тока, и "голые" стабы тоже тестировал. Конкретно с модулем на MP1584 происходит следующее: пока напряжение на выходе преобразователя не превышает напряжение стабилизации - всё нормально, как только превысило расчётную величину стаб устраивает короткое замыкание на выходе DC-DC преобразователя и при этом сам начинает греться, да так, что плавится припой. Соответственно напряжения на выходе канала питания нет. Но есть одно "но"... Припой плавится, и стаб просто испустив последний дым с площадок отваливается, тем самым "разблокировав" короткое замыкание на модуле DC-DC и "высокое" напряжение устремилось к нагрузке. Если стаб сгорев всё-таки каким-то чудом удержится на плате, то микросхема от перегрева (порог 150С) переходит в защиту-отключается и это лучший вариант (при этом остыв примерно до 120С пытается включаться снова-процесс повторяется). Но в моих экспериментах стаб сваливался с платы раньше, чем отключалась микросхема. Если в линию питания добавить плавкий предохранитель, то при коротком замыкании перегорев он разомкнёт цепь. Тогда менять нужно будет и стаб, и предохранитель. Если в схему добавить тиристор на ток реально превышающий ток, выдаваемый модулем DC-DC, то менять нужно будет только предохранитель. По такому принципу работает схема ниже.

Вложение 50281
Источник.
Параллельное соединение стабилитронов не совсем правильное решение, поскольку вследствие неизбежного разброса в напряжениях пробоя, даже если они из одной партии, будет пробит только один из них, а именно тот, который имеет меньшее значение этого параметра.

P.S. Идеальный вариант защиты - это микросхемы от MAXIM. Но это уже не бюджетное решение.
Припой хорошо греется, но не плавится, ты забываешь, что у меня в цепи кроме предохранителя ещё и its724g стоит, который ограничивает максимальный ток на пару дс-дс.
Микросхема в дс-дс тоже имеет защиту от короткого замыкания, а не только защиту по превышению температуры. При к.з. должны идти попытки запуска, но не до плавления припоя же. Может у меня масса припоя большая, и защиты отрабатывают раньше - гадать нет смысла.
Про предохранитель зря ты так. Вполне хорошее и бюджетное решение. К.З. так просто не возникает, соответственно если сгорел предохранитель - и так надо разбираться.

Про пару стабилитронов - решение осознанное, потому как если один не сработал или выжегся, не уйдя в короткое замыкание, второй подстрахует. Стоимость копейки.

Ещё раз повторю, что простейшее копеечное решение установки стабилитрона уже спасло 2 планшета от перенапряжения выше 5.6В, что в тех случаях означало бы смерть материнской платы. Да, в тех двух случаях люди сами хотели поднять напряжение на выходе, но, не рассчитав, крутили подстроечный резистор больше, чем надо. В одном случае было 7,7В по выходу, во втором он сразу крутанул обратно, но было поздно.
В любом случае, если напряжение в норме, то стабилитроны не участвуют в работе, а если превышает 5,6В - это уже аварийная ситуация тогда пусть лучше горит стабилитрон, дс-дс, предохранитель, микросхема, да хоть весь блок питания! Главная задача - защитить планшет. Остальное ремонтируется.
oleg707 вне форума   Ответить с цитированием
Старый 09.10.2018, 22:00   #52
skanch
Модератор
 
Аватар для skanch
 
Регистрация: 19.01.2010
Возраст: 60
Город: Санкт-Петербург
Регион: 78, 98
Сообщений: 2,669
skanch has a brilliant futureskanch has a brilliant futureskanch has a brilliant futureskanch has a brilliant futureskanch has a brilliant futureskanch has a brilliant futureskanch has a brilliant futureskanch has a brilliant futureskanch has a brilliant futureskanch has a brilliant futureskanch has a brilliant future
По умолчанию

Спорить и что-то доказывать не вижу смысла. Я привёл тебе конкретные результаты тестов одиночных стабов, причём расписал, как работает подобная защита на модуле MP1584 - ты или не вник в суть написанного мною или просто "оно тебе не надо"...
Smart-ключ its724g стоИт у тебя до модулей и коммутирует входное напряжение от АКБ машины - так что к защите от короткого замыкания на выходе DC-DC преобразователей отношения не имееет и в таком виде использования выступает в роли простого коммутатора входного питания. При КЗ на выходе модуля микросхема MP1584 отключает нагрузку, но не блокирует входные цепи. Поэтому и привёл тебе пример с использованием предохранителя в цепи защиты именно выходного напряжения.

Последний раз редактировалось skanch; 09.10.2018 в 22:54.
skanch вне форума   Ответить с цитированием
Старый 10.10.2018, 13:54   #53
oleg707
Гуру
 
Аватар для oleg707
 
Регистрация: 16.04.2014
Возраст: 42
Город: Gdynia
Регион: другой - для добавления сообщить ab
Сообщений: 2,548
oleg707 has a reputation beyond reputeoleg707 has a reputation beyond reputeoleg707 has a reputation beyond reputeoleg707 has a reputation beyond reputeoleg707 has a reputation beyond reputeoleg707 has a reputation beyond reputeoleg707 has a reputation beyond reputeoleg707 has a reputation beyond reputeoleg707 has a reputation beyond reputeoleg707 has a reputation beyond repute
По умолчанию

Цитата:
Спорить и что-то доказывать не вижу смысла. Я привёл тебе конкретные результаты тестов одиночных стабов, причём расписал, как работает подобная защита на модуле MP1584 - ты или не вник в суть написанного мною или просто "оно тебе не надо"...
я ж тебе написал тесты практических результаты завышения напряжения ( либо сам забывал уменьшить перед включением, либо подстроечные поврежденные). Чтобы выпаять закороченные стабилитроны и не пережарить электролит рядом, я иногда включал БП, стабы подогравались и я паяльным феном уже разогретые отпаивал ( так легче и быстрее).
Цитата:
Может у меня масса припоя большая, и защиты отрабатывают раньше - гадать нет смысла.
Как смогу, сделаю еще раз такой тест " в лоб".

Цитата:
"оно тебе не надо"
Ну как сказать, у некоторых ВООБЩЕ никакой защиты по выходу от перенапряжения нету
Причем перенапряжение подразумевает под собой автоматический выход планшета из строя.
Поэтому моя логика такая, что пускай сгорит хоть весь БП - он прекрасно ремонтопригодный, но мы спасаем планшет.
Про its724g, тут да, скорее про защиту от КЗ ДС-ДС модуля.
Цитата:
При КЗ на выходе модуля микросхема MP1584 отключает нагрузку, но не блокирует входные цепи
Ну да. Я вроде и не утверждаю обратного.
Вообще, если посмотреть на компьютер управления двигателем или другие "мозги" автомобилей, то у всех автопроизводителей питания, которые выходят на запитку датчиков именно так себя и ведут. При замыкании - уходят в защиту (при этом пишут ошибку в память и зажигают индикатор ошибки на приборной панели), а при устранении КЗ - продолжают спокойно выдавать напряжение. Только там внутри стоят нормальные микросхемы, но стоимость нового блока обычно 500-1000 евро. Немножко разные весовые категории, поэтому приходится иногда идти на компромиссы

В остальном я с тобой согласен
oleg707 вне форума   Ответить с цитированием
Старый 11.10.2018, 13:10   #54
oleg707
Гуру
 
Аватар для oleg707
 
Регистрация: 16.04.2014
Возраст: 42
Город: Gdynia
Регион: другой - для добавления сообщить ab
Сообщений: 2,548
oleg707 has a reputation beyond reputeoleg707 has a reputation beyond reputeoleg707 has a reputation beyond reputeoleg707 has a reputation beyond reputeoleg707 has a reputation beyond reputeoleg707 has a reputation beyond reputeoleg707 has a reputation beyond reputeoleg707 has a reputation beyond reputeoleg707 has a reputation beyond reputeoleg707 has a reputation beyond repute
Smile

Предыдущая часть

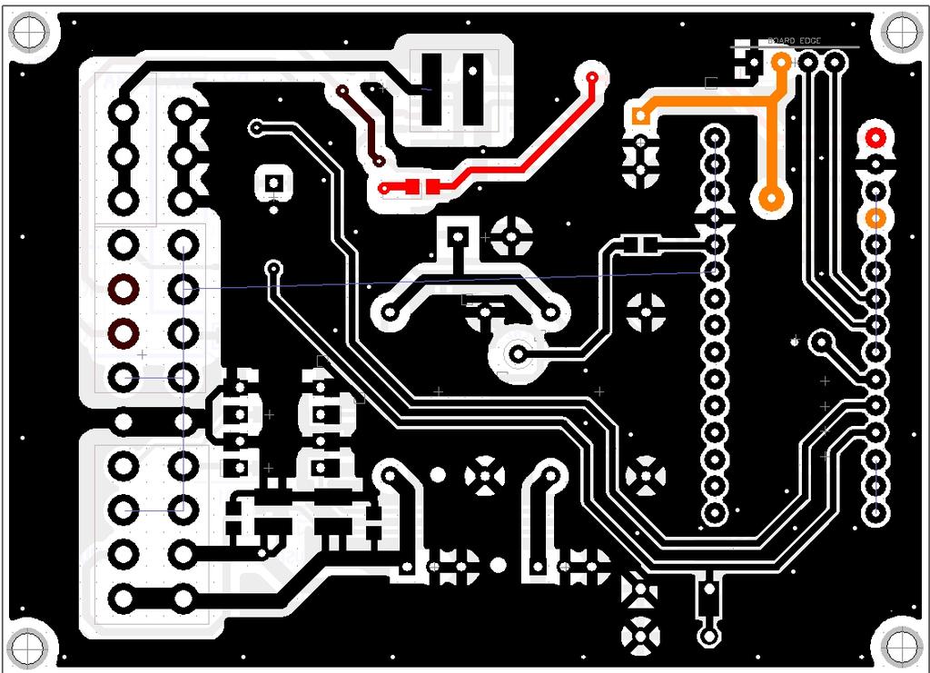
На плате ардуино установлен регулятор напряжения AMS1117, который при появлении +12В начинает выдавать +5В для запитки процессора и платы ардуино. Также эти +5В появляются на выходе ардуино "+5V", откуда идут через R9, R10 на подтяжку для I2C шины (подключение дисплея) и конденсатор С12 ( нужен для длительного поддержания питания процессора при низком напряжении аккумулятора, например при старте автомобиля. Также +5В идут для запитки дополнительного I2C дисплея.
Нажмите на изображение для увеличения
Название: image019.jpg
Просмотров: 756
Размер:	175.2 Кб
ID:	50291Нажмите на изображение для увеличения
Название: image021.jpg
Просмотров: 759
Размер:	129.5 Кб
ID:	50292
При появлении питания на ардуино начинает светиться светодиод питания.

следующая часть

Последний раз редактировалось oleg707; 13.10.2018 в 16:25.
oleg707 вне форума   Ответить с цитированием
Старый 11.10.2018, 23:00   #55
tima10
Новый Пользователь
 
Аватар для tima10
 
Регистрация: 04.08.2015
Город: UAUU, #10
Регион: Казахстан
Машина: CHEVROLET CAPTIVA
Сообщений: 25
tima10 is on a distinguished road
По умолчанию

Уважаемые skanch, oleg707,
подскажите пжл, в авто есть ММС, а также установлен планшет Nexus 7 2012 WiFi,
решил немного привести в порядок проводку подключения планшета, так вот что я
хочу уточнить у Вас, я хочу подключить БП планшета к косичке ММС,где все есть: +12 В, земля, АСС. вопрос в том: можно ли осуществить такую схему подключения БП планшета и хватит ли теперь им обоим напряжения и тока при одновременном запуске при заводке автомобиля?
спасибо.
Миниатюры
Нажмите на изображение для увеличения
Название: 20180504_194907.jpg
Просмотров: 786
Размер:	102.6 Кб
ID:	50295  
tima10 вне форума   Ответить с цитированием
Старый 11.10.2018, 23:31   #56
oleg707
Гуру
 
Аватар для oleg707
 
Регистрация: 16.04.2014
Возраст: 42
Город: Gdynia
Регион: другой - для добавления сообщить ab
Сообщений: 2,548
oleg707 has a reputation beyond reputeoleg707 has a reputation beyond reputeoleg707 has a reputation beyond reputeoleg707 has a reputation beyond reputeoleg707 has a reputation beyond reputeoleg707 has a reputation beyond reputeoleg707 has a reputation beyond reputeoleg707 has a reputation beyond reputeoleg707 has a reputation beyond reputeoleg707 has a reputation beyond repute
По умолчанию

Цитата:
Сообщение от tima10 Посмотреть сообщение
Уважаемые skanch, oleg707,
подскажите пжл, в авто есть ММС, а также установлен планшет Nexus 7 2012 WiFi,
решил немного привести в порядок проводку подключения планшета, так вот что я
хочу уточнить у Вас, я хочу подключить БП планшета к косичке ММС,где все есть: +12 В, земля, АСС. вопрос в том: можно ли осуществить такую схему подключения БП планшета и хватит ли теперь им обоим напряжения и тока при одновременном запуске при заводке автомобиля?
спасибо.
Хватит. По асс блок ничего не берет, по + 30 ( постоянный плюс) максимум Ампера 4
В крайнем случае на линии постоянного плюса (+30) ммс поставить предохранитель на 5 ампер больший, чем должен стоять по заводу.
Подключение на столе ещё древней 4 версии
https://m.youtube.com/watch?v=ZXcNYxcIh9U&t=2s

oleg707 вне форума   Ответить с цитированием
Старый 12.10.2018, 21:46   #57
tima10
Новый Пользователь
 
Аватар для tima10
 
Регистрация: 04.08.2015
Город: UAUU, #10
Регион: Казахстан
Машина: CHEVROLET CAPTIVA
Сообщений: 25
tima10 is on a distinguished road
По умолчанию

Цитата:
Сообщение от oleg707 Посмотреть сообщение
Хватит. По асс блок ничего не берет, по + 30 ( постоянный плюс) максимум Ампера 4
В крайнем случае на линии постоянного плюса (+30) ммс поставить предохранитель на 5 ампер больший, чем должен стоять по заводу.
Подключение на столе ещё древней 4 версии
https://m.youtube.com/watch?v=ZXcNYxcIh9U&t=2s

спасибо, значит будем делать.
__________________
-----------------------------------------------------------------------
aвто: CHEVROLET CAPTIVA_2.4_AT
Google Nexus 7 (2012)WiFi: AndroidCar(AutoDroid_1.2( SlimKat 4.4.4));
Авто ГУ JY_RK3188_1024х600 ,Android-KK444_FUSE_root_mod
tima10 вне форума   Ответить с цитированием
Старый 13.10.2018, 16:22   #58
oleg707
Гуру
 
Аватар для oleg707
 
Регистрация: 16.04.2014
Возраст: 42
Город: Gdynia
Регион: другой - для добавления сообщить ab
Сообщений: 2,548
oleg707 has a reputation beyond reputeoleg707 has a reputation beyond reputeoleg707 has a reputation beyond reputeoleg707 has a reputation beyond reputeoleg707 has a reputation beyond reputeoleg707 has a reputation beyond reputeoleg707 has a reputation beyond reputeoleg707 has a reputation beyond reputeoleg707 has a reputation beyond reputeoleg707 has a reputation beyond repute
Smile

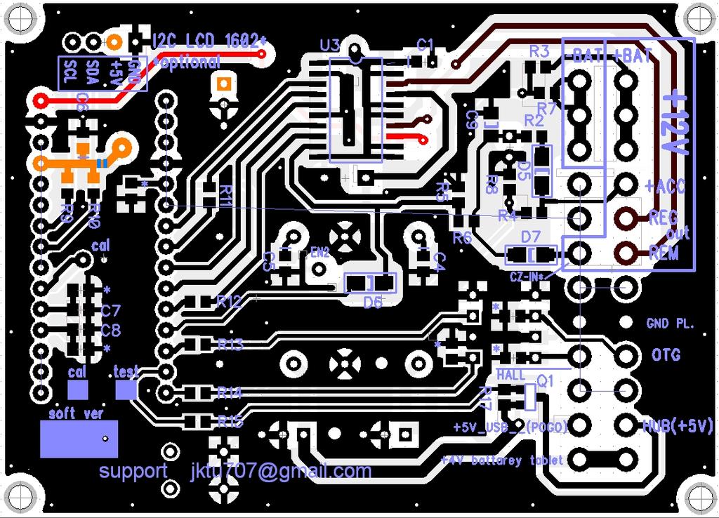
Предыдущая часть

При появлении питания на ардуино начинает светиться светодиод питания.
Примерно через секунду ( ожидание загрузчика) начинает выполняться программа, зашитая в процессор ( наш скетч).
По выполнению некоторых операций ( всё описать не буду, это будет повторением скетча) процессор считывает значения напряжений АКБ ( аккумулятора).
Для этого с делителя напряжения R3-R7 уменьшенное напряжение идёт на порт А1 ардуино.
Также процессор считывает значения напряжений АСС ( напряжение после замка зажигания).
Для этого с делителя напряжения R4-R8 уменьшенное напряжение идёт на порт А0 ардуино.

При входном напряжении питания 12В на АСС и АКБ на портах А0 и А1 должно быть 3,85В.
При входном напряжении питания 14,5В на АСС и АКБ на портах А0 и А1 должно быть 4,60В.


Если при входе 12В на портах А0 и А1 сильно заниженные напряжения (например 0,7В, 0,2В), возможно неисправны конденсаторы С7, С8. Также стоит проверить резисторы делителей напряжения R3, R7, R4, R8.
Нажмите на изображение для увеличения
Название: image023.jpg
Просмотров: 724
Размер:	162.3 Кб
ID:	50303Нажмите на изображение для увеличения
Название: image025.jpg
Просмотров: 725
Размер:	174.6 Кб
ID:	50304

Следующая часть

Последний раз редактировалось oleg707; 21.10.2018 в 15:49.
oleg707 вне форума   Ответить с цитированием
Старый 15.10.2018, 20:51   #59
artolik
Новый Пользователь
 
Регистрация: 19.10.2009
Возраст: 52
Город: Минск
Регион: Беларусь
Машина: Пежо 206. Ситроен Ксантия
Сообщений: 18
artolik will become famous soon enoughartolik will become famous soon enough
По умолчанию

Доброго времени всем,пришел сегодня мне кит набор блока питания.

Опыт пайки у меня не большой,а smd компонентов в таком количестве тем более. Взял флюс,припой (толстоватый для smd),заточил на наждаке паяльник на 40 Ватт и приступил к пайке. Начинал с самых мелких компонентов,потом на увеличение. Первая для меня трудность- это маркировка резисторов,на плате они указаны трехзначными,а используются четырехзначные высокоточные,Олег молодец,всегда онлайн и готов подсказать,но я ему об этом написал,когда уже сам разобрался. Если у вас нет опыта пайки,трясутся руки,лучше заказывайте готовый блок. Компоненты очень мелкие,запаса нет и если у вас что нибудь отскочит,то найти деталь будет практически не возможно. Я постелил белый лист бумаги,детали брал и укладывал маленьким пинцетом,потом прижимал деталь зубочисткой и паял.

Без лупы,даже если вы с открытого прицела белке в глаз попадаете,паять я думаю не получится. Процесс весьма увлекательный и фото я делал не постоянно,но они у меня еще есть,но кончился лимит на форуме. Сейчас буду искать фото хостинг.



В процессе сборки у меня возникали некоторые вопросы и я их задавал Олегу в вайбер,ответы приходили быстро,спасибо Олег.





















Миниатюры
Нажмите на изображение для увеличения
Название: IMG_20181015_115023.jpg
Просмотров: 770
Размер:	78.3 Кб
ID:	50311   Нажмите на изображение для увеличения
Название: IMG_20181015_115304.jpg
Просмотров: 807
Размер:	111.1 Кб
ID:	50312   Нажмите на изображение для увеличения
Название: IMG_20181015_120146.jpg
Просмотров: 810
Размер:	91.1 Кб
ID:	50313   Нажмите на изображение для увеличения
Название: IMG_20181015_123149.jpg
Просмотров: 804
Размер:	78.0 Кб
ID:	50314   Нажмите на изображение для увеличения
Название: IMG_20181015_123133.jpg
Просмотров: 886
Размер:	89.2 Кб
ID:	50315  

Нажмите на изображение для увеличения
Название: IMG_20181015_123957.jpg
Просмотров: 790
Размер:	53.9 Кб
ID:	50316  

Последний раз редактировалось basurman; 17.10.2018 в 16:42.
artolik вне форума   Ответить с цитированием
Старый 15.10.2018, 23:34   #60
artolik
Новый Пользователь
 
Регистрация: 19.10.2009
Возраст: 52
Город: Минск
Регион: Беларусь
Машина: Пежо 206. Ситроен Ксантия
Сообщений: 18
artolik will become famous soon enoughartolik will become famous soon enough
По умолчанию

Думал у меня будет затык с прошивкой нано,у меня нет мини usb кабеля,но Олег успокоил,прошивка залита. Так что в ближайшее время найду разъем atx и приступлю к калибровке,теперь правда не знаю нужны ли фото,или только текстом все описывать. Конечно лучше взять готовый,настроенный блок питания у автора,но лично мне гораздо интересней собирать самому.
artolik вне форума   Ответить с цитированием
Ответ


Здесь присутствуют: 1 (пользователей: 0 , гостей: 1)
 

Ваши права в разделе
Вы не можете создавать новые темы
Вы не можете отвечать в темах
Вы не можете прикреплять вложения
Вы не можете редактировать свои сообщения

BB коды Вкл.
Смайлы Вкл.
[IMG] код Вкл.
HTML код Выкл.



Часовой пояс GMT +4, время: 07:41.


Работает на vBulletin® версия 3.8.4.
Copyright ©2000 - 2026, Jelsoft Enterprises Ltd.
Перевод: zCarot