PCCar.ru - Ваш автомобильный компьютер

Вернуться   PCCar.ru - Ваш автомобильный компьютер > MP3Car ТехИнфа > AndroidCar > Питание

Ответ
 
Опции темы Поиск в этой теме
Старый 15.05.2016, 21:35   #51
Alekssandr
Старший Пользователь
 
Регистрация: 11.08.2013
Возраст: 37
Регион: 86
Сообщений: 445
Alekssandr is a jewel in the roughAlekssandr is a jewel in the roughAlekssandr is a jewel in the rough
По умолчанию

Цитата:
Сообщение от yuriy m Посмотреть сообщение
Нужно что-то покурить... может тогда все срастется...
Покажи уже, может подтолкнем)
Alekssandr вне форума   Ответить с цитированием
Старый 15.05.2016, 22:26   #52
yuriy m
Старший Пользователь
 
Регистрация: 13.11.2011
Возраст: 47
Город: Гомель BY
Регион: 03
Машина: Гольф2 -> Lancia Zeta
Сообщений: 376
yuriy m is a jewel in the roughyuriy m is a jewel in the roughyuriy m is a jewel in the rough
По умолчанию

Цитата:
Сообщение от Alekssandr Посмотреть сообщение
Покажи уже, может подтолкнем)
Я ж говорю ,пока не вижу гармонии, даже по отношению к первой плате Проблема заключается,что плата только двухсторонняя . И не хочется близко располагать цифру,аналог и RF сигналы . Еслиб была 4х слойная проблем бы не было.
Пока только наброски... Размер 100х70мм. Верхняя часть под другой проект ... 100х30



Ну вроде потихоньку пазл собирается...
Миниатюры
Нажмите на изображение для увеличения
Название: 1122.jpg
Просмотров: 1211
Размер:	54.5 Кб
ID:	43786   Нажмите на изображение для увеличения
Название: 121.jpg
Просмотров: 1137
Размер:	60.1 Кб
ID:	43822  
__________________
Управление под ANDROID ... http://www.pccar.ru/showthread.php?t=24001
Мой старый проект http://www.pccar.ru/showthread.php?t=18038

Последний раз редактировалось yuriy m; 18.05.2016 в 23:31.
yuriy m вне форума   Ответить с цитированием
Старый 31.05.2016, 16:44   #53
yuriy m
Старший Пользователь
 
Регистрация: 13.11.2011
Возраст: 47
Город: Гомель BY
Регион: 03
Машина: Гольф2 -> Lancia Zeta
Сообщений: 376
yuriy m is a jewel in the roughyuriy m is a jewel in the roughyuriy m is a jewel in the rough
По умолчанию

Появилось немного времени ,почти дорисовал... осталось только все проверить и с экраном (массой)разобраться ...
Миниатюры
Нажмите на изображение для увеличения
Название: 556655.jpg
Просмотров: 721
Размер:	63.4 Кб
ID:	43910  
__________________
Управление под ANDROID ... http://www.pccar.ru/showthread.php?t=24001
Мой старый проект http://www.pccar.ru/showthread.php?t=18038
yuriy m вне форума   Ответить с цитированием
Старый 01.06.2016, 09:36   #54
Chubaka885
Старший Пользователь
 
Регистрация: 08.10.2013
Возраст: 43
Регион: 56
Машина: Toyota Corolla e150
Сообщений: 325
Chubaka885 is a jewel in the roughChubaka885 is a jewel in the roughChubaka885 is a jewel in the roughChubaka885 is a jewel in the rough
По умолчанию

Цитата:
Сообщение от yuriy m Посмотреть сообщение
Ну и ...? Где 2 десятка предложений по радио...
Модуль на TEF6686. Делается на заказ у китайцев..
Насколько я понимаю пока самый нормальный по качеству звука и неплохой по качеству приёма из серии на одном чипе.
Стоимость 8$.
Недостатки:
1. Нужно заказывать партию. Не менее 10 на сколько я знаю.
Ребята с форд клуба заказывали 10 штук вроде как.
2. Проблемы с датащитом на эту микруху.
В свободном доступе по крайней мере я не нашёл. Но можно поинтересоваться у китайцев, возможно они предоставят.

Я планировал делать что то подобное что сейчас собирают но с нормальным качеством процессора (без усилителя мощности) и нормальным радио. Выбор пал на Tef6686.

p/s если будут заказы (с датащитом), я на 1шт. для эксперемента впишусь))
__________________
Nexus 7 2012 (grouper), Cyanogenmod 11 - M10
фото установки Nexus 7 2012 & Toyota Corolla
Chubaka885 вне форума   Ответить с цитированием
Старый 12.06.2016, 19:25   #55
Alekssandr
Старший Пользователь
 
Регистрация: 11.08.2013
Возраст: 37
Регион: 86
Сообщений: 445
Alekssandr is a jewel in the roughAlekssandr is a jewel in the roughAlekssandr is a jewel in the rough
По умолчанию

Цитата:
Сообщение от yuriy m Посмотреть сообщение
Появилось немного времени ,почти дорисовал... осталось только все проверить и с экраном (массой)разобраться ...
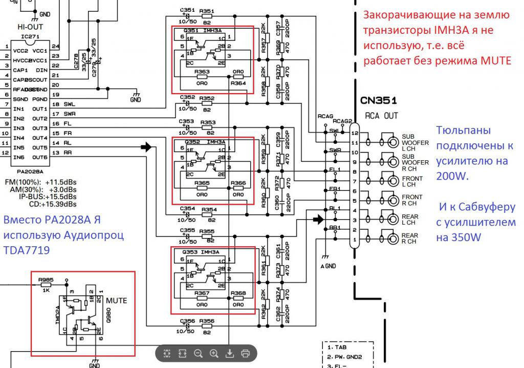
Привет! В общем я чтото намучился с этой TDA7719 подключенный тюльпанами к усилителю. Всё работает в принципе наводки все победил, а вот шум как будто ветер дует никак не могу победить, его еле слышно когда музыка на паузе, по мере увеличения громкости шум увеличивается.

Ты на чем сделал питание TDA7719, я попробовал LM2596, сейчас хочу ещё LM317 может через неё не будет этого шума.

Уже перекопал схемы подключения магнитол) Вот кстат с одной пионерки как там у них всё сделано. Тюльпаны подключены с этой развязкой.
Миниатюры
Нажмите на изображение для увеличения
Название: Снимок.jpg
Просмотров: 1089
Размер:	129.2 Кб
ID:	43999  
Alekssandr вне форума   Ответить с цитированием
Старый 14.06.2016, 01:17   #56
yuriy m
Старший Пользователь
 
Регистрация: 13.11.2011
Возраст: 47
Город: Гомель BY
Регион: 03
Машина: Гольф2 -> Lancia Zeta
Сообщений: 376
yuriy m is a jewel in the roughyuriy m is a jewel in the roughyuriy m is a jewel in the rough
По умолчанию

Цитата:
Сообщение от Alekssandr Посмотреть сообщение
Привет! В общем я чтото намучился с этой TDA7719 подключенный тюльпанами к усилителю. Всё работает в принципе наводки все победил, а вот шум как будто ветер дует никак не могу победить, его еле слышно когда музыка на паузе, по мере увеличения громкости шум увеличивается.
Доброго времени суток... У меня тоже был не большой шум на макетке,пока аналоговую землю не кинул к общей точке. Шум вроде пропал, И настройки нужно смотреть ,может коэффициент усиления большей стоит. А может на нее уже шум приходит...

Цитата:
Сообщение от Alekssandr Посмотреть сообщение
Ты на чем сделал питание TDA7719, я попробовал LM2596, сейчас хочу ещё LM317 может через неё не будет этого шума.
Обычная 7805 в smd исполнении + доб резистор,дабы до 9 вольт поднять
317 тож норма будет


Цитата:
Сообщение от Alekssandr Посмотреть сообщение
Уже перекопал схемы подключения магнитол) Вот кстат с одной пионерки как там у них всё сделано. Тюльпаны подключены с этой развязкой.
Стандартный выход с фильтром верхних частот...
__________________
Управление под ANDROID ... http://www.pccar.ru/showthread.php?t=24001
Мой старый проект http://www.pccar.ru/showthread.php?t=18038
yuriy m вне форума   Ответить с цитированием
Старый 14.06.2016, 09:38   #57
Alekssandr
Старший Пользователь
 
Регистрация: 11.08.2013
Возраст: 37
Регион: 86
Сообщений: 445
Alekssandr is a jewel in the roughAlekssandr is a jewel in the roughAlekssandr is a jewel in the rough
По умолчанию

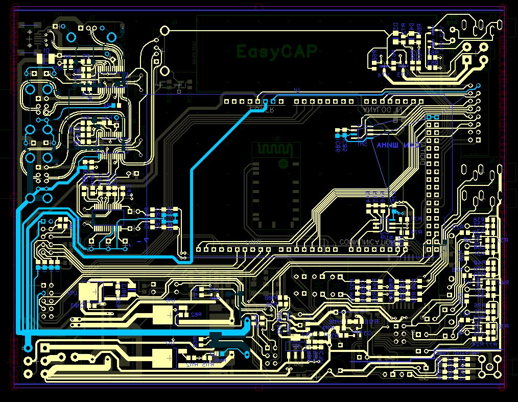
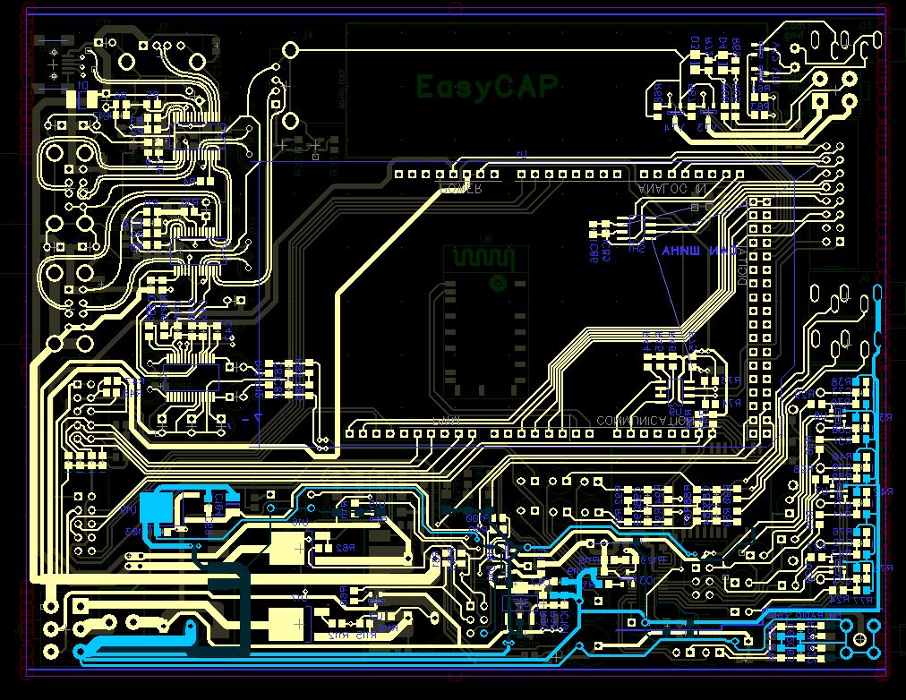
Я вот пока разбираюсь с землёй на печатной плате

Получилось 2 контура земли один до Kiw3312S второй после KIW3312S.

Все AGND которые выходят с звуко-воспроисходящих устройств протянул к земле TDA7719. Через недельки 2 отправлю на производство. Осталось всё проверить и доделать некоторые моменты. Посмотрим вообще заработает или нет)
Миниатюры
Нажмите на изображение для увеличения
Название: 66666666.JPG
Просмотров: 969
Размер:	263.4 Кб
ID:	44010   Нажмите на изображение для увеличения
Название: 555555555555.JPG
Просмотров: 691
Размер:	264.8 Кб
ID:	44011  
Alekssandr вне форума   Ответить с цитированием
Старый 14.06.2016, 11:48   #58
yuriy m
Старший Пользователь
 
Регистрация: 13.11.2011
Возраст: 47
Город: Гомель BY
Регион: 03
Машина: Гольф2 -> Lancia Zeta
Сообщений: 376
yuriy m is a jewel in the roughyuriy m is a jewel in the roughyuriy m is a jewel in the rough
По умолчанию

Все таки А вариант более правильный
Миниатюры
Нажмите на изображение для увеличения
Название: Безымянный1.png
Просмотров: 642
Размер:	5.1 Кб
ID:	44012  
__________________
Управление под ANDROID ... http://www.pccar.ru/showthread.php?t=24001
Мой старый проект http://www.pccar.ru/showthread.php?t=18038
yuriy m вне форума   Ответить с цитированием
Старый 14.06.2016, 18:48   #59
yuriy m
Старший Пользователь
 
Регистрация: 13.11.2011
Возраст: 47
Город: Гомель BY
Регион: 03
Машина: Гольф2 -> Lancia Zeta
Сообщений: 376
yuriy m is a jewel in the roughyuriy m is a jewel in the roughyuriy m is a jewel in the rough
По умолчанию

Приехали модули Csr8645, поигрался - звук достойный . и это радует
__________________
Управление под ANDROID ... http://www.pccar.ru/showthread.php?t=24001
Мой старый проект http://www.pccar.ru/showthread.php?t=18038
yuriy m вне форума   Ответить с цитированием
Старый 14.06.2016, 20:59   #60
M174
Пользователь
 
Аватар для M174
 
Регистрация: 25.02.2016
Возраст: 47
Город: Киров
Регион: 43
Машина: Toyota Avensis T250
Сообщений: 79
M174 is on a distinguished road
По умолчанию

Цитата:
Сообщение от yuriy m Посмотреть сообщение
Приехали модули Csr8645, поигрался - звук достойный . и это радует
А если еще и устройство с которого отдаешь поток поддерживает кодек aptX, то наверное вообще песня!
M174 вне форума   Ответить с цитированием
Ответ


Здесь присутствуют: 1 (пользователей: 0 , гостей: 1)
 

Ваши права в разделе
Вы не можете создавать новые темы
Вы не можете отвечать в темах
Вы не можете прикреплять вложения
Вы не можете редактировать свои сообщения

BB коды Вкл.
Смайлы Вкл.
[IMG] код Вкл.
HTML код Выкл.



Часовой пояс GMT +4, время: 22:53.


Работает на vBulletin® версия 3.8.4.
Copyright ©2000 - 2026, Jelsoft Enterprises Ltd.
Перевод: zCarot