PCCar.ru - Ваш автомобильный компьютер

Вернуться   PCCar.ru - Ваш автомобильный компьютер > MP3Car ТехИнфа > AndroidCar > Звук > Звуковые процессоры

Ответ
 
Опции темы Поиск в этой теме
Старый 24.09.2017, 08:15   #571
papant
Старший Пользователь
 
Регистрация: 11.10.2015
Возраст: 47
Город: Йошкар-Ола
Регион: 12
Машина: Kia Sorento 2011
Сообщений: 182
papant is on a distinguished road
По умолчанию

Смотрю по прайсу - крутилки не вижу и экрана как на последних твоих видео. Экран не интересует вообще, а вот от крутилки я бы не отказался ). Купить ее не проблема конечно, только надо знать сколько ног на ней должно быть.
papant вне форума   Ответить с цитированием
Старый 24.09.2017, 08:22   #572
Alekssandr
Старший Пользователь
 
Регистрация: 11.08.2013
Возраст: 37
Регион: 86
Сообщений: 445
Alekssandr is a jewel in the roughAlekssandr is a jewel in the roughAlekssandr is a jewel in the rough
По умолчанию

Крутилки кнопки дисплеи все купите сами) я предоставлю документацию куда и как все подключается, дам ссылки где купить и т.д. У меня и так деталей на 140тыс, как бы с таможней проблем не было.
Alekssandr вне форума   Ответить с цитированием
Старый 24.09.2017, 08:57   #573
papant
Старший Пользователь
 
Регистрация: 11.10.2015
Возраст: 47
Город: Йошкар-Ола
Регион: 12
Машина: Kia Sorento 2011
Сообщений: 182
papant is on a distinguished road
По умолчанию

надо было часть деталей попросить купить брата, свата, кума, папу, маму - проблемм бы не было )
papant вне форума   Ответить с цитированием
Старый 24.09.2017, 10:15   #574
Alekssandr
Старший Пользователь
 
Регистрация: 11.08.2013
Возраст: 37
Регион: 86
Сообщений: 445
Alekssandr is a jewel in the roughAlekssandr is a jewel in the roughAlekssandr is a jewel in the rough
По умолчанию

Я комплектующие еще не заказывал, жду доставки станка. Она тоже с китая едет какимито серыми путями чтоб пошлину не плотить)
Alekssandr вне форума   Ответить с цитированием
Старый 24.09.2017, 10:31   #575
papant
Старший Пользователь
 
Регистрация: 11.10.2015
Возраст: 47
Город: Йошкар-Ола
Регион: 12
Машина: Kia Sorento 2011
Сообщений: 182
papant is on a distinguished road
По умолчанию

Ну, если еще детали не заказаны - то это минимум +30 дней от сегодня до того момента как они приедут, потом их монтаж (до этого еще станок настроить), проверка, настройка и т.д. - короче к новому году дейвайс можно ждать ). Да, чтоб заказавшим девайс, уже тоже заказать крутилки-кнопочки - быть может дашь пока мануалы что там закупать то?
papant вне форума   Ответить с цитированием
Старый 24.09.2017, 11:23   #576
Alekssandr
Старший Пользователь
 
Регистрация: 11.08.2013
Возраст: 37
Регион: 86
Сообщений: 445
Alekssandr is a jewel in the roughAlekssandr is a jewel in the roughAlekssandr is a jewel in the rough
По умолчанию

Не спеши, я один тащу весь проект, занимаюсь им тока в свободное время. Документацию еще не писал (сделаю когда будет собраны устройства из первой партии) ссылки тоже потом, нужно все потестить.
Alekssandr вне форума   Ответить с цитированием
Старый 24.09.2017, 14:34   #577
oleg707
Гуру
 
Аватар для oleg707
 
Регистрация: 16.04.2014
Возраст: 42
Город: Gdynia
Регион: другой - для добавления сообщить ab
Сообщений: 2,548
oleg707 has a reputation beyond reputeoleg707 has a reputation beyond reputeoleg707 has a reputation beyond reputeoleg707 has a reputation beyond reputeoleg707 has a reputation beyond reputeoleg707 has a reputation beyond reputeoleg707 has a reputation beyond reputeoleg707 has a reputation beyond reputeoleg707 has a reputation beyond reputeoleg707 has a reputation beyond repute
По умолчанию

это еще год имхо. Судя по скорости развития. Не считая форс-мажоров.
У меня у самого уже "готов" новый проект, так то платы идут полтора месяца, то важную детальку прислали не в том корпусе, то отменили вообще доставку и деньги вернули. Плюс собрать, плюс программу написать, плюс обкатать по минимуму в машине а не на столе.
И это еще на основной работе надо работать и бытовые вопросы решать.
А время то идёт.
oleg707 вне форума   Ответить с цитированием
Старый 24.09.2017, 15:10   #578
Alekssandr
Старший Пользователь
 
Регистрация: 11.08.2013
Возраст: 37
Регион: 86
Сообщений: 445
Alekssandr is a jewel in the roughAlekssandr is a jewel in the roughAlekssandr is a jewel in the rough
По умолчанию

Сбор информации, разработку и т.п я начал примерно год назад. В этоже время получилось так что я переехал в соседний город, пол года делал ремонт) поэтому долго. На счет работы и бытовухи согласен полность. А платы ко мне обычно дней 20-25 едут с easyeda. Программу потихоньку пишу, благо обновление микропрограммы можно делать прямо с андройда.

Думаю к концу ноября уже настрою станок (если он вообще дойдет) и начну собирать платы.
Alekssandr вне форума   Ответить с цитированием
Старый 24.09.2017, 23:29   #579
papant
Старший Пользователь
 
Регистрация: 11.10.2015
Возраст: 47
Город: Йошкар-Ола
Регион: 12
Машина: Kia Sorento 2011
Сообщений: 182
papant is on a distinguished road
По умолчанию

ясна, ставлю пиво, что до нового года мы устройство не получим! )))
papant вне форума   Ответить с цитированием
Старый 27.09.2017, 12:43   #580
Alekssandr
Старший Пользователь
 
Регистрация: 11.08.2013
Возраст: 37
Регион: 86
Сообщений: 445
Alekssandr is a jewel in the roughAlekssandr is a jewel in the roughAlekssandr is a jewel in the rough
По умолчанию

Я очень стараюсь закончить устройство к ноябрю декабрю.

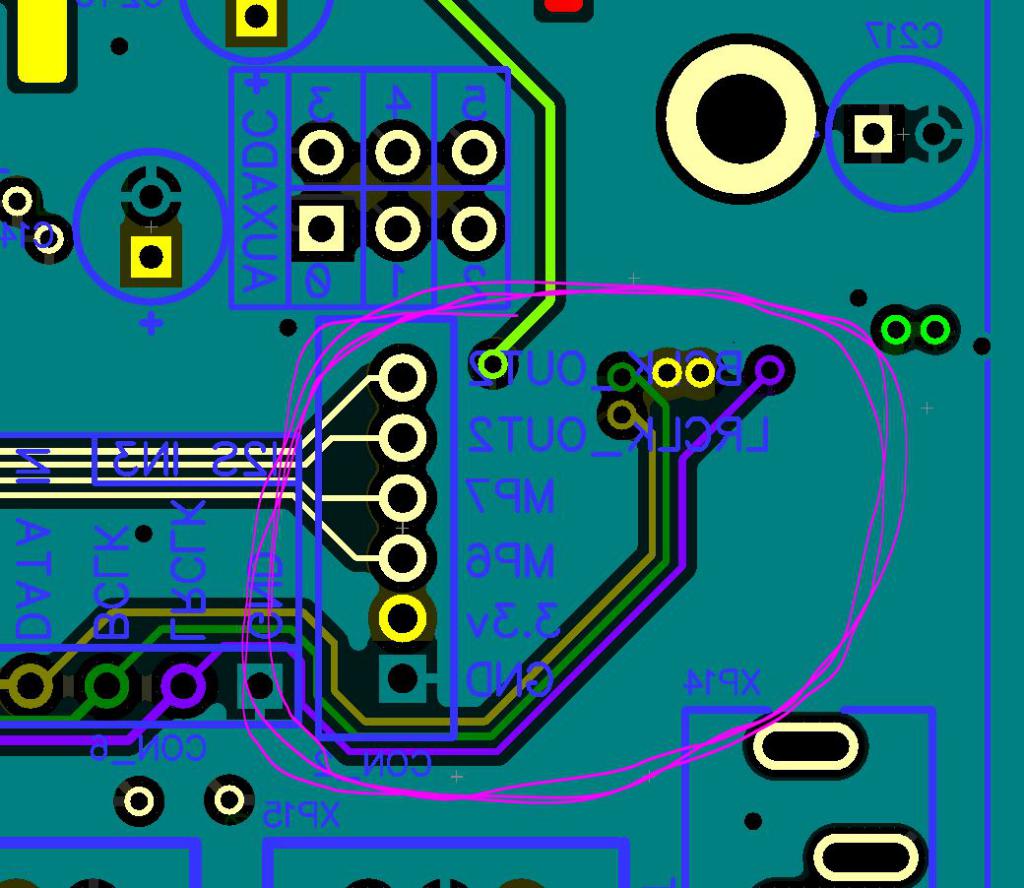
Всем привет, пока едет станок изучил возможности DSP ADAU1452 по подключению микрофона, так как к нему можно подсоединить 2 стереофонических PDM микрофона, и обрабатывать их со всеми возможностями DSP и отправить куда угодно, на колонки, блютус модуль или даже в планшет, используя STM32 если на нём реализовать прошивку USB микрофона ВОТ ССЫЛКА С реализацией микрофона.

В общем для подключения таких микрофонов оставил на плате разъём куда можно будет воткнуть PDM микрофоны. А всё остальное уже есть на плате.
Миниатюры
Нажмите на изображение для увеличения
Название: 1.jpg
Просмотров: 1077
Размер:	74.1 Кб
ID:	48218   Нажмите на изображение для увеличения
Название: 2.JPG
Просмотров: 738
Размер:	68.9 Кб
ID:	48219   Нажмите на изображение для увеличения
Название: 3.JPG
Просмотров: 501
Размер:	107.7 Кб
ID:	48220   Нажмите на изображение для увеличения
Название: 4.jpg
Просмотров: 858
Размер:	123.1 Кб
ID:	48221  
Alekssandr вне форума   Ответить с цитированием
Ответ


Здесь присутствуют: 1 (пользователей: 0 , гостей: 1)
 

Ваши права в разделе
Вы не можете создавать новые темы
Вы не можете отвечать в темах
Вы не можете прикреплять вложения
Вы не можете редактировать свои сообщения

BB коды Вкл.
Смайлы Вкл.
[IMG] код Вкл.
HTML код Выкл.



Часовой пояс GMT +4, время: 05:52.


Работает на vBulletin® версия 3.8.4.
Copyright ©2000 - 2026, Jelsoft Enterprises Ltd.
Перевод: zCarot