PCCar.ru - Ваш автомобильный компьютер

Вернуться   PCCar.ru - Ваш автомобильный компьютер > MP3Car ТехИнфа > AndroidCar > Питание

Ответ
 
Опции темы Поиск в этой теме
Старый 20.11.2014, 14:52   #571
Denkos
Гуру
 
Регистрация: 21.01.2010
Город: Новосибирск
Регион: 54
Сообщений: 2,580
Denkos is a glorious beacon of lightDenkos is a glorious beacon of lightDenkos is a glorious beacon of lightDenkos is a glorious beacon of lightDenkos is a glorious beacon of lightDenkos is a glorious beacon of light
По умолчанию

Цитата:
Сообщение от Sanek_tsk Посмотреть сообщение
Кстати! есть возможность у вас там купить? Я бы с карты денег кинул, а как передать придумали бы
Думай как передать, кисы по сто руб.
есть NSD собранная на плате и контроллер питания, алгоритм:1. Начальное состояние - есть питание и нет АСС. Планшет питается постоянно и спит. Хаб не запитан, OTG не включено.
2. Включили АСС - ждем 5 секунду. Не выключили - включаем питание хаба и ждем еще 1 секунду и включаем OTG на планшете. 3. Пропал АСС? Ждем 10 секунду его повторного появления, если не дождались - выключаем OTG.
4. Ждем нового появления ACC в течении 2 минут. Если не дождались - идем в п/п 1. Дождались - идем в п/п 2.
5. В каждом из п/п 2, 3, 4 - контролируем напряжение батареи. Если оно меньше BAT_LOW (у меня это 10В) более 10 секунд - то выключаем OTG, через 10 секунд отключаем хаб и ждем в таком состоянии пока в течении 30 минут не будет держаться напряжение BAT_LOW плюс 1В - в таком случае возвращаемся к п/п 1.
Denkos вне форума   Ответить с цитированием
Старый 20.11.2014, 15:06   #572
Sanek_tsk
Пользователь
 
Регистрация: 18.11.2014
Возраст: 31
Город: Томск
Регион: 70
Машина: Ваз 21213
Сообщений: 31
Sanek_tsk is on a distinguished road
По умолчанию

Цитата:
Сообщение от Denkos Посмотреть сообщение
Думай как передать, кисы по сто руб.
есть NSD собранная на плате и контроллер питания, алгоритм:1. Начальное состояние - есть питание и нет АСС. Планшет питается постоянно и спит. Хаб не запитан, OTG не включено.
2. Включили АСС - ждем 5 секунду. Не выключили - включаем питание хаба и ждем еще 1 секунду и включаем OTG на планшете. 3. Пропал АСС? Ждем 10 секунду его повторного появления, если не дождались - выключаем OTG.
4. Ждем нового появления ACC в течении 2 минут. Если не дождались - идем в п/п 1. Дождались - идем в п/п 2.
5. В каждом из п/п 2, 3, 4 - контролируем напряжение батареи. Если оно меньше BAT_LOW (у меня это 10В) более 10 секунд - то выключаем OTG, через 10 секунд отключаем хаб и ждем в таком состоянии пока в течении 30 минут не будет держаться напряжение BAT_LOW плюс 1В - в таком случае возвращаемся к п/п 1.
Написал своим с клуба 4х4, может кто поедет с тск в нск, да заедет к тебе)
Вот это замута
У меня понимаешь в ниве нету асс, да и не нужно оно с кнопки будет включатся и выключатся.
Я привык уже постоянно самостоятельно включать и выключать магнитолу - нисколько не напрягает!))
Единственное - боюсь что при включенной планшете и запуске двигателя будет просадка и он будет выключаться.. как я понял ребята куда-то конденсаторы ставят чтобы такого не было.
Я вот немного не понял, зачем отдельное включение отг нужно? ведб планшет будет без акб внутри, смысл типо зарядки его? Чтобы включался при подаче на него питания?
Тогда я где-то в этой ветке прочитал, что при подаче питания на планшет через USB, флешка не будет читаться или наоборот.
Sanek_tsk вне форума   Ответить с цитированием
Старый 20.11.2014, 15:14   #573
Denkos
Гуру
 
Регистрация: 21.01.2010
Город: Новосибирск
Регион: 54
Сообщений: 2,580
Denkos is a glorious beacon of lightDenkos is a glorious beacon of lightDenkos is a glorious beacon of lightDenkos is a glorious beacon of lightDenkos is a glorious beacon of lightDenkos is a glorious beacon of light
По умолчанию

Цитата:
Сообщение от Sanek_tsk Посмотреть сообщение
Единственное - боюсь что при включенной планшете и запуске двигателя будет просадка и он будет выключаться.. как я понял ребята куда-то конденсаторы ставят чтобы такого не было.
Я вот немного не понял, зачем отдельное включение отг нужно? ведб планшет будет без акб внутри, смысл типо зарядки его? Чтобы включался при подаче на него питания?
Тогда я где-то в этой ветке прочитал, что при подаче питания на планшет через USB, флешка не будет читаться или наоборот.
С кисом ни каких кондеров не надо, отлично держит просадку.
Denkos вне форума   Ответить с цитированием
Старый 20.11.2014, 15:18   #574
Sanek_tsk
Пользователь
 
Регистрация: 18.11.2014
Возраст: 31
Город: Томск
Регион: 70
Машина: Ваз 21213
Сообщений: 31
Sanek_tsk is on a distinguished road
По умолчанию

Цитата:
Сообщение от Denkos Посмотреть сообщение
С кисом ни каких кондеров не надо, отлично держит просадку.
парочку тогда возьму, один для планшета, другой для хаба в будущем.. Ровно по сотке? Давай в личку номер карты, щас пойду скину)
Sanek_tsk вне форума   Ответить с цитированием
Старый 25.12.2014, 20:09   #575
Chubaka885
Старший Пользователь
 
Регистрация: 08.10.2013
Возраст: 43
Регион: 56
Машина: Toyota Corolla e150
Сообщений: 325
Chubaka885 is a jewel in the roughChubaka885 is a jewel in the roughChubaka885 is a jewel in the roughChubaka885 is a jewel in the rough
По умолчанию

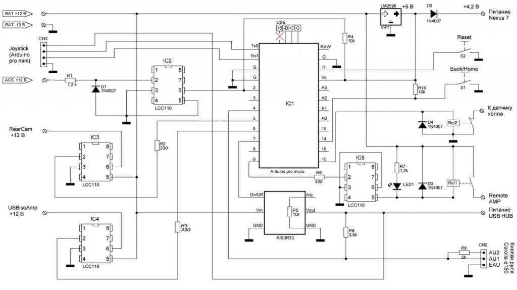
Выкладываю по просьбе (тему со схемой кто то удалил)

Как работает:
В исходном состоянии (нет питания на ACC), ардуино в режиме сна.
- на выводе "питание Nexus 7" - 4.2В (постоянно, не зависит от управляющего сигнала на АСС)
- вывод "датчик холла" замкнут на землю.
- все остальные выводы не активны.

При появлении управляющего сигнала (+12В) на выводе "ACC":
- включается KIS3R33, появляется +5В на выводе питание "USB HUB", и +12В на выводе "USBIsoAmp"
- через 2 секунды вывод "датчик хола" размыкается от земли для пробуждения планшета (если планшет находится во сне, если планшет полностью выключен то включать его надо руками кнопкой включения планшета)
- через 4 секунды появляется +12В на выводе "RemoteAmp" для управления внешним усилителем и питания активной антены.

При пропадании управляюшего АСС на время больше пяти секунд:
- планшет уходит в сон по датчику хола, при этом за секунду до этого отключается внешний усилитель "RemoteAmp" что бы не было щелчка.
- через 10 сек выключается "USBHUB".
- ардуино уходит в сон.

Если АСС пропало меньше чем на 5 сек. то выключение не происходит (необходимо для того что бы не выключался планшет при кручении стартера)

По схеме:
Rele2 - 5-ти вольтовое, Rele1 - 12-ти вольтовое.
IC2 можно заменить оптопарой.
IC3, IC4, IC5 можно заменить транзисторным ключом (примеров в сети много)
В USB шнурке от Arduino pro micro должен быть разорван плюсовой провод, что-бы не было обратки +5В на питание хаба при режиме схемы во сне.
Нагрузка на выводах RearCam, USBIsoAmp до 120 мА. На выводе RemoteAmp зависит от типа реле. На выводе USBHUB до 3А.

Потребление схемы в режиме сна 4-5мА (с учётом того что Nexus выключен, у меня он выключается таскером через час после ухода в сон)

Схема и скетч:
Для корректной загрузки скетча (т.к. в нём ещё и управление резистивными кнопками) необходимо заменить два файла в по Arduino описание сдесь.
Миниатюры
Нажмите на изображение для увеличения
Название: Схема ЭП.jpg
Просмотров: 3479
Размер:	62.8 Кб
ID:	37954  
Вложения
Тип файла: zip pro micro_30102014.zip (3.1 Кб, 898 просмотров)
__________________
Nexus 7 2012 (grouper), Cyanogenmod 11 - M10
фото установки Nexus 7 2012 & Toyota Corolla
Chubaka885 вне форума   Ответить с цитированием
Старый 25.12.2014, 21:37   #576
AlexNec
Новый Пользователь
 
Регистрация: 16.11.2014
Возраст: 52
Регион: 82
Сообщений: 2
AlexNec is on a distinguished road
По умолчанию

Цитата:
Сообщение от Chubaka885 Посмотреть сообщение
Выкладываю по просьбе (тему со схемой кто то удалил)
Спасибо !
AlexNec вне форума   Ответить с цитированием
Старый 03.01.2015, 18:04   #577
Serg-Zmuh
Старший Пользователь
 
Аватар для Serg-Zmuh
 
Регистрация: 19.02.2014
Возраст: 55
Город: Ванино
Регион: 27
Машина: MMC-Pajero-II,V46,4М40
Сообщений: 327
Serg-Zmuh will become famous soon enough
По умолчанию

народ вопрос !
вот решил поменять БП ,было: 2 KISa ,поставил "умный" на основе FDD25-0581 5-ти амперный ,с развязкой который...
теперь при запуске двигателя планшет уходит в перезагрузку ,или откл. ваще
1. почему ? слишком маленький порог по просадке напруги при запуске?
2. конденсатор на 10000 спасет?
3. как подключить кондер -к линии на постоянку, или к АСС ?
__________________
MMC-Pajero ,Teyes CC3 ,все пока в процессе
Serg-Zmuh вне форума   Ответить с цитированием
Старый 08.01.2015, 19:35   #578
Serg-Zmuh
Старший Пользователь
 
Аватар для Serg-Zmuh
 
Регистрация: 19.02.2014
Возраст: 55
Город: Ванино
Регион: 27
Машина: MMC-Pajero-II,V46,4М40
Сообщений: 327
Serg-Zmuh will become famous soon enough
По умолчанию

в общем кондеры не спасают
редко бывает что при запуске двигателя нет срыва по питанию
что делать не знаю ....
тот чел что мне БП делал не отвечает пока ,может праздники конечно....
вот его схема
я уже и упрвляющий АСС вход запитывал на постоянку - не в этом дело
у мня просадка при запуске до 11 вольт - не ужели такой маленький порог у FDD25-0581....

может кто что подскажет ?
__________________
MMC-Pajero ,Teyes CC3 ,все пока в процессе
Serg-Zmuh вне форума   Ответить с цитированием
Старый 08.01.2015, 20:41   #579
solo@nsk
Новый Пользователь
 
Регистрация: 07.12.2013
Возраст: 50
Город: Новосибирск
Регион: 54
Машина: Subaru
Сообщений: 1
solo@nsk is on a distinguished road
По умолчанию

Комрады, подскажите, плз, начинающему...

Взял планшет Texet 7055HD, на контакты аккумулятора посадил выводы источника питания на KIS, подключаю с родным акккумулятором и без - все работает, Напряжение выставляю от 3,7 до 4,2В.

Параллельно на контакты разъема микро-usb подаю 4,99В от разобранного автомобильного зарядного устройства. С ним тоже все нормально, планшет его видит, пишет, что идет зарядка от сети.

по отдельности все работает.
Но если подключить оба блока питания, на АЗУшке светодиод гаснет, планшет пишет, что не заряжается.
Если подключаю сетевой блок питания в разъем микро-usb, на тех же контактах, куда подключен второй БП появляются 4,6В. Планшет его тоже, естественно видит и пишет, что заряд идет.


Подскажите плз, что может быть подключено неправильно, почему они вместе не работают?
solo@nsk вне форума   Ответить с цитированием
Старый 09.01.2015, 05:54   #580
Serg-Zmuh
Старший Пользователь
 
Аватар для Serg-Zmuh
 
Регистрация: 19.02.2014
Возраст: 55
Город: Ванино
Регион: 27
Машина: MMC-Pajero-II,V46,4М40
Сообщений: 327
Serg-Zmuh will become famous soon enough
По умолчанию

Цитата:
Сообщение от Serg-Zmuh Посмотреть сообщение
в общем кондеры не спасают
редко бывает что при запуске двигателя нет срыва по питанию
что делать не знаю ....
тот чел что мне БП делал не отвечает пока ,может праздники конечно....
вот его схема
я уже и упрвляющий АСС вход запитывал на постоянку - не в этом дело
у мня просадка при запуске до 11 вольт - не ужели такой маленький порог у FDD25-0581....
продолжаю эксперименты и изыскания ...
только что решил проверить потребление тока
с обесточенным планшетом машина потребляет около 100мА ,это вместе с сигналкой.
если планшет включен экран погашен по HallSensor'у ,USB-hub обесточен - потребление 250мА
получается планшет в спячке потребяет 150мА - это много ?
и попутный вопрос : через какое время планшет уходит в глубокий сон ?
хотелось бы это тоже отследить....
__________________
MMC-Pajero ,Teyes CC3 ,все пока в процессе
Serg-Zmuh вне форума   Ответить с цитированием
Ответ


Здесь присутствуют: 1 (пользователей: 0 , гостей: 1)
 

Ваши права в разделе
Вы не можете создавать новые темы
Вы не можете отвечать в темах
Вы не можете прикреплять вложения
Вы не можете редактировать свои сообщения

BB коды Вкл.
Смайлы Вкл.
[IMG] код Вкл.
HTML код Выкл.



Часовой пояс GMT +4, время: 01:09.


Работает на vBulletin® версия 3.8.4.
Copyright ©2000 - 2026, Jelsoft Enterprises Ltd.
Перевод: zCarot