PCCar.ru - Ваш автомобильный компьютер

Вернуться   PCCar.ru - Ваш автомобильный компьютер > MP3Car ТехИнфа > AndroidCar > Звук > Звуковые процессоры

Ответ
 
Опции темы Поиск в этой теме
Старый 22.07.2017, 19:14   #551
Alekssandr
Старший Пользователь
 
Регистрация: 11.08.2013
Возраст: 37
Регион: 86
Сообщений: 445
Alekssandr is a jewel in the roughAlekssandr is a jewel in the roughAlekssandr is a jewel in the rough
По умолчанию

Проектом занимаюсь только в свободное от работы и дел времени. Ещё устройство получилось сложнее чем планировал (оно того стоит), отсюда и растягивается разработка.
Alekssandr вне форума   Ответить с цитированием
Старый 31.07.2017, 16:34   #552
Alekssandr
Старший Пользователь
 
Регистрация: 11.08.2013
Возраст: 37
Регион: 86
Сообщений: 445
Alekssandr is a jewel in the roughAlekssandr is a jewel in the roughAlekssandr is a jewel in the rough
По умолчанию

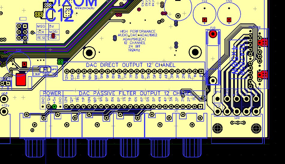
Всем привет! В финальной версии решил вывести на RCA разъёмы все 12 каналов, в тестовой версии не правильно нарисовал корпус RCA разъёмов и за этого их пришлось резать и разделять (видно на реальном фото что разъёмы RCA разрезаны. Оказалось что в реале спокойно помещаются все 12 каналов. Из этих 12 каналов 4 канала сидят параллельно с усилителем TDA7850 (отметил синим). Также в финальной версии аудиовыход будет на пассивном фильтре, но с гребёнкой для установки активного фильтра (это даёт большие возможности для улучшения звука в зависимости от бюджета, хорошие операционные усилители стоят довольно дорого до 1000руб за 1 шт, также существуют куча вариантов подключения операционных усилителей).
Ещё я решил заменить конденсаторы электролиты на танталовые, стоят чуть дороже но для моей платы они подходят на много лучше так как очень хорошо гасят всякие импульсные помехи, и надёжность таких конденсаторов в разы больше.
Миниатюры
Нажмите на изображение для увеличения
Название: _z4WeEAAMRs.jpg
Просмотров: 559
Размер:	100.3 Кб
ID:	47848   Нажмите на изображение для увеличения
Название: 3_kIw6_iJT0.jpg
Просмотров: 575
Размер:	171.0 Кб
ID:	47849   Нажмите на изображение для увеличения
Название: czRQaEvFsmo.jpg
Просмотров: 575
Размер:	227.1 Кб
ID:	47850   Нажмите на изображение для увеличения
Название: fQPUmcnieNU.jpg
Просмотров: 562
Размер:	184.9 Кб
ID:	47851   Нажмите на изображение для увеличения
Название: YMcy3J6Z11o.jpg
Просмотров: 591
Размер:	203.6 Кб
ID:	47852  

Нажмите на изображение для увеличения
Название: Снимок.JPG
Просмотров: 608
Размер:	67.0 Кб
ID:	47853  
Alekssandr вне форума   Ответить с цитированием
Старый 31.07.2017, 17:30   #553
oleg707
Гуру
 
Аватар для oleg707
 
Регистрация: 16.04.2014
Возраст: 42
Город: Gdynia
Регион: другой - для добавления сообщить ab
Сообщений: 2,548
oleg707 has a reputation beyond reputeoleg707 has a reputation beyond reputeoleg707 has a reputation beyond reputeoleg707 has a reputation beyond reputeoleg707 has a reputation beyond reputeoleg707 has a reputation beyond reputeoleg707 has a reputation beyond reputeoleg707 has a reputation beyond reputeoleg707 has a reputation beyond reputeoleg707 has a reputation beyond repute
По умолчанию

а разве тантал не будет при вибрации "звенеть" ? я по звуковому тракту наоборот электролиты оставляю. А вот по питанию хз чем керамика от тантала отличается. По мне так одинаково.
oleg707 вне форума   Ответить с цитированием
Старый 31.07.2017, 20:37   #554
demtro
Старший Пользователь
 
Регистрация: 17.12.2014
Возраст: 34
Город: Самара
Регион: 63, 163
Машина: Lifan Solano
Сообщений: 184
demtro is on a distinguished road
По умолчанию

И самый интересный вопрос, а будет ли эта штука работать на 5-ти метровом USB кабеле? Большее направление приобретает звук, а значит ее идеальное расположение в багажнике рядом с усилками для минимальной длины тюльпанов
demtro вне форума   Ответить с цитированием
Старый 25.08.2017, 08:39   #555
jonikus81
Старший Пользователь
 
Аватар для jonikus81
 
Регистрация: 07.09.2015
Возраст: 44
Город: Алматы
Регион: Казахстан
Машина: MMC DELICA 94 (булка)
Сообщений: 209
jonikus81 is a jewel in the roughjonikus81 is a jewel in the roughjonikus81 is a jewel in the roughjonikus81 is a jewel in the rough
По умолчанию

Саш, как там проект? Давно нет новостей.
jonikus81 вне форума   Ответить с цитированием
Старый 26.08.2017, 18:44   #556
Alekssandr
Старший Пользователь
 
Регистрация: 11.08.2013
Возраст: 37
Регион: 86
Сообщений: 445
Alekssandr is a jewel in the roughAlekssandr is a jewel in the roughAlekssandr is a jewel in the rough
По умолчанию

Цитата:
Сообщение от jonikus81 Посмотреть сообщение
Саш, как там проект? Давно нет новостей.
В отпуске был) Сейчас изучаю stm32, медиакнопки уже приделал. И пытаюсь совместить HID и USBCDC.

Еще договорился с одной фирмой, они буду собирать устройство (только smd компоненты), так как самому паять нереально долго, слишком много компонентов.
Alekssandr вне форума   Ответить с цитированием
Старый 04.09.2017, 09:21   #557
Alekssandr
Старший Пользователь
 
Регистрация: 11.08.2013
Возраст: 37
Регион: 86
Сообщений: 445
Alekssandr is a jewel in the roughAlekssandr is a jewel in the roughAlekssandr is a jewel in the rough
По умолчанию

Долгие танцы с бубном с STM32F105 перводом в DFU режим (режим обновления прошивки по USB) ни к чему не привели, не работает эта функция а в даташите по DFU написано что работает.

В итоге пришлось поменять микроконтроллер на STM32F303, миксросхема посвежее на CortexM4 с поддержкой FPU, и отлично работающей функцией DFU, теперь прошивка легко обновляется по USB прямо с планшета.

Ура!!) Но плату чучуть придётся переделать, некоторые интерфейсы перешли на другие ножки.

Еще, запустил AUX вход на микросхеме PCM1802A, это 24 битный АЦП для звука, который оцифровывает аналоговый звук в цифровой I2S и передает её на DSP ADAU1452 для дальнейшей обработки, также к этому входу можно подключить микрофон.

В итоге сейчас работает 3 источника звука (блютус, usb звук, aux вход) все эти источники звука можно миксовать и обрабатывать, и вывести на 12 канальный цап.

По поводу 5-и метрового кабеля, скорее всего работать будет, так как питание у usb хаба свое, а по кабелю будут передаваться только данные. 100% будет работать если ставить промежуточный USB HUB, даже без доп питания. При таком расположении (блока DIXOM в багажнике) придется тянуть провода энкодеров, резестивных кнопок, питание планшета, can шины по всему салону авто, на этот случай на плате установлен wifi модуль к которому в дальнейшем можно будет подключить энкодеры и любые кнопки управления по беспроводу, питание планшета придется тянуть полюбому . Модули буду делать как доделаю основной блок.
Alekssandr вне форума   Ответить с цитированием
Старый 05.09.2017, 15:07   #558
Alekssandr
Старший Пользователь
 
Регистрация: 11.08.2013
Возраст: 37
Регион: 86
Сообщений: 445
Alekssandr is a jewel in the roughAlekssandr is a jewel in the roughAlekssandr is a jewel in the rough
По умолчанию

Для STM32F303 конфигурацию выводов сделал такой (фото приложил)

Вывел 4 UART из которых в 3-х можно передавать данные по DMA. Добавил трансивер PCA82C250 для CAN шины сразу на плату.

На матрицу расширений вывел отдельные линии I2C, UART, SPI для различных модулей эти интерфейсы нигде не задействованы в плате чтоб было удобней работать.

В плате задействовано 2 интерфейса UART для блютус и wifi, 1 интерфейс
I2C для внешней памяти EEPROM и управления ЦАПом ADAU1962, 1 интерфейс SPI для управления DSP аудиопроцессором ADAU1452, 1 интерфейс CAN, 1 интерфейс USB, а также 2 таймера 3-й и 8-й для подключения энкодеров. Общую картину по интерфейсам добавил в картинки.
Миниатюры
Нажмите на изображение для увеличения
Название: Снимо6.JPG
Просмотров: 581
Размер:	63.0 Кб
ID:	48081   Нажмите на изображение для увеличения
Название: Снимок.jpg
Просмотров: 594
Размер:	221.9 Кб
ID:	48082   Нажмите на изображение для увеличения
Название: 3.JPG
Просмотров: 562
Размер:	58.0 Кб
ID:	48083  
Alekssandr вне форума   Ответить с цитированием
Старый 14.09.2017, 23:52   #559
Alekssandr
Старший Пользователь
 
Регистрация: 11.08.2013
Возраст: 37
Регион: 86
Сообщений: 445
Alekssandr is a jewel in the roughAlekssandr is a jewel in the roughAlekssandr is a jewel in the rough
По умолчанию

Всем привет! Наконец то удалось управлять аудиопроцессором и цапом с микроконтроллера STM32.

Управление DSP процессором ADAU1452 осуществляется примерно так. Данные передаются через I2C, допустим чтоб убавить громкость в DSP на 0db необходимо отправить в сериал терминал "SEND 70009801000000" где:

SEND команда для распознавания
70 адрес DSP на шине I2C
00 подадрес параметра
98 адрес параметра (в данном случаем громкость 6-го канала)
01 1-й байт данных
00 2-й байт данных
00 3-й байт данных
00 4-й байт данных

Установить -80db (минимальная громкость) "SEND 7000980000068E" где:
SEND команда для распознавания
70 адрес DSP на шине I2C
00 подадрес параметра
98 адрес параметра (в данном случаем громкость 6-го канала)
00 1-й байт данных
00 2-й байт данных
06 3-й байт данных
8E 4-й байт данных

Управление ЦАПОМ ADAU1962 управляется тоже по I2C на той же шине что и DSP. Команды чуть проще и выглядят так. установить громкость на минимум т.е. -96db на том же 6-м канале SEND 080011FF где
SEND команда для распознавания
08 адрес ЦАПА на шине I2C
00 подадрес параметра
11 адрес параметра (в данном случаем громкость 6-го канала)
FF 1-н байт данных

установить громкость на максимум 0db SEND 08001100 где
SEND команда для распознавания
08 адрес ЦАПА на шине I2C
00 подадрес параметра
11 адрес параметра (в данном случаем громкость 6-го канала)
00 1-н байт данных

PS адреса ползунков и т.п. в DSP меняются в зависимости от прошивки которая создается в визульном редакторе SigmaStudio, а в ЦАП адреса жёстко зашиты при производстве.

Теперь можно потихоньку переходить на android разработку все протоколы обмена в плате реализованы и работают, все данные переправляются туда и обратно по USB через любой терминал. т.е. уже можно управлять просто подключившись по USB:
1) WIFI модулем ESP8266
2) Блютус модулем BC127
3) Цапом ADAU1452
4) DSP процессором ADAU1452
5) Дополнительно вывел данные на экран NEXTION, крутая штука)

Возможно никому толком ничего не понятно, но я кайфанул когда всё это заработало, стока сил и времени убил чтоб всё это изучить вы даже не представляете
куча различных формул и расчётов, приложу пару фоток к посту, некоторые формулы вбил сразу в stm32 чтоб управлять с экнодеров и кнопок, остальное всё будет cчитаться на ANDROID устройствах и передаваться по USB в DSP через STM32.
PS хоть где-то мне алгебра которую в школе проходили пригодилась)))

Ах да ещё, распечатал нижний кожух для платы на 3D принтаре, для защиты микросхем. вот видео работы принтера https://vk.com/dixom_ru?w=wall-87144...-87144089_9552
Миниатюры
Нажмите на изображение для увеличения
Название: 55.jpg
Просмотров: 707
Размер:	63.9 Кб
ID:	48131   Нажмите на изображение для увеличения
Название: 44.JPG
Просмотров: 627
Размер:	92.5 Кб
ID:	48132   Нажмите на изображение для увеличения
Название: c84KkTg6vzY.jpg
Просмотров: 600
Размер:	69.7 Кб
ID:	48133   Нажмите на изображение для увеличения
Название: gLFfGbYmlk4.jpg
Просмотров: 601
Размер:	73.1 Кб
ID:	48134   Нажмите на изображение для увеличения
Название: qBJL6yiEO_A.jpg
Просмотров: 608
Размер:	73.8 Кб
ID:	48135  

Alekssandr вне форума   Ответить с цитированием
Старый 15.09.2017, 00:25   #560
Rage2
Banned
 
Регистрация: 06.11.2009
Возраст: 40
Город: Nizhniy Novgorod
Регион: 52
Машина: Ford Focus III
Сообщений: 1,776
Rage2 has a brilliant futureRage2 has a brilliant futureRage2 has a brilliant futureRage2 has a brilliant futureRage2 has a brilliant futureRage2 has a brilliant futureRage2 has a brilliant futureRage2 has a brilliant futureRage2 has a brilliant futureRage2 has a brilliant futureRage2 has a brilliant future
По умолчанию

Alekssandr, Отличные новости! Молодчик, так держать!
Нужно обмыть это дело
Rage2 вне форума   Ответить с цитированием
Ответ


Здесь присутствуют: 1 (пользователей: 0 , гостей: 1)
 

Ваши права в разделе
Вы не можете создавать новые темы
Вы не можете отвечать в темах
Вы не можете прикреплять вложения
Вы не можете редактировать свои сообщения

BB коды Вкл.
Смайлы Вкл.
[IMG] код Вкл.
HTML код Выкл.



Часовой пояс GMT +4, время: 01:24.


Работает на vBulletin® версия 3.8.4.
Copyright ©2000 - 2026, Jelsoft Enterprises Ltd.
Перевод: zCarot