PCCar.ru - Ваш автомобильный компьютер

Вернуться   PCCar.ru - Ваш автомобильный компьютер > MP3Car ТехИнфа > AndroidCar > Железо > Планшеты

Ответ
 
Опции темы Поиск в этой теме
Старый 26.12.2015, 21:51   #541
takosan
Новый Пользователь
 
Регистрация: 01.02.2015
Возраст: 41
Город: Алатырь
Регион: 21
Машина: Mazda 3
Сообщений: 12
takosan is on a distinguished road
По умолчанию

Вышеуказанные вопросы решил. Сегодня первый раз включил планшет в авто, работает. Работает от KIS на контроллер с перемычкой (без АКБ) - 4,2 В. Теперь новый вопрос:
- должна ли быть индикация зарядки? Просто у меня ее нет, при подключении планшета в авто
takosan вне форума   Ответить с цитированием
Старый 26.12.2015, 23:05   #542
oleg707
Гуру
 
Аватар для oleg707
 
Регистрация: 16.04.2014
Возраст: 42
Город: Gdynia
Регион: другой - для добавления сообщить ab
Сообщений: 2,548
oleg707 has a reputation beyond reputeoleg707 has a reputation beyond reputeoleg707 has a reputation beyond reputeoleg707 has a reputation beyond reputeoleg707 has a reputation beyond reputeoleg707 has a reputation beyond reputeoleg707 has a reputation beyond reputeoleg707 has a reputation beyond reputeoleg707 has a reputation beyond reputeoleg707 has a reputation beyond repute
По умолчанию

если на юсб или пого не пришло +5V, то зарядку и не будет показывать.
oleg707 вне форума   Ответить с цитированием
Старый 26.12.2015, 23:42   #543
takosan
Новый Пользователь
 
Регистрация: 01.02.2015
Возраст: 41
Город: Алатырь
Регион: 21
Машина: Mazda 3
Сообщений: 12
takosan is on a distinguished road
По умолчанию Спасибо

Цитата:
Сообщение от oleg707 Посмотреть сообщение
если на юсб или пого не пришло +5V, то зарядку и не будет показывать.
ОК, а что Вы имеете ввиду под словом пого?))) Пого-пин? это который место пайки на плате или как? (прошу прощения если вопрос глупый). И для чего вообще нужна индикация зарядки? завязывать на нее Tasker?
takosan вне форума   Ответить с цитированием
Старый 01.01.2016, 21:35   #544
Mack
Новый Пользователь
 
Регистрация: 01.01.2016
Возраст: 33
Город: Dmitrov
Регион: 50, 90, 150
Машина: Kia cerato
Сообщений: 2
Mack is on a distinguished road
По умолчанию

Привет всем. Помогите плиз с проблемкой
Темы полистал, поиском пошурудил, но безуспешно.
Андроид 6.0.1, стоит рут, ядро ElementalX-N7-5.06
Как сделать так что бы яркость экрана не приглушалась. В настройках включил "не отключать экран при зарядке" и выкрутил яркость экрана в максимум, но все равно спустя секунд десять подсветка экрана приглушается, загорается только после тапа по экрану.
Mack вне форума   Ответить с цитированием
Старый 05.01.2016, 08:43   #545
Deft
Новый Пользователь
 
Регистрация: 22.11.2014
Возраст: 32
Регион: 50, 90, 150
Машина: Mitsubishi Grandis
Сообщений: 2
Deft is on a distinguished road
По умолчанию

Доброе утро.
Нужна помощь по моему проекту http://pccar.ru/showthread.php?t=23760
Облазив форум понял что аккумулятор планшета всё таки лучше удалить. Решил пойти простым способом, с помощью двух преобразователей LM2596 подавать на планшет постоянные 4.2 вольта. Теперь возникает вопрос, как осуществить пробуждение дисплея при включение зажигания и заставить его тухнуть с временной задержкой и какие детали ещё для этого нужны. (преобразователи, реле и тп.) И да если у кого есть схема подключения + и - постоянного на Nexus 7 2013 (к каким контактам припаивать + и -), буду очень признателен.
Deft вне форума   Ответить с цитированием
Старый 05.01.2016, 08:45   #546
Denkos
Гуру
 
Регистрация: 21.01.2010
Город: Новосибирск
Регион: 54
Сообщений: 2,580
Denkos is a glorious beacon of lightDenkos is a glorious beacon of lightDenkos is a glorious beacon of lightDenkos is a glorious beacon of lightDenkos is a glorious beacon of lightDenkos is a glorious beacon of light
По умолчанию

Все расписано до нельзя, читаем.
Denkos вне форума   Ответить с цитированием
Старый 05.01.2016, 13:35   #547
oleg707
Гуру
 
Аватар для oleg707
 
Регистрация: 16.04.2014
Возраст: 42
Город: Gdynia
Регион: другой - для добавления сообщить ab
Сообщений: 2,548
oleg707 has a reputation beyond reputeoleg707 has a reputation beyond reputeoleg707 has a reputation beyond reputeoleg707 has a reputation beyond reputeoleg707 has a reputation beyond reputeoleg707 has a reputation beyond reputeoleg707 has a reputation beyond reputeoleg707 has a reputation beyond reputeoleg707 has a reputation beyond reputeoleg707 has a reputation beyond repute
По умолчанию

Цитата:
Сообщение от Denkos Посмотреть сообщение
Все расписано до нельзя, читаем.
+1

[QUOTE=ОК, а что Вы имеете ввиду под словом пого?))) Пого-пин? это который место пайки на плате или как? (прошу прощения если вопрос глупый). И для чего вообще нужна индикация зарядки? завязывать на нее Tasker? [/QUOTE]

да, как вы увидите, что зажигание вкл-выкл ? Датчик холла или зарядка, наушники еще как вариант или блютуз, или вайфай. POGO (пого) в поиск забиваем и вперёд.
oleg707 вне форума   Ответить с цитированием
Старый 05.01.2016, 22:08   #548
yuriy m
Старший Пользователь
 
Регистрация: 13.11.2011
Возраст: 47
Город: Гомель BY
Регион: 03
Машина: Гольф2 -> Lancia Zeta
Сообщений: 376
yuriy m is a jewel in the roughyuriy m is a jewel in the roughyuriy m is a jewel in the rough
По умолчанию

Цитата:
Сообщение от Denkos Посмотреть сообщение
Все расписано до нельзя, читаем.
Скромненько,тоже +1
__________________
Управление под ANDROID ... http://www.pccar.ru/showthread.php?t=24001
Мой старый проект http://www.pccar.ru/showthread.php?t=18038
yuriy m вне форума   Ответить с цитированием
Старый 08.01.2016, 23:42   #549
yuriy m
Старший Пользователь
 
Регистрация: 13.11.2011
Возраст: 47
Город: Гомель BY
Регион: 03
Машина: Гольф2 -> Lancia Zeta
Сообщений: 376
yuriy m is a jewel in the roughyuriy m is a jewel in the roughyuriy m is a jewel in the rough
По умолчанию

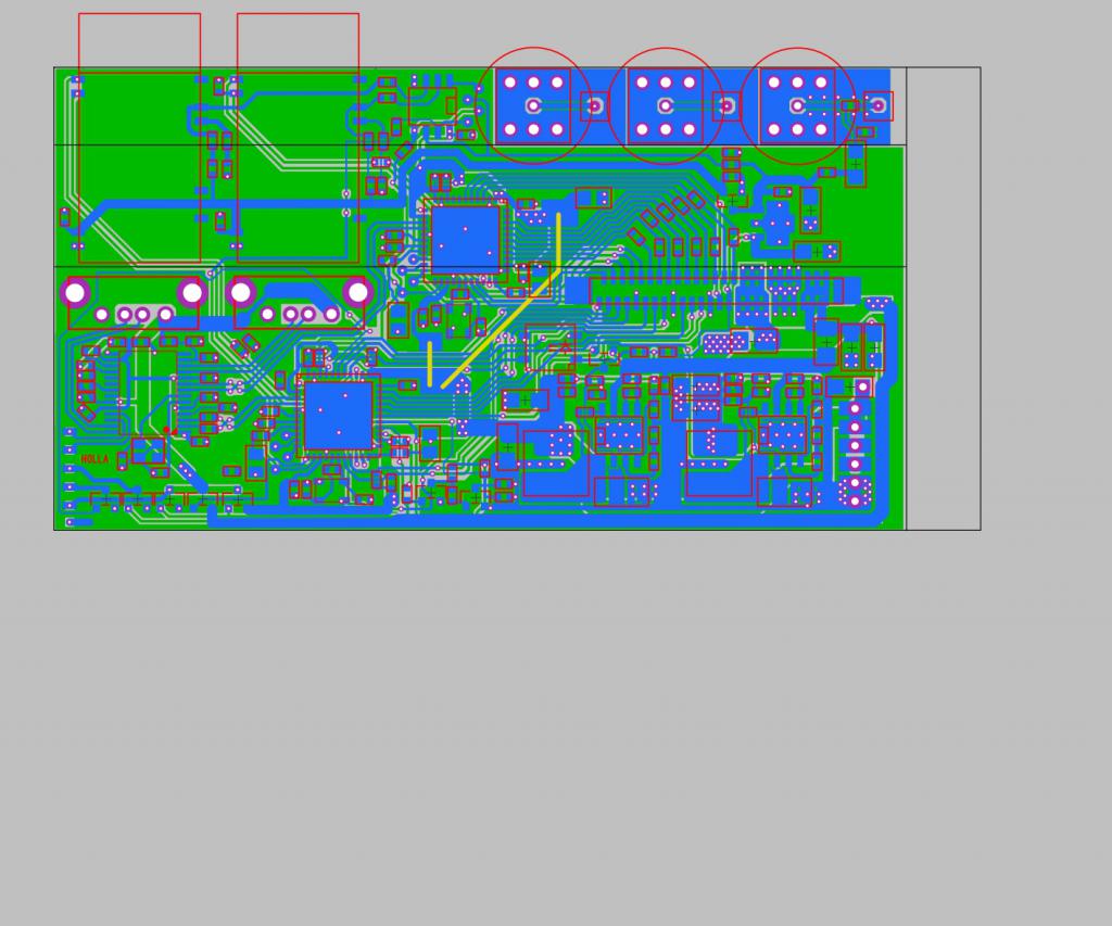
УХ... Наконец то дорисовал первую платку под нексус 2013LTE
Пора отдавать в работу
Миниатюры
Нажмите на изображение для увеличения
Название: 123454321.jpg
Просмотров: 1093
Размер:	98.4 Кб
ID:	42160  
__________________
Управление под ANDROID ... http://www.pccar.ru/showthread.php?t=24001
Мой старый проект http://www.pccar.ru/showthread.php?t=18038
yuriy m вне форума   Ответить с цитированием
Старый 09.01.2016, 01:19   #550
mcf1
Guest
 
Сообщений: n/a
По умолчанию

Цитата:
Сообщение от yuriy m Посмотреть сообщение
УХ... Наконец то дорисовал первую платку под нексус 2013LTE
Пора отдавать в работу
USB HUB, звук, атмега? что делает то?
  Ответить с цитированием
Ответ


Здесь присутствуют: 5 (пользователей: 0 , гостей: 5)
 

Ваши права в разделе
Вы не можете создавать новые темы
Вы не можете отвечать в темах
Вы не можете прикреплять вложения
Вы не можете редактировать свои сообщения

BB коды Вкл.
Смайлы Вкл.
[IMG] код Вкл.
HTML код Выкл.



Часовой пояс GMT +4, время: 11:06.


Работает на vBulletin® версия 3.8.4.
Copyright ©2000 - 2026, Jelsoft Enterprises Ltd.
Перевод: zCarot