PCCar.ru - Ваш автомобильный компьютер

Вернуться   PCCar.ru - Ваш автомобильный компьютер > MP3Car ТехИнфа > AndroidCar > Питание

Результаты опроса: Оставлять ли АКБ в планшете?
оставлять 126 37.17%
не оставлять 213 62.83%
Голосовавшие: 339. Вы ещё не голосовали в этом опросе

Ответ
 
Опции темы Поиск в этой теме
Старый 11.01.2016, 01:40   #501
Влип
Пользователь
 
Регистрация: 08.11.2015
Возраст: 41
Город: Оренбург
Регион: 56
Машина: Emgrand ec7
Сообщений: 59
Влип is on a distinguished road
По умолчанию

Удалил

Последний раз редактировалось Влип; 11.01.2016 в 10:11. Причина: Удалил
Влип вне форума   Ответить с цитированием
Старый 16.01.2016, 14:51   #502
ross3
Новый Пользователь
 
Регистрация: 19.02.2014
Возраст: 47
Регион: 62
Сообщений: 18
ross3 is on a distinguished road
По умолчанию

nexus 2 (WiFI 2012г.) авто форд фокус 2 планшет запитан через преобразователь напрямую к контроллеру батареи, включение + доп зарядка через USB при включенном ACC. Уже 2 года и зимой и летом, машина не в гараже, вытаскивал недавно заряд держит нормально так что проблем для батареи не вижу.
ross3 вне форума   Ответить с цитированием
Старый 31.01.2016, 22:56   #503
_Lexus
Старший Пользователь
 
Регистрация: 11.01.2013
Город: Москва
Регион: 77, 97, 99, 177
Машина: Skoda A5 FL
Сообщений: 354
_Lexus is on a distinguished road
По умолчанию

Всем доброго!
Имею на руках "планшет для водителя" от мегафона t72hm 3g и вынашиваю планы установки на постоянку.
С отключением акб и запиткой от бп, выкурив тему, согласился.
Вопрос в следующем, подав 3.7 В на плату он скорее всего не включится, ему надо будет подать 5 В на usb. Но по usb будет включена переферия через otg, т.е. планшет сам будет выдавать 5 В, не подавать же 5 В встречно на планшет.
П.с. fastboot oem off-mode-charge 0 планшет понимает, но при полном разряде акб бутлупится по питанию, экран начинает моргать.
_Lexus вне форума   Ответить с цитированием
Старый 01.02.2016, 20:12   #504
sandr2010
Гуру
 
Регистрация: 13.11.2011
Возраст: 62
Город: Волгоград
Регион: 34
Машина: Mitsubishi RVR, Chery Tiggo
Сообщений: 1,780
sandr2010 is a jewel in the roughsandr2010 is a jewel in the roughsandr2010 is a jewel in the roughsandr2010 is a jewel in the rough
По умолчанию

Цитата:
Сообщение от _Lexus Посмотреть сообщение
Всем доброго!
Имею на руках "планшет для водителя" от мегафона t72hm 3g и вынашиваю планы установки на постоянку.
С отключением акб и запиткой от бп, выкурив тему, согласился.
Вопрос в следующем, подав 3.7 В на плату он скорее всего не включится, ему надо будет подать 5 В на usb. Но по usb будет включена переферия через otg, т.е. планшет сам будет выдавать 5 В, не подавать же 5 В встречно на планшет.
П.с. fastboot oem off-mode-charge 0 планшет понимает, но при полном разряде акб бутлупится по питанию, экран начинает моргать.
Почитайте :
http://pccar.ru/showpost.php?p=332363&postcount=42 - здесь есть вариант решения. Еще: для автозапуска,думаю,вам нужно на пару секунд (думаю не более) разорвать перемычку между 4 и 5 контактом микроUSB и подать внешнее питание (возможно перемычку рвать и не нужно - если со шнурком OTG планшет видит зарядку) - т.е. показать зарядку для запуска скрипта и далее она не нужна.
sandr2010 вне форума   Ответить с цитированием
Старый 01.02.2016, 23:05   #505
_Lexus
Старший Пользователь
 
Регистрация: 11.01.2013
Город: Москва
Регион: 77, 97, 99, 177
Машина: Skoda A5 FL
Сообщений: 354
_Lexus is on a distinguished road
По умолчанию

Цитата:
Сообщение от sandr2010 Посмотреть сообщение
Тот пост видел, но у меня нет файла ipod в bin, да и не нужен он. Планшет стартует при подаче питания на usb.
Не могу понять, что делать дальше...
1. Размыкать 4и5 и подавать импульс 5в;
2. Не размыкать 4и5 и подавать импульс 5в, ведь otg запускается не стразу;
3. Вариант для ленивых - не размыкать 4и5 и тупо кинуть плюс 5в внешнего источника на линию 5В в кабеле otg.
Если проверять экспериментально, не спалю ничего лишнего?

П.с. либо уж совсем перестраховаться и использовать 3 источника питания:
1 питает 3.7в на материнку, 2 встречно питает плюс на usb разъеме для холодного старта и 3 питает активный usb hub (плюс в otg шнурке отключен).
_Lexus вне форума   Ответить с цитированием
Старый 02.02.2016, 02:04   #506
sandr2010
Гуру
 
Регистрация: 13.11.2011
Возраст: 62
Город: Волгоград
Регион: 34
Машина: Mitsubishi RVR, Chery Tiggo
Сообщений: 1,780
sandr2010 is a jewel in the roughsandr2010 is a jewel in the roughsandr2010 is a jewel in the roughsandr2010 is a jewel in the rough
По умолчанию

Спалить не спалите. Попробуйте через otg шнурок дать зарядку на выключенном теле - если тело запустится,то можно реле времени,например, подавать на пару секунд +5В на микроUSB только в сторону планшета . Как пример : например у вас стоит активный хаб и +5В в сторону планшета в нем отключен - вот релюшкой его и подключаете обратно на пару секунд для запуска тела. По поводу питания планшета: 3,7В не маловато?
sandr2010 вне форума   Ответить с цитированием
Старый 02.02.2016, 10:22   #507
_Lexus
Старший Пользователь
 
Регистрация: 11.01.2013
Город: Москва
Регион: 77, 97, 99, 177
Машина: Skoda A5 FL
Сообщений: 354
_Lexus is on a distinguished road
По умолчанию

Цитата:
Сообщение от sandr2010 Посмотреть сообщение
По поводу питания планшета: 3,7В не маловато?
Спасибо за советы, буду попробовать. На счет 3,7В это я к слову, есть регулируемый бп, выставлю сколько потребуется.
Релюху делать не хочется, тогда уж проще к кнопке питания подпаяться.
_Lexus вне форума   Ответить с цитированием
Старый 07.02.2016, 10:39   #508
Artemix
Пользователь
 
Регистрация: 13.07.2015
Возраст: 40
Регион: 86
Сообщений: 51
Artemix is on a distinguished road
По умолчанию

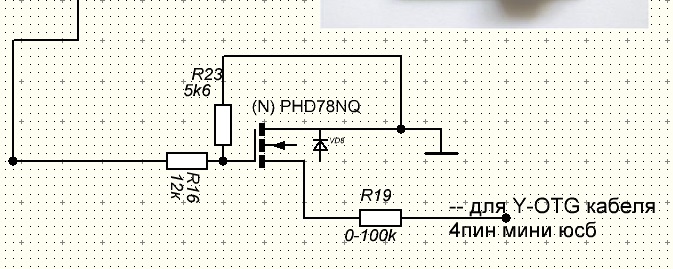
расмотрим данную схему, для чего нужен транзистор ? какие функции он выполняет?
Миниатюры
Нажмите на изображение для увеличения
Название: Безымянныйvbhnm.jpg
Просмотров: 686
Размер:	124.5 Кб
ID:	42482  
Artemix вне форума   Ответить с цитированием
Старый 07.02.2016, 12:18   #509
oleg707
Гуру
 
Аватар для oleg707
 
Регистрация: 16.04.2014
Возраст: 42
Город: Gdynia
Регион: другой - для добавления сообщить ab
Сообщений: 2,548
oleg707 has a reputation beyond reputeoleg707 has a reputation beyond reputeoleg707 has a reputation beyond reputeoleg707 has a reputation beyond reputeoleg707 has a reputation beyond reputeoleg707 has a reputation beyond reputeoleg707 has a reputation beyond reputeoleg707 has a reputation beyond reputeoleg707 has a reputation beyond reputeoleg707 has a reputation beyond repute
По умолчанию

Цитата:
Сообщение от Artemix Посмотреть сообщение
расмотрим данную схему, для чего нужен транзистор ? какие функции он выполняет?
Подаёт минус на 4 контакт юсб при включении зажигания. Планшет при этом включает 5 вольт на питание звуковой карты. Хаба нет.
oleg707 вне форума   Ответить с цитированием
Старый 13.02.2016, 00:21   #510
Artemix
Пользователь
 
Регистрация: 13.07.2015
Возраст: 40
Регион: 86
Сообщений: 51
Artemix is on a distinguished road
По умолчанию

странная сетуация , у меня не открывается P и не уходит на KIW3312S
питание тупа гуляет возле него и не передается %(
Artemix вне форума   Ответить с цитированием
Ответ


Здесь присутствуют: 1 (пользователей: 0 , гостей: 1)
 

Ваши права в разделе
Вы не можете создавать новые темы
Вы не можете отвечать в темах
Вы не можете прикреплять вложения
Вы не можете редактировать свои сообщения

BB коды Вкл.
Смайлы Вкл.
[IMG] код Вкл.
HTML код Выкл.



Часовой пояс GMT +4, время: 01:10.


Работает на vBulletin® версия 3.8.4.
Copyright ©2000 - 2026, Jelsoft Enterprises Ltd.
Перевод: zCarot