PCCar.ru - Ваш автомобильный компьютер

Вернуться   PCCar.ru - Ваш автомобильный компьютер > MP3Car ТехИнфа > Блоки питания > Контроллеры управления питанием

Ответ
 
Опции темы Поиск в этой теме
Старый 10.09.2007, 23:29   #41
Трек
Старший Пользователь
 
Регистрация: 30.07.2007
Возраст: 49
Город: МО Красногорск, Химки
Регион: 50, 90, 150
Машина: калина2
Сообщений: 249
Трек is on a distinguished road
По умолчанию

Цитата:
Сообщение от kovax Посмотреть сообщение
мое мнение
1. откл - погашен
2. вкл - горит
3. процедура запуска/гашения - два морга быстрых - пауза)))
4. ожидание выключения - моргание медленное
5. ошибка - быстрое моргание
пищалку нафик))))
есть мысля о двухцветном светике))))
вкл-горит не катит, раз мы на одном проводе и светик и кнопку используем, с генератора как раз на лампочку провод и идет.... куда проще.... машина не заведена и даже просто зажигание включено на это проводе минус, машина заведена чаерез лампу 12в идет который мы в 5в преобразуем, проще я не знаю... даже как, если мы оставляем 12ф629, зато пик 30р стоит..., а вы раз так сильно хочете потом вместо обратной связи с БП можете се переделав програмку которая по сиги все делать будет... исходник то я не укрою...
Трек вне форума   Ответить с цитированием
Старый 11.09.2007, 00:41   #42
kovax
Пользователь
 
Регистрация: 04.03.2007
Возраст: 52
Город: Муром
Регион: 33
Машина: MB ML320
Сообщений: 56
kovax is on a distinguished road
По умолчанию

Цитата:
Сообщение от Трек Посмотреть сообщение
вкл-горит не катит, раз мы на одном проводе и светик и кнопку используем, с генератора как раз на лампочку провод и идет.... куда проще.... машина не заведена и даже просто зажигание включено на это проводе минус, машина заведена чаерез лампу 12в идет который мы в 5в преобразуем, проще я не знаю... даже как, если мы оставляем 12ф629, зато пик 30р стоит..., а вы раз так сильно хочете потом вместо обратной связи с БП можете се переделав програмку которая по сиги все делать будет... исходник то я не укрою...
я пока не задумывался, но при наличии исходника что нибудь придумаю)))
этож все равно еще не финальная версия - обсуждения будут, надеюсь))
__________________
Истина где-то рядом...
kovax вне форума   Ответить с цитированием
Старый 11.09.2007, 17:19   #43
Трек
Старший Пользователь
 
Регистрация: 30.07.2007
Возраст: 49
Город: МО Красногорск, Химки
Регион: 50, 90, 150
Машина: калина2
Сообщений: 249
Трек is on a distinguished road
По умолчанию

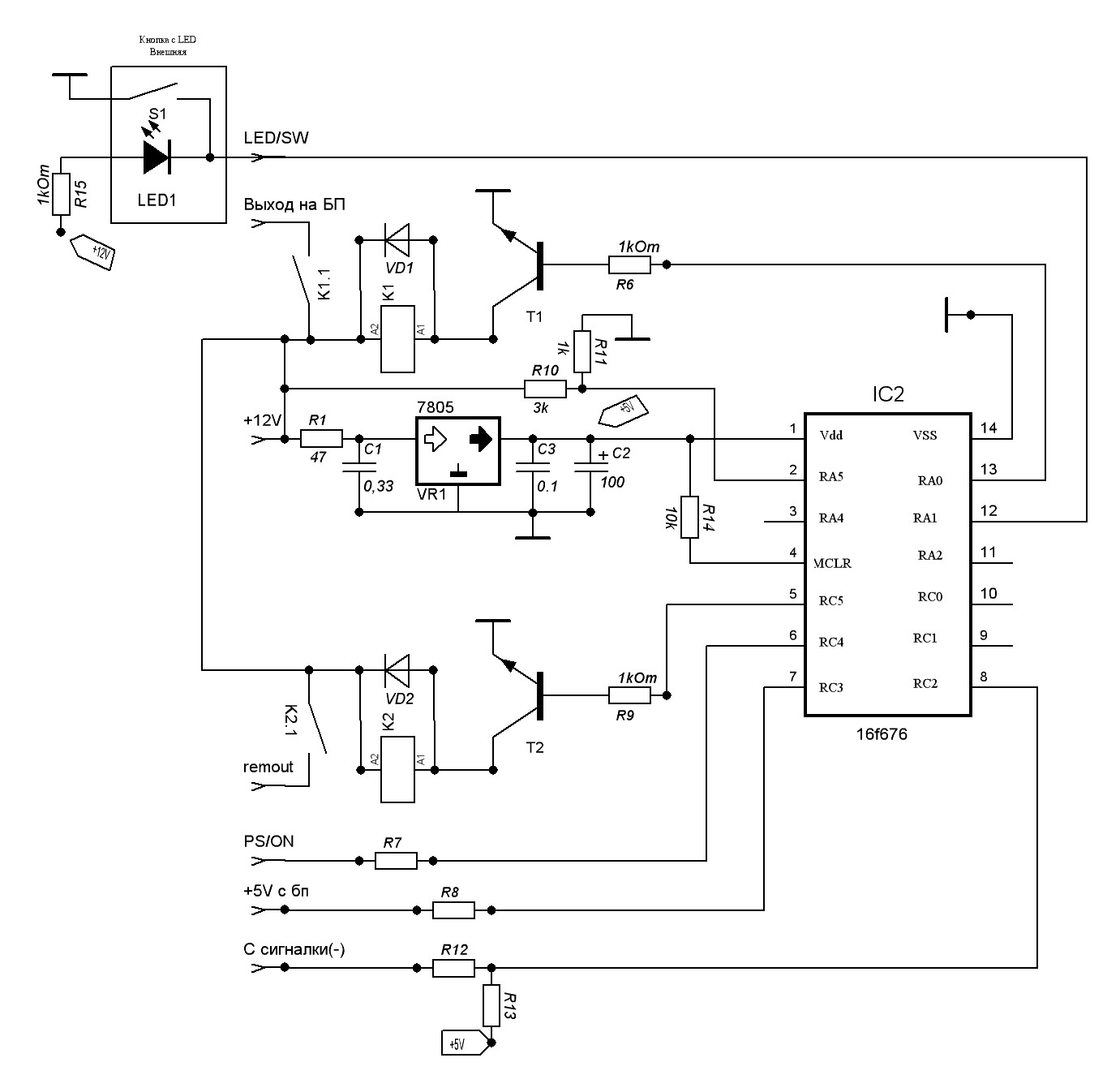
вообщем посетив сегодня Митьку купил вышеобозначенную микросхему, которая во 2-й схеме. Устал голову ломать как в 6 ног уложиться... стоит она всего 55р, как 12ф629, поэтому нафиг... больше голову ломать не будем, светик и кнопка теперь на одном проводе чтоб меньше вести проводов наружу, выхода с гены не будет, будет задействован внутренний АЦП, который все 3 состояния АКБ мне и скажет... , проводок с сиги оставляем по просьбе народа, кто захочет может пищалку паралельно светику подключить сам.... отдельно в схему не вижу смысла его вводить, на этом думаю прения по схеме больше вести не будем, алгаритм работы остается последний тоже, в следующую смену (через 4 дня) буду плату разводить...
Трек вне форума   Ответить с цитированием
Старый 12.09.2007, 22:07   #44
Трек
Старший Пользователь
 
Регистрация: 30.07.2007
Возраст: 49
Город: МО Красногорск, Химки
Регион: 50, 90, 150
Машина: калина2
Сообщений: 249
Трек is on a distinguished road
По умолчанию

во вторник я думаю уже плата будет...
Миниатюры
Нажмите на изображение для увеличения
Название: 2.jpg
Просмотров: 1162
Размер:	133.2 Кб
ID:	3778  
Трек вне форума   Ответить с цитированием
Старый 19.09.2007, 17:15   #45
Трек
Старший Пользователь
 
Регистрация: 30.07.2007
Возраст: 49
Город: МО Красногорск, Химки
Регион: 50, 90, 150
Машина: калина2
Сообщений: 249
Трек is on a distinguished road
По умолчанию

Сегодня закончил разводку для платы, так что начинаем писать прогу для пика... рисунки чуть позже выложу...
Трек вне форума   Ответить с цитированием
Старый 19.09.2007, 21:15   #46
Z@GR
Гуру
 
Аватар для Z@GR
 
Регистрация: 20.12.2005
Город: Москва
Регион: 77, 97, 99, 177
Машина: 2004 \ AUDI \ A4 AVANT
Сообщений: 1,625
Z@GR has a spectacular aura aboutZ@GR has a spectacular aura about
По умолчанию

Цитата:
Сообщение от Трек Посмотреть сообщение
При выключении Компа выход REMOUT отключается сразу, далее контроллер ждет отключения БП, или принудительно заканчивает работу БП через минуту, если одно из приложений зависло и БП в течение минуты не отключается.
Дяденьки - не бейте , я хотел заострить ваше внимание на функции контроллера с названием REMOUT.

Конечно эта функция может быть не актуальна для тех у кого магнитолла есть в инсталляции, НО по статистике чуть ли не 50% народу пользуется только компом.
По той же мною лично накопленной статистике я ниразу пока не видел ещё компа, который при попадании на звуковую карту напряжения не бУхал бы сабом и динамиками по низкой частоте, такая же ситуация происходит после того, как питание на звуковухе пропадает.

Поэтому рацианализаторское предложение (раз уж делаете массовый продукт), продумать ещё задержку некую выхода REMOUT при загрузке компа.
Тоесть алгоритм должен быть ИМХО такой:
контроллер начинает грузить комп, но выход REMOUT сразу не включает, дабы исключить бумц в начале и в начальной стадии завершения работы компа сразу обрубает выход REMOUT, дабы исключить бумц в момент непосредственного выключения компа.

PS Такая фишка (мне кажется так, но не уверен) есть на БП M1.
Z@GR вне форума   Ответить с цитированием
Старый 19.09.2007, 21:24   #47
Трек
Старший Пользователь
 
Регистрация: 30.07.2007
Возраст: 49
Город: МО Красногорск, Химки
Регион: 50, 90, 150
Машина: калина2
Сообщений: 249
Трек is on a distinguished road
По умолчанию

Цитата:
Сообщение от Z@GR Посмотреть сообщение
Дяденьки - не бейте , я хотел заострить ваше внимание на функции контроллера с названием REMOUT.

Конечно эта функция может быть не актуальна для тех у кого магнитолла есть в инсталляции, НО по статистике чуть ли не 50% народу пользуется только компом.
По той же мною лично накопленной статистике я ниразу пока не видел ещё компа, который при попадании на звуковую карту напряжения не бУхал бы сабом и динамиками по низкой частоте, такая же ситуация происходит после того, как питание на звуковухе пропадает.

Поэтому рацианализаторское предложение (раз уж делаете массовый продукт), продумать ещё задержку некую выхода REMOUT при загрузке компа.
Тоесть алгоритм должен быть ИМХО такой:
контроллер начинает грузить комп, но выход REMOUT сразу не включает, дабы исключить бумц в начале и в начальной стадии завершения работы компа сразу обрубает выход REMOUT, дабы исключить бумц в момент непосредственного выключения компа.

PS Такая фишка (мне кажется так, но не уверен) есть на БП M1.
у меня счас этот ремоут и есть... а вот от реле БП в схеме я отказался(минимализм меня добьет када нибудь), потому как кому надо, тот сможет с помощью 2 диодов и выносного реле его сам сделать( а выносное реле по-любому надо...)
Трек вне форума   Ответить с цитированием
Старый 19.09.2007, 21:35   #48
Z@GR
Гуру
 
Аватар для Z@GR
 
Регистрация: 20.12.2005
Город: Москва
Регион: 77, 97, 99, 177
Машина: 2004 \ AUDI \ A4 AVANT
Сообщений: 1,625
Z@GR has a spectacular aura aboutZ@GR has a spectacular aura about
По умолчанию

Цитата:
Сообщение от Трек Посмотреть сообщение
у меня счас этот ремоут и есть...
Тоесть в текущей схеме разрабатываемого котроллера так уже есть?

Цитата:
Сообщение от Трек Посмотреть сообщение
а вот от реле БП в схеме я отказался(минимализм меня добьет када нибудь), потому как кому надо, тот сможет с помощью 2 диодов и выносного реле его сам сделать( а выносное реле по-любому надо...)
ну паять-то не все умеют
может сделать 2 версии контроллера тогда?
Z@GR вне форума   Ответить с цитированием
Старый 19.09.2007, 23:19   #49
Трек
Старший Пользователь
 
Регистрация: 30.07.2007
Возраст: 49
Город: МО Красногорск, Химки
Регион: 50, 90, 150
Машина: калина2
Сообщений: 249
Трек is on a distinguished road
По умолчанию

Воттакой вот минимализм....
Миниатюры
Нажмите на изображение для увеличения
Название: 3.jpg
Просмотров: 1318
Размер:	154.9 Кб
ID:	3884   Нажмите на изображение для увеличения
Название: 4.jpg
Просмотров: 1031
Размер:	37.1 Кб
ID:	3885  
Трек вне форума   Ответить с цитированием
Старый 24.09.2007, 09:44   #50
Трек
Старший Пользователь
 
Регистрация: 30.07.2007
Возраст: 49
Город: МО Красногорск, Химки
Регион: 50, 90, 150
Машина: калина2
Сообщений: 249
Трек is on a distinguished road
По умолчанию

Сегодня нарисую все в протеусе... и начну програмку писать..., так что ждлите процесс идет... он не стоит..
Трек вне форума   Ответить с цитированием
Ответ


Здесь присутствуют: 1 (пользователей: 0 , гостей: 1)
 

Ваши права в разделе
Вы не можете создавать новые темы
Вы не можете отвечать в темах
Вы не можете прикреплять вложения
Вы не можете редактировать свои сообщения

BB коды Вкл.
Смайлы Вкл.
[IMG] код Вкл.
HTML код Выкл.



Часовой пояс GMT +4, время: 16:27.


Работает на vBulletin® версия 3.8.4.
Copyright ©2000 - 2026, Jelsoft Enterprises Ltd.
Перевод: zCarot