PCCar.ru - Ваш автомобильный компьютер

Вернуться   PCCar.ru - Ваш автомобильный компьютер > MP3Car ТехИнфа > Разработка устройств

Ответ
 
Опции темы Поиск в этой теме
Старый 06.12.2011, 11:04   #41
Dj Aleks
Старший Пользователь
 
Аватар для Dj Aleks
 
Регистрация: 13.05.2010
Возраст: 41
Город: Воронеж
Регион: 36
Машина: Jetta 6
Сообщений: 899
Dj Aleks is infamous around these parts
По умолчанию

Цитата:
Сообщение от Alex-L Посмотреть сообщение
Ну сигнал проверки напряжения - элементарно через делитель. Я ставил 2кОм к +12, 1кОм на землю, средняя точка к МК. Ну если уж совсем чтоб круто было - можно стабилитроном подпереть с резистором (параметрический стабилизатор типа)
А с тахометром - х.з. Что там с него за сигнал?
поправь меня если я не прав... но если поставить стабилитрон, то напряжение не будет меняться? Т.к. оно будет им стабилизировано на номинал его.
__________________
Мой проект http://pccar.ru/showthread.php?t=18618

Поспешишь, AIRBAG распушишь...

Dj Aleks вне форума   Ответить с цитированием
Старый 06.12.2011, 11:09   #42
Dj Aleks
Старший Пользователь
 
Аватар для Dj Aleks
 
Регистрация: 13.05.2010
Возраст: 41
Город: Воронеж
Регион: 36
Машина: Jetta 6
Сообщений: 899
Dj Aleks is infamous around these parts
По умолчанию

admin, com9000 что ч него выходит пока не знаю... но выход как заметили выше с мозгов точно... насчет холостых соглашусь с com9000 что выход надо делать повыше, т.к. при кручении стартером будут тоже обороты. 800 мне кажется многовато будет... потому что у меня например на прошлой машине 760 холостые стабильно работали... начинать надо думаю с 700!
__________________
Мой проект http://pccar.ru/showthread.php?t=18618

Поспешишь, AIRBAG распушишь...

Dj Aleks вне форума   Ответить с цитированием
Старый 06.12.2011, 11:50   #43
Dj Aleks
Старший Пользователь
 
Аватар для Dj Aleks
 
Регистрация: 13.05.2010
Возраст: 41
Город: Воронеж
Регион: 36
Машина: Jetta 6
Сообщений: 899
Dj Aleks is infamous around these parts
По умолчанию

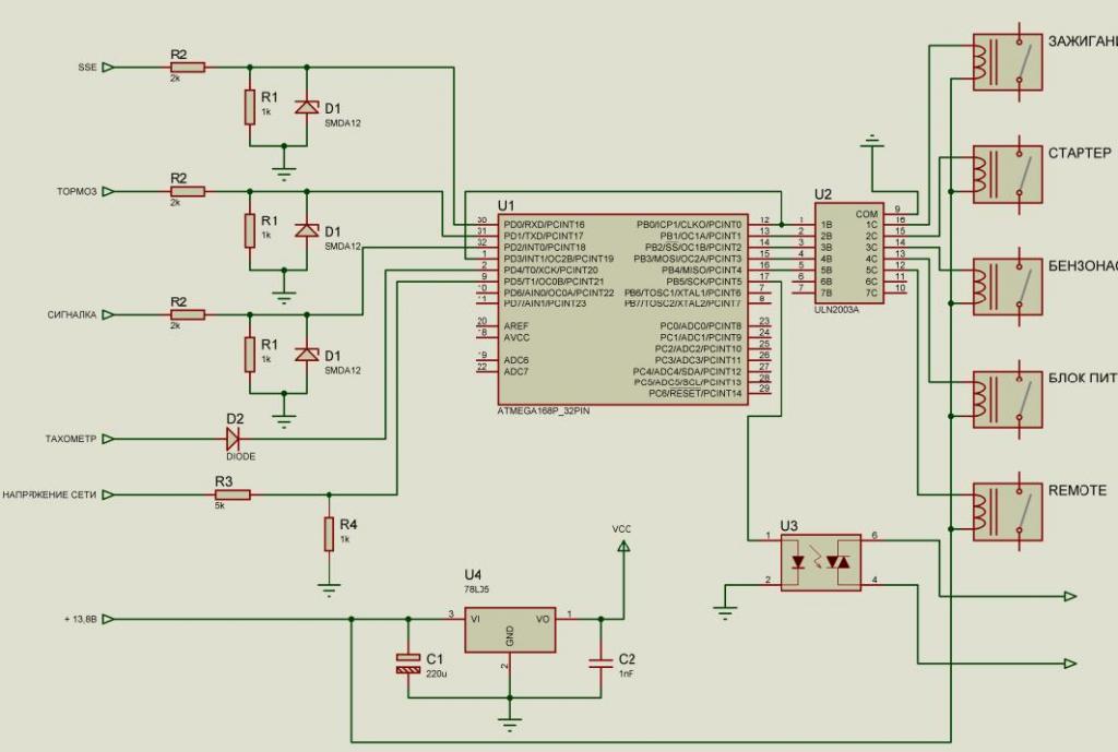
набросал схемку, что думаете?
Миниатюры
Нажмите на изображение для увеличения
Название: Безымянный.jpg
Просмотров: 860
Размер:	64.5 Кб
ID:	24691  
__________________
Мой проект http://pccar.ru/showthread.php?t=18618

Поспешишь, AIRBAG распушишь...

Dj Aleks вне форума   Ответить с цитированием
Старый 06.12.2011, 12:25   #44
s.m.
Гуру
 
Регистрация: 20.07.2009
Город: Минск
Регион: Беларусь
Сообщений: 1,543
s.m. is a splendid one to beholds.m. is a splendid one to beholds.m. is a splendid one to beholds.m. is a splendid one to beholds.m. is a splendid one to beholds.m. is a splendid one to beholds.m. is a splendid one to behold
По умолчанию

Цитата:
Сообщение от admin Посмотреть сообщение
Предлагаешь поменять уже имеющийся у человека автомобиль на Приус?
нет, но каждый сходит с ума по своему, но имхо масштаб переделок, влияющий на безопасность, меня бы испугал. Одно дело подвисшая навигация, другое дело заглохнувший не вовремя мотор... А по поводу Приуса... По-моему, не такая уж и большая разница в цене между новым Вазом и 5 летним приусом. А по надежности и техническому уровню - это еще бабка надвое. Все, ухожу, дерзайте
s.m. вне форума   Ответить с цитированием
Старый 06.12.2011, 12:27   #45
admin
Administrator
 
Аватар для admin
 
Регистрация: 15.06.2005
Город: Москва
Регион: 77, 97, 99, 177
Машина: Lexus RX400h
Сообщений: 842
admin is a glorious beacon of lightadmin is a glorious beacon of lightadmin is a glorious beacon of lightadmin is a glorious beacon of lightadmin is a glorious beacon of lightadmin is a glorious beacon of light
По умолчанию

Диод на тахометре перевернуть нужно, а то спалишь контроллер.
для чего параллельно стабилитрону резистор?
Кстати можно все входы реализовать на диодах.
__________________
Все для arduino.
admin вне форума   Ответить с цитированием
Старый 06.12.2011, 12:37   #46
s.m.
Гуру
 
Регистрация: 20.07.2009
Город: Минск
Регион: Беларусь
Сообщений: 1,543
s.m. is a splendid one to beholds.m. is a splendid one to beholds.m. is a splendid one to beholds.m. is a splendid one to beholds.m. is a splendid one to beholds.m. is a splendid one to beholds.m. is a splendid one to behold
По умолчанию

Цитата:
Сообщение от Dj Aleks Посмотреть сообщение
насчет переплюнуть тойоту, не вопрос... времени на борту у меня ой как много, несмотря на то что хотелось летом на ЕММА попасть... я не спорю что где то что то есть... в таком случае нафик весь етот огород (pccar.ru) если есть уже машины с навигацией монитор и прочее... давайте все себе купим по машине и не парится! Для меня было глупое высказывание! без обид!
для меня pccar - то, чего НЕТ и не будет в обозримом будущем в серийных машинах. Ну или стоит неадекватно дорого. Как например, pccar по цене самолета. Или его полное отсутствие по маркетинговым соображениям. Но закладывать в технически намного более устаревшую что-то от гораздо более продвинутых, тем более связанное с безопасностью - ИМХО колхоз и опасный, а ля нештатного ксенона. Так что высказывание скорее не глупое, а рациональное. Но я буду рад, если что-то получится. И не забывайте, что безопасность важнее всего. Потому что Вы не на Марсе будете ездить, а в потоке машин. И кому-то Ваша не в тему заглохшая тачка (тьфу-тьфу-тьфу) может выйти боком.
s.m. вне форума   Ответить с цитированием
Старый 06.12.2011, 13:01   #47
sdslavi
Старший Пользователь
 
Аватар для sdslavi
 
Регистрация: 12.08.2009
Возраст: 47
Город: Плевен
Регион: Болгария
Машина: Mitsubishi Space Star 99г
Сообщений: 151
sdslavi will become famous soon enoughsdslavi will become famous soon enough
По умолчанию

Подобная тема на соседном форуме- http://www.compcar.ru/forum/showthread.php?t=6408 ,устройство не создано
__________________
Мой проект http://pccar.ru/showthread.php?t=14921 MB:Intel D945GSEJT RAM:2gb/667/SODIMM HDD:60gb SSD CORSAIR Force Series 3 https://picasaweb.google.com/1093689...2Bm5HN_qO3lQE#
https://picasaweb.google.com/1093689...qKhL6JwZHvpQE#
sdslavi вне форума   Ответить с цитированием
Старый 06.12.2011, 18:54   #48
Dj Aleks
Старший Пользователь
 
Аватар для Dj Aleks
 
Регистрация: 13.05.2010
Возраст: 41
Город: Воронеж
Регион: 36
Машина: Jetta 6
Сообщений: 899
Dj Aleks is infamous around these parts
По умолчанию

Цитата:
Сообщение от admin Посмотреть сообщение
Диод на тахометре перевернуть нужно, а то спалишь контроллер.
для чего параллельно стабилитрону резистор?
Кстати можно все входы реализовать на диодах.
на тахометр перевернем...
резистор параллельно? а бог его знает... друг мой электронщик подсказал... на старом контроллере работало! Все входы на диодах? наврятли... вход атмеги 5В а подаваться будет до 14))))
__________________
Мой проект http://pccar.ru/showthread.php?t=18618

Поспешишь, AIRBAG распушишь...

Dj Aleks вне форума   Ответить с цитированием
Старый 06.12.2011, 18:57   #49
Dj Aleks
Старший Пользователь
 
Аватар для Dj Aleks
 
Регистрация: 13.05.2010
Возраст: 41
Город: Воронеж
Регион: 36
Машина: Jetta 6
Сообщений: 899
Dj Aleks is infamous around these parts
По умолчанию

Цитата:
Сообщение от s.m. Посмотреть сообщение
для меня pccar - то, чего НЕТ и не будет в обозримом будущем в серийных машинах. Ну или стоит неадекватно дорого. Как например, pccar по цене самолета. Или его полное отсутствие по маркетинговым соображениям. Но закладывать в технически намного более устаревшую что-то от гораздо более продвинутых, тем более связанное с безопасностью - ИМХО колхоз и опасный, а ля нештатного ксенона. Так что высказывание скорее не глупое, а рациональное. Но я буду рад, если что-то получится. И не забывайте, что безопасность важнее всего. Потому что Вы не на Марсе будете ездить, а в потоке машин. И кому-то Ваша не в тему заглохшая тачка (тьфу-тьфу-тьфу) может выйти боком.
Эти рассуждения Уважаемый не к чему не приведут... ИМХО спорить можно бесконечно! Видел мозги, в которых управление на pic, сейчас стоит сигналка тоже на пике, и с автозапуском замечу... почему вы не задумываетесь о том что у вас СЕЙЧАС СТОИТ... те же транзисторы, резюки... в чем разница? АААА в том что я делаю колхоз, а заводы норм машины... спуститесь с небес!!! работал в ниссане, ситроене, рено!!! Насмотрелись, хватит! Далеко от автоваза не ушли!!!!!
__________________
Мой проект http://pccar.ru/showthread.php?t=18618

Поспешишь, AIRBAG распушишь...

Dj Aleks вне форума   Ответить с цитированием
Старый 06.12.2011, 19:00   #50
Dj Aleks
Старший Пользователь
 
Аватар для Dj Aleks
 
Регистрация: 13.05.2010
Возраст: 41
Город: Воронеж
Регион: 36
Машина: Jetta 6
Сообщений: 899
Dj Aleks is infamous around these parts
По умолчанию

Цитата:
Сообщение от sdslavi Посмотреть сообщение
Подобная тема на соседном форуме- http://www.compcar.ru/forum/showthread.php?t=6408 ,устройство не создано
видели, спасибо, читали...
__________________
Мой проект http://pccar.ru/showthread.php?t=18618

Поспешишь, AIRBAG распушишь...

Dj Aleks вне форума   Ответить с цитированием
Ответ


Здесь присутствуют: 1 (пользователей: 0 , гостей: 1)
 

Ваши права в разделе
Вы не можете создавать новые темы
Вы не можете отвечать в темах
Вы не можете прикреплять вложения
Вы не можете редактировать свои сообщения

BB коды Вкл.
Смайлы Вкл.
[IMG] код Вкл.
HTML код Выкл.



Часовой пояс GMT +4, время: 18:50.


Работает на vBulletin® версия 3.8.4.
Copyright ©2000 - 2026, Jelsoft Enterprises Ltd.
Перевод: zCarot