PCCar.ru - Ваш автомобильный компьютер

Вернуться   PCCar.ru - Ваш автомобильный компьютер > MP3Car ТехИнфа > AndroidCar > Железо > Планшеты

Ответ
 
Опции темы Поиск в этой теме
Старый 26.05.2019, 19:16   #4601
sd600el
Новый Пользователь
 
Регистрация: 24.05.2019
Возраст: 38
Город: Москва
Регион: 77, 97, 99, 177
Машина: Opel Astra H
Сообщений: 21
sd600el is on a distinguished road
По умолчанию

Цитата:
Сообщение от skanch Посмотреть сообщение
Попробуйте без контроллера напрямую на материнку подать качественное напряжение 4,3-4,4V.
Попробовал, ничего не происходит. Вернул батарею на место как все было, замерил напряжение на батарее через контроллер 4,25 В, но когда подключаю к планшету вместе с контроллером, напряжение показывает 0,25 примерно. Видимо что то где то замкнуло на материнке.
sd600el вне форума   Ответить с цитированием
Старый 26.05.2019, 19:26   #4602
НСО154
Старший Пользователь
 
Регистрация: 01.01.2014
Возраст: 39
Город: Новосибирск
Регион: 54
Машина: РРС, Форд
Сообщений: 954
НСО154 is on a distinguished road
По умолчанию

Цитата:
Сообщение от sd600el Посмотреть сообщение
Попробовал, ничего не происходит. Вернул батарею на место как все было, замерил напряжение на батарее через контроллер 4,25 В, но когда подключаю к планшету вместе с контроллером, напряжение показывает 0,25 примерно. Видимо что то где то замкнуло на материнке.
Нужно было батарею оставить.
__________________
Тесла по-русски
НСО154 вне форума   Ответить с цитированием
Старый 26.05.2019, 19:30   #4603
sd600el
Новый Пользователь
 
Регистрация: 24.05.2019
Возраст: 38
Город: Москва
Регион: 77, 97, 99, 177
Машина: Opel Astra H
Сообщений: 21
sd600el is on a distinguished road
По умолчанию

Цитата:
Сообщение от НСО154 Посмотреть сообщение
Нужно было батарею оставить.
Не в курсе что могло сгореть или замкнуть? Что можно попробовать прозвонить? Или мать сразу новую искать?
sd600el вне форума   Ответить с цитированием
Старый 26.05.2019, 19:34   #4604
skanch
Модератор
 
Аватар для skanch
 
Регистрация: 19.01.2010
Возраст: 59
Город: Санкт-Петербург
Регион: 78, 98
Сообщений: 2,668
skanch has a brilliant futureskanch has a brilliant futureskanch has a brilliant futureskanch has a brilliant futureskanch has a brilliant futureskanch has a brilliant futureskanch has a brilliant futureskanch has a brilliant futureskanch has a brilliant futureskanch has a brilliant futureskanch has a brilliant future
По умолчанию

Цитата:
Сообщение от sd600el Посмотреть сообщение
... Видимо что то где то замкнуло на материнке.
Вполне возможно... Первый элемент (если судить по схемам на планшеты и в частности Nexus 7 2012г.) - это контроллер питания на мат-плате SMB347(и ему подобные). Но у этой микросхемы есть защита от короткого замыкания по входу. Поэтому желательно проверить от нормальной (ранее невскрытой) полностью заряженной батареи. Возможно, что контроллер заряда "ушёл в глубокую защиту" и его ещё можно реанимировать.
skanch вне форума   Ответить с цитированием
Старый 26.05.2019, 19:37   #4605
НСО154
Старший Пользователь
 
Регистрация: 01.01.2014
Возраст: 39
Город: Новосибирск
Регион: 54
Машина: РРС, Форд
Сообщений: 954
НСО154 is on a distinguished road
По умолчанию

Цитата:
Сообщение от sd600el Посмотреть сообщение
Не в курсе что могло сгореть или замкнуть? Что можно попробовать прозвонить? Или мать сразу новую искать?
Думаю какой конденсатор на входе питания.
Было подобное с ноутом.
__________________
Тесла по-русски
НСО154 вне форума   Ответить с цитированием
Старый 26.05.2019, 19:43   #4606
sd600el
Новый Пользователь
 
Регистрация: 24.05.2019
Возраст: 38
Город: Москва
Регион: 77, 97, 99, 177
Машина: Opel Astra H
Сообщений: 21
sd600el is on a distinguished road
По умолчанию

Цитата:
Сообщение от skanch Посмотреть сообщение
Вполне возможно... Первый элемент (если судить по схемам на планшеты и в частности Nexus 7 2012г.) - это контроллер питания на мат-плате SMB347(и ему подобные). Но у этой микросхемы есть защита от короткого замыкания по входу. Поэтому желательно проверить от нормальной (ранее невскрытой) полностью заряженной батареи. Возможно, что контроллер заряда "ушёл в глубокую защиту" и его ещё можно реанимировать.
Своими силами его как то можно реанимировать? Просто попробовать припаять заведомо исправную и заряженную батарею?
sd600el вне форума   Ответить с цитированием
Старый 26.05.2019, 19:52   #4607
skanch
Модератор
 
Аватар для skanch
 
Регистрация: 19.01.2010
Возраст: 59
Город: Санкт-Петербург
Регион: 78, 98
Сообщений: 2,668
skanch has a brilliant futureskanch has a brilliant futureskanch has a brilliant futureskanch has a brilliant futureskanch has a brilliant futureskanch has a brilliant futureskanch has a brilliant futureskanch has a brilliant futureskanch has a brilliant futureskanch has a brilliant futureskanch has a brilliant future
По умолчанию

Цитата:
Сообщение от sd600el Посмотреть сообщение
Своими силами его как то можно реанимировать? Просто попробовать припаять заведомо исправную и заряженную батарею?
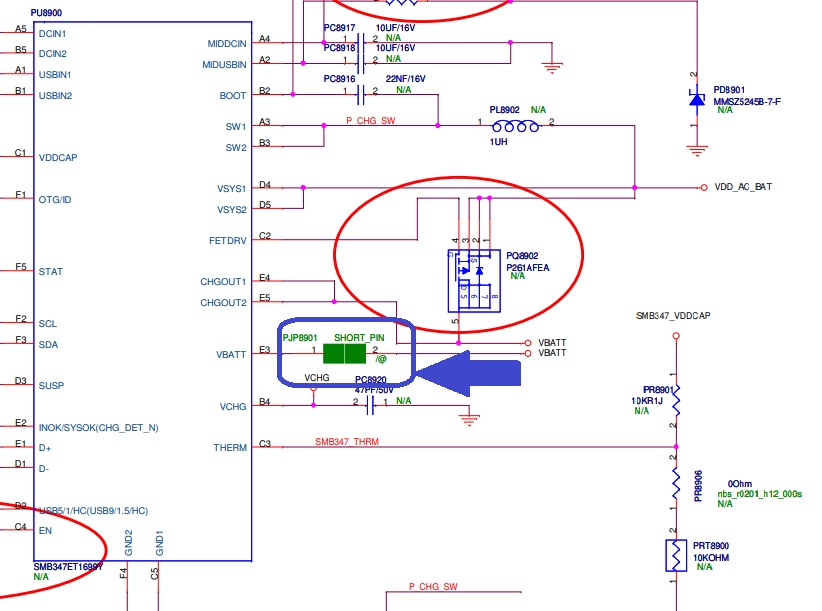
Не припаять, а просто вместо родной батареи поставить точно такую же с другого подобного планшета (заранее полностью заряженную). Возможно, что после "КЗ" неисправен сам контроллер батареи на вашем планшете. К сожалению на Nexus 2013 года схемы у меня нет, но в Nexus 2012 стоит предохранитель на линии "плюс" перед микросхемой питания, как раз как дополнительная защита от "КЗ".

Нажмите на изображение для увеличения
Название: Nex.jpg
Просмотров: 5360
Размер:	115.8 Кб
ID:	51227

Если всё же "полетела" микросхема на мат-плате, то SMB347 можно купить здесь. Без навыков пайки под микроскопом BGA элементов лучше самостоятельно этого не делать, а отдать в мастерскую по ремонту сотовых...
skanch вне форума   Ответить с цитированием
Старый 26.05.2019, 20:17   #4608
sd600el
Новый Пользователь
 
Регистрация: 24.05.2019
Возраст: 38
Город: Москва
Регион: 77, 97, 99, 177
Машина: Opel Astra H
Сообщений: 21
sd600el is on a distinguished road
По умолчанию

Цитата:
Сообщение от skanch Посмотреть сообщение
Не припаять, а просто вместо родной батареи поставить точно такую же с другого подобного планшета. Возможно, что неисправен сам контроллер батареи. К сожалению на Nexus 2013 года схемы у меня нет, но в Nexus 2012 стоит предохранитель на линии "плюс" перед микросхемой питания, как раз как дополнительная защита от "КЗ".

Вложение 51227
Другой батареи к сожалению нет. А это предохранитель он что из себя представляет, его менять нужно если он сработал, или он самовосстанавливающийся?

Честно сказать я не специалист в этом деле, но вот что меня настораживает: Первое это то, что отдельно от материнской платы, батарея вместе с контроллером показывает нормальное напряжение, а при подключении к материнской плате показывает 0,25, отсюда вывод, что проблема именно в стороне МП. А второе это то, что изначально после того как я замкнул контакты на МП, планшет включался, а потом я его просто выключил и все, больше он не включился, больше КЗ не было, даже не могу предположить что могло с ним произойти. Это все мысли в слух.

Еще вот что: изначально на столе я запитывал все от компьютерного БП. И после того как планшет перестал включаться я услышал от БП писк при подключении преобразователя к МП планшета, отключаешь от МП и писк прекращается. Если подключить БП с преобразователем к контроллеру батареи, который не подключен к планшету, то писка нет, как только контроллер подключаю к МП писк появляется, такого раньше не было.
sd600el вне форума   Ответить с цитированием
Старый 26.05.2019, 20:34   #4609
skanch
Модератор
 
Аватар для skanch
 
Регистрация: 19.01.2010
Возраст: 59
Город: Санкт-Петербург
Регион: 78, 98
Сообщений: 2,668
skanch has a brilliant futureskanch has a brilliant futureskanch has a brilliant futureskanch has a brilliant futureskanch has a brilliant futureskanch has a brilliant futureskanch has a brilliant futureskanch has a brilliant futureskanch has a brilliant futureskanch has a brilliant futureskanch has a brilliant future
По умолчанию

Цитата:
Сообщение от sd600el Посмотреть сообщение
...батарея вместе с контроллером показывает нормальное напряжение, а при подключении к материнской плате показывает 0,25,
Померяйте сопротивление между контактами на мат-плате ( между "плюсом" и "минусом") на предмет "КЗ". А на контакты "выхода" из контроллера батареи (вместо планшета) подключите какую-нибудь нагрузку и посмотрите, как он себя поведёт-будет ли "просадка" напряжения или нет.
skanch вне форума   Ответить с цитированием
Старый 26.05.2019, 20:37   #4610
sd600el
Новый Пользователь
 
Регистрация: 24.05.2019
Возраст: 38
Город: Москва
Регион: 77, 97, 99, 177
Машина: Opel Astra H
Сообщений: 21
sd600el is on a distinguished road
По умолчанию

Цитата:
Сообщение от skanch Посмотреть сообщение
Померяйте сопротивление между контактами на мат-плате ( между "плюсом" и "минусом") на предмет "КЗ".
430 Ом и уменьшается по немногу. КЗ вроде нет.
sd600el вне форума   Ответить с цитированием
Ответ


Здесь присутствуют: 17 (пользователей: 0 , гостей: 17)
 

Ваши права в разделе
Вы не можете создавать новые темы
Вы не можете отвечать в темах
Вы не можете прикреплять вложения
Вы не можете редактировать свои сообщения

BB коды Вкл.
Смайлы Вкл.
[IMG] код Вкл.
HTML код Выкл.



Часовой пояс GMT +4, время: 22:38.


Работает на vBulletin® версия 3.8.4.
Copyright ©2000 - 2025, Jelsoft Enterprises Ltd.
Перевод: zCarot