PCCar.ru - Ваш автомобильный компьютер

Вернуться   PCCar.ru - Ваш автомобильный компьютер > MP3Car ТехИнфа > Блоки питания > Разное

Ответ
 
Опции темы Поиск в этой теме
Старый 27.04.2011, 01:34   #451
Albert.comp
Старший Пользователь
 
Аватар для Albert.comp
 
Регистрация: 27.12.2006
Возраст: 54
Город: Нижний Новгород
Регион: 52
Машина: Wolksvagen Jetta, Toyota Matrix
Сообщений: 495
Albert.comp has a spectacular aura aboutAlbert.comp has a spectacular aura about
По умолчанию

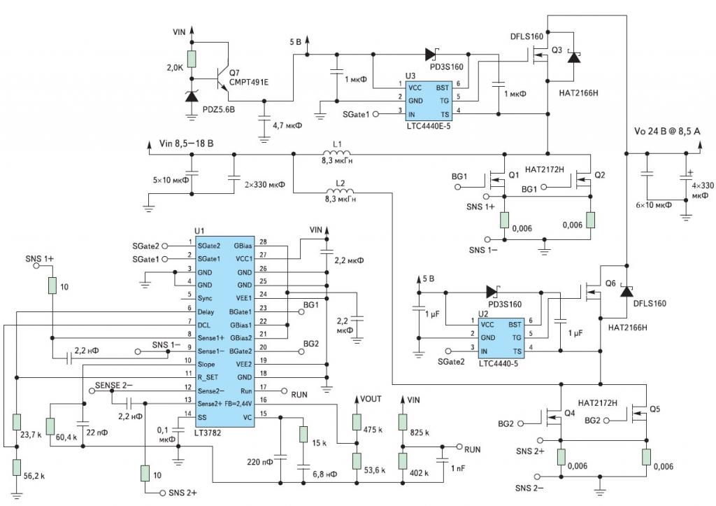
Вот еще нашел вам пи*датый преобразователь. Ну резюками можно 19в поставить. Эффективность под 98%. Т.е. греться НЕ БУДЕТ. Чего еще нужно? Все давно изобретено.

Нажмите на изображение для увеличения
Название: LTC3786-24v-converter.jpg
Просмотров: 2318
Размер:	54.0 Кб
ID:	21832

Я и сам, если честно люблю поизобретать - но с LTC не посоревнуешься! По крайней мере можно попробовать заставить более дешевую микруху заставить работать по этому принципу. Но по моему из за 200р гемороить не стоит.
__________________
ATOM525 GA-D525TUD, 160Gx2.5, моник 800х600 тач, GPS18USB, Питание I1-ATX собственная разработка + разобранная клава + контроллер управления + 2 усилка
Проект Matrix
Albert.comp вне форума   Ответить с цитированием
Старый 27.04.2011, 02:04   #452
strannicmd
Новый Пользователь
 
Регистрация: 14.04.2011
Возраст: 63
Регион: другой - для добавления сообщить ab
Сообщений: 20
strannicmd is on a distinguished road
По умолчанию

Цитата:
Вот еще нашел вам пи*датый преобразователь.
Да, у LTC есть к примеру 3863, только хрен знает где её достать...
Миниатюры
Нажмите на изображение для увеличения
Название: 3862....png
Просмотров: 979
Размер:	65.6 Кб
ID:	21833  
strannicmd вне форума   Ответить с цитированием
Старый 27.04.2011, 09:15   #453
flymouse
Старший Пользователь
 
Регистрация: 27.03.2011
Регион: 78, 98
Сообщений: 98
flymouse will become famous soon enoughflymouse will become famous soon enough
По умолчанию

Дроссель не греется как-то ощутимо. А Linear techmology - да, крутая контора, из Калифорнии, но не купить её у нас нигде, или только за большие бабки. Поэтому и приходится изобретать что-то другое.
И по словам людей, работавших с Linear: "в ж...пу Linear, делай на рассыпухе"

Мне нравится National, но тоже дорого! Да и 200р LTC никогда не стоят. Если указывайте цену, укажите где её продают по такой цене.
flymouse вне форума   Ответить с цитированием
Старый 27.04.2011, 11:48   #454
strannicmd
Новый Пользователь
 
Регистрация: 14.04.2011
Возраст: 63
Регион: другой - для добавления сообщить ab
Сообщений: 20
strannicmd is on a distinguished road
По умолчанию

LTC3862 у них стоят около 5 зелёных...

Последний раз редактировалось strannicmd; 27.04.2011 в 17:06.
strannicmd вне форума   Ответить с цитированием
Старый 27.04.2011, 21:35   #455
Albert.comp
Старший Пользователь
 
Аватар для Albert.comp
 
Регистрация: 27.12.2006
Возраст: 54
Город: Нижний Новгород
Регион: 52
Машина: Wolksvagen Jetta, Toyota Matrix
Сообщений: 495
Albert.comp has a spectacular aura aboutAlbert.comp has a spectacular aura about
По умолчанию

Цитата:
Сообщение от flymouse Посмотреть сообщение
Дроссель не греется как-то ощутимо. А Linear techmology - да, крутая контора, из Калифорнии, но не купить её у нас нигде, или только за большие бабки. Поэтому и приходится изобретать что-то другое.
И по словам людей, работавших с Linear: "в ж...пу Linear, делай на рассыпухе"

Мне нравится National, но тоже дорого! Да и 200р LTC никогда не стоят. Если указывайте цену, укажите где её продают по такой цене.
Согласен с тобой полностью. Можно и на рассыпухе. Только будет лучше если обойтись без шотки диодов. Греются они и только лишние потери. Надо что то синхронное - без диодов.

А по москве LTC вроде от 6 зеленых. Тут по крайней мере.
__________________
ATOM525 GA-D525TUD, 160Gx2.5, моник 800х600 тач, GPS18USB, Питание I1-ATX собственная разработка + разобранная клава + контроллер управления + 2 усилка
Проект Matrix
Albert.comp вне форума   Ответить с цитированием
Старый 27.04.2011, 22:15   #456
flymouse
Старший Пользователь
 
Регистрация: 27.03.2011
Регион: 78, 98
Сообщений: 98
flymouse will become famous soon enoughflymouse will become famous soon enough
По умолчанию

Радует московская контора со складом в нью-йорке Вот сколько пытался общаться с такими - всё разговор идёт в такое русло "а сколько тысяч штук вам надо..."
Появилась у меня вроде возможность работать с Linear напрямую. Если всё прокатит то будут нам микросхемы LTC
flymouse вне форума   Ответить с цитированием
Старый 27.04.2011, 22:49   #457
strannicmd
Новый Пользователь
 
Регистрация: 14.04.2011
Возраст: 63
Регион: другой - для добавления сообщить ab
Сообщений: 20
strannicmd is on a distinguished road
По умолчанию

Цитата:
лучше если обойтись без шотки диодов. Греются они и только лишние потери. Надо что то синхронное - без диодов.
Вот с синхроным выпрямителем
Миниатюры
Нажмите на изображение для увеличения
Название: LT3748.jpg
Просмотров: 1299
Размер:	79.9 Кб
ID:	21840  
strannicmd вне форума   Ответить с цитированием
Старый 28.04.2011, 00:38   #458
flymouse
Старший Пользователь
 
Регистрация: 27.03.2011
Регион: 78, 98
Сообщений: 98
flymouse will become famous soon enoughflymouse will become famous soon enough
По умолчанию

Извините, но хватит выкладывать схемы с контроллерами LTC. Все и так знают что они будут работать.
Вопрос в том, как сделать простыми средствами синхронный выпрямитель. То что это давно придумано - я знаю, да и все знают.
Основная проблема, что все драйверы делаются для buck топологии, так диктует рынок. А в синхронном boost нижнее плечо преобразуется в верхнее с bootstrap'ом. Как вот это решить я пока не знаю, но работаю над этим. Вариант транзисторного bootstrap драйвера рабочий есть, но схема получится....

strannicmd, 20 вольт 7 Ампер проще и дешевле сделать на 2-х тактном трансформаторе. TL494+ транзисторный драйвер+ транс от старого ATX блока - дёшево и на таком токе достаточно эффективно. 90% точно будет.
flymouse вне форума   Ответить с цитированием
Старый 28.04.2011, 00:52   #459
strannicmd
Новый Пользователь
 
Регистрация: 14.04.2011
Возраст: 63
Регион: другой - для добавления сообщить ab
Сообщений: 20
strannicmd is on a distinguished road
По умолчанию

Цитата:
strannicmd, 20 вольт 7 Ампер проще и дешевле сделать на 2-х тактном трансформаторе. TL494+ транзисторный драйвер+ транс от старого ATX блока - дёшево и на таком токе достаточно эффективно. 90% точно будет.
На 42странице, (#420), я выложил вариант такого ПН, плюс там ещё и синхронный выпрямитель на выходе...
strannicmd вне форума   Ответить с цитированием
Старый 29.04.2011, 00:31   #460
lalalex_alarm
Новый Пользователь
 
Регистрация: 23.02.2011
Возраст: 53
Город: Киров
Регион: 43
Машина: ВАЗ-2112
Сообщений: 1
lalalex_alarm is on a distinguished road
По умолчанию

Из опыта сборки преобразователей 12В\19в. Схемы на основе мс34063а работают хорошо при токе до 1.2а. Затем транзистор и диод превращаются в печку, резко снижается КПД преобразования. Пробовал различные варианты дросселя. Схема на UC3843 работает гораздо стабильнее. Повышающий дроссель использовал без изменений из предыдущих схем. Напрашивается вывод - мс34063 не годится для подобных схем.
lalalex_alarm вне форума   Ответить с цитированием
Ответ


Здесь присутствуют: 1 (пользователей: 0 , гостей: 1)
 

Ваши права в разделе
Вы не можете создавать новые темы
Вы не можете отвечать в темах
Вы не можете прикреплять вложения
Вы не можете редактировать свои сообщения

BB коды Вкл.
Смайлы Вкл.
[IMG] код Вкл.
HTML код Выкл.



Часовой пояс GMT +4, время: 16:32.


Работает на vBulletin® версия 3.8.4.
Copyright ©2000 - 2026, Jelsoft Enterprises Ltd.
Перевод: zCarot