PCCar.ru - Ваш автомобильный компьютер

Вернуться   PCCar.ru - Ваш автомобильный компьютер > MP3Car ТехИнфа > АвтоЗвук > Усилители

Ответ
 
Опции темы Поиск в этой теме
Старый 10.07.2018, 15:27   #431
Alex-L
Moderator
 
Аватар для Alex-L
 
Регистрация: 23.03.2008
Возраст: 55
Город: Москва, Нагорная
Регион: 77, 97, 99, 177
Машина: Mitsubishi Lancer-X
Сообщений: 2,096
Alex-L is a splendid one to beholdAlex-L is a splendid one to beholdAlex-L is a splendid one to beholdAlex-L is a splendid one to beholdAlex-L is a splendid one to beholdAlex-L is a splendid one to beholdAlex-L is a splendid one to behold
По умолчанию

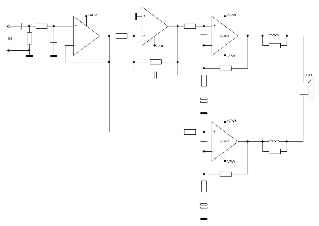
3886x2 мост
Миниатюры
Нажмите на изображение для увеличения
Название: 3886x2.jpg
Просмотров: 901
Размер:	27.6 Кб
ID:	49963  
Alex-L вне форума   Ответить с цитированием
Старый 10.07.2018, 21:12   #432
awtoap
Гуру
 
Аватар для awtoap
 
Регистрация: 19.09.2009
Возраст: 48
Город: Мелитополь
Регион: Украина
Сообщений: 2,022
awtoap is a splendid one to beholdawtoap is a splendid one to beholdawtoap is a splendid one to beholdawtoap is a splendid one to beholdawtoap is a splendid one to beholdawtoap is a splendid one to beholdawtoap is a splendid one to behold
По умолчанию

Это изврат...есть простые схемы без всяких ОУ в качестве инвертора. Во вторых минимальное сопротивление нагрузки будет 8Ом. Если не ошибаюсь эта микра на 2Ома в стандартном включении не пашет.
awtoap вне форума   Ответить с цитированием
Старый 11.07.2018, 12:05   #433
Alex-L
Moderator
 
Аватар для Alex-L
 
Регистрация: 23.03.2008
Возраст: 55
Город: Москва, Нагорная
Регион: 77, 97, 99, 177
Машина: Mitsubishi Lancer-X
Сообщений: 2,096
Alex-L is a splendid one to beholdAlex-L is a splendid one to beholdAlex-L is a splendid one to beholdAlex-L is a splendid one to beholdAlex-L is a splendid one to beholdAlex-L is a splendid one to beholdAlex-L is a splendid one to behold
По умолчанию

Согласен. Про 8 Ом уже потом допёрло. Чудес не бывает!Но все же классно я придумал Более простые схемы конечно бывают, но они подразумевают параллельное включение лмок, а это минус надежность.... взрываются они
upd 2 Ом для 3886 - неминуемая кончина...
Alex-L вне форума   Ответить с цитированием
Старый 12.07.2018, 19:42   #434
Rover
Старший Пользователь
 
Аватар для Rover
 
Регистрация: 14.11.2009
Город: г. Жуковский
Регион: 50, 90, 150
Сообщений: 271
Rover is a jewel in the roughRover is a jewel in the roughRover is a jewel in the rough
По умолчанию

Цитата:
Сообщение от Alex-L Посмотреть сообщение
Но все же классно я придумал
Практически все мостящиеся автоусилители, работают по такой схеме - доп ОУ в инвертирующем канале.
При твике УМ этот каскад безжалостно вырезается.
Rover вне форума   Ответить с цитированием
Старый 24.11.2018, 08:42   #435
Alex-L
Moderator
 
Аватар для Alex-L
 
Регистрация: 23.03.2008
Возраст: 55
Город: Москва, Нагорная
Регион: 77, 97, 99, 177
Машина: Mitsubishi Lancer-X
Сообщений: 2,096
Alex-L is a splendid one to beholdAlex-L is a splendid one to beholdAlex-L is a splendid one to beholdAlex-L is a splendid one to beholdAlex-L is a splendid one to beholdAlex-L is a splendid one to beholdAlex-L is a splendid one to behold
По умолчанию

Допилил "домашку"
Миниатюры
Нажмите на изображение для увеличения
Название: DSC03790.jpg
Просмотров: 777
Размер:	89.5 Кб
ID:	50519   Нажмите на изображение для увеличения
Название: DSC03792.jpg
Просмотров: 760
Размер:	96.7 Кб
ID:	50520   Нажмите на изображение для увеличения
Название: DSC03794.jpg
Просмотров: 738
Размер:	94.8 Кб
ID:	50521   Нажмите на изображение для увеличения
Название: DSC03797.jpg
Просмотров: 793
Размер:	79.9 Кб
ID:	50522   Нажмите на изображение для увеличения
Название: DSC03799.jpg
Просмотров: 1141
Размер:	100.6 Кб
ID:	50523  

Нажмите на изображение для увеличения
Название: DSC03800.jpg
Просмотров: 735
Размер:	95.4 Кб
ID:	50524   Нажмите на изображение для увеличения
Название: DSC03803.jpg
Просмотров: 1155
Размер:	104.0 Кб
ID:	50525  

Последний раз редактировалось Alex-L; 03.12.2018 в 12:55.
Alex-L вне форума   Ответить с цитированием
Старый 03.12.2018, 13:00   #436
Alex-L
Moderator
 
Аватар для Alex-L
 
Регистрация: 23.03.2008
Возраст: 55
Город: Москва, Нагорная
Регион: 77, 97, 99, 177
Машина: Mitsubishi Lancer-X
Сообщений: 2,096
Alex-L is a splendid one to beholdAlex-L is a splendid one to beholdAlex-L is a splendid one to beholdAlex-L is a splendid one to beholdAlex-L is a splendid one to beholdAlex-L is a splendid one to beholdAlex-L is a splendid one to behold
По умолчанию

Фотик берет очень контрастно и резко. На самом деле красное оргстекло смотрится как черное, корпуса индикаторов видны если присматриваться, цифры ндикации видны бледновато, но и хорошо - в темноте не напрягает.
Миниатюры
Нажмите на изображение для увеличения
Название: DSC03871.jpg
Просмотров: 724
Размер:	45.6 Кб
ID:	50526   Нажмите на изображение для увеличения
Название: DSC03882.jpg
Просмотров: 733
Размер:	39.6 Кб
ID:	50527   Нажмите на изображение для увеличения
Название: DSC03978.jpg
Просмотров: 738
Размер:	48.7 Кб
ID:	50528   Нажмите на изображение для увеличения
Название: DSC03987.jpg
Просмотров: 1128
Размер:	43.2 Кб
ID:	50529   Нажмите на изображение для увеличения
Название: DSC03992.jpg
Просмотров: 1119
Размер:	53.6 Кб
ID:	50530  

Нажмите на изображение для увеличения
Название: DSC03993.jpg
Просмотров: 763
Размер:	63.2 Кб
ID:	50531   Нажмите на изображение для увеличения
Название: DSC03994.jpg
Просмотров: 745
Размер:	85.5 Кб
ID:	50532  
Alex-L вне форума   Ответить с цитированием
Старый 11.10.2019, 08:58   #437
Alex-L
Moderator
 
Аватар для Alex-L
 
Регистрация: 23.03.2008
Возраст: 55
Город: Москва, Нагорная
Регион: 77, 97, 99, 177
Машина: Mitsubishi Lancer-X
Сообщений: 2,096
Alex-L is a splendid one to beholdAlex-L is a splendid one to beholdAlex-L is a splendid one to beholdAlex-L is a splendid one to beholdAlex-L is a splendid one to beholdAlex-L is a splendid one to beholdAlex-L is a splendid one to behold
По умолчанию

Вот еще человек повторил проект (для авто) - фото. Я помогал, но совсем немного
Alex-L вне форума   Ответить с цитированием
Старый 11.10.2019, 09:54   #438
sirota
Бывалый писикарщик
 
Аватар для sirota
 
Регистрация: 27.09.2008
Город: Собянинск
Регион: 77, 97, 99, 177
Машина: шкода а5
Сообщений: 5,447
sirota has a brilliant futuresirota has a brilliant futuresirota has a brilliant futuresirota has a brilliant futuresirota has a brilliant futuresirota has a brilliant futuresirota has a brilliant futuresirota has a brilliant futuresirota has a brilliant futuresirota has a brilliant futuresirota has a brilliant future
По умолчанию

А 6-ти канальный кто нить запилил?
__________________
То win 10х64, то win 8.1x64

Видео регистрация на web. камеру:http://www.youtube.com/watch?v=1hPPLRBBIqc
sirota вне форума   Ответить с цитированием
Старый 11.10.2019, 10:27   #439
Vladget
Moderator
 
Регистрация: 04.04.2009
Возраст: 69
Город: Краснодар
Регион: 23, 93
Машина: HONDA CR-V-08
Сообщений: 3,129
Vladget is a splendid one to beholdVladget is a splendid one to beholdVladget is a splendid one to beholdVladget is a splendid one to beholdVladget is a splendid one to beholdVladget is a splendid one to beholdVladget is a splendid one to behold
По умолчанию

Цитата:
Сообщение от Alex-L Посмотреть сообщение
Вот еще человек повторил проект (для авто) - фото. Я помогал, но совсем немного
что то мне кажется, что будет не лишним трансформаторы к плате приклеить (ну или не совсем приклеить а закрепить) чем то типа термоклея или нет? Вона в домашнем они аж прикручены , а стоят горизонтально и дома их никто не трясет, а тут просто , да еще стоят вертикально. Наверно твоя помощь в постройке "кузова" в целом?
__________________


Vladget вне форума   Ответить с цитированием
Старый 11.10.2019, 12:24   #440
Alex-L
Moderator
 
Аватар для Alex-L
 
Регистрация: 23.03.2008
Возраст: 55
Город: Москва, Нагорная
Регион: 77, 97, 99, 177
Машина: Mitsubishi Lancer-X
Сообщений: 2,096
Alex-L is a splendid one to beholdAlex-L is a splendid one to beholdAlex-L is a splendid one to beholdAlex-L is a splendid one to beholdAlex-L is a splendid one to beholdAlex-L is a splendid one to beholdAlex-L is a splendid one to behold
По умолчанию

Цитата:
А 6-ти канальный кто нить запилил?
Да хоть десяти... Они ж, блоки - моноблоки
Мне, на данный момент, известно только о 6-ти существующих в природе таких усилителях. Куда остальные 60 плат делись - нипанятна

Цитата:
...что то мне кажется, что будет не лишним трансформаторы к плате приклеить...
В домашке они в десять раз больше И по другому, иначе как прикрутить, их никак не закрепишь. А тут из каждого трансформатора торчит шесть коротких, по 3мм, ног, запянных намертво в плату: одна из восьми проводов диаметром 0.63 каждый, три из четырех таких проводов и две из двух! Ну и куда оно нафик денется!?
Вот у нас на работе все что только можно заливают эласилом, термоклеем и прочим дерьмом. НИЧЕГО это не дает, от слова СОВСЕМ, окромя дополнительного, зачастую неразрешимого, геморроя при ремонте и обслуживании!
Alex-L вне форума   Ответить с цитированием
Ответ


Здесь присутствуют: 1 (пользователей: 0 , гостей: 1)
 

Ваши права в разделе
Вы не можете создавать новые темы
Вы не можете отвечать в темах
Вы не можете прикреплять вложения
Вы не можете редактировать свои сообщения

BB коды Вкл.
Смайлы Вкл.
[IMG] код Вкл.
HTML код Выкл.



Часовой пояс GMT +4, время: 21:07.


Работает на vBulletin® версия 3.8.4.
Copyright ©2000 - 2026, Jelsoft Enterprises Ltd.
Перевод: zCarot