PCCar.ru - Ваш автомобильный компьютер

Вернуться   PCCar.ru - Ваш автомобильный компьютер > MP3Car ТехИнфа > AndroidCar > Дополнительные устройства > Видео

Ответ
 
Опции темы Поиск в этой теме
Старый 12.03.2018, 11:51   #3691
timsoid
Новый Пользователь
 
Регистрация: 16.05.2017
Город: Москва
Регион: 77, 97, 99, 177
Сообщений: 19
timsoid is on a distinguished road
По умолчанию

Цитата:
Сообщение от skanch Посмотреть сообщение
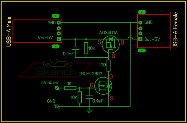
Переходник для EasyCAP-а (или другого USB устройства) с коммутацией питания +5В, с управлением от внешнего источника напряжения (от +1.5В до 20В - работает даже от батарейки, необходимое условие - общий GND). Для включения/выключения используются MOSFET-ключи.

А такой девайс где нибудь купить можно?
Поставил себе обычную релешку, которая рвет 5В на USB проводе для изикапа, но когда реле срабатывает отваливаются все USB устройства.

Последний раз редактировалось skanch; 17.06.2018 в 13:57.
timsoid вне форума   Ответить с цитированием
Старый 12.03.2018, 17:44   #3692
skanch
Модератор
 
Аватар для skanch
 
Регистрация: 19.01.2010
Возраст: 60
Город: Санкт-Петербург
Регион: 78, 98
Сообщений: 2,669
skanch has a brilliant futureskanch has a brilliant futureskanch has a brilliant futureskanch has a brilliant futureskanch has a brilliant futureskanch has a brilliant futureskanch has a brilliant futureskanch has a brilliant futureskanch has a brilliant futureskanch has a brilliant futureskanch has a brilliant future
По умолчанию

Цитата:
Сообщение от timsoid Посмотреть сообщение
...Поставил себе обычную релешку, которая рвет 5В на USB проводе для изикапа, но когда реле срабатывает отваливаются все USB устройства.
Вместо реле лучше использовать смарт-ключи (BTS441RG или BTS640S2G, или аналоги - у них включение происходит при подаче положительного потенциала) по такой схеме...
Или собрать коммутатор по такой схеме...

Нажмите на изображение для увеличения
Название: EasyCap2.JPG
Просмотров: 4262
Размер:	58.1 Кб
ID:	51537

Последний раз редактировалось skanch; 05.12.2019 в 21:43.
skanch вне форума   Ответить с цитированием
Старый 12.04.2018, 01:01   #3693
Angels13
Пользователь
 
Аватар для Angels13
 
Регистрация: 27.07.2013
Возраст: 39
Город: Redditch(UK)
Регион: другой - для добавления сообщить ab
Машина: Mazda 6 IIgen
Сообщений: 39
Angels13 will become famous soon enoughAngels13 will become famous soon enough
По умолчанию

Добрый день. Нужна помощь.
Планшет Huawei mediapad 2
Easy cap utv007
Программы - Все возможные.
Прочитал из многих источников что проц HiSilicon Kirin не поддерживает внешние камеры.
Сам изи кап во всех прогах определяется и через usb host тоже определяется но картинки нет. Настройки все перепробованы. Питание отдельное.
И был я готов смирится но вот тут у smart custom видео в котором они утверждают что получили картинку через utv007. Да там mediapad 3 но проц тот же.
https://youtu.be/j1tHwVwz_b4

Может кто может подсказать? Rage2 не отвечает увы.
Angels13 вне форума   Ответить с цитированием
Старый 12.04.2018, 20:43   #3694
Evgeny_N
Новый Пользователь
 
Регистрация: 10.04.2018
Город: Омск
Регион: 55
Сообщений: 1
Evgeny_N is on a distinguished road
По умолчанию

Ребята подскажите пожалуйста, на новом планшете кто нибудь пробовал собирать схему, например на Asus Zenpad 10. Будет ли работать?
Evgeny_N вне форума   Ответить с цитированием
Старый 23.04.2018, 14:24   #3695
Dart
Новый Пользователь
 
Регистрация: 06.03.2015
Регион: Казахстан
Сообщений: 12
Dart is on a distinguished road
По умолчанию

Может подскажите, easycap который советовали, nexus 7 2013, программы easycap vier и easy cap car., прошивка от Тимура 4.2.2 запускается конечно звуковая карта с бубном.
Сначала загружаю планшет без подачи минуса на датчик холла, потом подаю минус, перезагружаю планшет, потом на загруженном планшете кнопкой увожу в сон, потом после просыпания подключает звуковую карту. По другому либо планшет не включается либо звуковая карта.
Теперь вопрос, как к этим танцам прибавить easycap еще (((
Dart вне форума   Ответить с цитированием
Старый 16.06.2018, 15:54   #3696
Maker666
Новый Пользователь
 
Регистрация: 26.09.2017
Город: Сочи
Регион: 23, 93
Сообщений: 2
Maker666 is on a distinguished road
По умолчанию

Привет Всем ! Подскажите пожалуйста куда копать со следующей проблемой :
Nexus 7 2013 Прошивка самая последняя от Тимура,
Easy cap utv007,
ПО:Easycap Viewer
С ТВ приставки через Easy cap в планшет изображение идет , подключаю купленную китайcкую камеру заднего вида : картинки нет , но пробую подключить эту камеру к входу обычного ТВ картинка идет !
PS в прошивке нашел приложение Vcam не могут с ним разобраться можно ли его прикрутить для этих целей
Maker666 вне форума   Ответить с цитированием
Старый 16.06.2018, 19:57   #3697
skanch
Модератор
 
Аватар для skanch
 
Регистрация: 19.01.2010
Возраст: 60
Город: Санкт-Петербург
Регион: 78, 98
Сообщений: 2,669
skanch has a brilliant futureskanch has a brilliant futureskanch has a brilliant futureskanch has a brilliant futureskanch has a brilliant futureskanch has a brilliant futureskanch has a brilliant futureskanch has a brilliant futureskanch has a brilliant futureskanch has a brilliant futureskanch has a brilliant future
По умолчанию

Цитата:
Сообщение от Maker666 Посмотреть сообщение
Привет Всем ! Подскажите пожалуйста куда копать со следующей проблемой :
Nexus 7 2013 Прошивка самая последняя от Тимура,
Easy cap utv007,
ПО:Easycap Viewer
С ТВ приставки через Easy cap в планшет изображение идет , подключаю купленную китайcкую камеру заднего вида : картинки нет , но пробую подключить эту камеру к входу обычного ТВ картинка идет !
PS в прошивке нашел приложение Vcam не могут с ним разобраться можно ли его прикрутить для этих целей
"Если в Easycap Viewer выставили все правильно (надо было выбрать тип изикапа UTV007 и тип камеры - PAL или NTSС)..." Источник.
skanch вне форума   Ответить с цитированием
Старый 17.06.2018, 13:28   #3698
Maker666
Новый Пользователь
 
Регистрация: 26.09.2017
Город: Сочи
Регион: 23, 93
Сообщений: 2
Maker666 is on a distinguished road
По умолчанию

Цитата:
Сообщение от skanch Посмотреть сообщение
"Если в Easycap Viewer выставили все правильно (надо было выбрать тип изикапа UTV007 и тип камеры - PAL или NTSС)..." Источник.
Спасибо оказалось все просто переключил с PAL на NTSC и все заработало
Maker666 вне форума   Ответить с цитированием
Старый 27.06.2018, 09:33   #3699
incorri
Новый Пользователь
 
Регистрация: 16.05.2018
Регион: 63, 163
Сообщений: 1
incorri is on a distinguished road
По умолчанию

Вот и я сподвигся на установку камеры заднего хода в связке "камера"-"Easycup"-"телефон"
Xiaomi redmi 4 и Xiaomi redmi 4A поддерживают Easycup без проблем.
Связка выбрана не случайно, у меня в машине сллишком геморно штатно установить чтото шире 1-Din овой магнитолы. Ставить в место нее телефон - тоже не вариант т.к. повернутый горизонтально экран становится абсолютно невидим в поляризационных очках.
Телефон используется в машине часто и часто находится на подзарядке и родилась у меня идея все связать в одно целое, и зарядное и Easycup.
Сначала начал рисовать схему на одном 5-и контактном реле и ключе ADG736BRMZ, и теоритически все заработало-бы если-бы но мне пришлось (как ни странно) искать подходящее реле в близжайшем магазине, и тут попадается мне такое чудо РЭК77/3 12DC
И тут я решил упростить и удешевить себе решение задачи.
Схема проста как тапок, работает великолепно!
Нажмите на изображение для увеличения
Название: datasheet3.jpg
Просмотров: 1239
Размер:	46.6 Кб
ID:	49929
В обычном режиме контакты Data замкнуты, 4-й контакт OTG висит в воздухе и питание подается для зарядки телефона,
как только включается задняя передача идет переключение питания на изикап, размыкаются контакты Data и замыкается 4-й контакт на 5-й (вклюяается OTG режим).
из 20-и попыток только один раз Easycap Viewer не запустился.
incorri вне форума   Ответить с цитированием
Старый 28.06.2018, 01:23   #3700
Алексван
Новый Пользователь
 
Регистрация: 28.06.2018
Возраст: 45
Город: Воронеж
Регион: 36
Сообщений: 2
Алексван is on a distinguished road
По умолчанию

Здравствуйте. Имеется: Lenovo tab 2 a10-70l, андроид 5.0.1, мт8*732, easycap utv007. Прога fpviewer. При подключении - экран в зелёную полоску. Подскажите, как бороться? Пробывал подключать к другому планшету Ritmix rmd-726, андроид 4.1.1, процессор RockChip RK2928 1200МГц, так там появился белый экран на черном фоне и планшет зависает.
Миниатюры
Нажмите на изображение для увеличения
Название: IMG_20180627_233800.jpg
Просмотров: 782
Размер:	183.3 Кб
ID:	49933  
Алексван вне форума   Ответить с цитированием
Ответ

Метки
android, easycap


Здесь присутствуют: 1 (пользователей: 0 , гостей: 1)
 

Ваши права в разделе
Вы не можете создавать новые темы
Вы не можете отвечать в темах
Вы не можете прикреплять вложения
Вы не можете редактировать свои сообщения

BB коды Вкл.
Смайлы Вкл.
[IMG] код Вкл.
HTML код Выкл.



Часовой пояс GMT +4, время: 22:46.


Работает на vBulletin® версия 3.8.4.
Copyright ©2000 - 2026, Jelsoft Enterprises Ltd.
Перевод: zCarot