PCCar.ru - Ваш автомобильный компьютер

Вернуться   PCCar.ru - Ваш автомобильный компьютер > MP3Car ТехИнфа > Блоки питания > Разное

Ответ
 
Опции темы Поиск в этой теме
Старый 29.12.2010, 11:29   #321
В__В
Пользователь
 
Регистрация: 26.12.2010
Регион: 61
Сообщений: 31
В__В is on a distinguished road
По умолчанию

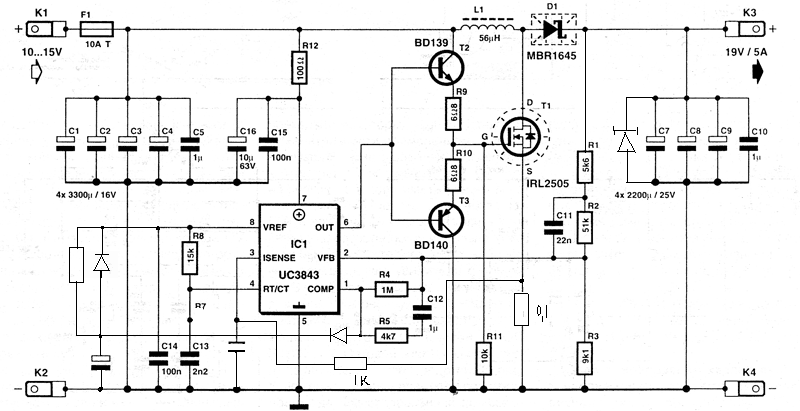
Рассчитать ток несложно, есть формула, а вот с 1К* разберуся конечно
Вот если я правильно понимаю, у UC3843В частота работы может быть 250кГц. BD можно поменять, но 50MHz вроде достаточно. Это же позволит значительно снизить размеры дросселя и температуру вцелом. И наверно можно пристроить мягкий старт. Virtual я смотрю Вы в этом просто Лев. Может подкорректируете схему по возможности.
Миниатюры
Нажмите на изображение для увеличения
Название: бп доп11.gif
Просмотров: 946
Размер:	67.3 Кб
ID:	19670  

Последний раз редактировалось В__В; 29.12.2010 в 12:57.
В__В вне форума   Ответить с цитированием
Старый 12.01.2011, 01:24   #322
В__В
Пользователь
 
Регистрация: 26.12.2010
Регион: 61
Сообщений: 31
В__В is on a distinguished road
По умолчанию

Почти готово...
Миниатюры
Нажмите на изображение для увеличения
Название: SDC12297.jpg
Просмотров: 1043
Размер:	81.9 Кб
ID:	19874   Нажмите на изображение для увеличения
Название: SDC12302.jpg
Просмотров: 1004
Размер:	99.5 Кб
ID:	19875  
В__В вне форума   Ответить с цитированием
Старый 12.01.2011, 19:11   #323
change
Старший Пользователь
 
Аватар для change
 
Регистрация: 09.06.2009
Возраст: 59
Город: Моск.обл
Регион: 50, 90, 150
Машина: HONDA CR-V 1998г
Сообщений: 436
change is on a distinguished road
По умолчанию

отпишись как будет работать.
эти схемы очень критичны к трассеровке
__________________

интересное
change вне форума   Ответить с цитированием
Старый 14.01.2011, 18:17   #324
Xoma
Новый Пользователь
 
Регистрация: 14.01.2011
Возраст: 38
Регион: Украина
Машина: Lancer 9
Сообщений: 25
Xoma is on a distinguished road
Question

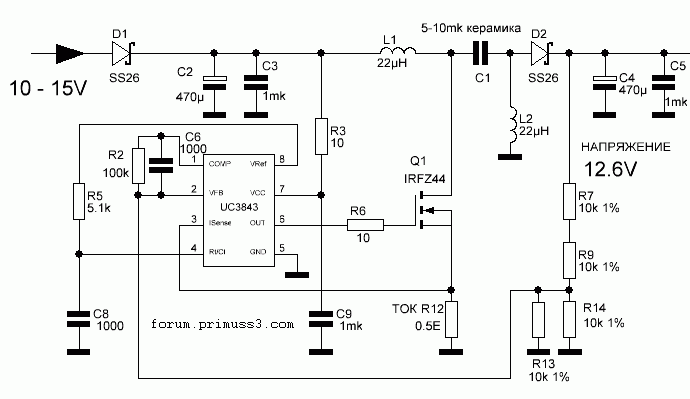
Нужно преобразователь 12->12в для питания Intel D945GSEJT. Сделал вот по такой схеме(в приложении). Работает, держит выходное напряжение 12В при изменении входного от 8 и до 16В. Но при подключении незначительной нагрузки(300мА) проседает до 10В, если большая нагрузка, больше проседает, греется только полевик. Никто не делал по такой схеме? Может кто поможет... Кстати, в качестве сердечников использовал феррит от выходных фильтров АТХ БП, может в нем проблема?
Миниатюры
Нажмите на изображение для увеличения
Название: sepic 1.gif
Просмотров: 1082
Размер:	12.7 Кб
ID:	19924  
Xoma вне форума   Ответить с цитированием
Старый 14.01.2011, 19:48   #325
change
Старший Пользователь
 
Аватар для change
 
Регистрация: 09.06.2009
Возраст: 59
Город: Моск.обл
Регион: 50, 90, 150
Машина: HONDA CR-V 1998г
Сообщений: 436
change is on a distinguished road
По умолчанию

R12 слишком большой номинал,для большего тока.
и с кондёром на выходе С1,большого тока не получиш.
переделай как в схеме выше.
__________________

интересное
change вне форума   Ответить с цитированием
Старый 14.01.2011, 20:56   #326
Xoma
Новый Пользователь
 
Регистрация: 14.01.2011
Возраст: 38
Регион: Украина
Машина: Lancer 9
Сообщений: 25
Xoma is on a distinguished road
По умолчанию

Цитата:
Сообщение от change Посмотреть сообщение
R12 слишком большой номинал,для большего тока.
и с кондёром на выходе С1,большого тока не получиш.
переделай как в схеме выше.
Да, но мне нужно именно с этим кондером (SEPIC) а без него только повышающий получится. А если увеличить емкость?
Xoma вне форума   Ответить с цитированием
Старый 14.01.2011, 21:21   #327
change
Старший Пользователь
 
Аватар для change
 
Регистрация: 09.06.2009
Возраст: 59
Город: Моск.обл
Регион: 50, 90, 150
Машина: HONDA CR-V 1998г
Сообщений: 436
change is on a distinguished road
По умолчанию

ставь кондёр 10 мкф
R12 в 5-10 раз меньше.
увеличивай индуктивность в 2-3 раза
__________________

интересное
change вне форума   Ответить с цитированием
Старый 16.01.2011, 03:02   #328
Xoma
Новый Пользователь
 
Регистрация: 14.01.2011
Возраст: 38
Регион: Украина
Машина: Lancer 9
Сообщений: 25
Xoma is on a distinguished road
По умолчанию

Цитата:
Сообщение от change Посмотреть сообщение
ставь кондёр 10 мкф
R12 в 5-10 раз меньше.
увеличивай индуктивность в 2-3 раза
Спасибо! Буду пробовать. И еще, должен ли вообще нагреваться полевик? Он же работает как ключь.
Xoma вне форума   Ответить с цитированием
Старый 16.01.2011, 10:03   #329
change
Старший Пользователь
 
Аватар для change
 
Регистрация: 09.06.2009
Возраст: 59
Город: Моск.обл
Регион: 50, 90, 150
Машина: HONDA CR-V 1998г
Сообщений: 436
change is on a distinguished road
По умолчанию

нагреваться должен,только не сильно,при правильно выбранных параметрах элементов и частоты
__________________

интересное
change вне форума   Ответить с цитированием
Старый 16.01.2011, 20:40   #330
Virtual
Гуру
 
Регистрация: 07.11.2009
Возраст: 51
Регион: 02
Машина: Hyundai Accent :)
Сообщений: 1,361
Virtual has a spectacular aura aboutVirtual has a spectacular aura about
По умолчанию

опять SEPIC , приятного секса вам ибо схему считать нужно! при том серьезно, SEPIC на шару не очень работает .
__________________
Accent + Mystery MMT-8120S+ежик700_2Gssd_798МГц проц
Virtual вне форума   Ответить с цитированием
Ответ


Здесь присутствуют: 1 (пользователей: 0 , гостей: 1)
 

Ваши права в разделе
Вы не можете создавать новые темы
Вы не можете отвечать в темах
Вы не можете прикреплять вложения
Вы не можете редактировать свои сообщения

BB коды Вкл.
Смайлы Вкл.
[IMG] код Вкл.
HTML код Выкл.



Часовой пояс GMT +4, время: 18:28.


Работает на vBulletin® версия 3.8.4.
Copyright ©2000 - 2026, Jelsoft Enterprises Ltd.
Перевод: zCarot