PCCar.ru - Ваш автомобильный компьютер

Вернуться   PCCar.ru - Ваш автомобильный компьютер > MP3Car ТехИнфа > AndroidCar > Звук > Звуковые процессоры

Ответ
 
Опции темы Поиск в этой теме
Старый 23.12.2016, 17:23   #301
alexfox
Старший Пользователь
 
Регистрация: 23.06.2015
Город: Новосибирск
Регион: 54
Машина: Infiniti FX35
Сообщений: 146
alexfox is a glorious beacon of lightalexfox is a glorious beacon of lightalexfox is a glorious beacon of lightalexfox is a glorious beacon of lightalexfox is a glorious beacon of lightalexfox is a glorious beacon of light
По умолчанию

Цитата:
Сообщение от Alekssandr Посмотреть сообщение
диоды на выхода питания устройств лучше поставить наверно, чтоб постоянно цешкой не тыкать есть там напруга или нет).
Светодиоды можно поставить на процесс тестирования и обкатки, потом убрать...
Мне вот еще не совсем нравится связка транзисторных ключей как включена, а конкретно то, что на базе BC817 нет изначального смещения на землю и в момент первого запуска пока включится БП, пока стартанет контроллер, то этот транзистор скорее всего успеет кратковременно открыться.
Лучше вообще поставь полевик + мосфет, типа такой связки:
VT3 типа 2N7002
VT6 - на твой выбор, у меня типа таких работают IRF7424, IRF7416 в корпусах SO-8
alexfox вне форума   Ответить с цитированием
Старый 23.12.2016, 17:38   #302
Alekssandr
Старший Пользователь
 
Регистрация: 11.08.2013
Возраст: 37
Регион: 86
Сообщений: 445
Alekssandr is a jewel in the roughAlekssandr is a jewel in the roughAlekssandr is a jewel in the rough
По умолчанию

Думал поставить подтяжку на землю, потом передумал, так как если выход attiny настроен на выход и включена внутренняя подтяжка на низкий уровень, то в момент включения он всегда прижат к земле, проверял на осцилографе (нет никаких всплесков), поэтому не вижу смысла обвешивать лишними деталями

Да и мосфет для этих целей жирно будет) сойдёт и обычный транзистор (темболее этих bc817 у меня валяется целая куча).
Alekssandr вне форума   Ответить с цитированием
Старый 23.12.2016, 17:44   #303
alexfox
Старший Пользователь
 
Регистрация: 23.06.2015
Город: Новосибирск
Регион: 54
Машина: Infiniti FX35
Сообщений: 146
alexfox is a glorious beacon of lightalexfox is a glorious beacon of lightalexfox is a glorious beacon of lightalexfox is a glorious beacon of lightalexfox is a glorious beacon of lightalexfox is a glorious beacon of light
По умолчанию

Ну как знаешь...просто питание на транзистор придет быстрее, чем запустится контроллер... :-)
В моей схеме VT3 2N7002 - это практически не мосфет, это примерно как bc817 = 2N7002, такой же маленький и недорогой, но полевик.
alexfox вне форума   Ответить с цитированием
Старый 24.12.2016, 13:53   #304
Alekssandr
Старший Пользователь
 
Регистрация: 11.08.2013
Возраст: 37
Регион: 86
Сообщений: 445
Alekssandr is a jewel in the roughAlekssandr is a jewel in the roughAlekssandr is a jewel in the rough
По умолчанию

Ну всё вроде, с питание полностью разобрались

alexfox Всё таки послушаю ка я тебя) и добавлю подтягивающие к земле резисторы на базы транзисторов BC817, будет надёжнее)) убрал все диоды, и добавил кондеры после L8 и на линию ACC. Дополнительно добавил само-восстанавливающиеся предохранители, на линии которые могут замкнуть на GND при каких либо обстоятельствах, тем самым повредив устройство.

добавил немножко описания. Будет легче разобраться новичкам.
Миниатюры
Нажмите на изображение для увеличения
Название: power.jpg
Просмотров: 952
Размер:	134.9 Кб
ID:	46060  
Вложения
Тип файла: pdf POWER.pdf (180.5 Кб, 577 просмотров)

Последний раз редактировалось Alekssandr; 24.12.2016 в 16:20.
Alekssandr вне форума   Ответить с цитированием
Старый 24.12.2016, 18:06   #305
Alekssandr
Старший Пользователь
 
Регистрация: 11.08.2013
Возраст: 37
Регион: 86
Сообщений: 445
Alekssandr is a jewel in the roughAlekssandr is a jewel in the roughAlekssandr is a jewel in the rough
По умолчанию

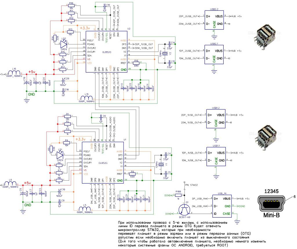
Продолжаю дальше, теперь USB HUB на GL852 (в корпусе QFN28). Также основные линии питания выделил разными цветами. + USB HUB сделал немножко умным, он сам будет переключать планшет в режим OTG при использовании соответствующего провода (которого я пока что не нашёл, нужен провод с 5-ю жилами чтоб линию ID дотащить от планшета к устройству)

Файл на PDF находиться здес
Миниатюры
Нажмите на изображение для увеличения
Название: usb hub.jpg
Просмотров: 624
Размер:	117.6 Кб
ID:	46068  
Alekssandr вне форума   Ответить с цитированием
Старый 24.12.2016, 18:21   #306
demtro
Старший Пользователь
 
Регистрация: 17.12.2014
Возраст: 34
Город: Самара
Регион: 63, 163
Машина: Lifan Solano
Сообщений: 184
demtro is on a distinguished road
По умолчанию

Чем тебя не устроил GL850G? Чем лучше?
demtro вне форума   Ответить с цитированием
Старый 24.12.2016, 20:18   #307
Alekssandr
Старший Пользователь
 
Регистрация: 11.08.2013
Возраст: 37
Регион: 86
Сообщений: 445
Alekssandr is a jewel in the roughAlekssandr is a jewel in the roughAlekssandr is a jewel in the rough
По умолчанию

Цитата:
Сообщение от demtro Посмотреть сообщение
Чем тебя не устроил GL850G? Чем лучше?
У GL852G есть технология MTT (multi transaction translator), что положительно скажется на рабоде при подключении 2х и болле usb устройств. А их на борту сразу будет 3шт (USBI, stm32 и PCM2706. И 4шт свободные для подключения чего угодно)
Alekssandr вне форума   Ответить с цитированием
Старый 25.12.2016, 09:11   #308
alexfox
Старший Пользователь
 
Регистрация: 23.06.2015
Город: Новосибирск
Регион: 54
Машина: Infiniti FX35
Сообщений: 146
alexfox is a glorious beacon of lightalexfox is a glorious beacon of lightalexfox is a glorious beacon of lightalexfox is a glorious beacon of lightalexfox is a glorious beacon of lightalexfox is a glorious beacon of light
По умолчанию

Кстати, я тут вспомнил, что у меня есть несколько модулей DC-DC на MP1584, купленных 1,5 года назад по 30р., могу потестировать под нагрузкой...
Там платка 22*17мм, пара кондеров на входе/выходе, дроссель 4R7, резюк подстроечный и мелочевка на обвес MP1584.
alexfox вне форума   Ответить с цитированием
Старый 25.12.2016, 09:48   #309
casper82
Старший Пользователь
 
Регистрация: 28.10.2007
Возраст: 43
Город: Новосибирск
Регион: 54
Машина: Legacy TX 2001 овощ
Сообщений: 289
casper82 will become famous soon enough
По умолчанию

А таким же можно плеер например запитать?
__________________
Legacy TX 2001 в процессе...
casper82 вне форума   Ответить с цитированием
Старый 25.12.2016, 10:32   #310
dees
Пользователь
 
Регистрация: 18.07.2015
Возраст: 39
Регион: 02
Сообщений: 47
dees is a jewel in the roughdees is a jewel in the roughdees is a jewel in the roughdees is a jewel in the rough
По умолчанию

Цитата:
Сообщение от casper82 Посмотреть сообщение
А таким же можно плеер например запитать?
А почему бы и нет. У меня от таких модулей питались планшет, хаб и регистратор. Вполне неплохо себя чувствовали.
dees вне форума   Ответить с цитированием
Ответ


Здесь присутствуют: 1 (пользователей: 0 , гостей: 1)
 

Ваши права в разделе
Вы не можете создавать новые темы
Вы не можете отвечать в темах
Вы не можете прикреплять вложения
Вы не можете редактировать свои сообщения

BB коды Вкл.
Смайлы Вкл.
[IMG] код Вкл.
HTML код Выкл.



Часовой пояс GMT +4, время: 16:58.


Работает на vBulletin® версия 3.8.4.
Copyright ©2000 - 2026, Jelsoft Enterprises Ltd.
Перевод: zCarot