PCCar.ru - Ваш автомобильный компьютер

Вернуться   PCCar.ru - Ваш автомобильный компьютер > MP3Car ТехИнфа > Беcпроводные коммуникации > Радио/ТВ

Ответ
 
Опции темы Поиск в этой теме
Старый 17.04.2011, 12:31   #281
bfom
Старший Пользователь
 
Аватар для bfom
 
Регистрация: 07.02.2009
Возраст: 49
Город: Севастополь
Регион: другой - для добавления сообщить ab
Машина: Chevrolet Tacuma 2004
Сообщений: 362
bfom is a jewel in the roughbfom is a jewel in the roughbfom is a jewel in the roughbfom is a jewel in the rough
По умолчанию

Потому, что подключение прямо на com порт.
bfom вне форума   Ответить с цитированием
Старый 24.04.2011, 06:18   #282
keeper2k7
Новый Пользователь
 
Регистрация: 19.01.2011
Возраст: 42
Регион: 25
Сообщений: 8
keeper2k7 is on a distinguished road
По умолчанию

Поделитесь разведенной схемой? Чтоб распечатать и утюжить ее. а то у меня она какая то большая получается и односторонней не удается сделать, опыта не хватает.
keeper2k7 вне форума   Ответить с цитированием
Старый 27.04.2011, 12:27   #283
spol81
Старший Пользователь
 
Аватар для spol81
 
Регистрация: 01.10.2009
Возраст: 45
Город: Новосибирск
Регион: 54
Машина: 2002\Nissan\Sunny
Сообщений: 128
spol81 is on a distinguished road
По умолчанию

Вот и я протестировал свое радио, к компу еще не зацепил. Тестировал на нечетных радиостанциях. RDS есть на панельке. В моем все шумы от генератора исчезли, качество приема гораздо лучше, звучание приятнее Сравниваю с местным FM RADIO опыт пользования местного радио более года.
Еще заметил, чтом есное радио ловит при выключенной антене, а HD молчит.
Осталось проверить как оно управляется с компа.

p.s. Проверил еще на одном автокомпе, генератор жужит, видимо где то что фонит. Так что радио не панацея, хотя у меня они исчезли.
__________________
DM 7035
Nissan Sunny 2002 SS
spol81 вне форума   Ответить с цитированием
Старый 19.05.2011, 11:23   #284
KostqN
Пользователь
 
Регистрация: 01.04.2009
Город: Екатеринбург
Регион: 66, 96
Машина: 2005\Subaru\Impreza
Сообщений: 51
KostqN is on a distinguished road
По умолчанию

подскажите пожалуйста
есть usb-com на pl-2303
1.возможно его использовать?
2.необходимо ставить MAX232(то что в схеме выше)?
3.и какой транзистор можно поставить покрупнее BC848(smd)? не удобно поять навесу
спасибо
KostqN вне форума   Ответить с цитированием
Старый 24.05.2011, 17:12   #285
spol81
Старший Пользователь
 
Аватар для spol81
 
Регистрация: 01.10.2009
Возраст: 45
Город: Новосибирск
Регион: 54
Машина: 2002\Nissan\Sunny
Сообщений: 128
spol81 is on a distinguished road
По умолчанию

Мучаю кабель, скажите когда радио подключаешь к компьютеру в диспетчере устройств появляется новое устройство? Или нет?
подключить пытаюсь к com порту

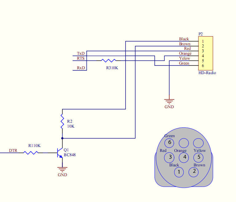
ps Сегодня немного порисовал, может кому пригодится.

Кабель рабочий, спаял все правильно, забыл в биосе включить com порт
Миниатюры
Нажмите на изображение для увеличения
Название: HD RADIO.GIF
Просмотров: 707
Размер:	10.0 Кб
ID:	22202   Нажмите на изображение для увеличения
Название: HD_com.jpg
Просмотров: 980
Размер:	72.1 Кб
ID:	22204   Нажмите на изображение для увеличения
Название: bc847.jpg
Просмотров: 684
Размер:	44.9 Кб
ID:	22205  
Изображения
 
__________________
DM 7035
Nissan Sunny 2002 SS

Последний раз редактировалось spol81; 25.05.2011 в 12:46.
spol81 вне форума   Ответить с цитированием
Старый 02.06.2011, 14:53   #286
KostqN
Пользователь
 
Регистрация: 01.04.2009
Город: Екатеринбург
Регион: 66, 96
Машина: 2005\Subaru\Impreza
Сообщений: 51
KostqN is on a distinguished road
По умолчанию

может у кого нибудь есть разведенная схема?
не получается развести
KostqN вне форума   Ответить с цитированием
Старый 04.06.2011, 18:33   #287
spol81
Старший Пользователь
 
Аватар для spol81
 
Регистрация: 01.10.2009
Возраст: 45
Город: Новосибирск
Регион: 54
Машина: 2002\Nissan\Sunny
Сообщений: 128
spol81 is on a distinguished road
По умолчанию

Имеем Inetel D510MO и радио.
Так вот радио выдает звук достаточно сильный, даже при минимальных значениях всех звуковых настроек, очень громко, усиления микрофона выключены. Все настройки уже облазил, не пойму
В качестве входа звука используется микрофон, лайн ин занят - как выход (всего три джека: перед зад и микрофон)
Хочу понять проблема в материнской плате или в чем то другом, как это можно порешать

ps использую centrafuse.
__________________
DM 7035
Nissan Sunny 2002 SS
spol81 вне форума   Ответить с цитированием
Старый 06.06.2011, 20:30   #288
spol81
Старший Пользователь
 
Аватар для spol81
 
Регистрация: 01.10.2009
Возраст: 45
Город: Новосибирск
Регион: 54
Машина: 2002\Nissan\Sunny
Сообщений: 128
spol81 is on a distinguished road
По умолчанию

у всех с громкостью все хорошо?
__________________
DM 7035
Nissan Sunny 2002 SS
spol81 вне форума   Ответить с цитированием
Старый 06.06.2011, 21:32   #289
KonTur
Старший Пользователь
 
Аватар для KonTur
 
Регистрация: 11.02.2009
Возраст: 61
Город: СПб
Регион: 78, 98
Машина: SantaFe
Сообщений: 649
KonTur is a glorious beacon of lightKonTur is a glorious beacon of lightKonTur is a glorious beacon of lightKonTur is a glorious beacon of lightKonTur is a glorious beacon of light
По умолчанию

Цитата:
Сообщение от spol81 Посмотреть сообщение
у всех с громкостью все хорошо?
Когда я развлекался с этим радио, оно было подключено на Line-in и с громкостью все было хорошо. Наверное у остальных также...

Дави сильный выходной сигнал от радио до микрофонного уровня.
__________________
Мой проект
KonTur вне форума   Ответить с цитированием
Старый 06.06.2011, 21:49   #290
spol81
Старший Пользователь
 
Аватар для spol81
 
Регистрация: 01.10.2009
Возраст: 45
Город: Новосибирск
Регион: 54
Машина: 2002\Nissan\Sunny
Сообщений: 128
spol81 is on a distinguished road
По умолчанию

Цитата:
Сообщение от KonTur Посмотреть сообщение
Когда я развлекался с этим радио, оно было подключено на Line-in и с громкостью все было хорошо. Наверное у остальных также...

Дави сильный выходной сигнал от радио до микрофонного уровня.
физически? резистом?
__________________
DM 7035
Nissan Sunny 2002 SS
spol81 вне форума   Ответить с цитированием
Ответ


Здесь присутствуют: 1 (пользователей: 0 , гостей: 1)
 

Ваши права в разделе
Вы не можете создавать новые темы
Вы не можете отвечать в темах
Вы не можете прикреплять вложения
Вы не можете редактировать свои сообщения

BB коды Вкл.
Смайлы Вкл.
[IMG] код Вкл.
HTML код Выкл.



Часовой пояс GMT +4, время: 14:43.


Работает на vBulletin® версия 3.8.4.
Copyright ©2000 - 2026, Jelsoft Enterprises Ltd.
Перевод: zCarot