PCCar.ru - Ваш автомобильный компьютер

Вернуться   PCCar.ru - Ваш автомобильный компьютер > MP3Car ТехИнфа > AndroidCar > Звук > Звуковые процессоры

Ответ
 
Опции темы Поиск в этой теме
Старый 10.10.2016, 10:50   #251
awtoap
Гуру
 
Аватар для awtoap
 
Регистрация: 19.09.2009
Возраст: 48
Город: Мелитополь
Регион: Украина
Сообщений: 2,022
awtoap is a splendid one to beholdawtoap is a splendid one to beholdawtoap is a splendid one to beholdawtoap is a splendid one to beholdawtoap is a splendid one to beholdawtoap is a splendid one to beholdawtoap is a splendid one to behold
По умолчанию

Если будите осваивать АРМ (да и другие камни) посмотрите на продукцию компиляторов от Mikroe.com. Там много библиотек для работы с периферией идет изначально. Кряки ищите на просторах нэта..они есть.
awtoap вне форума   Ответить с цитированием
Старый 16.10.2016, 01:20   #252
Alekssandr
Старший Пользователь
 
Регистрация: 11.08.2013
Возраст: 37
Регион: 86
Сообщений: 445
Alekssandr is a jewel in the roughAlekssandr is a jewel in the roughAlekssandr is a jewel in the rough
По умолчанию

И так что я нарыл по теме качественного звука.

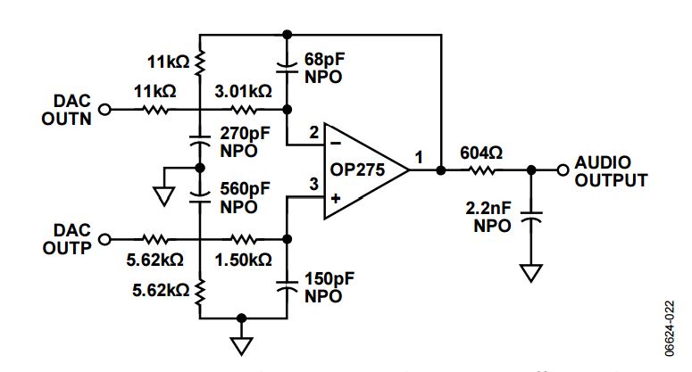
ЦАП всё таки выбрал в корпусе поскромнее ADAU1933 LQFP64, 8 каналов 24 бита 192кгц. Выход у цап дифференциальный по этому буду использовать операционные усилители в качестве сумматора. + операционные усилители поставлю на DIP подложки чтоб их легко можно было заменить на другие так как каждый разный ОУ звучит по разному (будет легко заменить на другие) пока что заказал OP275 (они считается аудиофильские Hi-Fi класса, да и даташит его советует, в общем посмотрим)

схема подключения операционного усилителя к дифференциальным выходам цап из даташита в режиме сумматора. (Нужно 4 операционника, так как они идут сдвоенными, в общем 8 каналов)
Миниатюры
Нажмите на изображение для увеличения
Название: 66767.JPG
Просмотров: 779
Размер:	41.8 Кб
ID:	45157   Нажмите на изображение для увеличения
Название: 2012711211457430.jpg
Просмотров: 795
Размер:	31.6 Кб
ID:	45158  
Alekssandr вне форума   Ответить с цитированием
Старый 16.10.2016, 12:21   #253
awtoap
Гуру
 
Аватар для awtoap
 
Регистрация: 19.09.2009
Возраст: 48
Город: Мелитополь
Регион: Украина
Сообщений: 2,022
awtoap is a splendid one to beholdawtoap is a splendid one to beholdawtoap is a splendid one to beholdawtoap is a splendid one to beholdawtoap is a splendid one to beholdawtoap is a splendid one to beholdawtoap is a splendid one to behold
По умолчанию

Саня доведи хотя бы то, что начал. Рановато нырять в качественный звук ибо там гимора будет еще больше.
awtoap вне форума   Ответить с цитированием
Старый 16.10.2016, 19:14   #254
Alekssandr
Старший Пользователь
 
Регистрация: 11.08.2013
Возраст: 37
Регион: 86
Сообщений: 445
Alekssandr is a jewel in the roughAlekssandr is a jewel in the roughAlekssandr is a jewel in the rough
По умолчанию

То что начал я доделал) и работает у меня в авто (исходников нет, все пропало когда упал RAID0 масив из 2х HDD) . В общем то это и побудило начать все с начала (нет предела совершенству ), с более крутыми возможностями, и получения полноценного аудиопроцессора.
Alekssandr вне форума   Ответить с цитированием
Старый 17.10.2016, 22:38   #255
Senia
Пользователь
 
Регистрация: 04.09.2010
Возраст: 42
Регион: Украина
Сообщений: 47
Senia is on a distinguished road
По умолчанию

Типа такого
8 Channel
System integration digital processor
http://elektrotanya.com/jbl_ms-8.pdf/download.html
Senia вне форума   Ответить с цитированием
Старый 18.10.2016, 23:39   #256
Alekssandr
Старший Пользователь
 
Регистрация: 11.08.2013
Возраст: 37
Регион: 86
Сообщений: 445
Alekssandr is a jewel in the roughAlekssandr is a jewel in the roughAlekssandr is a jewel in the rough
По умолчанию

Поиски переходников с корпусов SMD микросхем ADAU1452 и ADAU1933 на дип (торчащие кошки для макетки) ничего не дали. (отладочные платы безумно дороги)
Поэтому решил развести печатную плату для разработки и отладки, с минимальным обвесом
Миниатюры
Нажмите на изображение для увеличения
Название: Снимок.jpg
Просмотров: 844
Размер:	125.1 Кб
ID:	45188  
Alekssandr вне форума   Ответить с цитированием
Старый 22.10.2016, 19:38   #257
Alekssandr
Старший Пользователь
 
Регистрация: 11.08.2013
Возраст: 37
Регион: 86
Сообщений: 445
Alekssandr is a jewel in the roughAlekssandr is a jewel in the roughAlekssandr is a jewel in the rough
По умолчанию

Решил, раз заказывать плату для предварительных тестов, то сразу развести операционные усилители на выходах цап и преобразователь USBI.

И еще, блютус модуль использовать WT32 (очень интересный модуль со множеством профилей)
Миниатюры
Нажмите на изображение для увеличения
Название: DYtEoFdsVIE.jpg
Просмотров: 841
Размер:	74.8 Кб
ID:	45224   Нажмите на изображение для увеличения
Название: 1kxzRlL38M0.jpg
Просмотров: 850
Размер:	121.2 Кб
ID:	45225  
Alekssandr вне форума   Ответить с цитированием
Старый 27.10.2016, 09:47   #258
Alekssandr
Старший Пользователь
 
Регистрация: 11.08.2013
Возраст: 37
Регион: 86
Сообщений: 445
Alekssandr is a jewel in the roughAlekssandr is a jewel in the roughAlekssandr is a jewel in the rough
По умолчанию

Заказл плату STM32F3DISKOVERY.
Узнал приятную новость, что под стм 32 есть чтото вроде операционной системы (называется freertos). Работает под тип компьютера на windows. Т.е. есть многозадачность. Если мы на arduino пишем несколько функций, все функции выполняются последовательно. Если использовать freertos они будут выполнятся паралельно. Можно микропрограммы запускать, приостаналивать, закрывать, передавать в них данные, отслеживать в каком состоянии находится программа и т.д. это очень удобно.

Банальный пример: (код на стм будет немного другой,но сути не меняет)
int data=0;
void setup(){
}
void loop()
{
delay();
read();
}
void delay() {
delay(10000) //задержка 10сек
}
viod read(){
data=analogRead(A0); //читаем значение на ацп A0
}

В примере есть 2 функции
1 функция тормозит программу на 10сек
2 функция читает значение ацп с А0 и записывает в data

1) при использовании arduino у вас все зависнет на 10сек и значение ацп вы сможете обновлять 1 раз в 10 сек.

2)при использовании stm32 + freertos у вас эти функции будут выполнятся паралельно, не тормозя весь цикл на 10 сек.

Думаю более менее понятно обьяснил.

Последний раз редактировалось Alekssandr; 27.10.2016 в 10:50.
Alekssandr вне форума   Ответить с цитированием
Старый 27.10.2016, 10:22   #259
siabr
Новый Пользователь
 
Регистрация: 22.09.2014
Возраст: 49
Город: Ставрополь
Регион: 26
Машина: Десятка
Сообщений: 7
siabr is on a distinguished road
По умолчанию

Цитата:
Сообщение от Alekssandr Посмотреть сообщение
То что начал я доделал) и работает у меня в авто (исходников нет, все пропало когда упал RAID0 масив из 2х HDD) ...
Ставь R-Studio, делай образы со своих HDD и собирай программный RAID0, сканируй его и пробуй вытащить с него файлы.
Мы так на работе пару лет назад RAID5 восстанавливали состоящий из 5 дисков SCSI. Там 3 физических диска были объединены в 1 + диск четности + диск горячей замены.
Я до этого не имеющий дела с RAID с горем пополам разобрался в каком порядке собрать диски, но получилось и процентов 80 инфы вытащили.
siabr вне форума   Ответить с цитированием
Старый 02.11.2016, 10:10   #260
Alekssandr
Старший Пользователь
 
Регистрация: 11.08.2013
Возраст: 37
Регион: 86
Сообщений: 445
Alekssandr is a jewel in the roughAlekssandr is a jewel in the roughAlekssandr is a jewel in the rough
По умолчанию

Я пытался поднять программный RAID0 но у меня что-то не получилось тогда. Сейчас уже поздно, харды форматнутые и установлено всё по новой.

По теме аудиопроцессора, доделал отладочную плату и отправил на завод, жду комплектующие и платы)
Миниатюры
Нажмите на изображение для увеличения
Название: 1.JPG
Просмотров: 539
Размер:	136.3 Кб
ID:	45392   Нажмите на изображение для увеличения
Название: 2.JPG
Просмотров: 491
Размер:	87.2 Кб
ID:	45393   Нажмите на изображение для увеличения
Название: Снимок.JPG
Просмотров: 883
Размер:	137.0 Кб
ID:	45394  

Последний раз редактировалось Alekssandr; 07.12.2016 в 22:40.
Alekssandr вне форума   Ответить с цитированием
Ответ


Здесь присутствуют: 1 (пользователей: 0 , гостей: 1)
 

Ваши права в разделе
Вы не можете создавать новые темы
Вы не можете отвечать в темах
Вы не можете прикреплять вложения
Вы не можете редактировать свои сообщения

BB коды Вкл.
Смайлы Вкл.
[IMG] код Вкл.
HTML код Выкл.



Часовой пояс GMT +4, время: 11:51.


Работает на vBulletin® версия 3.8.4.
Copyright ©2000 - 2026, Jelsoft Enterprises Ltd.
Перевод: zCarot