PCCar.ru - Ваш автомобильный компьютер

Вернуться   PCCar.ru - Ваш автомобильный компьютер > MP3Car ТехИнфа > Блоки питания > CAR-ATX p4 (SL PSU)

Ответ
 
Опции темы Поиск в этой теме
Старый 14.10.2012, 20:54   #2061
sashkus
Новый Пользователь
 
Регистрация: 12.07.2012
Возраст: 45
Город: Витебск
Регион: Беларусь
Машина: vw polo 1.4 mpi 6n2
Сообщений: 24
sashkus is on a distinguished road
По умолчанию

Цитата:
Сообщение от Vladget Посмотреть сообщение
Ага! Премного благодарен! Сейчас буду своего подопытного ковырять - выводить на чистую воду, а то что-то в нем не чисто всё-таки...
sashkus вне форума   Ответить с цитированием
Старый 17.10.2012, 21:53   #2062
sashkus
Новый Пользователь
 
Регистрация: 12.07.2012
Возраст: 45
Город: Витебск
Регион: Беларусь
Машина: vw polo 1.4 mpi 6n2
Сообщений: 24
sashkus is on a distinguished road
По умолчанию

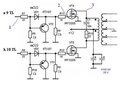
Публикую результаты своих исследований. Оказалось, что мой БП может стартовать в двух режимах - "нормальном" и "плохом"... В нормальном режиме при нагрузке в виде лампы на 12В, 2.7А мой БП потребляет от источника 14В около 3А. Микруха TL-494 выдает частоту сигнала 37,9 КГц, ключевые транзисторы не греются - всё акей... В "плохом" режиме БП начинает кушать от источника 14В около 4А, при той же нагрузке, TL-494 выдает частоту сигнала 75,7 КГц, ключевые транзисторы быстро нагреваются и становятся довольно горячими. Каждый раз не угадаешь в каком режиме запустится БП - как повезёт... Осциллограмы и фрагмент схемы, где они снимались, прилагаю, исследования продолжаю...
Миниатюры
Нажмите на изображение для увеличения
Название: Для форума-2.jpg
Просмотров: 887
Размер:	202.3 Кб
ID:	28210   Нажмите на изображение для увеличения
Название: Фрагмент схемы.jpg
Просмотров: 1225
Размер:	30.1 Кб
ID:	28211  
sashkus вне форума   Ответить с цитированием
Старый 23.10.2012, 12:53   #2063
bobayn
Пользователь
 
Регистрация: 09.03.2009
Город: Одесса
Регион: Украина
Сообщений: 81
bobayn is on a distinguished road
По умолчанию

Цитата:
Сообщение от Vladget Посмотреть сообщение
скорее всего потому что на первой ноге меняется напряжение проверяй транс
Транс перемотал, проблема осталась. Одно из проявлений проблемы - невозможность регулирования напряжения в большую сторону при повышении нагрузки.
Кто что подскажет.
bobayn вне форума   Ответить с цитированием
Старый 23.10.2012, 18:26   #2064
Vladget
Moderator
 
Регистрация: 04.04.2009
Возраст: 69
Город: Краснодар
Регион: 23, 93
Машина: HONDA CR-V-08
Сообщений: 3,129
Vladget is a splendid one to beholdVladget is a splendid one to beholdVladget is a splendid one to beholdVladget is a splendid one to beholdVladget is a splendid one to beholdVladget is a splendid one to beholdVladget is a splendid one to behold
По умолчанию

Цитата:
Сообщение от bobayn Посмотреть сообщение
Транс перемотал, проблема осталась. Одно из проявлений проблемы - невозможность регулирования напряжения в большую сторону при повышении нагрузки.
Кто что подскажет.
Так может умерла и 494я нет возможности заменить, вроде все остальное уже поменял.
__________________


Vladget вне форума   Ответить с цитированием
Старый 23.10.2012, 21:28   #2065
bobayn
Пользователь
 
Регистрация: 09.03.2009
Город: Одесса
Регион: Украина
Сообщений: 81
bobayn is on a distinguished road
По умолчанию

Цитата:
Сообщение от Vladget Посмотреть сообщение
Так может умерла и 494я нет возможности заменить, вроде все остальное уже поменял.
И её родную тоже менял... Проблема думаю в мелочи.
bobayn вне форума   Ответить с цитированием
Старый 23.10.2012, 22:56   #2066
Vladget
Moderator
 
Регистрация: 04.04.2009
Возраст: 69
Город: Краснодар
Регион: 23, 93
Машина: HONDA CR-V-08
Сообщений: 3,129
Vladget is a splendid one to beholdVladget is a splendid one to beholdVladget is a splendid one to beholdVladget is a splendid one to beholdVladget is a splendid one to beholdVladget is a splendid one to beholdVladget is a splendid one to behold
По умолчанию

Ну я уже писал что может быть второй слева по схеме (маленький) транзистор VA2 (прямой проводимости)
__________________


Vladget вне форума   Ответить с цитированием
Старый 24.10.2012, 11:15   #2067
bobayn
Пользователь
 
Регистрация: 09.03.2009
Город: Одесса
Регион: Украина
Сообщений: 81
bobayn is on a distinguished road
По умолчанию

Цитата:
Сообщение от Vladget Посмотреть сообщение
Ну я уже писал что может быть второй слева по схеме (маленький) транзистор VA2 (прямой проводимости)
И его менял.
bobayn вне форума   Ответить с цитированием
Старый 24.10.2012, 13:23   #2068
Vladget
Moderator
 
Регистрация: 04.04.2009
Возраст: 69
Город: Краснодар
Регион: 23, 93
Машина: HONDA CR-V-08
Сообщений: 3,129
Vladget is a splendid one to beholdVladget is a splendid one to beholdVladget is a splendid one to beholdVladget is a splendid one to beholdVladget is a splendid one to beholdVladget is a splendid one to beholdVladget is a splendid one to behold
По умолчанию

ну что я тебе скажу короче на 1 ноге должен быть ноль (это из разряда "ноль" или "единица" по моему единиуа это 5 вольт) если там скачет значит на выходе напряжение скачет а тлка пытается все опять свести что бы на первой ноге был "нуль" отсюда и поиск либо это вторичка либо что то в обвязке 494-ой которая за это отвечает конкретно что это сложно все что здесь было я тебе сказал так онлайн ремонтировать сложно.
__________________


Vladget вне форума   Ответить с цитированием
Старый 25.10.2012, 16:44   #2069
sashkus
Новый Пользователь
 
Регистрация: 12.07.2012
Возраст: 45
Город: Витебск
Регион: Беларусь
Машина: vw polo 1.4 mpi 6n2
Сообщений: 24
sashkus is on a distinguished road
По умолчанию

Цитата:
Сообщение от Vladget Посмотреть сообщение
ну что я тебе скажу короче на 1 ноге должен быть ноль (это из разряда "ноль" или "единица" по моему единиуа это 5 вольт)
Рискну не согласиться... На первую ногу ТЛ494 идет сигнал с резистивного делителя (27кОм на +12, 5,6кОм на +5 и 3 кОм на землю). При таком раскладе на выходе делителя мы имеем 2,43 Вольта, что и подтверждает моделирование в программе ElectronicsWorkbench.... Реально в своем БП я имею на первой ноге 2,45В. При отклонении напряжений на выходе БП от +12 и +5 соответственно изменяется и напряжение на выходе резистивного делителя, а так, как нога 1 - это вход усилителя ошибки по напряжению, то ТЛ494 старается компенсировать отклонение от нормы и привести напряжения на выходе БП снова к +12 и +5... так что по идее на ноге 1 должно быть всегда 2,43...2,45 Вольта... Другое дело, когда предел компенсации уже исчерпан... тогда напряжение на 1 ноге "уйдет" и на выходе БП может быть не +12 и +5...
sashkus вне форума   Ответить с цитированием
Старый 25.10.2012, 18:12   #2070
Vladget
Moderator
 
Регистрация: 04.04.2009
Возраст: 69
Город: Краснодар
Регион: 23, 93
Машина: HONDA CR-V-08
Сообщений: 3,129
Vladget is a splendid one to beholdVladget is a splendid one to beholdVladget is a splendid one to beholdVladget is a splendid one to beholdVladget is a splendid one to beholdVladget is a splendid one to beholdVladget is a splendid one to behold
По умолчанию

ну я говорил не о цифрах которые обозначают вольты а вообще о значении "ноль" и "единица" как таковых то есть либо есть либо нету, если 1 ногу тупо посадить на землю БП будет работать по принципу " пофиг что там на выходе" а если туда сунуть 5 В - что будет ? наверно он не будет работать
__________________


Vladget вне форума   Ответить с цитированием
Ответ

Метки
блок питания


Здесь присутствуют: 1 (пользователей: 0 , гостей: 1)
 

Ваши права в разделе
Вы не можете создавать новые темы
Вы не можете отвечать в темах
Вы не можете прикреплять вложения
Вы не можете редактировать свои сообщения

BB коды Вкл.
Смайлы Вкл.
[IMG] код Вкл.
HTML код Выкл.



Часовой пояс GMT +4, время: 06:30.


Работает на vBulletin® версия 3.8.4.
Copyright ©2000 - 2026, Jelsoft Enterprises Ltd.
Перевод: zCarot