PCCar.ru - Ваш автомобильный компьютер

Вернуться   PCCar.ru - Ваш автомобильный компьютер > MP3Car ТехИнфа > AndroidCar > Железо > Планшеты

Ответ
 
Опции темы Поиск в этой теме
Старый 27.04.2017, 14:53   #2041
sdyz
Старший Пользователь
 
Аватар для sdyz
 
Регистрация: 21.05.2009
Возраст: 47
Город: Умань
Регион: Украина
Машина: Subaru Outback 3.0
Сообщений: 214
sdyz is on a distinguished road
По умолчанию

Цитата:
Сообщение от jonikus81 Посмотреть сообщение
Земли не должны быть разными?
Нет, земля она везде земля.
Вся суть этих трансформаторов в том, чтобы на входе и выходе должно быть одинаково, но не должно быть прямого контакта. Трансы - самая простая и эффективная гальваническая развязка.
Конечно, это не панацея, т.к. некоторые аудио частоты, возможно, скорей всего, режутся и звук становится совсем немого тише. НО! На штатной акустике, я вас уверяю, вы не услышите разницу.
sdyz вне форума   Ответить с цитированием
Старый 27.04.2017, 16:01   #2042
oleg707
Гуру
 
Аватар для oleg707
 
Регистрация: 16.04.2014
Возраст: 42
Город: Gdynia
Регион: другой - для добавления сообщить ab
Сообщений: 2,548
oleg707 has a reputation beyond reputeoleg707 has a reputation beyond reputeoleg707 has a reputation beyond reputeoleg707 has a reputation beyond reputeoleg707 has a reputation beyond reputeoleg707 has a reputation beyond reputeoleg707 has a reputation beyond reputeoleg707 has a reputation beyond reputeoleg707 has a reputation beyond reputeoleg707 has a reputation beyond repute
По умолчанию

Цитата:
Сообщение от sdyz Посмотреть сообщение
Нет, земля она везде земля.
Вся суть этих трансформаторов в том, чтобы на входе и выходе должно быть одинаково, но не должно быть прямого контакта. Трансы - самая простая и эффективная гальваническая развязка.
Конечно, это не панацея, т.к. некоторые аудио частоты, возможно, скорей всего, режутся и звук становится совсем немого тише. НО! На штатной акустике, я вас уверяю, вы не услышите разницу.
э нееет. Земли бывают разными
oleg707 вне форума   Ответить с цитированием
Старый 27.04.2017, 17:00   #2043
sdyz
Старший Пользователь
 
Аватар для sdyz
 
Регистрация: 21.05.2009
Возраст: 47
Город: Умань
Регион: Украина
Машина: Subaru Outback 3.0
Сообщений: 214
sdyz is on a distinguished road
По умолчанию

В машине без опто-гальванических развязок земля будет одна.
sdyz вне форума   Ответить с цитированием
Старый 27.04.2017, 18:25   #2044
oleg707
Гуру
 
Аватар для oleg707
 
Регистрация: 16.04.2014
Возраст: 42
Город: Gdynia
Регион: другой - для добавления сообщить ab
Сообщений: 2,548
oleg707 has a reputation beyond reputeoleg707 has a reputation beyond reputeoleg707 has a reputation beyond reputeoleg707 has a reputation beyond reputeoleg707 has a reputation beyond reputeoleg707 has a reputation beyond reputeoleg707 has a reputation beyond reputeoleg707 has a reputation beyond reputeoleg707 has a reputation beyond reputeoleg707 has a reputation beyond repute
По умолчанию

Цитата:
Сообщение от sdyz Посмотреть сообщение
В машине без опто-гальванических развязок земля будет одна.
до 1,5 вольта разбежки
естественно это крайний режим под нагрузкой, но тем не менее для помех по звуку более чем хватает.
oleg707 вне форума   Ответить с цитированием
Старый 27.04.2017, 18:29   #2045
sdyz
Старший Пользователь
 
Аватар для sdyz
 
Регистрация: 21.05.2009
Возраст: 47
Город: Умань
Регион: Украина
Машина: Subaru Outback 3.0
Сообщений: 214
sdyz is on a distinguished road
По умолчанию

Цитата:
Сообщение от oleg707 Посмотреть сообщение
до 1,5 вольта разбежки
естественно это крайний режим под нагрузкой, но тем не менее для помех по звуку более чем хватает.
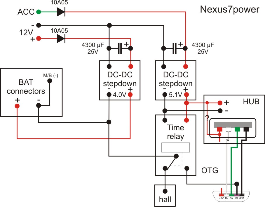
SM-LP решает.

P.S. Продолжаем доводить схему подключения. Перемычка в хабе в зависимости от самого хаба? Хаб такой или такой
P.P.S. C одним диодом пойдет или не стоит так делать?
Миниатюры
Нажмите на изображение для увеличения
Название: Nexus7power.jpg
Просмотров: 1467
Размер:	85.6 Кб
ID:	47371   Нажмите на изображение для увеличения
Название: Nexus7Power1.jpg
Просмотров: 1211
Размер:	81.8 Кб
ID:	47372  

Последний раз редактировалось sdyz; 28.04.2017 в 10:54.
sdyz вне форума   Ответить с цитированием
Старый 28.04.2017, 12:07   #2046
lavalamp
Старший Пользователь
 
Регистрация: 05.09.2016
Город: Ekaterinburg
Регион: 66, 96
Сообщений: 159
lavalamp is on a distinguished road
По умолчанию

Здравствуйте, SM-LP значительно помог спасибо. Но все равно есть маленький фон, поэтому заказал усб гальваническую развязку еще , а пока хочу в таскере поставить пустой трек на проигрывание, подскажите как это сделать, потыкал так ничего и не понял и как сделать чтоб экран не выключался.
lavalamp вне форума   Ответить с цитированием
Старый 28.04.2017, 14:55   #2047
mr_nixon
Старший Пользователь
 
Регистрация: 28.02.2013
Город: Севастополь
Регион: 82
Машина: Mitsubishi
Сообщений: 222
mr_nixon is on a distinguished road
По умолчанию

Подскажите мне , то подзабыл, планшет просыпается по датчику хола , как положео, но всегда просит разблокировать экран, как это победить
mr_nixon вне форума   Ответить с цитированием
Старый 28.04.2017, 14:57   #2048
Denkos
Гуру
 
Регистрация: 21.01.2010
Город: Новосибирск
Регион: 54
Сообщений: 2,580
Denkos is a glorious beacon of lightDenkos is a glorious beacon of lightDenkos is a glorious beacon of lightDenkos is a glorious beacon of lightDenkos is a glorious beacon of lightDenkos is a glorious beacon of light
По умолчанию

Цитата:
Сообщение от mr_nixon Посмотреть сообщение
Подскажите мне , то подзабыл, планшет просыпается по датчику хола , как положео, но всегда просит разблокировать экран, как это победить
В настройках "блокировки экрана" —нет.
Denkos вне форума   Ответить с цитированием
Старый 28.04.2017, 15:01   #2049
mr_nixon
Старший Пользователь
 
Регистрация: 28.02.2013
Город: Севастополь
Регион: 82
Машина: Mitsubishi
Сообщений: 222
mr_nixon is on a distinguished road
По умолчанию

Цитата:
Сообщение от Denkos Посмотреть сообщение
В настройках "блокировки экрана" —нет.
о спасибо
mr_nixon вне форума   Ответить с цитированием
Старый 28.04.2017, 17:16   #2050
sdyz
Старший Пользователь
 
Аватар для sdyz
 
Регистрация: 21.05.2009
Возраст: 47
Город: Умань
Регион: Украина
Машина: Subaru Outback 3.0
Сообщений: 214
sdyz is on a distinguished road
По умолчанию

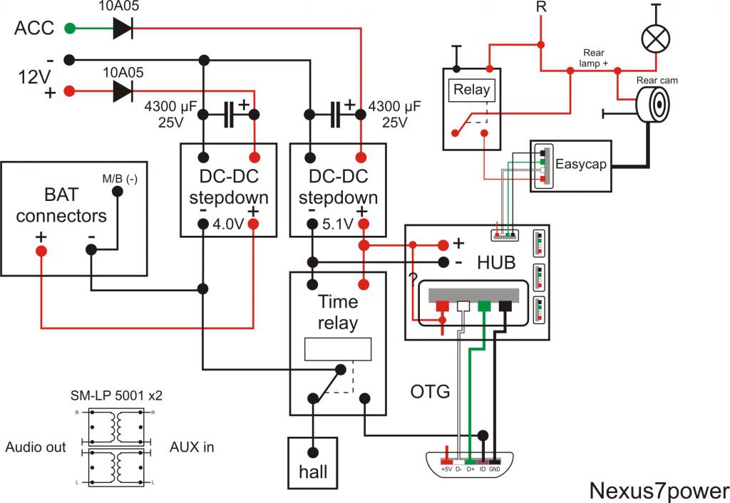
Знающие, проверьте схему подключения планшета и всего остального.
Заранее благодарю.
Вопрос по перемычке в хабе, нужна или нет. Хаб такой. Или известно будет только после подключения?
И еще, есть у кого-то распиновка 3,5 аудиоразъема нексуса 7 2013.
Миниатюры
Нажмите на изображение для увеличения
Название: Nexus7Power.jpg
Просмотров: 1546
Размер:	77.7 Кб
ID:	47374  
sdyz вне форума   Ответить с цитированием
Ответ


Здесь присутствуют: 29 (пользователей: 0 , гостей: 29)
 

Ваши права в разделе
Вы не можете создавать новые темы
Вы не можете отвечать в темах
Вы не можете прикреплять вложения
Вы не можете редактировать свои сообщения

BB коды Вкл.
Смайлы Вкл.
[IMG] код Вкл.
HTML код Выкл.



Часовой пояс GMT +4, время: 08:47.


Работает на vBulletin® версия 3.8.4.
Copyright ©2000 - 2026, Jelsoft Enterprises Ltd.
Перевод: zCarot