PCCar.ru - Ваш автомобильный компьютер

Вернуться   PCCar.ru - Ваш автомобильный компьютер > MP3Car ТехИнфа > Блоки питания > Разное

Ответ
 
Опции темы Поиск в этой теме
Старый 10.03.2010, 12:48   #191
acpar
Новый Пользователь
 
Регистрация: 10.03.2010
Возраст: 36
Регион: Казахстан
Сообщений: 4
acpar is on a distinguished road
По умолчанию

Здравствуйте. Подскажите как подключить комп на машину?(ноутбук)Или где можно купить?
acpar вне форума   Ответить с цитированием
Старый 11.03.2010, 13:01   #192
strannik
Новый Пользователь
 
Регистрация: 06.02.2010
Возраст: 41
Регион: 50, 90, 150
Машина: Lancer X хетч
Сообщений: 1
strannik is on a distinguished road
По умолчанию

Цитата:
Сообщение от acpar Посмотреть сообщение
Здравствуйте. Подскажите как подключить комп на машину?(ноутбук)Или где можно купить?
так или так
strannik вне форума   Ответить с цитированием
Старый 26.03.2010, 07:58   #193
Retep
Новый Пользователь
 
Регистрация: 06.02.2010
Возраст: 43
Город: Таганрог
Регион: 61
Машина: Kia Spectra
Сообщений: 2
Retep is on a distinguished road
По умолчанию

Цитата:
Сообщение от acpar Посмотреть сообщение
Здравствуйте. Подскажите как подключить комп на машину?(ноутбук)Или где можно купить?
можно и тут посмотреть http://www.dealextreme.com/details.dx/sku.5530
Retep вне форума   Ответить с цитированием
Старый 08.04.2010, 19:34   #194
questioner
Старший Пользователь
 
Регистрация: 18.03.2009
Возраст: 43
Регион: 56
Машина: Toyota Corolla 120
Сообщений: 170
questioner is on a distinguished road
По умолчанию

Сегодня пришла LM2676-ADJ. С ней заодно заказал конденсаторы. Выбрал из каталога электролитические полярные. Пришла вот такая хрень (см. фото). Что это? Подойдут ли они, ведь как я понял, у этой микрухи требования к конденсаторам достаточно высокие?
Миниатюры
Нажмите на изображение для увеличения
Название: DSC03376.JPG
Просмотров: 2203
Размер:	23.8 Кб
ID:	16230  
__________________
Мой первый проект
questioner вне форума   Ответить с цитированием
Старый 08.04.2010, 19:54   #195
Virtual
Гуру
 
Регистрация: 07.11.2009
Возраст: 51
Регион: 02
Машина: Hyundai Accent :)
Сообщений: 1,361
Virtual has a spectacular aura aboutVirtual has a spectacular aura about
По умолчанию

это как раз то что нуно, на 16 вольтов. судя по виду эти как их лоу еср
__________________
Accent + Mystery MMT-8120S+ежик700_2Gssd_798МГц проц
Virtual вне форума   Ответить с цитированием
Старый 09.04.2010, 17:59   #196
questioner
Старший Пользователь
 
Регистрация: 18.03.2009
Возраст: 43
Регион: 56
Машина: Toyota Corolla 120
Сообщений: 170
questioner is on a distinguished road
По умолчанию

Читал даташит на LM2676 и обнаружил кое-что, решил написать в теме, чтобы никто не напаролся.
"When electrically driving the ON/OFF pin the high voltage level for the on condition should not exceed the 6V absolute maximum limit"
Тоесть если подать на 7 ногу (on/off) Vin=14В для её выключения, пусть даже через резистор, то микруха умрёт! Ибо ток там 20мкА и даже через 10кОм упадет всего 0.2В, а там максимум 6В можно. Поэтому туда можно только через делитель плюс подавать. Я бы точно спалил... Отсюда вывод - нада даташит внимательно читать
__________________
Мой первый проект
questioner вне форума   Ответить с цитированием
Старый 11.04.2010, 12:13   #197
questioner
Старший Пользователь
 
Регистрация: 18.03.2009
Возраст: 43
Регион: 56
Машина: Toyota Corolla 120
Сообщений: 170
questioner is on a distinguished road
По умолчанию

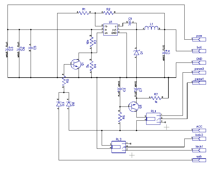
Вот, родил такую схему на lm2676. Прошу поругать хорошенько, пока я её не развёл на печатку и не спаял . Думаю с управлением питанием всё понятно:

При включении АСС запускается БП, имитируется открытие крышки нетбука и с задержкой в несколько секунд кратковременно нажимается кнопка Power. При выключении АСС нажатия кнопки не будет, зато закроется крышка ноута, а там как настроишь.
Ваши замечания/рекомендации.
Миниатюры
Нажмите на изображение для увеличения
Название: схема.gif
Просмотров: 1170
Размер:	11.2 Кб
ID:	16347  
__________________
Мой первый проект
questioner вне форума   Ответить с цитированием
Старый 12.04.2010, 07:44   #198
Virtual
Гуру
 
Регистрация: 07.11.2009
Возраст: 51
Регион: 02
Машина: Hyundai Accent :)
Сообщений: 1,361
Virtual has a spectacular aura aboutVirtual has a spectacular aura about
По умолчанию

1. насчет управляющей ноги, ты малость не прав ибо
Цитата:
Pin 7 has
an internal pull-up current source of approximately 20μA and
a protection clamp zener diode of 7V to ground.
тоесть если подать напрямую, да умрет но ток будет от самолета . так что через резистор самое оно, но в самой микрухе уже есть источник тока на данную ногу, так что на землю для выключения или в воздухе для включения! (особое внимание!!! если 7я нога на земле, то микруха спит=не робит )

2. в схеме у транзисторов нехватает, по резистору меж базой и Э. без них тр. всегда, (или в зависимости от магнитных бурь на марсе) ОТКРЫТЫ.
3. на выходе тоже рекомендую керамические конденсаторы добавить!.
4. на входе (pow) фильтрующий дросель с керамикой, до и после, очень полезен дабы подавить импульсные помехи.
__________________
Accent + Mystery MMT-8120S+ежик700_2Gssd_798МГц проц
Virtual вне форума   Ответить с цитированием
Старый 14.04.2010, 01:34   #199
questioner
Старший Пользователь
 
Регистрация: 18.03.2009
Возраст: 43
Регион: 56
Машина: Toyota Corolla 120
Сообщений: 170
questioner is on a distinguished road
По умолчанию

Итак, вот, что получилось. Вдруг пришла идея, как реализовать простую и надёжную защиту от разряда аккумулятора. Всё просто - если напряжение в сети меньше номинала стабилитрона S1 (у меня 11вольт) - происходит закрытие крышки ноута, в результате чего выключенный комп не запустится, а включенный сделает завершение работы . Поправил управление 7-й ногой.
Цитата:
в схеме у транзисторов нехватает, по резистору меж базой и Э. без них тр. всегда, (или в зависимости от магнитных бурь на марсе) ОТКРЫТЫ
Как мне объясняли биполярники открываются током, в отсутствии которого они закрыты.. вроде это только полевики от магнитных бурь на Марсе открываются . Вобщем не стал ставить резистор.

ЗЫ Схема пока только на бумаге:
Миниатюры
Нажмите на изображение для увеличения
Название: схема.gif
Просмотров: 770
Размер:	11.0 Кб
ID:	16417  
__________________
Мой первый проект
questioner вне форума   Ответить с цитированием
Старый 19.04.2010, 16:30   #200
taximan
Пользователь
 
Аватар для taximan
 
Регистрация: 06.11.2007
Город: МИНСК
Регион: Беларусь
Машина: FIAT BRAVO 1.6I 103
Сообщений: 99
taximan is on a distinguished road
По умолчанию А ЭТО БУДЕТ РАБОТАТЬ?


люди добрые поскажите а это будет работать на tl494
Миниатюры
Нажмите на изображение для увеличения
Название: 12-19.jpg
Просмотров: 1471
Размер:	33.9 Кб
ID:	16505  
__________________

интересное
taximan вне форума   Ответить с цитированием
Ответ


Здесь присутствуют: 1 (пользователей: 0 , гостей: 1)
 

Ваши права в разделе
Вы не можете создавать новые темы
Вы не можете отвечать в темах
Вы не можете прикреплять вложения
Вы не можете редактировать свои сообщения

BB коды Вкл.
Смайлы Вкл.
[IMG] код Вкл.
HTML код Выкл.



Часовой пояс GMT +4, время: 18:37.


Работает на vBulletin® версия 3.8.4.
Copyright ©2000 - 2026, Jelsoft Enterprises Ltd.
Перевод: zCarot