PCCar.ru - Ваш автомобильный компьютер

Вернуться   PCCar.ru - Ваш автомобильный компьютер > Всё Остальное > Проекты > Рабочий журнал

Ответ
 
Опции темы Поиск в этой теме
Старый 13.05.2015, 23:17   #11
SiC20101
Пользователь
 
Аватар для SiC20101
 
Регистрация: 01.04.2015
Город: Кашира
Регион: 50, 90, 150
Машина: Honda Civic
Сообщений: 67
SiC20101 is on a distinguished road
По умолчанию

На схемке немного не понятно обрисованно...
Соответственно БП предполагается сделать разумным, а именно моё виденье состоит в такой схеме:
Аккумулятор авто, от него идет общий "силовой" предохранитель. Далее от него какое-то временное реле, измеритель борт сети.
=> Через что-то типа KIS-3R33S, питание на монитор, аудио усилитель, какую-либо ардуино (кнопки и т.д.)...
=> Через следующий KIS-3R33S, питание на Android и тачскрин.
=> Следующий KIS-3R33S подает питание на Apple TV3
=> Ну и последний KIS-3R33S подаёт питание на USB хаб и USB зарядки для телефонов.
Далее всё выходит на скрытую панель с переключателями (не знаю какими именно) для жёсткого отключения каждого оборудования по отдельности в случае зависания, каких либо проблем с ним. Ну и завершается это всё питанием самого CarPC в целом...
Как-то так, правда я так предполагаю контроллер матрици и всё сопутствующее требует 12v и использование KIS-3R33S там без надобности. Также какое напряжение необходимо для джойстика и еще какой либо ардуины я вообще не предполагаю...
Apple TV насколько я знаю требует 3,4v. В то время как android требует 5v 2A. Ну и отдельно хаб и зарядники (2 штуки) так как, насколько я понял KIS-3R33S выдает 3-4А, а только на каждый разъём зарядки нужен 1А.
Если кто-то может в чём либо подсказать буду очень признателен и благодарен...
SiC20101 вне форума   Ответить с цитированием
Старый 16.09.2015, 00:01   #12
SiC20101
Пользователь
 
Аватар для SiC20101
 
Регистрация: 01.04.2015
Город: Кашира
Регион: 50, 90, 150
Машина: Honda Civic
Сообщений: 67
SiC20101 is on a distinguished road
По умолчанию

Сегодня, получил мозг системы radxa rock2 4g оперативки 32g собственной.
Вот теперь точно начну постепенно ломать себе мозг.))) первая сложность найти дома питание 5v 3A все зарядки и блочки дома перерыл, нету(((( надо будет отдельно брать... Ну да ладно, radxa всёравно дешево досталась... 95$+20$ Доставка. При цене 220$.
Миниатюры
Нажмите на изображение для увеличения
Название: image.jpg
Просмотров: 875
Размер:	118.8 Кб
ID:	41035  
__________________
съем мозг чайной ложкой.... извиняюсь
SiC20101 вне форума   Ответить с цитированием
Старый 16.09.2015, 00:09   #13
fedor5800
Старший Пользователь
 
Аватар для fedor5800
 
Регистрация: 16.08.2013
Возраст: 42
Регион: 23, 93
Машина: Opel Vectra B
Сообщений: 240
fedor5800 has a spectacular aura aboutfedor5800 has a spectacular aura aboutfedor5800 has a spectacular aura about
По умолчанию

Цитата:
Сообщение от SiC20101 Посмотреть сообщение
Сегодня, получил мозг системы radxa rock2 4g оперативки 32g собственной.
Вот теперь точно начну постепенно ломать себе мозг.))) первая сложность найти дома питание 5v 3A все зарядки и блочки дома перерыл, нету(((( надо будет отдельно брать... Ну да ладно, radxa всёравно дешево досталась... 95$+20$ Доставка. При цене 220$.
А кисы есть? Или вообще от компьютерного бп и 12 и 5В, ампеража хватит на все оборудование.
__________________
Мой первый проект Opel Vectra B + Wexler 7T
fedor5800 вне форума   Ответить с цитированием
Старый 16.09.2015, 02:30   #14
SiC20101
Пользователь
 
Аватар для SiC20101
 
Регистрация: 01.04.2015
Город: Кашира
Регион: 50, 90, 150
Машина: Honda Civic
Сообщений: 67
SiC20101 is on a distinguished road
По умолчанию

Есть и кис какаята на 4А, и БП от компа впринципе найти не проблема...
__________________
съем мозг чайной ложкой.... извиняюсь
SiC20101 вне форума   Ответить с цитированием
Старый 16.09.2015, 02:37   #15
SiC20101
Пользователь
 
Аватар для SiC20101
 
Регистрация: 01.04.2015
Город: Кашира
Регион: 50, 90, 150
Машина: Honda Civic
Сообщений: 67
SiC20101 is on a distinguished road
По умолчанию

Так же уже имееться мониторчик zj080na прикрученный к народному контроллеру на прошивке от ancc. Остаеться подобрать к нему емкостной тачскрин...
Миниатюры
Нажмите на изображение для увеличения
Название: image.jpg
Просмотров: 878
Размер:	110.5 Кб
ID:	41038  
__________________
съем мозг чайной ложкой.... извиняюсь
SiC20101 вне форума   Ответить с цитированием
Старый 10.10.2015, 23:23   #16
SiC20101
Пользователь
 
Аватар для SiC20101
 
Регистрация: 01.04.2015
Город: Кашира
Регион: 50, 90, 150
Машина: Honda Civic
Сообщений: 67
SiC20101 is on a distinguished road
По умолчанию

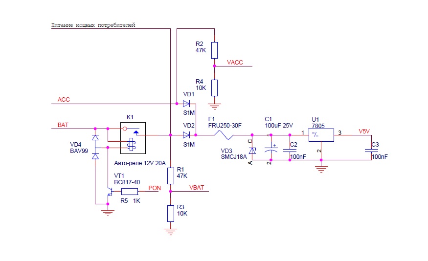
Потихоньку раздумываю над Блоком питания, пока накидал схему работы ардуино от АСС, которая дальше будет рулить всем питанием...
Также не ясен вопрос, у всех пропадает кратковременно АСС в момент запуска двигателя?
Ну также задан задачкой, как дать понять ардуино что ненадо запускать карПи пока не завёл двигатель? Или же по какой то задержке включить, если вдруг где нибудь на отдыхе захочется его поэксплуатировать...
Миниатюры
Нажмите на изображение для увеличения
Название: image.jpg
Просмотров: 878
Размер:	49.0 Кб
ID:	41240  
__________________
съем мозг чайной ложкой.... извиняюсь
SiC20101 вне форума   Ответить с цитированием
Старый 13.12.2015, 05:26   #17
SiC20101
Пользователь
 
Аватар для SiC20101
 
Регистрация: 01.04.2015
Город: Кашира
Регион: 50, 90, 150
Машина: Honda Civic
Сообщений: 67
SiC20101 is on a distinguished road
По умолчанию

Так, что бы не забыть.... Большое спасибо Yamm...
Миниатюры
Нажмите на изображение для увеличения
Название: image.jpeg
Просмотров: 899
Размер:	57.8 Кб
ID:	41985  
__________________
съем мозг чайной ложкой.... извиняюсь
SiC20101 вне форума   Ответить с цитированием
Старый 11.03.2016, 02:33   #18
SiC20101
Пользователь
 
Аватар для SiC20101
 
Регистрация: 01.04.2015
Город: Кашира
Регион: 50, 90, 150
Машина: Honda Civic
Сообщений: 67
SiC20101 is on a distinguished road
По умолчанию

Проэкт не заброшен, хоть и время тяжёлое.
На данный момент докупленно:
-усилитель с гальванической развязкой магнитольного уровня, без выкрутасов.( ещё не пробовал звучание, но многие хвалили)
-емкостной тачскрин, пока в пути...
-развёл печатку Блока питания, первый раз в жизни. Ну и примерил как это будет смотреться в корпусе.
Миниатюры
Нажмите на изображение для увеличения
Название: image.jpg
Просмотров: 947
Размер:	132.8 Кб
ID:	42940  
__________________
съем мозг чайной ложкой.... извиняюсь
SiC20101 вне форума   Ответить с цитированием
Старый 11.03.2016, 11:40   #19
Alex EX
Старший Пользователь
 
Аватар для Alex EX
 
Регистрация: 13.10.2015
Город: Бишкек
Регион: Казахстан
Машина: Honda Odyssey RB2
Сообщений: 133
Alex EX is just really niceAlex EX is just really niceAlex EX is just really niceAlex EX is just really nice
По умолчанию

Машинку бы внутри посмотреть ? "Слайды Слайды..." Куда планируется экран ? Тоже призадумался над заменой штатного...
Alex EX вне форума   Ответить с цитированием
Старый 11.03.2016, 23:52   #20
SiC20101
Пользователь
 
Аватар для SiC20101
 
Регистрация: 01.04.2015
Город: Кашира
Регион: 50, 90, 150
Машина: Honda Civic
Сообщений: 67
SiC20101 is on a distinguished road
По умолчанию

Планируется в штатное место, правда с небольшим изменением угла его положения (очень бликует установленная сейчас 2дин магнитола). Место замерял, по прикидкам должна подойти как раз 8" матрица поэтому и брал. Вот только кнопок штатных минимум, и скорее всего прейдется довольствоваться только тачем...
Миниатюры
Нажмите на изображение для увеличения
Название: image.jpg
Просмотров: 873
Размер:	101.0 Кб
ID:	42957  
__________________
съем мозг чайной ложкой.... извиняюсь
SiC20101 вне форума   Ответить с цитированием
Ответ


Здесь присутствуют: 1 (пользователей: 0 , гостей: 1)
 

Ваши права в разделе
Вы не можете создавать новые темы
Вы не можете отвечать в темах
Вы не можете прикреплять вложения
Вы не можете редактировать свои сообщения

BB коды Вкл.
Смайлы Вкл.
[IMG] код Вкл.
HTML код Выкл.



Часовой пояс GMT +4, время: 00:08.


Работает на vBulletin® версия 3.8.4.
Copyright ©2000 - 2026, Jelsoft Enterprises Ltd.
Перевод: zCarot