PCCar.ru - Ваш автомобильный компьютер

Вернуться   PCCar.ru - Ваш автомобильный компьютер > MP3Car ТехИнфа > Мониторы > Матрицы для CarPC > Матрицы до 7 дюймов

Ответ
 
Опции темы Поиск в этой теме
Старый 27.02.2015, 14:11   #11
Leobor
Старший Пользователь
 
Регистрация: 13.05.2014
Возраст: 60
Город: Воронеж
Регион: 36
Машина: Hyundai S-Fe I
Сообщений: 799
Leobor has a brilliant futureLeobor has a brilliant futureLeobor has a brilliant futureLeobor has a brilliant futureLeobor has a brilliant futureLeobor has a brilliant futureLeobor has a brilliant futureLeobor has a brilliant futureLeobor has a brilliant futureLeobor has a brilliant futureLeobor has a brilliant future
По умолчанию

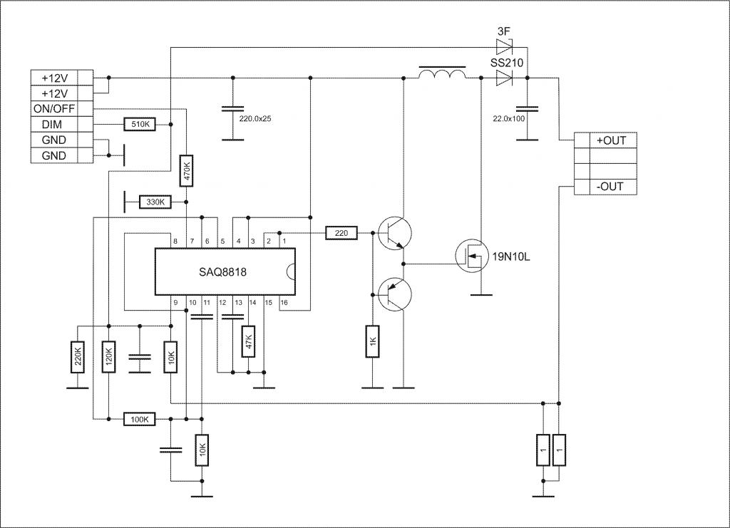
По драйверам так однозначно сказать нельзя. Одно точно - он повышающий (boost). ОС (FB) крутится на двух резисторах (параллельные, по 1 Ом). Они задают ток. Overvoltage сделано через стабилитрон (с выхода на 9 ногу). Проверьте и то и другое.
Как то подозрительно маловато суммарное сопротивление на FB. Я бы для начала откинул один резистор и оставил на время экспериментов 1 Ом. Ну и повнимательнее поизучал бы даташит (если таковой найдется) на предмет стандартной схемы включения. Но пока что находится только описалово...
Leobor вне форума   Ответить с цитированием
Старый 27.02.2015, 14:41   #12
kourza
Пользователь
 
Регистрация: 07.09.2011
Возраст: 62
Город: Львов
Регион: Украина
Машина: А6 2,5 TDI Quattro 1996 г.
Сообщений: 76
kourza is on a distinguished road
По умолчанию

Стабилитрон на 55 В. Сама SAQ8818 это полный аналог стандартной TL494 только развернута на 180 (нога 1 стала 9, нога 8 стала 16)
kourza вне форума   Ответить с цитированием
Старый 27.02.2015, 16:19   #13
Leobor
Старший Пользователь
 
Регистрация: 13.05.2014
Возраст: 60
Город: Воронеж
Регион: 36
Машина: Hyundai S-Fe I
Сообщений: 799
Leobor has a brilliant futureLeobor has a brilliant futureLeobor has a brilliant futureLeobor has a brilliant futureLeobor has a brilliant futureLeobor has a brilliant futureLeobor has a brilliant futureLeobor has a brilliant futureLeobor has a brilliant futureLeobor has a brilliant futureLeobor has a brilliant future
По умолчанию

Цитата:
Сообщение от kourza Посмотреть сообщение
Стабилитрон на 55 В. ..
Вот, похоже, он и стабилизирует эти 55В.
Ну что ж... Есть шанс воткнуть туда стабилитрон на 22-24В (или составить из 2-3-х на нужную напругу) и испытать судьбу...
Или без переделок выслать его взад китайцу
Цитата:
Сообщение от kourza Посмотреть сообщение
..Сама SAQ8818 это полный аналог стандартной TL494 только развернута на 180 (нога 1 стала 9, нога 8 стала 16)
Я бы поостерегся так слепо верить чьей то больной фантазии на monitor.net. Видите ли, я даже не глядя на распиновку 494 так могу сказать, что ее 11 нога - это открытый коллектор выходного ключа, а 12 нога - питание. По схеме, которую Вы привели, 11 и 12 нога TL494 получились бы замкнутыми, и при открытии транзистора 11 ноги... был бы пшик. Может, 4 нога SAQ8818 должна идти к питанию, а не к ключу? Тогда - возможно...
Leobor вне форума   Ответить с цитированием
Старый 27.02.2015, 16:31   #14
kourza
Пользователь
 
Регистрация: 07.09.2011
Возраст: 62
Город: Львов
Регион: Украина
Машина: А6 2,5 TDI Quattro 1996 г.
Сообщений: 76
kourza is on a distinguished road
По умолчанию

Немного не дорисовал, точно, 4-ая нога вместе с 3 и 16 идет на +12В
Миниатюры
Нажмите на изображение для увеличения
Название: HBT-LED02.jpg
Просмотров: 1790
Размер:	58.8 Кб
ID:	38984  
kourza вне форума   Ответить с цитированием
Старый 27.02.2015, 16:34   #15
kourza
Пользователь
 
Регистрация: 07.09.2011
Возраст: 62
Город: Львов
Регион: Украина
Машина: А6 2,5 TDI Quattro 1996 г.
Сообщений: 76
kourza is on a distinguished road
По умолчанию

Мне пришла в голову идея, раз в матрице три гирлянды по 8 светодиодов то прицепить в каждую гирлянду по 1,5 кОм резисторы и сделать возможным включать 1 или 2 или все 3 гирлянды. Получится типа ступенчатая регулировка яркости.
kourza вне форума   Ответить с цитированием
Старый 27.02.2015, 16:46   #16
Leobor
Старший Пользователь
 
Регистрация: 13.05.2014
Возраст: 60
Город: Воронеж
Регион: 36
Машина: Hyundai S-Fe I
Сообщений: 799
Leobor has a brilliant futureLeobor has a brilliant futureLeobor has a brilliant futureLeobor has a brilliant futureLeobor has a brilliant futureLeobor has a brilliant futureLeobor has a brilliant futureLeobor has a brilliant futureLeobor has a brilliant futureLeobor has a brilliant futureLeobor has a brilliant future
По умолчанию

Да, тогда и впрямь похоже на 494-ю.
Цитата:
Сообщение от kourza Посмотреть сообщение
Мне пришла в голову идея, раз в матрице три гирлянды по 8 светодиодов то прицепить в каждую гирлянду по 1,5 кОм резисторы и сделать возможным включать 1 или 2 или все 3 гирлянды. Получится типа ступенчатая регулировка яркости.
Греться конечно будут эти резисторы, и про мощность не забудьте (не меньше 1Вт), но попробовать можно...
Leobor вне форума   Ответить с цитированием
Старый 27.02.2015, 17:00   #17
kourza
Пользователь
 
Регистрация: 07.09.2011
Возраст: 62
Город: Львов
Регион: Украина
Машина: А6 2,5 TDI Quattro 1996 г.
Сообщений: 76
kourza is on a distinguished road
По умолчанию

Там получится грубо 0,6 Вт, кажись не сильно много, 1-о ватник подошол бы.
Еще ошибку исправил
Миниатюры
Нажмите на изображение для увеличения
Название: HBT-LED02.jpg
Просмотров: 1434
Размер:	59.0 Кб
ID:	38985  

Последний раз редактировалось kourza; 27.02.2015 в 18:12.
kourza вне форума   Ответить с цитированием
Старый 27.02.2015, 18:15   #18
Leobor
Старший Пользователь
 
Регистрация: 13.05.2014
Возраст: 60
Город: Воронеж
Регион: 36
Машина: Hyundai S-Fe I
Сообщений: 799
Leobor has a brilliant futureLeobor has a brilliant futureLeobor has a brilliant futureLeobor has a brilliant futureLeobor has a brilliant futureLeobor has a brilliant futureLeobor has a brilliant futureLeobor has a brilliant futureLeobor has a brilliant futureLeobor has a brilliant futureLeobor has a brilliant future
По умолчанию

Упс, пардон, я забыл Вас предупредить - получится лажа с такой регулировкой. Каждая группа в отдельности светит через два на третий светодиод - они же чередуются. Так что получится подсветка пятнами.
Leobor вне форума   Ответить с цитированием
Старый 01.03.2015, 13:53   #19
kourza
Пользователь
 
Регистрация: 07.09.2011
Возраст: 62
Город: Львов
Регион: Украина
Машина: А6 2,5 TDI Quattro 1996 г.
Сообщений: 76
kourza is on a distinguished road
По умолчанию

Смотрю в схему и вижу "фигу". Не могу понять, как, если на выходе 55 В и открылся стабилитрон-защиты от перенапряжения обратно схема войдет в режим стабилизации тока, на 0,5 Ом при токе 60мА будет напряжение 0,030 В и как эти 30 миливольт через резистор в 10 кОм могут повлиять на 55 В напрямую со стабилитрона на 9-ой ноге микросхемы. Получается, что эта схема сразу при старте "влетает" в режим ограничения напряжения в 55 В и там сидит мертво. Или я не то вижу?
kourza вне форума   Ответить с цитированием
Старый 01.03.2015, 14:23   #20
Leobor
Старший Пользователь
 
Регистрация: 13.05.2014
Возраст: 60
Город: Воронеж
Регион: 36
Машина: Hyundai S-Fe I
Сообщений: 799
Leobor has a brilliant futureLeobor has a brilliant futureLeobor has a brilliant futureLeobor has a brilliant futureLeobor has a brilliant futureLeobor has a brilliant futureLeobor has a brilliant futureLeobor has a brilliant futureLeobor has a brilliant futureLeobor has a brilliant futureLeobor has a brilliant future
По умолчанию

Стабилизация -дело тонкое. А на TL494 - вдвойне. Если на выходе присутствует 55В, это говорит о том, что работает только ограничение overvoltage (открыт стабилитрон). Стабилизация по току отсутствует напрочь. Поэтому я и порекомендовал сдернуть один резистор 1Ом. Вы можете добиться стабилизации тока только подбором резистора в этой цепи. Т.е. на нагрузке в 75мА добиться 22-24В. Можете даже сдернуть оба резистора и начать пробовать одиночный 5,6; 4,7; 3,3; 2,2; 1 Ом. Чем больше сопротивление - тем раньше начнется ограничение по току. Поэтому чем выше сопротивление - тем меньше риск (меньше напряжение на нагрузке).
Leobor вне форума   Ответить с цитированием
Ответ


Здесь присутствуют: 1 (пользователей: 0 , гостей: 1)
 

Ваши права в разделе
Вы не можете создавать новые темы
Вы не можете отвечать в темах
Вы не можете прикреплять вложения
Вы не можете редактировать свои сообщения

BB коды Вкл.
Смайлы Вкл.
[IMG] код Вкл.
HTML код Выкл.



Часовой пояс GMT +4, время: 12:37.


Работает на vBulletin® версия 3.8.4.
Copyright ©2000 - 2025, Jelsoft Enterprises Ltd.
Перевод: zCarot