PCCar.ru - Ваш автомобильный компьютер

Вернуться   PCCar.ru - Ваш автомобильный компьютер > MP3Car ТехИнфа > Мониторы > Неисправности и ремонт

Ответ
 
Опции темы Поиск в этой теме
Старый 08.07.2013, 09:29   #11
doneAlexandro
Пользователь
 
Регистрация: 12.01.2011
Возраст: 38
Регион: 77, 97, 99, 177
Сообщений: 71
doneAlexandro is on a distinguished road
По умолчанию

На самом 701-м ряби нет.
doneAlexandro вне форума   Ответить с цитированием
Старый 08.07.2013, 15:42   #12
JIekceu
Пользователь
 
Регистрация: 20.06.2013
Возраст: 38
Город: Минск
Регион: Беларусь
Машина: Ford Mondeo 3
Сообщений: 45
JIekceu is on a distinguished road
По умолчанию

Цитата:
Сообщение от doneAlexandro Посмотреть сообщение
На самом 701-м ряби нет.
плохо.. остается 1 вариант - матрице что-то говорят по I2C перед включением... возможно, это:


Последний раз редактировалось JIekceu; 08.07.2013 в 17:19.
JIekceu вне форума   Ответить с цитированием
Старый 09.07.2013, 10:24   #13
doneAlexandro
Пользователь
 
Регистрация: 12.01.2011
Возраст: 38
Регион: 77, 97, 99, 177
Сообщений: 71
doneAlexandro is on a distinguished road
По умолчанию

JIekceu, если чем-то поможет, то от ряби можно избавиться нестандартно:
http://www.pccar.ru/showpost.php?p=240599&postcount=422

Можно сформировать EDID с увеличенной частотой pixel clock и залить в мать. Но ВГА скорее всего отрубится.
doneAlexandro вне форума   Ответить с цитированием
Старый 09.07.2013, 16:00   #14
JIekceu
Пользователь
 
Регистрация: 20.06.2013
Возраст: 38
Город: Минск
Регион: Беларусь
Машина: Ford Mondeo 3
Сообщений: 45
JIekceu is on a distinguished road
По умолчанию

Цитата:
Сообщение от doneAlexandro Посмотреть сообщение
Но ВГА скорее всего отрубится.
в смысле БИОС и загрузка винды?
в таком случае можно попробовать залить модифицированный EDID не в БИОС а в реестр/ драйвер монитора

но мы не ищем легких путей - надо попробовать отправить в регистры матрицы эту табличку...

Последний раз редактировалось JIekceu; 09.07.2013 в 16:34.
JIekceu вне форума   Ответить с цитированием
Старый 09.07.2013, 22:22   #15
doneAlexandro
Пользователь
 
Регистрация: 12.01.2011
Возраст: 38
Регион: 77, 97, 99, 177
Сообщений: 71
doneAlexandro is on a distinguished road
По умолчанию

Цитата:
Сообщение от JIekceu Посмотреть сообщение
в смысле БИОС и загрузка винды?
в таком случае можно попробовать залить модифицированный EDID не в БИОС а в реестр/ драйвер монитора

но мы не ищем легких путей - надо попробовать отправить в регистры матрицы эту табличку...
БИОС, загрузка, и сама винда. Хотя, не очень понимаю, как связаны VGA и LVDS в данном случае.
Возможно, драйвер модифицированный поможет, но я так и не нашел утилиту, которая для этой матери соберет драйвер.. По крайней мере, полгода назад. Сейчас не искал.
doneAlexandro вне форума   Ответить с цитированием
Старый 03.11.2015, 14:22   #16
Jora
Новый Пользователь
 
Регистрация: 30.12.2012
Возраст: 44
Город: Ярославль
Регион: 76
Сообщений: 9
Jora is on a distinguished road
По умолчанию

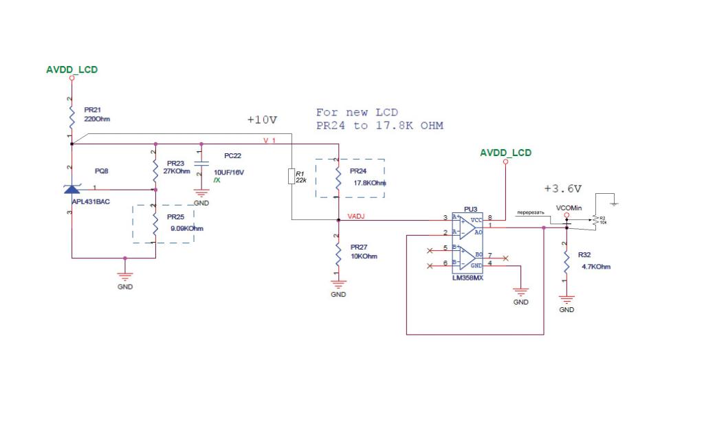
всем привет.хочу поделится как я избавился от дрожания изображения.мать у меня DN2800MT моник от 701 асуса. имея даташит инвертора поднял выходное напряжение с лм358 до 5в по умолчанию 3.6в. добавив чип резистор 22к к pr24 .перерезал дорожку которая идет на матрицу pin VCOMin. в разрыв ставим маленький переменик на 5-10к.далее крутим переменик избавляемся от дрожи.самое сложное впаять чип резистор 22к маленького размера. да и переменный тоже.регулировка подсветки экрана у меня работает через панель управления\электропитание.надо понизить выходное напряжение с BKLT_PWM_DIM резисторным делителем ну или поставить переменик. да, и еще у меня показывает начало поста биос до конца загрузки винды ну и сам биос . для этого поставил в биосе определение экрана (auto). разобрал вилку вга шнура и соединил 1red,2green,3blue пины на землю через резисторы 75 Ом. извините если что не понятно написал.
Миниатюры
Нажмите на изображение для увеличения
Название: inverter  701.jpg
Просмотров: 1038
Размер:	32.7 Кб
ID:	41520   Нажмите на изображение для увеличения
Название: IMG_20151103_135005.jpg
Просмотров: 769
Размер:	81.9 Кб
ID:	41523  

Последний раз редактировалось Jora; 03.11.2015 в 15:22.
Jora вне форума   Ответить с цитированием
Ответ


Здесь присутствуют: 1 (пользователей: 0 , гостей: 1)
 

Ваши права в разделе
Вы не можете создавать новые темы
Вы не можете отвечать в темах
Вы не можете прикреплять вложения
Вы не можете редактировать свои сообщения

BB коды Вкл.
Смайлы Вкл.
[IMG] код Вкл.
HTML код Выкл.



Часовой пояс GMT +4, время: 17:48.


Работает на vBulletin® версия 3.8.4.
Copyright ©2000 - 2026, Jelsoft Enterprises Ltd.
Перевод: zCarot