PCCar.ru - Ваш автомобильный компьютер

Вернуться   PCCar.ru - Ваш автомобильный компьютер > MP3Car ТехИнфа > Разработка программ

Ответ
 
Опции темы Поиск в этой теме
Старый 19.04.2012, 12:08   #161
~aviator~
Старший Пользователь
 
Регистрация: 02.04.2010
Возраст: 43
Город: Минск
Регион: Беларусь
Машина: Honda Accord 2.0 DOHC
Сообщений: 660
~aviator~ is on a distinguished road
По умолчанию

ЕЛМ в Хонде только видет базовые параметры, порядка 10-12 шт, от авто зависит и все, что бы было интересней нужен К-лин!
~aviator~ вне форума   Ответить с цитированием
Старый 19.04.2012, 21:47   #162
RusCat
Новый Пользователь
 
Регистрация: 06.09.2010
Возраст: 45
Город: Воронеж
Регион: 36
Машина: Toyota Verossa, 2001, V25
Сообщений: 13
RusCat is on a distinguished road
По умолчанию

Заранее прошу прощения, если проглядел, но что-то не нашел - можно ли отключить отображение "STOP"?
За программу отдельное огромное спасибо!
RusCat вне форума   Ответить с цитированием
Старый 19.04.2012, 22:19   #163
тсж39
Старший Пользователь
 
Аватар для тсж39
 
Регистрация: 14.04.2011
Возраст: 66
Город: Санкт-Петербург
Регион: 78, 98
Машина: TOYOTA Sienta
Сообщений: 385
тсж39 is on a distinguished road
По умолчанию

опрос сигнала "STOP" идет в пиде 01 F9
надо в файле dev изменить например 01 F9 на 01 01
Panel\DLL\KLine\Toyota\1
.......
14
01 00
10 00
07
13 FF 00
01 01
01 04
01 05
01 0C
01 0D
01 E4
01 B4
01 E8
01 F8
01 F9 изменить на 01 01
__________________
не стесняйтесь спрашивать
тсж39 вне форума   Ответить с цитированием
Старый 21.04.2012, 16:50   #164
Winlin
Старший Пользователь
 
Регистрация: 19.11.2009
Возраст: 53
Регион: 54
Сообщений: 308
Winlin is on a distinguished road
По умолчанию

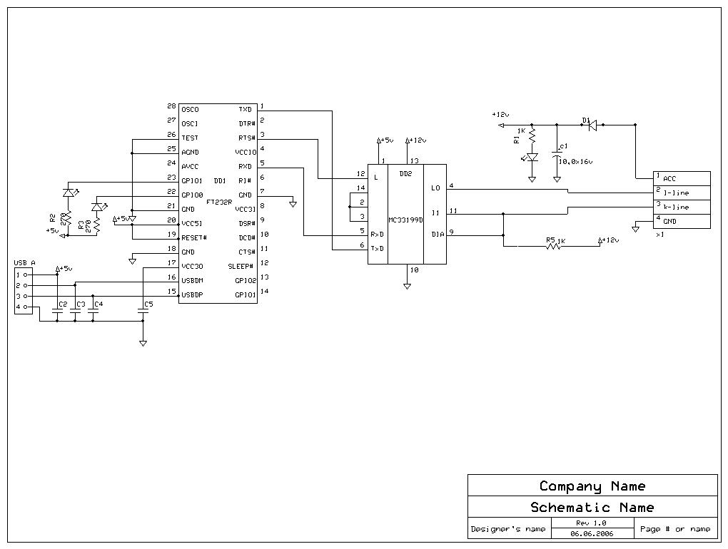
собрал я k-line адаптер по вот этой схеме
подключил.
коннектиться профиль к-лайн\хонда\1\
но показывает всякую фигню (градусы 255, обороты 16750 и говорит что ошибки в двигателе).
профили к-лайн\овд2\маф и мап тоже коннектяться, но ничего не показывают.

я так понял что коннектиться то , где скорость 10400.
но у виртуального порта стоит 9600 и 10400 нет в выборе (где то про это читал вроде)

так вот вопрос: это адаптер не работает(проверить не знаю как), скорость порта не правильная или длл-ка не под хонду црв?
Миниатюры
Нажмите на изображение для увеличения
Название: USB_COM.JPG
Просмотров: 1221
Размер:	63.2 Кб
ID:	26308  
__________________
HONDA CR-V все сделано в 1.5 Din корпусе
MSI H61I-E35/Pentium G2030T/4Gb/M4-CT128M4SSD2/8"монитор/Wi-Fi/Bluetooth/усилитель MiniQuad 4х50 + конвертер SPDIF>аналог/m2-atx/HD RADIO DMHD1000I/Logitech QuickCam Pro 9000...Win7 prof
Winlin вне форума   Ответить с цитированием
Старый 21.04.2012, 17:00   #165
тсж39
Старший Пользователь
 
Аватар для тсж39
 
Регистрация: 14.04.2011
Возраст: 66
Город: Санкт-Петербург
Регион: 78, 98
Машина: TOYOTA Sienta
Сообщений: 385
тсж39 is on a distinguished road
По умолчанию

скорость общения с Сом-портом выставляет сама программа TECU,
скорее всего длл-ка не под хонду црв
__________________
не стесняйтесь спрашивать
тсж39 вне форума   Ответить с цитированием
Старый 22.04.2012, 07:23   #166
Winlin
Старший Пользователь
 
Регистрация: 19.11.2009
Возраст: 53
Регион: 54
Сообщений: 308
Winlin is on a distinguished road
По умолчанию

скачал с десяток всяких разных программ. Подключились только "Панель приборов" (с описанным выше результатом) и программа "Тестер ECU" вот отсюда http://pccar.ru/showthread.php?t=15767

правда тоже инфы не много выдала, еще правда в ней пришлось адрес ЕКУ поменять на 09.
вот по этим результатам можно ли сделть вывод что сам адаптер работает?
__________________
HONDA CR-V все сделано в 1.5 Din корпусе
MSI H61I-E35/Pentium G2030T/4Gb/M4-CT128M4SSD2/8"монитор/Wi-Fi/Bluetooth/усилитель MiniQuad 4х50 + конвертер SPDIF>аналог/m2-atx/HD RADIO DMHD1000I/Logitech QuickCam Pro 9000...Win7 prof

Последний раз редактировалось Winlin; 22.04.2012 в 16:45.
Winlin вне форума   Ответить с цитированием
Старый 22.04.2012, 17:53   #167
RusCat
Новый Пользователь
 
Регистрация: 06.09.2010
Возраст: 45
Город: Воронеж
Регион: 36
Машина: Toyota Verossa, 2001, V25
Сообщений: 13
RusCat is on a distinguished road
По умолчанию

Цитата:
Сообщение от тсж39 Посмотреть сообщение
опрос сигнала "STOP" идет в пиде 01 F9
надо в файле dev изменить например 01 F9 на 01 01
Panel\DLL\KLine\Toyota\1
.......
14
01 00
10 00
07
13 FF 00
01 01
01 04
01 05
01 0C
01 0D
01 E4
01 B4
01 E8
01 F8
01 F9 изменить на 01 01
Сделал так, табличка "STOP" осталась, зато пропало отбражение режима АКПП )
Вернул на место, попробовал поменять 01 F8 на 01 01 - STOP пропал, но в паркинге теперь постоянно светится режим D1

Вопрос к автору - можно дать расшифровку по пидам, какой что запрашивает?

И еще момент - у меня АКПП 5-ти ступенчатая, в программе режим "D" отображается в двух положениях селектора - "D" и "4".
Если поставить селектор в "3" - появляется "3", все верно.
В режиме "4" должно отображаться "4" или "D", как сейчас?
RusCat вне форума   Ответить с цитированием
Старый 22.04.2012, 18:07   #168
Valentin8080
Старший Пользователь
 
Регистрация: 17.02.2010
Возраст: 46
Регион: 03
Машина: Toyota Corolla
Сообщений: 980
Valentin8080 is a jewel in the roughValentin8080 is a jewel in the roughValentin8080 is a jewel in the rough
По умолчанию

Цитата:
Сообщение от Winlin Посмотреть сообщение
коннектиться профиль к-лайн\хонда\1\
но показывает всякую фигню (градусы 255, обороты 16750 и говорит что ошибки в двигателе)....
А остальные? там же 6 вариантов. Если не получится - спрашивай тут и пробуй программы с того форума.
__________________
Мой отчет TOYOTA COROLLA 2004
Valentin8080 вне форума   Ответить с цитированием
Старый 22.04.2012, 18:10   #169
Valentin8080
Старший Пользователь
 
Регистрация: 17.02.2010
Возраст: 46
Регион: 03
Машина: Toyota Corolla
Сообщений: 980
Valentin8080 is a jewel in the roughValentin8080 is a jewel in the roughValentin8080 is a jewel in the rough
По умолчанию

Цитата:
Сообщение от RusCat Посмотреть сообщение
Сделал так, табличка "STOP" осталась, зато пропало отбражение режима АКПП )
Вернул на место, попробовал поменять 01 F8 на 01 01 - STOP пропал, но в паркинге теперь постоянно светится режим D1

Вопрос к автору - можно дать расшифровку по пидам, какой что запрашивает?

И еще момент - у меня АКПП 5-ти ступенчатая, в программе режим "D" отображается в двух положениях селектора - "D" и "4".
Если поставить селектор в "3" - появляется "3", все верно.
В режиме "4" должно отображаться "4" или "D", как сейчас?
Стоп в 01 E8 вообще-то храниться, но если уберешь этот запрос - не будет также учитываться отсечка топлива и некорректно будут показывать передачи АКПП. Расшифровка по пидам тоёты лежит в моей теме по автомобильным протоколам.
__________________
Мой отчет TOYOTA COROLLA 2004
Valentin8080 вне форума   Ответить с цитированием
Старый 22.04.2012, 18:20   #170
Valentin8080
Старший Пользователь
 
Регистрация: 17.02.2010
Возраст: 46
Регион: 03
Машина: Toyota Corolla
Сообщений: 980
Valentin8080 is a jewel in the roughValentin8080 is a jewel in the roughValentin8080 is a jewel in the rough
По умолчанию

Цитата:
Сообщение от RusCat Посмотреть сообщение
И еще момент - у меня АКПП 5-ти ступенчатая, в программе режим "D" отображается в двух положениях селектора - "D" и "4".
Если поставить селектор в "3" - появляется "3", все верно.
В режиме "4" должно отображаться "4" или "D", как сейчас?
В течстриме эта передача идет как D/4, как я понимаю на некоторых машинах это D а на некоторых - 4. В панели тупо забил отображать D, но можно для этого режима сделать отдельную иконку и чтоб пользователь уже подставлял просто нужный bmp для конкретно своей машины.
P.S. Сделал это в версии 1.0.0.9
__________________
Мой отчет TOYOTA COROLLA 2004

Последний раз редактировалось Valentin8080; 23.04.2012 в 04:52.
Valentin8080 вне форума   Ответить с цитированием
Ответ

Метки
obd ii, panel


Здесь присутствуют: 1 (пользователей: 0 , гостей: 1)
 

Ваши права в разделе
Вы не можете создавать новые темы
Вы не можете отвечать в темах
Вы не можете прикреплять вложения
Вы не можете редактировать свои сообщения

BB коды Вкл.
Смайлы Вкл.
[IMG] код Вкл.
HTML код Выкл.



Часовой пояс GMT +4, время: 19:04.


Работает на vBulletin® версия 3.8.4.
Copyright ©2000 - 2026, Jelsoft Enterprises Ltd.
Перевод: zCarot