PCCar.ru - Ваш автомобильный компьютер

Вернуться   PCCar.ru - Ваш автомобильный компьютер > MP3Car ТехИнфа > Блоки питания > Разное

Ответ
 
Опции темы Поиск в этой теме
Старый 29.12.2012, 14:09   #1631
vadim71
Новый Пользователь
 
Регистрация: 16.12.2012
Возраст: 54
Город: магнитогорск
Регион: 74
Машина: лифан брез
Сообщений: 25
vadim71 is on a distinguished road
По умолчанию

да много информации будем читать читать.
vadim71 вне форума   Ответить с цитированием
Старый 29.12.2012, 14:26   #1632
Vladget
Moderator
 
Регистрация: 04.04.2009
Возраст: 69
Город: Краснодар
Регион: 23, 93
Машина: HONDA CR-V-08
Сообщений: 3,129
Vladget is a splendid one to beholdVladget is a splendid one to beholdVladget is a splendid one to beholdVladget is a splendid one to beholdVladget is a splendid one to beholdVladget is a splendid one to beholdVladget is a splendid one to behold
По умолчанию

просто надо сразу представить что ты хочешь а потом к этому стремиться, что бы потом не переделывать ну или два раза не разбирать что нибудь что бы еще проложить один (два) провод (а)
__________________


Vladget вне форума   Ответить с цитированием
Старый 02.01.2013, 11:42   #1633
vadim71
Новый Пользователь
 
Регистрация: 16.12.2012
Возраст: 54
Город: магнитогорск
Регион: 74
Машина: лифан брез
Сообщений: 25
vadim71 is on a distinguished road
По умолчанию

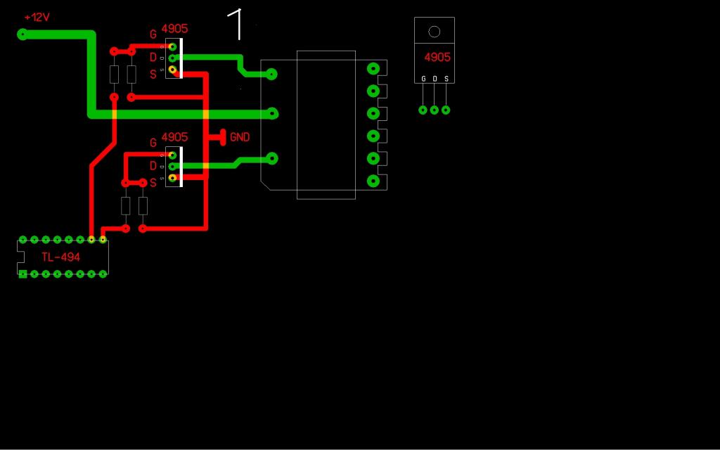
С НОВЫМ ГОДОМ 2013.

посмотри пожалуйста на какой схеме правильно включены ирфы 4905
если можно поправь а то купил их теперь лежат.
Миниатюры
Нажмите на изображение для увеличения
Название: 4905.jpg
Просмотров: 903
Размер:	32.1 Кб
ID:	29194   Нажмите на изображение для увеличения
Название: 4905-2.jpg
Просмотров: 923
Размер:	32.1 Кб
ID:	29195   Нажмите на изображение для увеличения
Название: 4905-3.jpg
Просмотров: 989
Размер:	32.9 Кб
ID:	29196  
vadim71 вне форума   Ответить с цитированием
Старый 02.01.2013, 16:17   #1634
Vladget
Moderator
 
Регистрация: 04.04.2009
Возраст: 69
Город: Краснодар
Регион: 23, 93
Машина: HONDA CR-V-08
Сообщений: 3,129
Vladget is a splendid one to beholdVladget is a splendid one to beholdVladget is a splendid one to beholdVladget is a splendid one to beholdVladget is a splendid one to beholdVladget is a splendid one to beholdVladget is a splendid one to behold
По умолчанию

А разве можно N-канальный полевик (это 44-й,46-й,3205-й) заменить вот так просто на P канальный коим и является 4905-й, наверно можно только управление надо взять с 8 и 11 ног 494-й ( а не с 9,10) - ну и еще что то наверно надо, наверно надо перевернуть полевик но это все предположение я в теории не силен
__________________



Последний раз редактировалось Vladget; 02.01.2013 в 16:57.
Vladget вне форума   Ответить с цитированием
Старый 11.01.2013, 15:37   #1635
Dimka360
Новый Пользователь
 
Регистрация: 12.02.2010
Регион: 59
Машина: 21093i
Сообщений: 2
Dimka360 is on a distinguished road
Smile

Здраствуйте уважаемы форумчане!, очень хочу установить PC в авто, но к сожалению пока нет возможности раскошелится на БП....прошу у вас помощи в переделке компьютерного БП, как переделать поэтапно и что лучше куда впаять. Имеется вот такой Microlab 360w. Схему прилагаю.Заранее бланодарен за помощь!
Миниатюры
Нажмите на изображение для увеличения
Название: f_17171931.jpg
Просмотров: 924
Размер:	90.4 Кб
ID:	29309   Нажмите на изображение для увеличения
Название: 130111_162037.jpg
Просмотров: 711
Размер:	255.1 Кб
ID:	29310   Нажмите на изображение для увеличения
Название: 130111_161939.jpg
Просмотров: 726
Размер:	244.7 Кб
ID:	29311   Нажмите на изображение для увеличения
Название: 130111_161620.jpg
Просмотров: 946
Размер:	244.2 Кб
ID:	29312  
Dimka360 вне форума   Ответить с цитированием
Старый 11.01.2013, 16:03   #1636
Hamster
Больной. Диагноз "Car PC"
 
Аватар для Hamster
 
Регистрация: 01.09.2005
Возраст: 52
Город: Москва
Регион: 77, 97, 99, 177
Машина: 08\Acura\MDX •••• 07\Honda\Civic 4D
Сообщений: 4,379
Hamster is a splendid one to beholdHamster is a splendid one to beholdHamster is a splendid one to beholdHamster is a splendid one to beholdHamster is a splendid one to beholdHamster is a splendid one to beholdHamster is a splendid one to behold
По умолчанию

Цитата:
Сообщение от Dimka360 Посмотреть сообщение
прошу у вас помощи в переделке компьютерного БП, как переделать поэтапно и что лучше куда впаять
Ну, а тему то эту ты читал? Тут как раз об этом и пишут. Коротенечко так, на 164-х страницах
__________________
Старый проект Honda Accord RHD
Теперь будет Acura MDX 2008 и Honda Civic 4D 2007 и Mitsubishi Outlander XL 2011
Hamster вне форума   Ответить с цитированием
Старый 11.01.2013, 16:30   #1637
Dimka360
Новый Пользователь
 
Регистрация: 12.02.2010
Регион: 59
Машина: 21093i
Сообщений: 2
Dimka360 is on a distinguished road
По умолчанию

Перелопатил уже почти всё транс надо в кипяток потом разобрать и смотать 18-19 витков а потом намотать медную проволку 1мм как лучше мотать?правильно ли я отметил то что надо выпаять?!

Последний раз редактировалось Dimka360; 11.01.2013 в 17:04.
Dimka360 вне форума   Ответить с цитированием
Старый 11.01.2013, 17:39   #1638
Vladget
Moderator
 
Регистрация: 04.04.2009
Возраст: 69
Город: Краснодар
Регион: 23, 93
Машина: HONDA CR-V-08
Сообщений: 3,129
Vladget is a splendid one to beholdVladget is a splendid one to beholdVladget is a splendid one to beholdVladget is a splendid one to beholdVladget is a splendid one to beholdVladget is a splendid one to beholdVladget is a splendid one to behold
По умолчанию

Цитата:
Сообщение от Dimka360 Посмотреть сообщение
Перелопатил уже почти всё транс надо в кипяток потом разобрать и смотать 18-19 витков а потом намотать медную проволку 1мм как лучше мотать?правильно ли я отметил то что надо выпаять?!
Смотри личку
__________________


Vladget вне форума   Ответить с цитированием
Старый 12.01.2013, 13:26   #1639
vadim71
Новый Пользователь
 
Регистрация: 16.12.2012
Возраст: 54
Город: магнитогорск
Регион: 74
Машина: лифан брез
Сообщений: 25
vadim71 is on a distinguished road
По умолчанию

можно не кипятить просто убираешь желтую изо ленту и окуратно сматываешь 19 витков потом также окуратно наматываешь. я так делал и нормально. как мотать станица 24.
vadim71 вне форума   Ответить с цитированием
Старый 12.01.2013, 13:29   #1640
vadim71
Новый Пользователь
 
Регистрация: 16.12.2012
Возраст: 54
Город: магнитогорск
Регион: 74
Машина: лифан брез
Сообщений: 25
vadim71 is on a distinguished road
По умолчанию

решил вот по этой схеме подключить бп только вот не понял с бп 12 вольт к реле откуда брать или без разницы .
Миниатюры
Нажмите на изображение для увеличения
Название: G39 Контроллер включения1.jpg
Просмотров: 987
Размер:	232.6 Кб
ID:	29320  
vadim71 вне форума   Ответить с цитированием
Ответ


Здесь присутствуют: 1 (пользователей: 0 , гостей: 1)
 

Ваши права в разделе
Вы не можете создавать новые темы
Вы не можете отвечать в темах
Вы не можете прикреплять вложения
Вы не можете редактировать свои сообщения

BB коды Вкл.
Смайлы Вкл.
[IMG] код Вкл.
HTML код Выкл.



Часовой пояс GMT +4, время: 13:35.


Работает на vBulletin® версия 3.8.4.
Copyright ©2000 - 2026, Jelsoft Enterprises Ltd.
Перевод: zCarot