PCCar.ru - Ваш автомобильный компьютер

Вернуться   PCCar.ru - Ваш автомобильный компьютер > MP3Car ТехИнфа > AndroidCar > Звук > Звуковые процессоры

Ответ
 
Опции темы Поиск в этой теме
Старый 13.05.2016, 19:01   #151
Alekssandr
Старший Пользователь
 
Регистрация: 11.08.2013
Возраст: 37
Регион: 86
Сообщений: 445
Alekssandr is a jewel in the roughAlekssandr is a jewel in the roughAlekssandr is a jewel in the rough
По умолчанию

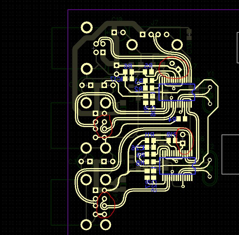
Действительно перепутал D+ D- в двух местах. (поправил)

По питанию микросхем добавил ещё 2 электролита на случай посадки питания при подключении внешнего оборудования.

18 нога подтянута к 3.3В (внутреннего питания микросхемы) через резистор на 100Ком.
Миниатюры
Нажмите на изображение для увеличения
Название: 8.JPG
Просмотров: 548
Размер:	54.4 Кб
ID:	43750   Нажмите на изображение для увеличения
Название: 9.JPG
Просмотров: 828
Размер:	161.3 Кб
ID:	43752   Нажмите на изображение для увеличения
Название: 10.JPG
Просмотров: 557
Размер:	174.7 Кб
ID:	43753  
Alekssandr вне форума   Ответить с цитированием
Старый 13.05.2016, 19:24   #152
oleg707
Гуру
 
Аватар для oleg707
 
Регистрация: 16.04.2014
Возраст: 42
Город: Gdynia
Регион: другой - для добавления сообщить ab
Сообщений: 2,548
oleg707 has a reputation beyond reputeoleg707 has a reputation beyond reputeoleg707 has a reputation beyond reputeoleg707 has a reputation beyond reputeoleg707 has a reputation beyond reputeoleg707 has a reputation beyond reputeoleg707 has a reputation beyond reputeoleg707 has a reputation beyond reputeoleg707 has a reputation beyond reputeoleg707 has a reputation beyond repute
По умолчанию

а разве минус юсб должен контачить с корпусом?
oleg707 вне форума   Ответить с цитированием
Старый 13.05.2016, 19:31   #153
yuriy m
Старший Пользователь
 
Регистрация: 13.11.2011
Возраст: 47
Город: Гомель BY
Регион: 03
Машина: Гольф2 -> Lancia Zeta
Сообщений: 376
yuriy m is a jewel in the roughyuriy m is a jewel in the roughyuriy m is a jewel in the rough
По умолчанию

Цитата:
Сообщение от Alekssandr Посмотреть сообщение
Действительно перепутал D+ D- в двух местах. (поправил)
Не самое красивое решение...

Цитата:
Сообщение от Alekssandr Посмотреть сообщение
По питанию микросхем добавил ещё 2 электролита на случай посадки питания при подключении внешнего оборудования.
В место дополнительных электролитов, достаточно обычной smd керамики.
Цитата:
Сообщение от Alekssandr Посмотреть сообщение
18 нога подтянута к 3.3В (внутреннего питания микросхемы) через резистор на 100Ком.
http://www.yandex.by/clck/jsredir?fr...48994803525097
22 страница У меня стоит резистор последовательно с светодиодом к +.
Видно как происходит ресет, как отрабатывает OTG...
__________________
Управление под ANDROID ... http://www.pccar.ru/showthread.php?t=24001
Мой старый проект http://www.pccar.ru/showthread.php?t=18038
yuriy m вне форума   Ответить с цитированием
Старый 13.05.2016, 19:33   #154
yuriy m
Старший Пользователь
 
Регистрация: 13.11.2011
Возраст: 47
Город: Гомель BY
Регион: 03
Машина: Гольф2 -> Lancia Zeta
Сообщений: 376
yuriy m is a jewel in the roughyuriy m is a jewel in the roughyuriy m is a jewel in the rough
По умолчанию

Цитата:
Сообщение от oleg707 Посмотреть сообщение
а разве минус юсб должен контачить с корпусом?
В полне, а дальше зависит от кабеля
__________________
Управление под ANDROID ... http://www.pccar.ru/showthread.php?t=24001
Мой старый проект http://www.pccar.ru/showthread.php?t=18038
yuriy m вне форума   Ответить с цитированием
Старый 13.05.2016, 23:43   #155
Alekssandr
Старший Пользователь
 
Регистрация: 11.08.2013
Возраст: 37
Регион: 86
Сообщений: 445
Alekssandr is a jewel in the roughAlekssandr is a jewel in the roughAlekssandr is a jewel in the rough
По умолчанию

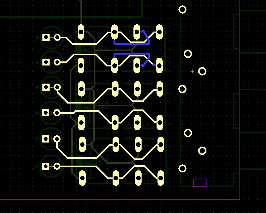
yuriy m, последовал вашему совету думаю будет полезно знать что USB работает и добавил эти 2 светодиода. (резистор на подтяжку 18 ноги, тоже оставил, на всякий случай). Керамику по питанию добавил, электролиты тоже оставлю (на всякий случай).

Вроде с USB более менее разобрался теперь с PCM2704. Вот думаю может для неё сделать отдельный провод питания или оставить также и питать от питания USB?
Миниатюры
Нажмите на изображение для увеличения
Название: 12333.jpg
Просмотров: 611
Размер:	70.4 Кб
ID:	43756   Нажмите на изображение для увеличения
Название: 333322.jpg
Просмотров: 599
Размер:	61.5 Кб
ID:	43757   Нажмите на изображение для увеличения
Название: 333333.JPG
Просмотров: 552
Размер:	179.3 Кб
ID:	43758   Нажмите на изображение для увеличения
Название: 3333333333333.JPG
Просмотров: 836
Размер:	173.9 Кб
ID:	43759  
Alekssandr вне форума   Ответить с цитированием
Старый 14.05.2016, 00:11   #156
yuriy m
Старший Пользователь
 
Регистрация: 13.11.2011
Возраст: 47
Город: Гомель BY
Регион: 03
Машина: Гольф2 -> Lancia Zeta
Сообщений: 376
yuriy m is a jewel in the roughyuriy m is a jewel in the roughyuriy m is a jewel in the rough
По умолчанию

Как обычно, блокированные емкости по питанию как можно ближе к выводам мс. Питать можно и от общей шины . Может только фильтр LC поставить...
Как раз сейчас тоже рисую и 850ю и 2407 и .... Такая х...ня получается Но SMD резисторы и конденсаторы 0402 размера

Зы наверно не правильно понял. Лучше питание брать ближе к источнику
__________________
Управление под ANDROID ... http://www.pccar.ru/showthread.php?t=24001
Мой старый проект http://www.pccar.ru/showthread.php?t=18038

Последний раз редактировалось yuriy m; 14.05.2016 в 00:54.
yuriy m вне форума   Ответить с цитированием
Старый 14.05.2016, 01:08   #157
Alekssandr
Старший Пользователь
 
Регистрация: 11.08.2013
Возраст: 37
Регион: 86
Сообщений: 445
Alekssandr is a jewel in the roughAlekssandr is a jewel in the roughAlekssandr is a jewel in the rough
По умолчанию

Цитата:
Сообщение от yuriy m Посмотреть сообщение
Как раз сейчас тоже рисую и 850ю и 2407 и .... Такая х...ня получается Но SMD резисторы и конденсаторы 0402 размера
Поставлю наверное LC фильтр ( тем более токи маленькие слабенькие дросселя даже подойдут, а то цены на них заламывают) У меня валяется пачками 0805 поэтому под них развожу, 0402 паять мелковато, но место экономят здорово. А что х...ня то получается? поделись)

Управляющим МК будет 32u4?
Alekssandr вне форума   Ответить с цитированием
Старый 14.05.2016, 10:37   #158
yuriy m
Старший Пользователь
 
Регистрация: 13.11.2011
Возраст: 47
Город: Гомель BY
Регион: 03
Машина: Гольф2 -> Lancia Zeta
Сообщений: 376
yuriy m is a jewel in the roughyuriy m is a jewel in the roughyuriy m is a jewel in the rough
По умолчанию

Цитата:
Сообщение от Alekssandr Посмотреть сообщение
Поставлю наверное LC фильтр ( тем более токи маленькие слабенькие дросселя даже подойдут, а то цены на них заламывают) У меня валяется пачками 0805 поэтому под них развожу, 0402 паять мелковато, но место экономят здорово. А что х...ня то получается? поделись)

Управляющим МК будет 32u4?
Да, управлять будут 32u4 . Состоит из 2х плат ,если для нексуса 2013 lte ,то плата первая может стоять в место АКБ. На других планшетах может и как внешняя быть... Первая собрана и работает и вид ее даже как-то нравится А вот счас вторую рисую , чет такой хаус получается... Чуть попозже выложу у себя фотку... Тему можешь глянуть в подписи...
__________________
Управление под ANDROID ... http://www.pccar.ru/showthread.php?t=24001
Мой старый проект http://www.pccar.ru/showthread.php?t=18038
yuriy m вне форума   Ответить с цитированием
Старый 14.05.2016, 15:57   #159
Alekssandr
Старший Пользователь
 
Регистрация: 11.08.2013
Возраст: 37
Регион: 86
Сообщений: 445
Alekssandr is a jewel in the roughAlekssandr is a jewel in the roughAlekssandr is a jewel in the rough
По умолчанию

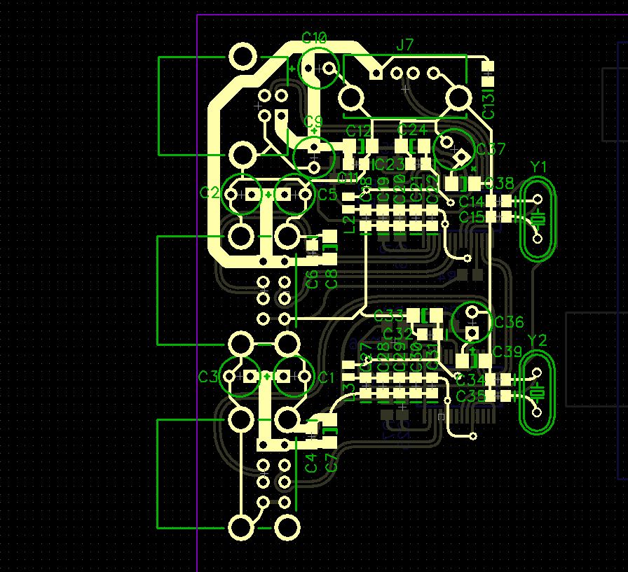
Посмотрел, у тебя проект такой-же почти как мой) а почему радио не построишь на tea5760 у меня валяются такие ловят даже с маленькой антенкой не плохо, и звук меня полностью устраивает.

Сейчас вот думаю поставить релюшки для закорачивания выводов на землю при отключении питания, так как когда подаёшь или снимаешь питание с TDA7719 динамик сильно пукают.

Релюшки присмотрел из серии HRS2H-S, бывают на разное напряжение 5,9,12, 24 вот даташит
Миниатюры
Нажмите на изображение для увеличения
Название: 1.jpg
Просмотров: 563
Размер:	69.0 Кб
ID:	43765   Нажмите на изображение для увеличения
Название: 2.jpg
Просмотров: 890
Размер:	68.0 Кб
ID:	43766   Нажмите на изображение для увеличения
Название: 3.JPG
Просмотров: 545
Размер:	105.1 Кб
ID:	43767  
Alekssandr вне форума   Ответить с цитированием
Старый 14.05.2016, 16:25   #160
oleg707
Гуру
 
Аватар для oleg707
 
Регистрация: 16.04.2014
Возраст: 42
Город: Gdynia
Регион: другой - для добавления сообщить ab
Сообщений: 2,548
oleg707 has a reputation beyond reputeoleg707 has a reputation beyond reputeoleg707 has a reputation beyond reputeoleg707 has a reputation beyond reputeoleg707 has a reputation beyond reputeoleg707 has a reputation beyond reputeoleg707 has a reputation beyond reputeoleg707 has a reputation beyond reputeoleg707 has a reputation beyond reputeoleg707 has a reputation beyond repute
По умолчанию

Цитата:
Сообщение от Alekssandr Посмотреть сообщение
Посмотрел, у тебя проект такой-же почти как мой) а почему радио не построишь на tea5760 у меня валяются такие ловят даже с маленькой антенкой не плохо, и звук меня полностью устраивает.

Сейчас вот думаю поставить релюшки для закорачивания выводов на землю при отключении питания, так как когда подаёшь или снимаешь питание с TDA7719 динамик сильно пукают.

Релюшки присмотрел из серии HRS2H-S, бывают на разное напряжение 5,9,12, 24 вот даташит
хорошей заменой релюшек служат полевики.
oleg707 вне форума   Ответить с цитированием
Ответ


Здесь присутствуют: 1 (пользователей: 0 , гостей: 1)
 

Ваши права в разделе
Вы не можете создавать новые темы
Вы не можете отвечать в темах
Вы не можете прикреплять вложения
Вы не можете редактировать свои сообщения

BB коды Вкл.
Смайлы Вкл.
[IMG] код Вкл.
HTML код Выкл.



Часовой пояс GMT +4, время: 13:43.


Работает на vBulletin® версия 3.8.4.
Copyright ©2000 - 2026, Jelsoft Enterprises Ltd.
Перевод: zCarot