PCCar.ru - Ваш автомобильный компьютер

Вернуться   PCCar.ru - Ваш автомобильный компьютер > MP3Car ТехИнфа > Блоки питания > Питание периферии

Ответ
 
Опции темы Поиск в этой теме
Старый 13.05.2008, 15:30   #151
Tohin
Пользователь
 
Регистрация: 17.04.2007
Город: Москва
Регион: 77, 97, 99, 177
Машина: (Пежо 406)был. Citroen C5-II
Сообщений: 52
Tohin is on a distinguished road
По умолчанию

Вот кстати еще вариант
http://ekits.ru/cgi-bin/index.pl?kit=0006
Но опять же неспортивно и долго...
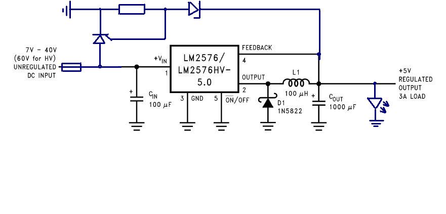
Вероятно начну ваять на LM2576
Не в курсе может есть нужная индуктивность в БП компов, на материнках, и как выяснить, что это именно она? (вопрос снимается)
И еще вопрос какую роль в схеме с LM2576 играет диод?
В чем различие LM2576T-5.0/NOPB, LM2576T-5.0/NOPB TO220-5, и LM2576T-5.0 ? ( я так понял по функционалу никакой)
Кто-нибудь подбирал стабилитрон для организации защитного отключения?

Цитата:
Сообщение от archer Посмотреть сообщение
ЕПРСТ!!!!
не посморел - МОСКВА!!! нужная тебе индуктивность водится в радиомагазине - рублей 10 стоит!
Уже нашел 17 руб. в чипидипе

Еще вопрос, каков шанс спалить кпк и жпску?

Последний раз редактировалось Tohin; 15.05.2008 в 10:46.
Tohin вне форума   Ответить с цитированием
Старый 13.05.2008, 16:42   #152
archer
Гуру
 
Аватар для archer
 
Регистрация: 17.10.2006
Возраст: 51
Город: Москва
Регион: 77, 97, 99, 177
Машина: 2007\chery\Amulet
Сообщений: 1,691
archer will become famous soon enougharcher will become famous soon enough
По умолчанию

ЕПРСТ!!!!
не посморел - МОСКВА!!! нужная тебе индуктивность водится в радиомагазине - рублей 10 стоит!
__________________
Монитор - XDX 8" | Мать - Asus M2NPV-VM| Камень - AMD Athlon 64 X2 3800+ EE | Память - DDR2-533 2х512 | SB live 24-bit (Don_ik_kot edition) | Винт - 3,5" 250 Gb Seagate Barracuda | Корпус - ноунейм миниатх | БП - SL PSU | GPS GlobalSat BU-355 | Silabs USB Radio | Bluetooth noname (Broadcom) |USB-Hub D-Link 7 ports | Card-reader 52-in-1 | Radio mouse |WiFi LinkSys WUSB54G| усилитель Fusion EN-AM6004 |Keyboard | Centrafuse| а еще парктроник с камерой
archer вне форума   Ответить с цитированием
Старый 21.05.2008, 12:29   #153
Tohin
Пользователь
 
Регистрация: 17.04.2007
Город: Москва
Регион: 77, 97, 99, 177
Машина: (Пежо 406)был. Citroen C5-II
Сообщений: 52
Tohin is on a distinguished road
По умолчанию Покритикуйте

Покритикуйте схему защиты от перенапряжения (синим).

И если не трудно подскажите с элементами, что покупать.
Я так подозреваю предохранитель на 3А более чем достаточно,
Тиристор 10TTS08
Стабилитрон 1N4734A
Подойдут ли такие и на какой номинал поставить сопротивление?
Нужно ли ставить сопротивление к светодиоду?
Миниатюры
Нажмите на изображение для увеличения
Название: 2576.JPG
Просмотров: 1708
Размер:	29.0 Кб
ID:	6418  
Tohin вне форума   Ответить с цитированием
Старый 21.05.2008, 12:40   #154
cool-64
Гуру
 
Аватар для cool-64
 
Регистрация: 28.03.2007
Возраст: 61
Город: Москва
Регион: 77, 97, 99, 177
Сообщений: 630
cool-64 has a spectacular aura aboutcool-64 has a spectacular aura about
По умолчанию

первое......зачем это?
второе ,,,тиристор на постоянном токе работает хитро./ему нужно пульсирущее.проходящее через ноль/....если откроется то закрыть можно только полным снятием напруги......

ну и третье светик нужно включать через резистор..
__________________

cool-64 вне форума   Ответить с цитированием
Старый 21.05.2008, 12:52   #155
Tohin
Пользователь
 
Регистрация: 17.04.2007
Город: Москва
Регион: 77, 97, 99, 177
Машина: (Пежо 406)был. Citroen C5-II
Сообщений: 52
Tohin is on a distinguished road
По умолчанию

Цитата:
Сообщение от cool-64 Посмотреть сообщение
первое......зачем это?
Ходят слухи, что LM 2576 может пробить и тогда на выходе появляется +12, что палит девайсы....

Цитата:
Сообщение от cool-64 Посмотреть сообщение
второе ,,,тиристор на постоянном токе работает хитро./ему нужно пульсирущее.проходящее через ноль/....если откроется то закрыть можно только полным снятием напруги......
Так тиристор выжигает предохранитель и обесточивается...

Цитата:
Сообщение от cool-64 Посмотреть сообщение
ну и третье светик нужно включать через резистор..
Как резистор подобрать?
Tohin вне форума   Ответить с цитированием
Старый 21.05.2008, 13:05   #156
cool-64
Гуру
 
Аватар для cool-64
 
Регистрация: 28.03.2007
Возраст: 61
Город: Москва
Регион: 77, 97, 99, 177
Сообщений: 630
cool-64 has a spectacular aura aboutcool-64 has a spectacular aura about
По умолчанию

резистор на светик......из расчета тока через него порядка 5-15 ма

не факт что тиристор успеет отработать....как и предохранитель в купе с ним....и со стабилитроном.....

ну если уж на убой предохранителя/имхо это неправильно/ то достаточно просто стабилитрона.....на 5.6в например.....
__________________

cool-64 вне форума   Ответить с цитированием
Старый 21.05.2008, 13:13   #157
Tohin
Пользователь
 
Регистрация: 17.04.2007
Город: Москва
Регион: 77, 97, 99, 177
Машина: (Пежо 406)был. Citroen C5-II
Сообщений: 52
Tohin is on a distinguished road
По умолчанию

Цитата:
Сообщение от cool-64 Посмотреть сообщение
резистор на светик......из расчета тока через него порядка 5-15 ма

не факт что тиристор успеет отработать....как и предохранитель в купе с ним....и со стабилитроном.....
Ну других более-менне понятных схем я не нашел....

Цитата:
Сообщение от cool-64 Посмотреть сообщение
ну если уж на убой предохранителя/имхо это неправильно/ то достаточно просто стабилитрона.....на 5.6в например.....
Стабилитрон более 3А? а есть такие? Или менять стабилитрон при срабатывании?
Схема задумывалась чтобы в случае выхода из строя менялись только поврежденные элементы (например ЛМ-ка) и предохранитель.
Tohin вне форума   Ответить с цитированием
Старый 21.05.2008, 13:16   #158
cool-64
Гуру
 
Аватар для cool-64
 
Регистрация: 28.03.2007
Возраст: 61
Город: Москва
Регион: 77, 97, 99, 177
Сообщений: 630
cool-64 has a spectacular aura aboutcool-64 has a spectacular aura about
По умолчанию

стабилитрон в и работает на пробой......это его сущность....и найти безинерционный предохранитель......не китайский.....была тут тема)или самовосстанавливающися
__________________

cool-64 вне форума   Ответить с цитированием
Старый 21.05.2008, 13:30   #159
Tohin
Пользователь
 
Регистрация: 17.04.2007
Город: Москва
Регион: 77, 97, 99, 177
Машина: (Пежо 406)был. Citroen C5-II
Сообщений: 52
Tohin is on a distinguished road
По умолчанию

Цитата:
Сообщение от cool-64 Посмотреть сообщение
стабилитрон в и работает на пробой......это его сущность....и найти безинерционный предохранитель......не китайский.....была тут тема)или самовосстанавливающися
Ну насколько я понял стабилитрон начинает пропускать ток в обратном направлении при достижении определенной величины напряжения на нем, от этого срабатывает тиристор и выжигает предихранитель.
В схеме без тиристора, силы тока будет недостаточно чтобы спалить предохранитель. И тут либо стабилитрон пробъет и он таки спалит предохранитель, но сам выйдет из строя; либо он перегорит и ничего не сделает.
Tohin вне форума   Ответить с цитированием
Старый 21.05.2008, 13:34   #160
cool-64
Гуру
 
Аватар для cool-64
 
Регистрация: 28.03.2007
Возраст: 61
Город: Москва
Регион: 77, 97, 99, 177
Сообщений: 630
cool-64 has a spectacular aura aboutcool-64 has a spectacular aura about
По умолчанию

ну теория теорией.....просто спаять и попробовать))))


не будем спорить о вкусе устриц с теми кто их ем)))))М.М.Жванецкий)))
__________________

cool-64 вне форума   Ответить с цитированием
Ответ

Метки
система питания, схема питания


Здесь присутствуют: 1 (пользователей: 0 , гостей: 1)
 

Ваши права в разделе
Вы не можете создавать новые темы
Вы не можете отвечать в темах
Вы не можете прикреплять вложения
Вы не можете редактировать свои сообщения

BB коды Вкл.
Смайлы Вкл.
[IMG] код Вкл.
HTML код Выкл.



Часовой пояс GMT +4, время: 06:30.


Работает на vBulletin® версия 3.8.4.
Copyright ©2000 - 2026, Jelsoft Enterprises Ltd.
Перевод: zCarot